所属成套资源:【专项练习】小学数学小升初总复习专项练习(含答案)
- 【专项练习】小学数学专项练习 比的意义(知识梳理+典例探究+演练方阵+提升精练+跨越导练+含答案) 试卷 5 次下载
- 【专项练习】小学数学专项练习 比的应用(知识梳理+典例探究+演练方阵+提升精练+跨越导练+含答案) 试卷 5 次下载
- 【专项练习】小学数学专项练习 比例尺的应用 (知识梳理+典例探究+演练方阵+提升精练+跨越导练+含答案) 试卷 8 次下载
- 【专项练习】小学数学专项练习 比例尺应用题(知识梳理+典例探究+演练方阵+提升精练+跨越导练+含答案) 试卷 6 次下载
- 【专项练习】小学数学专项练习 比例的意义和基本性质(知识梳理+典例探究+演练方阵+提升精练+跨越导练+含答案) 试卷 7 次下载
【专项练习】小学数学专项练习 比例尺 (知识梳理+典例探究+演练方阵+提升精练+跨越导练+含答案)
展开
这是一份【专项练习】小学数学专项练习 比例尺 (知识梳理+典例探究+演练方阵+提升精练+跨越导练+含答案),文件包含专项练习苏教版小学数学专项练习比例尺-答案doc、专项练习苏教版小学数学专项练习比例尺知识梳理+典例探究+演练方阵+提升精练+跨越导练+无答案doc等2份试卷配套教学资源,其中试卷共41页, 欢迎下载使用。
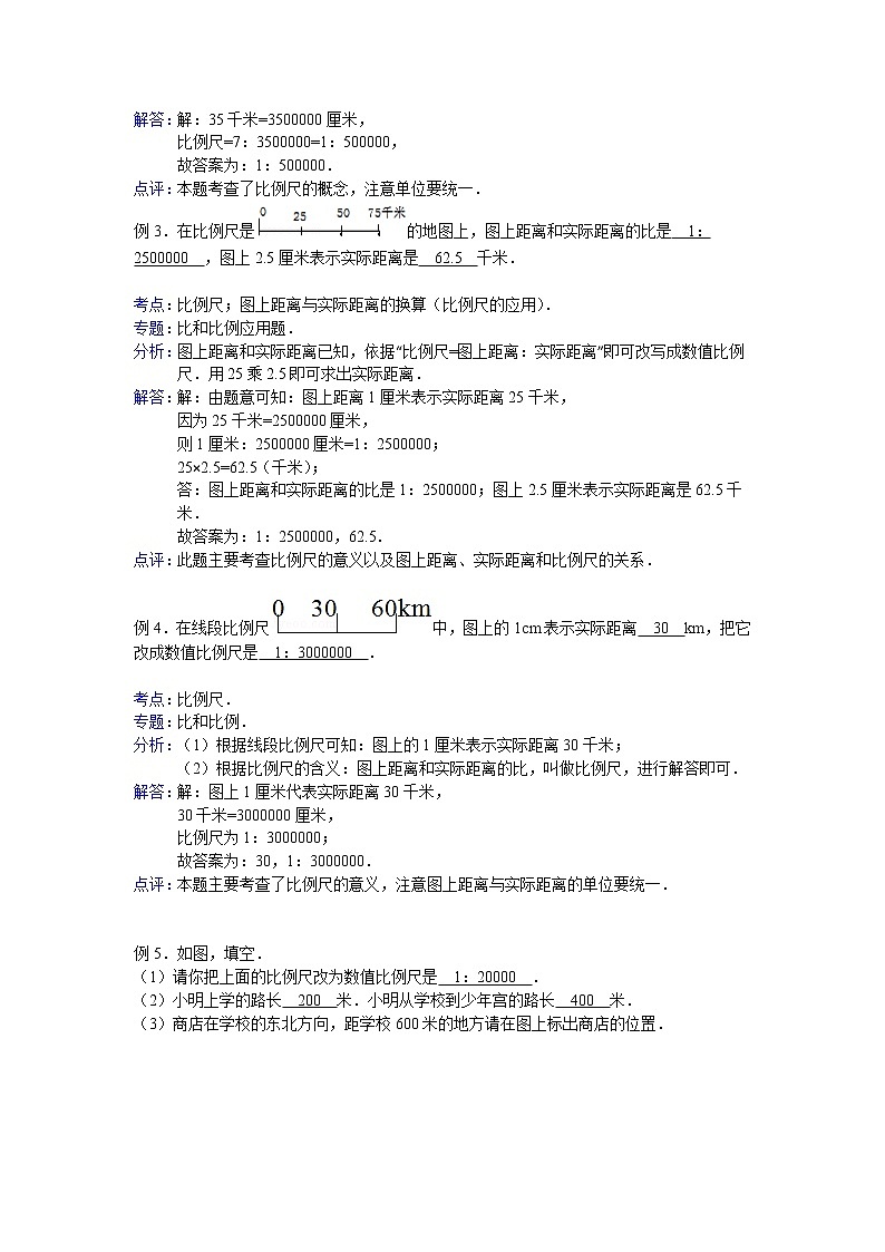
比例尺知识梳理 教学重、难点 作业完成情况 典题探究 例1.在同一幅地图上,甲、乙两地的图上距离越长,两地的实际距离也就越长.… _________ .(判断对错) 例2.甲乙两地相距35千米,画在一幅地图上的长度是7厘米,这幅地图的比例尺是 _________ . 例3.在比例尺是的地图上,图上距离和实际距离的比是 _________ ,图上2.5厘米表示实际距离是 _________ 千米. 例4.在线段比例尺中,图上的1cm表示实际距离 _________ km,把它改成数值比例尺是 _________ . 例5.如图,填空.(1)请你把上面的比例尺改为数值比例尺是 _________ .(2)小明上学的路长 _________ 米.小明从学校到少年宫的路长 _________ 米.(3)商店在学校的东北方向,距学校600米的地方请在图上标出商店的位置. 演练方阵A档(巩固专练)一.选择题(共15小题)1.(2013•黎平县)要把实际距离缩小200倍画在图纸上,选用的比例尺是( ) A.1:200B.200:1C.1:201D.201:1 2.(2014•荔波县模拟)甲乙两地实际距离是320千米,在一幅地图上量得的距离是4厘米,这幅地图的比例尺是( ) A.1:80B.1:8000C.1:8000000 3.(2014•金凤区模拟)一个人身高1.8米,在照片上这个人的身高是6厘米,这张照片的比例尺是( ) A.1:3B.1:30C.1:300D.300 4.(2012•万州区)把线段比例尺改写成数值比例尺是( ) A.1:50B.1:100C.1:5000000 5.(2012•长寿区)在一幅地图上,用1厘米表示60千米的距离,这幅地图的比例尺是( ) A.1:60B.1:6000C.1:6000000 6.(2012•慈溪市)按10:1画出一个图形,画出的图形和实际图形相比( ) A.大了B.小了C.相等D.无法确定 7.(2012•穆棱市)在一幅地图上,用2厘米表示实际距离90千米,这幅地图的比例尺是( ) A.1:4500000B.1:9000000C.1:450000 8.(2012•新会区模拟)一种微型零件长5毫米,画在一幅图上长为5厘米,这幅图的比例尺是( ) A.1:10B.10:1C.100:1D.无选项 9.(2012•宁化县模拟)把线段比例尺改写成数值比例尺是( ) A.1:50B.1:50000C.1:5000000 10.(2013•涪城区)线段比例尺化成数值比例尺是( ) A.1:40B.1:3000000C.1:120 11.(2013•湛河区)两地间的实际距离是80千米,画在地图上是4厘米.这幅地图的比例尺是( ) A.1:20B.1:20000C.1:2000000D.1:20000000 12.(2013•中宁县模拟)图上4cm表示实际距离240km,这幅图的比例尺是( ) A.1:6000B.1:600000C.1:6000000D.1:60 13.(2013•茌平县模拟)一种长5毫米的零件,画在图纸上长10厘米,这幅图的比例尺是( ) A.B.C.D. 14.(2012•浦城县)在一幅地图上,用2厘米表示实际距离90千米,这幅地图的比例尺是( ) A.B.C.D. 15.(2014•尤溪县模拟)两地间的实际距离是40千米,画在图上是2厘米.这幅地图的比例尺是( ) A.1:20B.1:20000C.1:2000000 二.填空题(共13小题)16.小华家到学校图上距离是0.3厘米,已知实际距离是300米.此图的比例尺是 _________ . 17.表示图上距离和实际距离比是1:100. _________ . 18.一种零件的长只有4毫米,把它画在一张平面图上,长10厘米,这幅图的比例尺是 _________ . 19.(2006•沙坪坝区)一条公路长35千米,在地图上量得公路长为7厘米.这幅地图的比例尺是 _________ . 20.(2010•赤峰模拟)把改写成数值比例尺是 _________ ,在这幅图上5厘米代表实际距离为 _________ . 21.(2011•福安市)在一幅地图上,用2厘米表示实际距离90千米,这幅地图的比例尺是 _________ . 22.(2012•张家港市)在一张校园平面图上,量得长方形操场长为9厘米,宽为6厘米,而操场的实际宽为36米,这张平面图的比例尺是 _________ ,沿操场走一周,要走 _________ 米. 23.(2012•康县模拟)一幅地图的比例尺是1:5000000,表示图上的1厘米相当于实际距离的 _________ . 24.(2012•团风县模拟)一个精密零件长3.2毫米,画在一幅图上是80厘米,这幅图的比例尺是 _________ . 25.(2014•广州模拟)一幅地图,图上用5厘米的长度表示实际距离20千米的距离.这幅地图的比例尺是 _________ ,如果两地实际距离相距120千米,那么在这幅地图上应画 _________ 厘米. 26.在比例尺是1:200的地图上,10分米表示的实际距离是 _________ . 27.要把实际距离缩小到原来的,应选择的比例尺是 _________ . 28.(2012•广东)甲、乙两地的距离为120km,在比例尺是1:800000的地图上,量出两地的距离为 _________ cm. B档(提升精练) 一.选择题(共15小题)1.(2013•茌平县模拟)一种长5毫米的零件,画在图纸上长10厘米,这幅图的比例尺是( ) A.B.C.D. 2.(2013•麻栗坡县模拟)一个长方形的操场,长100米,宽50米,在学生练习本上画出平面图,较适当的比例尺是( ) A.1:100B.1:1000C.1:10000 3.(2013•华亭县模拟)图上10厘米表示的实际是5毫米,则这幅图的比例尺是( ) A.200:1B.20:1C.1:20D.20 4.(2013•华亭县模拟)在一幅地图上用3厘米的线断表示120千米,这幅地图的比例尺是( ) A.1:400000B.1:4000000C.1:4000D.1:40 5.(2013•罗平县模拟)一种精密的零件实际长度是8毫米,画在图纸上是4厘米,这幅图的比例尺是( ) A.1:2B.2:1C.5:1D.1:5 6.(2013•鲁山县模拟)一个零件的实际长度是3毫米,画在一幅图上长1.5厘米,这幅图的比例尺是( ) A.1:2B.1:5C.5:1D.2:1 7.(2014•武鸣县模拟)一幅地图的线段比例尺是,这幅地图的比例尺是( ) A.1:500B.1:5000C.1:50000D.1:5000000 8.(2014•蓝田县模拟)手表厂的技术人员设计新型的手表时,想把手表的零件放大到原来的50倍,则画图时选用的比例尺是( ) A.1:50B.50:1C.1:500000 9.(2014•广州模拟)比例尺是( ) A.比B.计量单位C.尺子D.比例 10.(2014•永定区模拟)一种零件长0.5毫米,画在图上长10厘米,这幅图的比例尺是( ) A.1:200B.200:1C.1:2000D.2000:1 11.(2013•尚义县)比例尺表示( ) A.图上距离是实际距离的 B.实际距离是图上距离的800000倍 C.实际距离与图上距离的比为1:800000 12.(2013•武进区模拟)在比例尺1:1000的平面图上,量得一块长方形地长6厘米,宽4厘米,它的实际面积是( )平方米. A.24B.240C.2400D.24000 13.(2014•尤溪县模拟)两地间的实际距离是40千米,画在图上是2厘米.这幅地图的比例尺是( ) A.1:20B.1:20000C.1:2000000 14.(2014•师宗县模拟)一个机器零件长2毫米,画在图纸上长6厘米,这幅图的比例尺是( ) A.1:3B.3:1C.1:30D.30:1 15.(2014•蓝田县模拟)星光运动场的长是108米,宽是64米,画在练习本上,比例尺比较合适的是( ) A.B.C.D. 二.填空题(共13小题)16.(2014•桐梓县模拟)教室的面积是48平方米,如果长是8米,那么在1﹕200的平面图上,这间教室的图上的宽应该是 _________ 厘米. 17.(2014•蓝田县模拟)为了计算简便,比例尺通常写成前项是1的比,或者后项是1的比. _________ .(判断对错) 18.(2014•雨花区模拟)一个3mm长的零件画在图上是15cm,这幅图的比例尺是 _________ . 19.(2014•舒城县)一种微型零件长8毫米,画在图纸上长20厘米,这幅图的比例尺是 _________ . 20.(2014•北京模拟)一幅地图,图上10厘米表示实际距离30千米,这幅地图的比例尺是 _________ . 21.(2014•蓝田县模拟)把数值比例尺1:5000000改写成线段比例尺是 _________ . 22.(2014•慈利县模拟)把线段比例尺改写成数值比例尺是 _________ . 23.(2014•广州模拟)如图是 _________ 比例尺,它表示地图上1厘米的距离相当于实际距离 _________ ,改写成数值比例尺是 _________ . 24.(2014•武平县模拟)万里长城全长6700km,在设计图上的长度是67cm,这幅图的比例尺是 _________ . 25.(2014•临夏县模拟)在一幅地图上,量得杭州湾跨海大桥长7.2厘米,大桥的实际长度是36千米,这幅地图的比例尺是 _________ . 26.(2014•广州模拟)比例尺有 _________ 比例尺和 _________ 比例尺两种,1:5600000表示 _________ . 27.(2014•新田县模拟)甲、乙两地相距6千米,画在一幅图上长12厘米,这幅图的比例尺是 _________ . 28.(2014•博野县模拟)某一地图的线段比例尺 改写成数值比例尺是 _________ .图上A和B两地之间是7cm,实际两地之间是 _________ . C档(跨越导练)一.填空题(共5小题)1.(2004•南京)在一幅地图上,用5厘米的线段表示30千米的实际距离.这幅地图的比例尺是 _________ . 2.(2009•京山县)一幅图纸上用6厘米表示零件实际长度0.2毫米,图纸的比例尺是 _________ . 3.(2010•河池)有一幅图纸,用4厘米表示100厘米,这幅图纸的比例尺是. _________ . 4.(2011•河池)王老师的身高是1.65米,在我们班的毕业照片上她却只有3.3厘米高,这张照片的比例尺是 _________ .我在这张照片上只有3厘米高,我的身高是 _________ 米. 5.(2012•康县)把线段比例尺改写成数值比例尺是 _________ ,从图上量得A、B两地的距离是5.5厘米,A、B两地的实际距离是 _________ 千米. 二.解答题(共8小题)6.(2008•华亭县)实际距离总大于图上距离. _________ . 7.(2011•云阳县)某街心广场四周建筑物如图.(1)学校到街心广场的实际距离是600米,这幅图的比例尺是 _________ .(2)少年宫在街心广场的 _________ 方向 _________ 米处. 8.(2011•普定县)学校的正北方向400米是邮局,邮局南偏西60度600米处是少年宫,少年宫正南方200米处是超市,超市正东方800米处是公园.先确定比例尺,在画出上述地点的平面图. 9.(2012•晴隆县)一幅图的比例尺是cm. _________ . 10.如图,量一量,再算出各自的实际距离.(1)请你把上面的比例尺改为数值比例尺是 _________ .(2)小明从学校到少年宫的路长 _________ 米.(3)在学校的正东方向700米的地方有一个体育馆,请在图上标出体育馆的位置. 11.(2007•清河区)根据图中提供的信息,完成下列问题.(1)市供电局位于和平广场 _________ 200米,这幅图比例尺是 _________ .(2)电信大楼位于和平广场正东约160米处,请用“•”在图上标出它的位置.(3)健康路在和平广场北面约120米处,并与和平东路平行,在图上用“ _________ ”表示出来. 12.(2008•天宁区)(1)火车站到红梅公园的实际距离是800米,这幅图的比例尺是 _________ .(2)火车站到五角场的实际距离是 _________ 米.(3)少年宫在火车站的南偏西60°方向100米处,用“●”在图中标出它的位置. 13.(2010•永泰县)如图A点是中心广场所处的位置,B点是学校所处的位置,两地实际相距200m.(1)量一量图上A、B两点间的距离是 _________ cm,并把线段比例尺补充完整.(2)图书馆在中心广场东偏南45°方向100m处,在图中用C表示出图书馆所在的位置.(3)D点是王老师家所在的位置,学校在王老师家的 _________ 方向,距王老师家实际有 _________ m. 成长足迹 课后检测 学习(课程)顾问签字: 负责人签字: 教学主管签字: 主管签字时间:
相关试卷
这是一份【专项练习】小学数学专项练习 比的性质(知识梳理+典例探究+演练方阵+提升精练+跨越导练+含答案),文件包含专项练习苏教版小学数学专项练习比的性质参考答案doc、专项练习苏教版小学数学专项练习比的性质知识梳理+典例探究+演练方阵+提升精练+跨越导练+无答案doc等2份试卷配套教学资源,其中试卷共20页, 欢迎下载使用。
这是一份【专项练习】小学数学专项练习 位置(知识梳理+典例探究+演练方阵+提升精练+跨越导练+含答案),文件包含专项练习苏教版小学数学专项练习位置-答案doc、专项练习苏教版小学数学专项练习位置知识梳理+典例探究+演练方阵+提升精练+跨越导练+无答案doc等2份试卷配套教学资源,其中试卷共20页, 欢迎下载使用。
这是一份【专项练习】小学数学专项练习 应用比例尺画图 (知识梳理+典例探究+演练方阵+提升精练+跨越导练+含答案),文件包含专项练习苏教版小学数学专项练习应用比例尺画图-答案doc、专项练习苏教版小学数学专项练习应用比例尺画图知识梳理+典例探究+演练方阵+提升精练+跨越导练+无答案doc等2份试卷配套教学资源,其中试卷共32页, 欢迎下载使用。

