安徽省宿州市十三所重点中学2021-2022学年高二上学期期中考试生物试题含答案
展开宿州市十三所重点中学2021-2022学年度第一学期期中质量检测
高二生物试卷 (理科)
满分:100分 考试时间:100分钟
一、选择题(每小题1分,共20分。每小题的四个选项中只有一项符合题目要求。)
1. 下列各组物质一般不存在于人体内环境中的是:
A.尿素氮和维生素 B.H2PO4—和HCO3— C.组胺和溶菌酶 D.尿液和泪液
2. 关于人体内环境的相关说法,正确的是:
A.人体内以水为基础的液体就是内环境
B.内环境渗透压与细胞内液渗透压大致相等
C.内环境主要由血液、组织液和淋巴液等组成
D.细胞内液中蛋白质含量往往低于血浆、组织液
3. 关于内环境与稳态的叙述,错误的是:
A.正常机体只有通过调节作用才能维持内环境的稳态
B.偶尔吃咸的食物不会长时间影响血浆渗透压的稳定
C.大量失钠,对细胞外液渗透压的影响大于细胞内液
D.马拉松长跑大量消耗葡萄糖,血糖浓度会大幅降低
4. 人体内的细胞外液构成了细胞生活的液体环境,在这个环境中可发生许多生化反应,其中有:
A.抗体与细菌外毒素的中和 B.泪液中溶菌酶杀死微生物
C.肝糖原的合成与分解反应 D.口腔中的淀粉酶分解淀粉
5. 关于反射弧的叙述,正确的是:
A.反射弧是由神经细胞和神经胶质细胞组成的
B.所有生物对刺激都会做出反应,因此都具有反射活动
C.生理条件下,神经冲动在反射弧中的传导或传递是单向的
D.只要反射弧结构完整,给予适当刺激,即可出现反射活动
6. 人在情绪激动的情况下,心跳加速、汗腺分泌增加,是由于:
A.交感神经兴奋性增强、副交感神经兴奋性减弱
B.交感神经兴奋性增强、副交感神经兴奋性增强
C.交感神经兴奋性减弱、副交感神经兴奋性增强
D.交感神经兴奋性减弱、副交感神经兴奋性减弱
7. 关于神经系统结构与功能的相关说法,正确的是:
A.脑神经与脊神经都有支配内脏器官的神经
B.自主神经系统既有传入神经又有传出神经
C.自主神经系统是完全自主的,不受大脑皮层控制
D.血糖含量降低时,下丘脑的某区域兴奋,副交感神经活动增强
8. 关于条件反射和非条件反射的比较,错误的是:
A.条件反射和非条件反射都有助于动物适应环境
B.条件反射的反射弧及神经联系是暂时可变的,易消退
C.条件反射建立之后要维持下去,还需要条件刺激的强化
D.非条件反射的数量是有限的,条件反射的数量几乎是无限的
9. 将神经细胞置于相当于细胞外液的溶液(溶液S)中,可测得静息电位。给予细胞一个适宜的刺激,膜两侧出现一个暂时性的电位变化,这种膜电位变化称为动作电位。适当降低溶液S中的Na+ 浓度,测量该细胞的静息电位和动作电位,可观察到:
A.静息电位值减小 B.静息电位值增大
C.动作电位幅度增大 D.动作电位幅度降低
10.当膀胱充盈时,膀胱壁的牵张感受器受到刺激而兴奋。冲动沿盆神经传入,达到骶髓初级排尿中枢,同时冲动传至大脑皮层的排尿反射高级中枢,并产生尿意。脑发出神经冲动沿下行传导束到脊髓排尿中枢,排尿中枢发出的神经冲动由传出神经传到效应器,完成排尿反射。下列有关叙述中错误的是:
A.大脑皮层排尿高级中枢接受相关信息后产生尿意,这一过程不是条件反射
B.骶髓初级中枢受到脑中相应高级中枢的控制,体现了神经系统的分级调节
C.有些成人因外伤等会出现像婴儿那样尿床的情况是由于骶髓初级排尿中枢受损
D.婴幼儿大脑皮层发育不完善,对初级中枢控制能力较弱,易发生夜间遗尿现象
11.下列关于人脑功能及异常的相关说法,错误的是:
A.语言功能是人脑特有的高级功能,涉及人类的听、说、读、写
B.抗抑郁药物和兴奋剂一般是通过作用于神经纤维来影响神经系统的功能
C.大多数人的大脑右半球主要负责形象思维,如音乐、绘画、空间识别等
D.积极建立和维系良好的人际关系、适量运动都可以帮助我们更好地应对情绪波动
12.关于促胰液素的说法,正确的是:
A.促胰液素的释放不需要导管作用 B.促胰液素能直接促进食物的消化
C.人细胞外液中不会含有促胰液素 D.促胰液素是由胰腺合成并分泌的
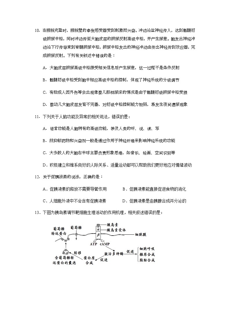
13.下图为胰岛素调节靶细胞生理活动的作用机理,相关叙述错误的是:
A.胰岛素受体位于靶细胞膜上,其化学本质是蛋白质
B.胰岛素能引起靶细胞膜上葡萄糖转运蛋白数量增加
C.靶细胞通过转运蛋白吸收葡萄糖的方式是主动运输
D.胰岛素与受体的α 亚基结合会导致β亚基的活性改变
14.关于血糖来源和去路的相关说法,正确的是:
A.血糖转化生成的氨基酸都是必需氨基酸
B.血糖能合成肝糖原,但不能合成肌糖原
C.肌糖原能在肌细胞中分解,是肌细胞中的储能物质
D.血糖能转化成甘油三酯,但甘油三酯不能转化成血糖
15.某尿糖患者注射胰岛素后无效,尿中仍然含有葡萄糖,可能的原因有:
①靶细胞胰岛素受体空间结构改变; ②胰岛B细胞功能受损;
③肾小管对葡萄糖重吸收功能下降; ④脑干及小脑功能受损;
A.②③ B.①③ C.①④ D.②④
16.下列关于人体生命活动调节的叙述,正确的是:
A.生长发育需要很长时间才能完成,主要采用神经调节的方式
B.降低血糖浓度需要动员全身细胞,主要采用神经调节的方式
C.异物进入气管需要马上排出体外,主要采用神经调节的方式
D.脚上扎了钉子没有必要缩回双手,主要采用体液调节的方式
17.关于人体体温调节的相关说法,错误的是:
A.代谢产热是机体热量的主要来源 B.运动时骨骼肌成为主要的产热器官
C.人处在寒冷环境中时,散热会加快 D.寒冷环境中,人体产热量大于散热量
18.关于人体免疫系统结构与功能的说法,正确的是:
A.免疫细胞只在特异性免疫中发挥作用 B.免疫细胞只分布于各种免疫器官中
C.免疫活性物质均是由免疫细胞产生的 D.免疫细胞均来自骨髓的造血干细胞
19.某种链球菌的表面抗原与心脏瓣膜上某物质结构相似。被该链球菌感染后,机体通过免疫系统抵御该菌时可能引发某种心脏病。与这种心脏病致病机理最为相似的是:
A.HIV破坏淋巴细胞引起艾滋病 B.导致关节畸形的类风湿关节炎
C.肾脏移植引起的免疫排斥反应 D.注射青霉素是发生的不良反应
20.下列关于人体免疫的叙述,正确的是:
A.人体自身的物质也可以成为抗原,被免疫系统识别并清除
B.机体一旦接触过敏原就会发生过敏反应,反应迅速、猛烈
C.医学上常用糖皮质激素作为免疫抑制剂,可用于治疗艾滋病
D.抗体能够与宿主细胞内的病毒发生特异性结合抑制病毒的增殖
二、选择题(每小题2分,共30分。每小题给出的四个选项中只有一项符合题目要求)
21.某同学给健康实验兔静脉滴注0.9%的NaCl溶液(生理盐水)20mL后,会出现的现象是:
A.细胞内液和细胞外液各增加10mL
B.细胞内液和细胞外液增加的Na+数量相同
C.输入的NaCl溶液会通过循环系统运到全身
D.细胞内液和细胞外液渗透压均发生较大变化
22.下列有关人体内环境稳态的描述错误的是:
A.严重腹泻可能会导致人体内环境水盐平衡失衡甚至pH失衡
B.饮食中缺碘、铁等元素,会引起机体内环境稳态的失衡
C.内环境为细胞代谢提供了营养物质和适宜的条件,并接纳细胞代谢产生的废物
D.各种理化性质和化学成分的相对稳定,使内环境成为新陈代谢的主要场所
23.下列关于生命活动变化关系的描述,正确的是:
A.骨骼肌细胞乳酸积累过多,细胞吸水增强
B.细胞液浓度增大,植物细胞吸水能力减弱
C.摄入过多过咸食物,细胞内液的量会增加
D.血糖浓度升高,胰高血糖素与胰岛素比值升高
24.肠道吸收的各种成分通过肝门静脉进入肝脏,门静脉血液中的有毒物质在肝内被解毒和
清除,解毒后的血液再进入体静脉参与大循环。有证据证明口服药物的药效也会因肝脏
的解毒作用而大大降低。高血脂造成的心血管狭窄会导致高血压及心肌供血不足诱发心
脏病。急性心脏病发作时需舌下含服速效救心丸或硝酸甘油(硝酸甘油溶解于丙酮、乙醇)等药物进行治疗。下列相关的叙述不正确的是:
A.舌下含服速效救心丸或硝酸甘油比口服进入消化道发挥药效更快
B.舌下含服速效救心丸,比口服进入消化道药效更高
C.硝酸甘油以自由扩散的方式被细胞吸收
D.服用速效救心丸会导致血压升高
25.给狗喂食会引起唾液分泌,但铃声刺激不会。若每次在铃声后即给狗喂食,这样多次结合后,听到铃声就会分泌唾液。下列叙述错误的是:
A.大脑皮层参与铃声刺激引起唾液分泌的过程
B.食物引起味觉和铃声引起唾液分泌属于不同的反射
C.铃声和喂食反复结合可促进相关的神经元之间形成新的联系
D.铃声引起唾液分泌的反射弧和食物引起唾液分泌的反射弧不同
26.关于兴奋在突触之间传递的相关叙述,错误的是:
A.神经细胞处于静息状态时不能合成神经递质
B.神经递质的受体并不是都分布于神经细胞上
C.神经递质与突触后膜上受体结合引起膜电位变化
D.神经递质与受体分开后,会被分解或回收进细胞
27.学习过程中,老师会强调动手、动口、动眼、动脑等,要反复复习。下列有关叙述中错误的是:
A.学习和记忆是建立在条件反射基础上的
B.通过反复复习形成长时记忆与大脑皮层下海马脑区有关
C.上课时参与小组讨论,有大脑皮层言语区的S区和H区的参与
D.学习和记忆涉及脑内神经递质的作用以及某些种类蛋白质的合成
28.关于人体内胰岛细胞及其功能的叙述,正确的是
A.胰岛细胞产生的激素和消化酶都能调节血糖含量
B.胰高血糖素具有催化肝糖原分解,升高血糖含量的作用
C.胰岛B细胞膜上既有葡萄糖转运蛋白,也有神经递质受体
D.胰岛B细胞和胰岛A细胞中均有能指导合成胰岛素的mRNA分子
29.氢化可的松是肾上腺皮质分泌的一种具有抗炎作用的糖皮质激素,其分泌调节过程如下图所示,图中的CRH代表促肾上腺皮质激素释放激素,ACTH代表促肾上腺皮质激素。下列推断合理的是:
A.腺垂体细胞既存在CRH受体也存在氢化可的松受体
B.人体长期使用氢化可的松类药物可能会导致肾上腺皮质增生
C.腺垂体分泌的ACTH通过体液定向运输到肾上腺皮质发挥作用
D.下丘脑分泌的CRH直接作用肾上腺皮质引起氢化可的松的释放量增加
30.碘是合成甲状腺激素的重要原料。甲状腺滤泡上皮细胞膜上的钠-钾泵可维持细胞内外的Na+ 浓度梯度,钠-碘同向转运体借助Na+ 的浓度梯度将碘逆浓度转运进甲状腺滤泡上皮细胞,碘被甲状腺过氧化物酶活化后,进入滤泡腔参与甲状腺激素的合成。下列说法正确的是:
A.长期缺碘可能导致机体的促甲状腺激素减少
B.碘通过被动运输方式进入甲状腺滤泡上皮细胞
C.使用促甲状腺激素受体阻断剂可导致甲状腺激素分泌增多
D.抑制甲状腺过氧化物酶的活性,可使甲状腺激素合成减少
31.下列关于体液调节的叙述,错误的是:
A.根据多尿的症状,可以判断糖尿病患者体内抗利尿激素的浓度比正常人低
B.垂体细胞接收不同的信号分子后,其原有的生理活动可能发生相反的变化
C.下丘脑神经内分泌细胞的细胞膜上既有神经递质的受体,也有激素的受体
D.细胞代谢的产物也能作为体液因子,对细胞、组织和器官的功能起调节作用
32.“结构与功能相适应”是生物学的基本观点之一。下列有关分析错误的是:
A.吞噬细胞中溶酶体数量较多,有利于处理抗原
B.浆细胞中含有丰富的内质网,有利于抗体的加工
C.神经细胞有丰富的高尔基体,有利于神经递质的合成
D.肾小管上皮细胞中有很多线粒体,有利于重吸收无机盐
33.脊髓灰质炎活疫苗的广泛接种,为我国消灭脊髓灰质炎(俗称小儿麻痹症)做出了重要贡献,下列相关叙述正确的是:
A.免疫细胞是靠细胞表面的HLA来识别脊髓灰质炎活疫苗的表面抗原的
B.初次接种该疫苗后,刺激机体的免疫系统,活疫苗可被APC摄取处理
C.再次接种该疫苗后,记忆B细胞迅速识别抗原,并增殖分化释放细胞因子
D.入侵的脊髓灰质炎病毒与抗体特异性结合,被细胞毒性T细胞吞噬消化
34.将小鼠B细胞注入家兔体内,产生免疫反应后,家兔血清能使小鼠T细胞凝集成细胞集团,而未经免疫的家兔血清不能。T细胞凝集现象出现的原因是:
A.小鼠B细胞诱导家兔产生细胞免疫 B.小鼠T细胞诱导家兔产生体液免疫
C.小鼠T细胞和家兔T细胞有相同抗原 D.小鼠B细胞和小鼠T细胞有相同抗原
35.研究发现衰老与人体的免疫系统有关。科研人员在衰老的人体大脑中,发现杀伤性T细胞与神经干细胞接触后,会引起神经干细胞表面干扰素–r(一种细胞因子,由辅助性T细胞分泌)的受体增多,神经干细胞分裂增殖能力减弱。下列有关叙述错误的是:
A.免疫调节可能会影响神经系统的功能
B.细胞分泌的淋巴因子不止一种
C.干扰素–r进入神经干细胞后,会促进干扰素–r受体基因的表达
D.免疫细胞能通过血脑屏障进入大脑,影响神经元的代谢与增殖
三、非选择题(本题共5题,每题10分,共50分)
36.(10分)小华单位上组织体检,拿到验血报告单后,看到报告单上大大的“↑”,小华心里拔凉拔凉的,暗暗发誓以后要适当加强运动,锻炼身体,控制饮食。下表是小华的部分验血结果,请据此回答下列问题:
项目 | 测定值 |
| 正常参考值 | 单位 |
血红蛋白 | 147 |
| 110~160 | g/L |
葡萄糖 | 7.90 | ↑ | ( ) | mmol/L |
尿素氮 | 10.5 | ↑ | 3.1~7.4 | mmol/L |
血清白蛋白 | 12 |
| 10.8~17.1 | % |
(1)上表所示四种物质, 一般不属于内环境的成分;血清白蛋白 (是/不是)在内环境中合成。表中血液葡萄糖的正常参考值为 mmol/L。依据表中尿素氮含量超出参考值,可推测小华可能病变的器官是 。
(2)表中每种成分的参考值都有一个变化范围,这说明 。
(3)进一步检查发现,小华的糖尿病是由A激素分泌不足引起,则A激素的名称是 ,其生理功能是 ;人体内含有A激素基因的细胞是 。
37.(10分)人的中脑边缘多巴胺系统是脑的“奖赏通路”,通过多巴胺兴奋此处的神经元,传递到脑的“奖赏中枢”,使人感到愉悦,因而多巴胺被认为是引发“奖赏”的神经递质,下图是神经系统调控多巴胺释放的机制,毒品和某些药物能干扰这种调控机制,使人产生毒品或药物的依赖。请回答:
(1)图中突触后膜的面积往往大于突触前膜的面积,其适应性意义是 。研究还发现释放多巴胺的神经元轴突末梢突触小体内线粒体较丰富,其意义是 。由于 ,神经冲动在突触处传递的速度比神经纤维上慢。
(2)多巴胺释放后,突触前膜上有回收多巴胺的转运蛋白,但是该蛋白可以和可卡因结合,阻碍多巴胺的回收,使突触间隙中的多巴胺含量 ;长期服用可卡因,还会使神经元A上的多巴胺受体数量 ,因此当停止使用可卡因时,造成对毒品依赖。
(3)释放多巴胺的神经元还受到抑制性神经元的调控,当抑制性神经元兴奋时,其突触前膜可以释放γ–氨基丁酸,它与突触后膜上的受体结合,使Cl¯ 内流,从而使释放多巴胺的神经元受到抑制,使多巴胺的释放量 。已知抑制性神经元细胞膜上有吗啡的受体,当人长时间过量使用吗啡时,抑制性神经元的兴奋性减弱,抑制功能降低,最终使得 ,“奖赏”效应增强。停止使用时,造成对毒品依赖。
(4)作为当代中学生,我们对待毒品的态度是 。
38.(10分)人体每天都要从饮食中获得水和各种无机盐,同时又要通过多种途径排出一定的水和无机盐,水和无机盐的平衡,对于维持人体的稳态起着非常重要的作用。请回答:
(1)Na+和Cl¯ 浓度对于维持 渗透压具有重要作用。 在维持细胞内液渗透压上起决定作用。
(2)水平衡和盐平衡的调节过程密切相关,通常称为 ,主要通过肾脏完成。当人饮水不足或吃的食物过咸时,细胞外液的渗透压升高,位于 中的渗透压感受器受到刺激,产生渴觉的同时,促使垂体释放的抗利尿激素增多,从而________________________________________,减少尿的排出,保留体内水分;当大量丢失水分使细胞外液量减少以及血钠含量 时,肾上腺皮质增加分泌 ,促进肾小管和集合管对Na+的重吸收,维持血钠含量的平衡。水和无机盐的平衡,是在神经调节和体液调节的共同作用下,通过调节 实现的。
(3)水和无机盐的平衡,对于维持人体的稳态起着非常重要的作用,是人体各种生命活动正常进行的 。
39.(10分)2020年春,我国采取一系列有效措施抗击由新冠病毒引起的疫情,在医护人员的帮助下,绝大多数新冠病毒患者得以康复。在我国党和政府的坚强领导下,目前已经有多种新冠疫苗投入使用,接种已经超过24亿剂次。新型冠状病毒的检测方法目前主要有核酸检测法和抗体检测法。请结合所学知识,回答下列问题;
(1)新冠病毒突破前两道防线,第三道防线的“部队”就会紧急动员起来,产生特异性免疫。B细胞的活化需要两个信号的刺激,即 和 ,还需要辅助性T细胞产生的细胞因子的作用。当B细胞活化后,就开始增殖、分化,大部分分化为浆细胞,小部分分化为 ,随后浆细胞产生并分泌抗体,进行体液免疫过程。机体清除新冠病毒属于免疫系统的 功能。
(2)疫苗是现代医学最伟大的成就之一,新冠疫苗从免疫学的角度看是 (填抗体或抗原)。
(3)核酸检测法的原理是 原则,抗体检测法利用了 原理。
(4)感染早期,会出现能检测出新冠病毒核酸而检测不出抗体的情况,原因是 。患者康复后, (填会或不会)出现能检测出抗体而检测不出核酸的情况。
40.(10分)神经–体液–免疫调节网络是人体维持稳态的主要调节机制。研究表明,神经系统的信息分子、内分泌系统的信息分子和免疫系统的信息分子具有超越自身系统的信息传递作用,可以在神经、体液、免疫三大系统之间传递信息,从而使神经–体液–免疫调节网络成为一个整体。
(1)证明上述这种超越系统的信息传递作用最直接的证据是,在神经元上有 和 的受体;同时免疫细胞上有 和 的受体;内分泌细胞上也有其他两个系统的信息分子的受体。
(2)完成下列有关支持上述观点的生物学事实的相关信息。
①在反射弧的结构中,效应器是指 。
②甲状腺激素能促进脑的发育,提高 的兴奋性。
③某些神经元和 均能分泌肾上腺素,因此肾上腺素既能参与 调节,又能参与体液调节。
(3)激素调节的特点有微量和高效、通过体液运输、 、 。
宿州市十三所重点中学2021-2022学年度第一学期期中质量检测
参考答案
(1-20每小题1分,共20分;21-35每小题2分。)
1. DBDAC 6.AACDC 11.BACCB 16.CDDBA
21.CDADB 26.ABCAD 31.ACBDC
36.(除特殊标记外,每空1分,共10分)
(1)血红蛋白 不是 3.9~6.1 肾脏
(2)内环境中各成分的含量是相对稳定的,(是个范围,不是一个固定值)且不同个体存在差异(2分)
(3)胰岛素 促进组织细胞加速摄取、利用和储存葡萄糖;同时抑制肝糖原的分解和非糖物质转化成葡萄糖,从而使血糖水平降低(2分) (几乎)全身组织细胞
37.(除特殊标记外,每空1分,共10分)
(1)增加受体的附着面积,更好地接受神经递质的作用(合理得分,2分) 为神经递质的合成及释放提供能量(合理得分,2分) 突触处的兴奋传递需要通过化学信号的转换(电信号—化学信号—电信号)
(2)上升 减少 (3)减少 多巴胺释放增多
(4)珍爱生命,远离毒品,积极向他人宣传吸食毒品的危害
38.(除特殊标记外,每空1分,共10分)
(1)细胞外液(内环境) K+
(2)渗透压调节 下丘脑 促进肾小管和集合管对水分的重吸收 降低醛固酮 尿量和尿的成分(2分)
(3)必要条件
39.(除特殊标记外,每空1分,共10分)
(1)病毒与B细胞的直接接触 辅助性T细胞表面特定分子发生变化并与B细胞结合 记忆(B)细胞 免疫防御
(2)抗原 (3)碱基互补配对 抗体、抗原的特异性结合
(4)从感染病毒到(免疫系统识别、作出反应并)产生抗体需要一定的时间(合理得分,2分) 会
40.(每空1分,共10分)
(1)激素 细胞因子 神经递质 激素
(2)传出神经末梢及其支配的肌肉和腺体 神经系统 肾上腺(髓质) 神经
(3)作用于靶器官、靶细胞 作为信使传递信息 (无顺序)
2021-2022学年安徽省宿州市十三所重点中学高二上学期期末质量检测生物试题 (解析版): 这是一份2021-2022学年安徽省宿州市十三所重点中学高二上学期期末质量检测生物试题 (解析版),共28页。
安徽省宿州市十三所重点中学2021-2022学年高二生物上学期期末试题(Word版附解析): 这是一份安徽省宿州市十三所重点中学2021-2022学年高二生物上学期期末试题(Word版附解析),共28页。
2022宿州十三所重点中学高二上学期期末生物试题含解析: 这是一份2022宿州十三所重点中学高二上学期期末生物试题含解析,文件包含安徽省宿州市十三所重点中学2021-2022学年高二上学期期末质量检测生物试题含解析docx、安徽省宿州市十三所重点中学2021-2022学年高二上学期期末质量检测生物试题无答案docx等2份试卷配套教学资源,其中试卷共39页, 欢迎下载使用。

