福建省福州市八县(市)协作校2022届高三上学期期中联考生物试题含答案
展开八县(市)协作校2021-2022第一学期期中考
高三年生物试卷
完卷时间:75分钟 满分:100分
一、单项选择题(1-12每题2分,13-16每题4分,共40分)
1.目前很多广告语存在科学性错误,下列广告语你认为正确的是( )
A.服用核酸保健品,增强基因的自我修复能力
B.“零蔗糖零添加”酸奶不含任何能量,属于健康饮品
C.“XX牌”鱼肝油,含有丰富的维生素D,有助于宝宝骨骼健康发育
D.某地大棚蔬菜,天然种植,不含任何化学元素,是真正的绿色食品
2.糖类和脂质是细胞中重要的有机物。下列叙述,错误的是( )
A. 纤维素、淀粉和蔗糖都是植物细胞所需的重要能源物质
B.淀粉和糖原由许多单体连接而成,其基本单位都是葡萄糖
C.与葡萄糖相比,等质量脂肪彻底氧化分解消耗的氧气更多
D.性激素能影响哺乳动物生殖器官的发育与生殖细胞的形成
3.动物界中有多种颜色的血液,如蓝色血、青色血、红色血和绿色血等。研究发现:血液的不同颜色是由血色蛋白所结合的金属元素决定的;血色蛋白有的溶于血浆中,如蚯蚓、河蚌等,有的位于血细胞中,如脊椎动物。下列相关叙述错误的是 ( )
A.无机盐可用于构成一些复杂的化合物,比如血色蛋白
B.鸡的血液呈红色,其含铁元素的血红蛋白溶于血浆中
C.猪的成熟红细胞不具有控制血红蛋白合成的遗传物质
D.有些动物血色蛋白的形成需要高尔基体的加工
4. 在低渗溶液中,细胞发生渗透吸水后会使细胞膨胀甚至破裂,不同的细胞用不同的机制解决这种危机。下图表示高等动物、高等植物与原生生物细胞(如变形虫)以三种不同的机制避免渗透膨胀,据此推断下列说法正确的是( )
A. 机制1表示动物细胞,离子运出细胞一定需要消耗能量
B. 机制2表示植物细胞,细胞壁的保护使植物细胞可以吸水后不破裂
C. 机制3表示变形虫,若将其置于低渗溶液中,其收缩泡的伸缩频率会减慢
D. 三种细胞的边界各不相同,以达到与外界环境分隔开的目的
5.下图为植物光合作用同化物蔗糖在不同细胞间运输、转化过程,下列叙述正确的是( )
A.蔗糖的水解有利于蔗糖顺浓度梯度运输
B.单糖逆浓度梯度转运至薄壁细胞
C.ATP生成抑制剂会直接抑制图中蔗糖的运输
D.蔗糖可通过单糖转运载体转运至薄壁细胞
6.迁移率是用纸层析法分离混合色素中各种成分的重要指标,可用于色素的鉴定。以新鲜菠菜绿叶为材料进行色素的提取和分离实验,得到下表结果。下列相关叙述,错误的是( )
| 层析液 | 色素 1 | 色素 2 | 色素 3 | 色素 4 |
移动距离/cm | 8.00 | 7.60 | 4.24 | 1.60 | 0.80 |
迁移率 | —— | 0.95 | 0.53 | 0.20 | 0.10 |
注:迁移率=色素移动距离/层析液移动距离
A.可用体积分数为 95%的乙醇加入适量无水碳酸钠代替无水乙醇
B.新鲜菠菜绿叶的色素提取液呈绿色主要是由于存在色素 3、4
C.4种色素在层析液中的溶解度由大到小依次是色素 1、2、3、4
D.迁移率为0.95和0.53的色素主要吸收可见光中的红光和蓝紫光
7.下列有关细胞呼吸原理应用的叙述,错误的是( )
A.南方稻区早稻浸种后催芽过程中,常用 40℃左右温水淋种并时常翻种,可以为种子的呼吸作用提供水分、适宜的温度和氧气
B.农作物种子入库贮藏时,在无氧和低温条件下呼吸速率降低,贮藏寿命显著延长
C.油料作物种子播种时宜浅播,原因是萌发时呼吸作用需要大量氧气
D.柑橘在塑料袋中密封保存,可以减少水分散失、降低呼吸速率,起到保鲜作用
8.新冠病毒是一种传染性极强的单链 RNA 病毒,其表面有囊膜和蛋白质,其中刺突蛋白可被细胞表面的 ACE2 受体识别,然后囊膜和细胞膜融合,整个病毒进入肺泡细胞。下列说法正确的是( )
A. 新冠病毒的遗传物质中腺嘌呤与脱氧核糖相连接
B. ACE2 受体识别刺突蛋白的过程体现了细胞膜进行细胞间信息交流的功能
C. 新冠病毒进入肺泡上皮细胞的过程属于主动运输
D. 病毒的刺突蛋白的合成需要肺泡细胞提供能量和原料
9. 某种家禽的豁眼和正常眼是一对相对性状,这种家禽的性别决定方式与鸡相同,豁眼性状由Z染色体上的隐性基因a控制,且在W染色体上没有其等位基因。用纯合豁眼雌禽与纯合正常眼雄禽杂交得到F1,F1雌雄个体相互交配得到F2,下列推断正确的是( )
A. 杂交亲本的基因型分别为ZaZa 、ZAW B. F1个体雌禽为豁眼,雄禽为正常眼
C. F2雄禽中正常眼禽所占的比例为1/2 D. F2中正常眼禽所占的比例为3/4
10.无融合生殖是一种特殊的无性繁殖,可保持母体的优良特性,具有重要的应用价值。柑橘的无融合生殖受常染色体上两对相对独立的基因A/a、B/b控制,显性基因A和B均存在时可以无融合生殖,否则只能有性生殖,且A基因表现出显性纯合致死效应。育种工作者将一株可以进行无融合生殖的“华农本地早”与一株只能进行有性生殖的“宜昌橙”纯合子进行杂交,子代中,可以无融合生殖的个体:只能有性生殖的个体=1:3。下列相关说法正确的是( )
A.可以无融合生殖的植株的基因型有4种 B.只能有性生殖的植株的基因型有5种
C.该株“宜昌橙”的基因型可能是aaBB D.该株“华农本地早”的基因型只能是AaBb
11. 若将某一细胞中的一条染色体用14C充分标记,其同源染色体用32P充分标记,置于不含放射性的培养液中培养,经过连续两次细胞分裂(不考虑交叉互换)。下列说法中正确的是 ( )
A.若进行有丝分裂,则四个细胞中可能都有放射性
B.若进行有丝分裂,则第二次分裂中期细胞中每条染色体都含有14C和32P
C.若进行减数分裂,则最终形成的四个细胞中都含有14C和32P
D.若进行减数分裂,则四个细胞中可能两个有放射性,两个没有放射性
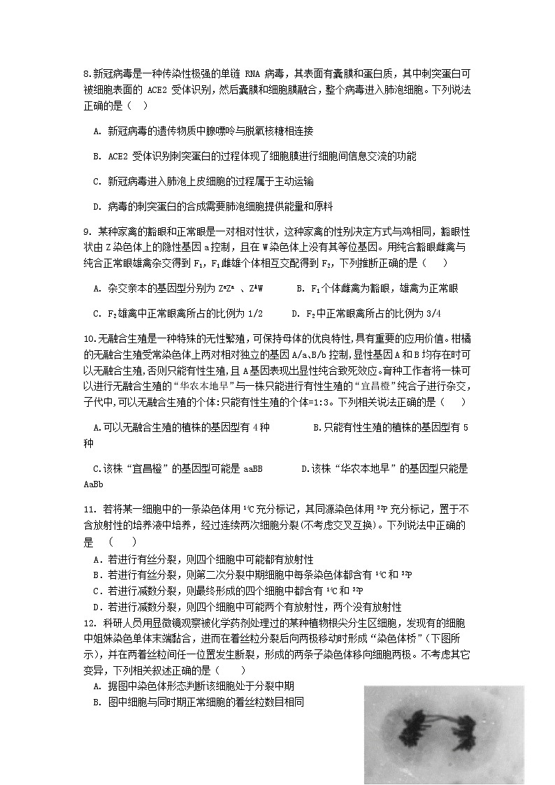
12. 科研人员用显微镜观察被化学药剂处理过的某种植物根尖分生区细胞,发现有的细胞中姐妹染色单体末端黏合,进而在着丝粒分裂后向两极移动时形成“染色体桥”(下图所示),并在两着丝粒间任一位置发生断裂,形成的两条子染色体移向细胞两极。不考虑其它变异,下列相关叙述正确的是( )
A. 据图中染色体形态判断该细胞处于分裂中期
B. 图中细胞与同时期正常细胞的着丝粒数目相同
C. 碱性染料染色后,经过解离、漂洗再进行观察
D. 子细胞中有的染色体会连接了非同源染色体片段
13.科学研究发现,四种基因控制着某种线虫细胞凋亡的启动,四种基因的表达产物 EGL-1、CED-9、CED-4、CED-3 之间的关系如下图。以下相关说法错误的是( )
说明:“-”表示抑制,“+”表示促进
A.调控该种线虫细胞凋亡全过程的基因应该多于四种
B.若 CED-9 基因发生突变而不能表达,则不会引起细胞凋亡
C.正常情况下,发生凋亡的细胞内 EGL-1、CED-3 的含量增加
D.若 CED-4 基因发生突变而不能表达,细胞凋亡过程会受很大影响
14. 科学家发现了单链DNA的一种四螺旋结构,一般存在于人体快速分裂的活细胞(如癌细胞)中。形成该结构的DNA单链中富含G,每4个G之间通过氢键等形成一个正方形的“G-4平面”,继而形成立体的“G-四联体螺旋结构”(如图)。下列叙述正确的是( )
A. 该结构中富含G-C碱基对
B. 该“G-四联体螺旋结构”可以抑制癌细胞的分裂
C. 该结构中(A+G)/(T+C)的值与双链DNA中不一定相等
D. 每个“G-四联体螺旋结构”中都含有两个游离的磷酸基团
15.为体验“假说—演绎法”的步骤,某高中以玉米为研究对象,研究非甜和甜粒(D、d),高茎和矮茎(H、h)两对相对性状的遗传规律。将纯合的非甜矮茎植株与纯合的甜粒高茎植株杂交,F1全表现为非甜高茎,并将F1进行了自交、测交实验,下列说法正确的是 ( )
A.玉米是雌雄同株异花植物,因此杂交过程不需要套袋隔离处理
B.由F2出现了重组型,可以推测“F1产生配子时,D、d与H、h自由组合”
C.F1测交实验中子代出现四种表现型,比例约为1:1:1:1,这属于验证的过程
D.若要实验验证这两对相对性状的遗传是否遵循自由组合定律,必须进行正反交实验
16. 高赖氨酸血症是由 AASS 基因突变引起的氨基酸代谢缺陷症,已知该基因编码的 AASS 蛋白包含 LKR 和 SDH 两个结构域。正常情况下,进入线粒体内的赖氨酸,在 LKR 的催化下形成酵母氨酸,酵母氨酸在 SDH 的催化下分解产生的 α-氨基己二酸半醛经过系列反应彻底氧化分解。LKR 异常或 SDH 异常均会导致高赖氨酸血症,且后者还会导致线粒体异常增大,影响线粒体功能。以下推测正确的是( )
A.酵母氨酸的积累导致线粒体形态异常,耗氧量升高
B.LKR 异常或 SDH 异常均会引起线粒体内酵母氨酸的积累
C.α-氨基己二酸半醛的彻底氧化分解发生在线粒体基质内
D.减少赖氨酸的摄取,转入正常 AASS 基因可用于治疗高赖氨酸血症
二、非选择题:(共60分)
17.(11分)副结核病是由副结核分枝杆菌(MAP)引起的,以顽固性肠炎和进行性消瘦为特征的人畜共患传染性疾病,会对养殖业造成严重的经济损失。
(1)吞噬细胞是MAP感染早期的主要宿主细胞,MAP进入吞噬细胞后会在___(结构)中被消化分解。
(2)吞噬细胞的凋亡对于机体限制MAP的繁殖十分重要。研究人员研究了MAP菌株与小鼠吞噬细胞凋亡的关系(结果如图)。据图可知MAP可以诱导吞噬细胞凋亡,判断的依据是_____________。
(3)当机体受到外界刺激时,不能折叠或错误折叠的蛋白质会在内质网中积累,称为内质网应激。研究发现MAP能引起小鼠吞噬细胞内质网应激,由此有人作出推测:MAP可能是通过引起小鼠吞噬细胞发生内质网应激来诱导吞噬细胞凋亡的。为验证此推测,研究人员设计以下实验:
组别 实验材料或试剂 | 甲 | 乙 | 丙 | 丁 | 检测指标 |
小鼠吞噬细胞 | + | + | + | + | 凋亡相关蛋白相对含量 |
MAP菌液 | - | + | + | + | |
内质网应激抑制剂4-PBA | - | - | + | - | |
内质网应激激动剂Tm | - | - | - | + |
(注: “+”表示加入该材料或试剂;“-”表示不加入)
①假设出现下列实验结果:与甲组相比较,乙组细胞凋亡相关蛋白相对含量显著________;与乙组相比,丙组细胞凋亡相关蛋白相对含量显著_______,丁组显著_______,则说明推测正确。
②如果想进一步研究内质网应激介导的凋亡对MAP在细胞内繁殖的影响。则还需要在上述实验中检测
。
(4)若某奶牛场发现有奶牛患副结核病,为了防止病情进一步扩散,请提出2条可行的防治措施:
_______ 。
18.(14分)现有两种淀粉酶 A 与 B,某生物兴趣小组为探究不同温度条件下这两种淀粉酶的活性,设计如下实验。
实验原理:温度等条件可以影响酶的活性;淀粉在淀粉酶的催化作用下分解成麦芽糖;用分光光度计测量溶液的吸光度时,物质含量越多,其吸光度越大,因此可测出物质的相对含量。
实验材料:一定浓度的淀粉溶液、相同浓度的淀粉酶 A 和淀粉酶 B 溶液、水浴缸、温度计等。
实验过程如表所示:
实验结果:用分光光度计对各组淀粉含量进行检测,结果如图所示。
(1)细胞中酶的作用机理是______________。
(2)该实验的自变量是_________________。
(3)根据实验结果分析,下列叙述正确的是( )
A.酶 A 在 20℃条件时活性较高
B.酶 A 的活性一定小于酶 B 的活性
C.酶 B 在 40℃条件时活性较高
D.大于 50℃条件时,酶 A 活性可能较高
(4)此实验用分光光度计检测底物淀粉的剩余量来表示酶的活性,能不能用斐林试剂检测生成物麦芽糖的含量来表示酶的活性?__________。原因是___________________________。
(5)如果要进一步探究酶 B 的最适温度,实验设计的主要思路应是_______________。
19.(7 分)如图为某单基因遗传病的遗传系谱图,请分析回答下列问题:
(1)据系谱图推测,该病为常染色体隐性遗传病,判断的依据__________________
(2)不考虑基因突变,I-1 一定含有致病基因的细胞有( )
A.体细胞 B.初级卵母细胞 C.次级卵母细胞 D.卵细胞
(3)已知Ⅱ-5 不含致病基因,为了避免患病胎儿的出生,Ⅱ-6 是否需要进一步做相关致病基因检测,为什么?__________________________________________。
20. (14分) 许多科学家致力于人工重建和控制光合作用过程,希望借此人工生产清洁能源,这一计划被称为“我们这个时代的阿波罗计划”。
(1)人工光合研究者从菠菜中分离类囊体膜,用磷脂分子包裹形成图1所示的“油包水液滴”结构,并在其中加入足量NADP+、ADP等物质。科学家对“油包水液滴”采取明暗交替处理,一段时间内检测此结构内产生NADPH的量,结果如图2所示。由图可知,NADPH含量明期_________,暗期_________,NADPH含量出现上述变化的原因是_____________。这说明“油包水液滴”内的人工光反应系统构建成功。
(2)再将卡尔文循环中的酶和底物放入微滴中,构成人工光合系统。通入充足的______作为原料,形成化学反应循环,这一化学反应循环模拟了光合作用的______________阶段。从细胞代谢的角度分析,该系统与叶肉细胞相比主要优点是:_____________________________。
(3)从资源利用、生态环境保护等方面提出一种该“人工光合系统”研究可能的应用前景。______________。
21.(14分) 中国农业大学某实验室在某果蝇品系中发现了一只卷翅突变体,经不断选育获得了紫眼卷翅果蝇品系(甲品系)。为了研究该品系相关基因的传递规律,研究人员做了一系列实验。
(1)甲品系果蝇与纯种野生型(红眼正常翅)果蝇进行杂交,结果如下图所示。
①果蝇的红眼基因、正常翅基因在染色体上呈_____排列,红眼基因和紫眼基因的本质区别是_____。
②分析果蝇的眼色遗传,紫眼和红眼为一对相对性状,其中红眼是__________性性状。
③实验正反交结果相同,由此可知果蝇的翅型属于_______染色体遗传。
④根据 F2 的表现型及比例推测,决定_________性状的基因纯合致死。进一步研究发现,果蝇的正常翅基因(a)和甲品系的卷翅基因(A)位于 2 号染色体上,该染色体上还分布有某隐性致死基因(b)及等位基因(B)。甲品系内果蝇相互交配,后代表现均为卷翅,如图所示。请根据该实验结果,在图相应位置上标出F1中相关基因在2号染色体上的位置(注:不考虑基因突变和交叉互换,2号染色体上的短线表示相应基因位点)
(2)像甲品系这样能够稳定保存两个致死基因的品系称为平衡致死系。研究人员从北京大学某实验室获得另一果蝇平衡致死系(乙品系),其表现型为红眼卷翅,已知该品系果蝇的卷翅基因和隐性致死基因(b1)同样位于 2 号染色体上。甲、乙品系果蝇杂交,子代中出现卷翅与正常翅,由此可判断 b 和 b1______
(填是或不是)相同基因, 判断理由是______________________________。
2022-2023学年福建省福州市八县(市)协作校高三上学期期中联考生物试题含解析: 这是一份2022-2023学年福建省福州市八县(市)协作校高三上学期期中联考生物试题含解析,文件包含福建省福州市八县市联考2022-2023学年高三上学期期中生物试题原卷版docx、福建省福州市八县市联考2022-2023学年高三上学期期中生物试题Word版含解析docx等2份试卷配套教学资源,其中试卷共33页, 欢迎下载使用。
福建省福州市八县(区市)协作校2023-2024学年高三上学期期中考试生物试题: 这是一份福建省福州市八县(区市)协作校2023-2024学年高三上学期期中考试生物试题,共8页。
福建省福州市八县(区市)协作校2023-2024学年高三上学期期中考试生物学试题: 这是一份福建省福州市八县(区市)协作校2023-2024学年高三上学期期中考试生物学试题,共8页。

