2019高考真题详细解析及考点透析
展开
这是一份2019高考真题详细解析及考点透析,共46页。
专题一 细胞的分子组成
考点1 细胞中的元素和化合物
1.(2019全国Ⅲ理综,11分)氮元素是植物生长的必需元素,合理施用氮肥可提高农作物的产量。回答下列问题。
(1)植物细胞内,在核糖体上合成的含氮有机物是 ,在细胞核中合成的含氮有机物是 ,叶绿体中含氮的光合色素是 。
(2)农作物吸收氮元素的主要形式有铵态氮(NH+4)和硝态氮(NO-3)。已知作物甲对同一种营养液(以硝酸铵为唯一氮源)中NH+4和NO-3的吸收具有偏好性(NH+4和NO-3同时存在时,对一种离子的吸收量大于另一种)。请设计实验对这种偏好性进行验证,要求简要写出实验思路、预期结果和结论。
1.(1)蛋白质(1分) 核酸(1分) 叶绿素(2分) (2) (2)实验思路:配制营养液(以硝酸铵为唯一氮源),用该营养液培养作物甲,一段时间后,检测营养液中NH+4和NO-3剩余量(3分)。预期结果和结论:若营养液中NO-3剩余量小于NH+4剩余量,则说明作物甲偏好吸收NO-3(2分);若营养液中NH+4剩余量小于NO-3剩余量,则说明作物甲偏好吸收NH+4(2分)。
【解析】 本题考查组成细胞的分子等知识,依托实验方案设计,综合考查考生的实验探究能力,注重考查实验探究中考生对科学方法的掌握。(1)植物细胞内的含氮有机物有蛋白质、磷脂、ATP、核酸等,其中在核糖体上合成的为蛋白质,在细胞核中合成的是DNA和RNA,植物叶绿体中的光合色素有叶绿素和类胡萝卜素,其中含氮的光合色素是叶绿素。(2)本实验的目的是验证作物甲对硝酸铵中的NH+4和NO-3的吸收具有偏好性,因变量是作物甲对二者的吸收量,因此可将生理状态相同的若干作物甲培养在适宜浓度的以硝酸铵为唯一氮源的营养液中,在适宜条件下培养一段时间,并测定实验后营养液中的NH+4和NO-3的浓度,最后进行比较,如果实验后营养液中的NH+4的浓度低于NO-3,可说明作物甲对硝酸铵中的NH+4的吸收具有偏好性;反之,则说明作物甲对硝酸铵中的NO-3的吸收具有偏好性。
【回归教材】 据人教版教材必修一P35“思考与讨论”配图可知:叶绿素是含氮的光合色素。
【核心素养】 本题以验证农作物对硝酸铵中的NH+4和NO-3的吸收具有偏好性为素材进行实验设计,树立合理施用氮肥是农业生产中的重要措施之一的生命观念,同时传达劳动实践需要科学指导的理念,有助于增强考生的科学意识和社会责任,引导考生关注农业生产实际中的问题,促使考生将科学劳动的观念内化于心。
考点2 细胞中的有机物
2.(2019江苏,2分)下列关于细胞内蛋白质和核酸的叙述,正确的是
A.核酸和蛋白质的组成元素相同 B.核酸的合成需要相应蛋白质的参与
C.蛋白质的分解都需要核酸的直接参与 D.高温会破坏蛋白质和核酸分子中肽键
2.B 本题考查蛋白质和核酸的相关知识,意在考查考生的识记能力和理解能力。核酸的组成元素为C、H、O、N、P,蛋白质的组成元素主要包括C、H、O、N,有的还含有S,二者不相同,A错误;核酸的生物合成需要多种化学本质为蛋白质的酶参与,B正确;蛋白质的分解需要化学本质为蛋白质的酶的参与,不需要核酸的直接参与,C错误;高温会破坏蛋白质和核酸的空间结构,使蛋白质和核酸发生变性,但不会破坏蛋白质中的肽键,核酸分子中无肽键,D错误。
考点3 细胞中有机物的检测与鉴定
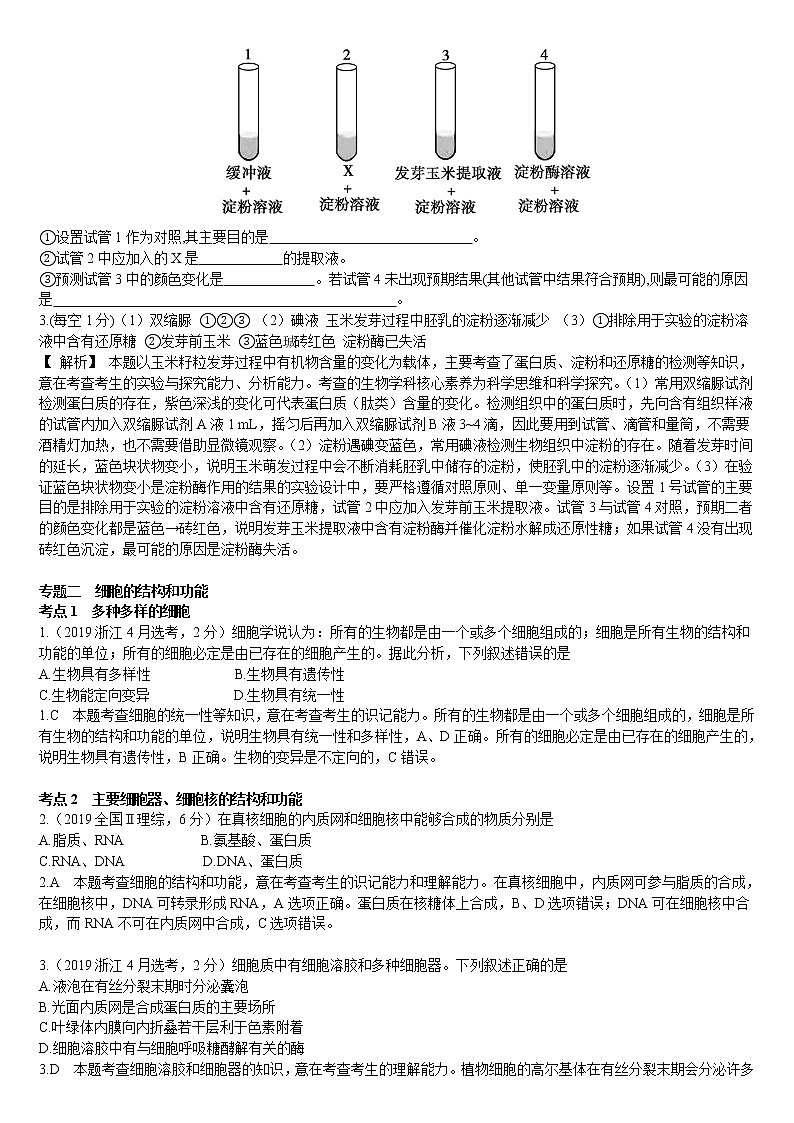
3.(2019江苏,8分)为探究玉米籽粒发芽过程中一些有机物含量的变化,研究小组利用下列供选材料用具进行了实验。材料用具:玉米籽粒;斐林试剂,双缩脲试剂,碘液,缓冲液,淀粉,淀粉酶等;研钵,水浴锅,天平,试管,滴管,量筒,容量瓶,显微镜,玻片,酒精灯等。请回答下列问题:
(1)为了检测玉米籽粒发芽过程中蛋白质(肽类)含量变化,在不同发芽阶段玉米提取液中,分别加入 试剂,比较颜色变化。该实验需要选用的器具有 (填序号)。
①试管 ②滴管 ③量筒 ④酒精灯 ⑤显微镜
(2)为了检测玉米籽粒发芽过程中淀粉含量变化,将不同发芽阶段的玉米籽粒纵切,滴加 ,进行观察。结果显示,胚乳呈蓝色块状,且随着发芽时间的延长,蓝色块状物变小。由此可得出的结论是。
(3)为了验证上述蓝色块状物变小是淀粉酶作用的结果,设计了如下实验:在1~4号试管中分别加入相应的提取液和溶液(如图所示),40 ℃温育30 min后,分别加入斐林试剂并60 ℃水浴加热,观察试管内颜色变化。请继续以下分析:
①设置试管1作为对照,其主要目的是 。
②试管2中应加入的X是 的提取液。
③预测试管3中的颜色变化是 。若试管4未出现预期结果(其他试管中结果符合预期),则最可能的原因是 。
3.(每空1分)(1)双缩脲 ①②③ (2)碘液 玉米发芽过程中胚乳的淀粉逐渐减少 (3)①排除用于实验的淀粉溶液中含有还原糖 ②发芽前玉米 ③蓝色砖红色 淀粉酶已失活
【 解析】 本题以玉米籽粒发芽过程中有机物含量的变化为载体,主要考查了蛋白质、淀粉和还原糖的检测等知识,意在考查考生的实验与探究能力、分析能力。考查的生物学科核心素养为科学思维和科学探究。(1)常用双缩脲试剂检测蛋白质的存在,紫色深浅的变化可代表蛋白质(肽类)含量的变化。检测组织中的蛋白质时,先向含有组织样液的试管内加入双缩脲试剂A液1 mL,摇匀后再加入双缩脲试剂B液3~4滴,因此要用到试管、滴管和量筒,不需要酒精灯加热,也不需要借助显微镜观察。(2)淀粉遇碘变蓝色,常用碘液检测生物组织中淀粉的存在。随着发芽时间的延长,蓝色块状物变小,说明玉米萌发过程中会不断消耗胚乳中储存的淀粉,使胚乳中的淀粉逐渐减少。(3)在验证蓝色块状物变小是淀粉酶作用的结果的实验设计中,要严格遵循对照原则、单一变量原则等。设置1号试管的主要目的是排除用于实验的淀粉溶液中含有还原糖,试管2中应加入发芽前玉米提取液。试管3与试管4对照,预期二者的颜色变化都是蓝色→砖红色,说明发芽玉米提取液中含有淀粉酶并催化淀粉水解成还原性糖;如果试管4没有出现砖红色沉淀,最可能的原因是淀粉酶失活。
专题二 细胞的结构和功能
考点1 多种多样的细胞
1.(2019浙江4月选考,2分)细胞学说认为:所有的生物都是由一个或多个细胞组成的;细胞是所有生物的结构和功能的单位;所有的细胞必定是由已存在的细胞产生的。据此分析,下列叙述错误的是
A.生物具有多样性 B.生物具有遗传性
C.生物能定向变异 D.生物具有统一性
1.C 本题考查细胞的统一性等知识,意在考查考生的识记能力。所有的生物都是由一个或多个细胞组成的,细胞是所有生物的结构和功能的单位,说明生物具有统一性和多样性,A、D正确。所有的细胞必定是由已存在的细胞产生的,说明生物具有遗传性,B正确。生物的变异是不定向的,C错误。
考点2 主要细胞器、细胞核的结构和功能
2.(2019全国Ⅱ理综,6分)在真核细胞的内质网和细胞核中能够合成的物质分别是
A.脂质、RNA B.氨基酸、蛋白质
C.RNA、DNA D.DNA、蛋白质
2.A 本题考查细胞的结构和功能,意在考查考生的识记能力和理解能力。在真核细胞中,内质网可参与脂质的合成,在细胞核中,DNA可转录形成RNA,A选项正确。蛋白质在核糖体上合成,B、D选项错误;DNA可在细胞核中合成,而RNA不可在内质网中合成,C选项错误。
3.(2019浙江4月选考,2分)细胞质中有细胞溶胶和多种细胞器。下列叙述正确的是
A.液泡在有丝分裂末期时分泌囊泡
B.光面内质网是合成蛋白质的主要场所
C.叶绿体内膜向内折叠若干层利于色素附着
D.细胞溶胶中有与细胞呼吸糖酵解有关的酶
3.D 本题考查细胞溶胶和细胞器的知识,意在考查考生的理解能力。植物细胞的高尔基体在有丝分裂末期会分泌许多囊泡,其中含有形成细胞壁的物质,A错误。核糖体是合成蛋白质的场所,B错误。叶绿体内的类囊体堆积形成的基粒结构有利于色素的附着,C错误。细胞呼吸的第一阶段(糖酵解)发生的场所是细胞溶胶,故细胞溶胶中有与糖酵解有关的酶,D正确。
4.(2019全国Ⅲ理综,6分)下列有关高尔基体、线粒体和叶绿体的叙述,正确的是
A.三者都存在于蓝藻中 B.三者都含有DNA
C.三者都是ATP合成的场所 D.三者的膜结构中都含有蛋白质
4.D 本题考查细胞的结构和功能等知识,意在考查考生的理解能力。蓝藻属于原核生物,不含高尔基体、线粒体和叶绿体,A错误;高尔基体不含DNA,线粒体和叶绿体中含有DNA,B错误;高尔基体不能合成ATP,C错误;高尔基体、线粒体和叶绿体都是具膜结构,都含有蛋白质和磷脂,D正确。
5.(2019全国Ⅲ理综,6分)下列与真核生物细胞核有关的叙述,错误的是
A.细胞中的染色质存在于细胞核中
B.细胞核是遗传信息转录和翻译的场所
C.细胞核是细胞代谢和遗传的控制中心
D.细胞核内遗传物质的合成需要能量
5.B 题考查细胞核的相关知识,意在考查考生的识记能力。细胞核是遗传信息库,是细胞代谢和遗传的控制中心,真核细胞中的染色质存在于细胞核中,A、C正确;真核细胞的翻译过程发生在细胞质中,B错误;细胞核内遗传物质DNA的生物合成需要消耗能量,D正确。
6.(2019江苏,3分)(多选)如图为高等动物细胞结构示意图,下列相关叙述正确的是
A.结构①的数量倍增发生于分裂前期的细胞中
B.具有单层生物膜的结构②与细胞分泌活动有关
C.RNA和RNA聚合酶穿过结构③的方向相同
D.④、⑤处的核糖体均由RNA和蛋白质组成
6.BD 本题考查了动物细胞的结构及功能,意在考查考生的识记能力。①为中心体,在分裂间期倍增,A错误;②为高尔基体,为单层膜的细胞器,参与分泌蛋白的加工、分类、包装和分泌,B正确;RNA主要在细胞核中通过转录产生,穿过③(核孔)进入到细胞质中,而RNA聚合酶在细胞质的核糖体上合成,穿过核孔进入到细胞核中参与转录,二者穿过核孔的方向相反,C错误;④处内质网上附着的核糖体和⑤处游离的核糖体都是由RNA和蛋白质组成的,D正确。
7.(2019江苏,3分)(多选)有些实验可以通过染色改进实验效果,下列叙述合理的是
A.观察菠菜叶肉细胞时,用甲基绿染色后叶绿体的结构更清晰
B.在蔗糖溶液中加入适量红墨水,可用于观察白洋葱鳞片叶表皮细胞的质壁分离
C.检测花生子叶中脂肪时,可用龙胆紫溶液对子叶切片进行染色
D.探究培养液中酵母菌种群数量的动态变化时,可用台盼蓝染液区分菌体死活
7.BD 本题考查观察叶绿体实验、观察植物细胞的质壁分离实验、脂肪的鉴定实验等。甲基绿与DNA的亲和力比较强,可把细胞核染成绿色,叶绿体本身为绿色,用甲基绿染色后叶绿体的结构不会更清晰,A错误;在蔗糖溶液中加入适量红墨水后,外界溶液变为红色,由于细胞膜具有选择透过性,红墨水不能通过细胞膜进入细胞中,白洋葱鳞片叶表皮细胞的原生质层为无色,而细胞壁是全透的,故细胞壁与原生质层之间充满着红色溶液,因此可以观察细胞的质壁分离,B正确;对花生子叶中的脂肪进行染色时,可用苏丹Ⅲ或苏丹Ⅳ染液,龙胆紫溶液可对染色体进行染色,不能对脂肪进行染色,C错误;细胞膜具有选择透过性,能被台盼蓝染液染成蓝色的细胞为死细胞,活细胞不能被台盼蓝染液染色,因此可用台盼蓝染液区分菌体的死活,D正确。
【误区总结】 注意台盼蓝染色法依据的是细胞膜的选择透过性,能被染成蓝色的为死细胞。
专题三 细胞的物质输入和输出
考点1 细胞的吸水和失水
1.(2019浙江4月选考,2分)哺乳动物细胞在0.9%NaCl溶液中仍能保持其正常形态。将兔红细胞置于不同浓度NaCl溶液中,一段时间后制作临时装片,用显微镜观察并比较其形态变化。下列叙述正确的是
A.在高于0.9%NaCl溶液中,红细胞因渗透作用失水皱缩并发生质壁分离
B.在0.9%NaCl溶液中,红细胞形态未变是由于此时没有水分子进出细胞
C.在低于0.9%NaCl溶液中,红细胞因渗透作用吸水膨胀甚至有的破裂
D.渗透作用是指水分子从溶液浓度较高处向溶液浓度较低处进行的扩散
1.C 本题考查渗透作用等知识,意在考查考生的理解能力。兔红细胞没有细胞壁,不会发生质壁分离,A错误。在0.9%NaCl溶液中,红细胞形态未变是由于水分子进出达到平衡,B错误。在低于0.9%NaCl溶液中,进入红细胞的水分子多于出红细胞的水分子,红细胞会因渗透作用吸水膨胀甚至有的破裂,C正确。渗透作用是水分子通过膜的扩散,其中水分子是从其分子数相对较多处向相对较少处扩散,即从溶液浓度较低处向溶液浓度较高处进行扩散,D错误。
考点2 物质出入细胞的方式
2.(2019全国Ⅱ理综,6分)某种H+-ATPase是一种位于膜上的载体蛋白,具有ATP水解酶活性,能够利用水解ATP释放的能量逆浓度梯度跨膜转运H+。①将某植物气孔的保卫细胞悬浮在一定pH的溶液中(假设细胞内的pH高于细胞外),置于暗中一段时间后,溶液的pH不变。②再将含有保卫细胞的该溶液分成两组,一组照射蓝光后溶液的pH明显降低;另一组先在溶液中加入H+-ATPase的抑制剂(抑制ATP水解),再用蓝光照射,溶液的pH不变。根据上述实验结果,下列推测不合理的是
A.H+-ATPase位于保卫细胞质膜上,蓝光能够引起细胞内的H+转运到细胞外
B.蓝光通过保卫细胞质膜上的H+-ATPase发挥作用导致H+逆浓度梯度跨膜运输
C.H+-ATPase逆浓度梯度跨膜转运H+所需的能量可由蓝光直接提供
D.溶液中的H+不能通过自由扩散的方式透过细胞质膜进入保卫细胞)
2.C 本题考查物质的跨膜运输,意在考查考生的理解能力。用蓝光照射后,含有保卫细胞的溶液的pH下降,可推测细胞内的H+被转运到了细胞外,再结合题干信息可推测H+-ATPase位于保卫细胞质膜上,A项不符合题意;细胞内pH高于细胞外,即细胞H+浓度低于细胞外,用蓝光照射后,溶液的pH明显降低,推测蓝光可通过保卫细胞质膜上的H+-ATPase发挥作用使细胞内的H+逆浓度梯度转运到细胞外,B项不符合题意;H+-ATPase逆浓度梯度跨膜转运H+所需的能量来自ATP水解,不是由蓝光直接提供,C项符合题意;溶液中的H+不能通过自由扩散的方式透过细胞质膜进入保卫细胞,D项不符合题意。
专题四 酶与ATP
考点1 酶的本质和特性
1.(2019浙江4月选考,2分)为研究酶的特性,进行了实验,基本过程如下表所示:
步骤
基本过程
试管A
试管B
1
加入2%过氧化氢溶液
3 mL
3 mL
2
加入马铃薯匀浆
少许
—
3
加入二氧化锰
—
少许
4
检测
据此分析,下列叙述错误的是
A.实验的可变因素是催化剂的种类
B.可用产生气泡的速率作检测指标
C.该实验能说明酶的作用具有高效性
D.不能用鸡肝匀浆代替马铃薯匀浆进行实验
1.D 本题考查酶的相关知识,意在考查考生的分析能力和理解能力。比较表中试管A和试管B中加入的物质,可知本实验的自变量是催化剂的种类,A正确。本实验的检测指标可以是卫生香的燃烧程度也可以是产生气泡的速率,B正确。马铃薯匀浆中含有过氧化氢酶,二氧化锰属于无机催化剂,通过比较二者催化过氧化氢分解的情况,可以证明酶具有高效性,C正确。鸡肝匀浆中也含有过氧化氢酶,所以可以用鸡肝匀浆代替马铃薯匀浆进行实验,D错误。
考点2 ATP在能量代谢中的作用
2.(2019天津理综,6分)下列过程需ATP水解提供能量的是
A.唾液淀粉酶水解淀粉 B.生长素的极性运输
C.光反应阶段中水在光下分解 D.乳酸菌无氧呼吸的第二阶段
2.B 本题考查淀粉的水解、生长素的极性运输、光反应、细胞呼吸等相关知识,意在考查考生的理解能力。唾液淀粉酶水解淀粉是在消化道中进行的,不需要消耗ATP水解释放的能量,A项错误;生长素的极性运输是细胞的主动运输,需要消耗ATP水解释放的能量,B项正确;光反应阶段中水在光下分解产生[H]和氧气,不需要消耗ATP水解释放的能量,C项错误;乳酸菌无氧呼吸的第二阶段是丙酮酸在酶的催化作用下转化成乳酸,此过程既不产生ATP,也不消耗ATP,D项错误。
专题五 光合作用与细胞呼吸
考点1 捕获光能的色素和叶绿体
1.(2019江苏,2分)如图为某次光合作用色素纸层析的实验结果,样品分别为新鲜菠菜叶和一种蓝藻经液氮冷冻研磨后的乙醇提取液。下列叙述正确的是
A.研磨时加入CaCO3过量会破坏叶绿素
B.层析液可采用生理盐水或磷酸盐缓冲液
C.在敞开的烧杯中进行层析时,需通风操作
D.实验验证了该种蓝藻没有叶绿素b
1.D 本题考查光合色素的提取和分离实验中试剂的作用、实验结果分析,意在考查考生的理解能力和实验分析能力。研磨时加入CaCO3能防止叶绿素被破坏,A项错误;层析液由有机溶剂配制而成,B项错误;层析液易挥发,层析分离时烧杯上要加盖,C项错误;对照图示结果分析可知,该种蓝藻中没有叶黄素和叶绿素b,D项正确。
考点2 光合作用
2.(2019全国Ⅰ理综,6分)将一株质量为20 g的黄瓜幼苗栽种在光照等适宜的环境中,一段时间后植株达到40 g,其增加的质量来自于
A.水、矿质元素和空气 B.光、矿质元素和水
C.水、矿质元素和土壤 D.光、矿质元素和空气
2.A 本题考查植物生长过程中的物质变化,意在考查考生的理解能力。水是占细胞鲜重最多的化合物,矿质元素是构成细胞中主要化合物的基础,植物幼苗生长过程中可从土壤中吸收水分和矿质元素使植株质量增加;另外,植物在光照条件下可进行光合作用,通过吸收空气中的CO2合成有机物使植株质量增加。故A符合题意。
3.(2019天津理综,6分)叶色变异是由体细胞突变引起的芽变现象。红叶杨由绿叶杨芽变后选育形成,其叶绿体基粒类囊体减少,光合速率减小,液泡中花青素含量增加。下列叙述正确的是
A.红叶杨染色体上的基因突变位点可用普通光学显微镜观察识别
B.两种杨树叶绿体基粒类囊体的差异可用普通光学显微镜观察
C.两种杨树叶光合速率可通过“探究光照强弱对光合作用强度的影响”实验作比较
D.红叶杨细胞中花青素绝对含量可通过“植物细胞的吸水和失水”实验测定
3.C 本题考查基因突变、光合作用、植物细胞的吸水和失水实验等相关知识,旨在考查考生理解所学知识的要点并进行分析判断的能力。染色体的某一位点上发生的基因突变在普通光学显微镜下是无法观察到的,A项错误;用普通光学显微镜无法观察到两种杨树叶绿体基粒类囊体的差异,若要观察两种杨树叶绿体基粒类囊体的差异,需要借助电子显微镜观察,B项错误;与绿叶杨相比,红叶杨的叶绿体基粒类囊体减少,而叶绿体基粒类囊体薄膜是进行光反应的部位,因此,两种杨树叶光合速率可通过“探究光照强弱对光合作用强度的影响”实验作比较,C项正确;“植物细胞的吸水和失水”实验可用来判断细胞的死活、植物细胞液的大致浓度等,但不能用来测定红叶杨细胞中花青素的绝对含量,D项错误。
4.(2019浙江4月选考,7分)回答与光合作用有关的问题:
(1)在“探究环境因素对光合作用的影响”活动中,正常光照下,用含有0.1%CO2的溶液培养小球藻一段时间。当用绿光照射该溶液,短期内小球藻细胞中3-磷酸甘油酸的含量
会 。为3-磷酸甘油酸还原成三碳糖提供能量的物质是 。若停止CO2供应,短期内小球藻细胞中RuBP的含量会 。研究发现Rubisco是光合作用过程中的关键酶,它催化CO2被固定的反应,可知该酶存在于叶绿体 中。
(2)在“光合色素的提取与分离”活动中,提取新鲜菠菜叶片的色素并进行分离后,滤纸条自上而下两条带中的色素合称为 。分析叶绿素a的吸收光谱可知,其主要吸收可见光中的 光。环境条件会影响叶绿素的生物合成,如秋天叶片变黄的现象主要与 抑制叶绿素的合成有关。
4.(每空1分)(1)增加 ATP和NADPH 增加 基质 (2)类胡萝卜素 蓝紫光和红 低温
【解析】 本题考查光合作用的知识,意在考查考生的理解能力和运用能力。(1)光合色素对绿光吸收最少,所以用绿光照射后短时间内三碳酸的还原速率下降,二氧化碳固定速率不变,所以3-磷酸甘油酸的含量会增加。光反应产生的ATP和NADPH是碳反应中将二氧化碳还原为糖的能源物质。若停止CO2供应,短期内三碳酸的还原速率不变,二氧化碳的固定速率下降,则RuBP的含量会增加。碳反应发生的场所是叶绿体基质。(2)提取新鲜菠菜叶片的色素并进行分离后,滤纸条自上而下两条带中的色素为胡萝卜素和叶黄素,合称为类胡萝卜素。叶绿素a主要吸收蓝紫光和红光。秋天叶片变黄的现象主要与低温抑制叶绿素的合成有关。
5.(2019全国Ⅰ理综,12分)将生长在水分正常土壤中的某植物通过减少浇水进行干旱处理,该植物根细胞中溶质浓度增大,叶片中的脱落酸(ABA)含量增高,叶片气孔开度减小。回答下列问题。
(1)经干旱处理后,该植物根细胞的吸水能力 。
(2)与干旱处理前相比,干旱处理后该植物的光合速率会 ,出现这种变化的主要原因是 。
(3)有研究表明:干旱条件下气孔开度减小不是由缺水直接引起的,而是由ABA引起的。请以该种植物的ABA缺失突变体(不能合成ABA)植株为材料,设计实验来验证这一结论。要求简要写出实验思路和预期结果。
5.(除标明外,每空1分)(1)增强 (2)降低 气孔开度减小使供应给光合作用所需的CO2减少(2分) (3)取ABA缺失突变体植株在正常条件下测定气孔开度,经干旱处理后,再测定气孔开度。预期结果是干旱处理前后气孔开度不变。(3分) 将上述干旱处理的ABA缺失突变体植株分成两组,在干旱条件下,一组进行ABA处理,另一组作为对照组,一段时间后,分别测定两组的气孔开度。预期结果是ABA处理组气孔开度减小,对照组气孔开度不变。(5分)
【解析】 本题考查植物渗透吸水、光合作用和植物激素调节等内容。(1)经干旱处理后,植物根细胞的细胞液浓度增大,细胞液和外界溶液的浓度差增大,植物的吸水能力增强。(2)干旱处理后,叶片气孔开度减小,使CO2供应不足,暗反应减弱,从而导致光合作用减弱。(3)本实验需先设计干旱处理与非干旱处理的对照,证明干旱条件下气孔开度减小不是由缺水直接引起的;再设计在干旱条件下ABA处理组与非ABA处理组的对照,证明干旱条件下气孔开度减小是由ABA引起的。
6.(2019北京理综,16分)光合作用是地球上最重要的化学反应,发生在高等植物、藻类和光合细菌中。
(1)地球上生命活动所需的能量主要来源于光反应吸收的 。在碳(暗)反应中,RuBP羧化酶(R酶)催化CO2与RuBP(C5)结合,生成2分子C3。影响该反应的外部因素,除光照条件外还包括 (写出两个);内部因素包括 (写出两个)。
(2)R酶由8个大亚基蛋白(L)和8个小亚基蛋白(S)组成。高等植物细胞中L由叶绿体基因编码并在叶绿体中合成,S由细胞核基因编码并在 中由核糖体合成后进入叶绿体,在叶绿体的 中与L组装成有功能的酶。
(3)研究发现,原核生物蓝藻(蓝细菌)R酶的活性高于高等植物。有人设想通过基因工程技术将蓝藻R酶的S、L基因转入高等植物,以提高后者的光合作用效率。研究人员将蓝藻S、L基因转入某高等植物(甲)的叶绿体DNA中,同时去除甲的L基因。转基因植株能够存活并生长。检测结果表明,转基因植株中的R酶活性高于未转基因的正常植株。
①由上述实验能否得出“转基因植株中有活性的R酶是由蓝藻的S、L组装而成”的推测?请说明理由。
②基于上述实验,下列叙述中能够体现生物统一性的选项包括 。
a.蓝藻与甲都以DNA作为遗传物质
b.蓝藻与甲都以R酶催化CO2的固定
c.蓝藻R酶大亚基蛋白可在甲的叶绿体中合成
d.在蓝藻与甲的叶肉细胞中R酶组装的位置不同
6.(1)光能(2分) 温度、CO2浓度(2分) R酶活性、R酶含量、C5含量、pH(答出其中两个即可,2分) (2)细胞质(2分) 基质(2分) (3)①不能。转入蓝藻S、L基因的同时没有去除甲的S基因,无法排除转基因植株R酶中的S是甲的S基因表达产物的可能性(4分) ②a、b、c(2分)
【解析】 本题考查了光合作用的能量来源、影响暗反应的因素、叶绿体蛋白质的来源等知识,根据高等植物和蓝藻中暗反应相关酶的组成,设计了转基因实验,意在考查考生的理解能力、实验分析能力和综合运用能力。(1)光合作用可将光能(太阳能)转变为有机物中稳定的化学能,以供地球上的生命活动利用。影响光合作用的主要环境因素是光照、温度、CO2浓度,光照可直接影响光反应进而影响暗反应,温度主要通过影响光合作用(光反应阶段和暗反应阶段)所需酶的活性来影响光合作用,CO2是暗反应的原料。C5含量、pH、R酶的含量及活性可影响暗反应的进行。(2)叶绿体为半自主性细胞器,其蛋白质主要由细胞核基因控制合成,合成场所为细胞质中的核糖体,少数由叶绿体自身DNA控制合成,合成场所是叶绿体基质中的核糖体。S与L在叶绿体的基质中组装成有功能的R酶。(3)①实验中只去除了高等植物甲的L基因,但没有去除其S基因,转基因植株中可能有植物甲S基因的表达产物,也可能有蓝藻S基因的表达产物,故不能得出“转基因植株中有活性的R酶是由蓝藻的S、L组装而成”的推测。②a、b、c选项分别体现了高等植物和蓝藻在遗传物
质、新陈代谢、细胞结构和功能等方面具有统一性,d选项体现了生物多样性。
7.(2019江苏,8分)叶绿体中催化CO2固定的酶R由叶绿体DNA编码的大亚基和细胞核DNA编码的小亚基共同组装而成,其合成过程及部分相关代谢途径如图所示。请回答下列问题:
(1)合成酶R时,细胞核DNA编码小亚基的遗传信息 到RNA上,RNA进入细胞质基质后指导多肽链合成;在叶绿体中,参与大亚基肽链合成的RNA中,种类最多的是 。
(2)进行光合作用时,组装完成的酶R需ATP参与激活,光能转化为ATP中的化学能是在
上(填场所)完成的。活化的酶R催化CO2固定产生C3化合物(C3-Ⅰ),C3-Ⅰ还原为三碳糖(C3-Ⅱ),这一步骤需要 作为还原剂。在叶绿体中C3-Ⅱ除了进一步合成淀粉外,还必须合成化合物X以维持卡尔文循环,X为 。
(3)作为光合作用的重要成分,X在叶绿体中的浓度受多种因素调控,下列环境条件和物质代谢过程,与X浓度相关的有 (填序号)。
①外界环境的CO2浓度
②叶绿体接受的光照强度
③受磷酸根离子浓度调节的C3-Ⅱ输出速度
④酶R催化X与O2结合产生C2化合物的强度
(4)光合作用旺盛时,很多植物合成的糖类通常会以淀粉的形式临时储存在叶绿体中,假如以大量可溶性糖的形式存在,则可能导致叶绿体 。
7.(除标明外,每空1分)(1)转录 tRNA (2)类囊体 [H] C5(五碳化合物) (3)①②③④(2分) (4)吸水涨破
【解析】 本题主要考查光合作用的过程、基因表达、影响光合作用的因素等相关知识,意在考查考生获取信息的能力和分析问题的能力。(1)遗传信息从DNA流动到RNA的过程叫转录。参与蛋白质合成的RNA有tRNA、mRNA和rRNA等,由于tRNA与特定的氨基酸相结合,其功能具有特异性,种类最多。 (2)光合作用过程中,发生在类囊体薄膜上的光反应,将光能转化成ATP中的化学能。光反应为暗反应提供了[H]和ATP,其中[H]是将C3-Ⅰ还原形成C3-Ⅲ的还原剂。暗反应过程中,C5和CO2结合形成C3,其中一部分C3又会被还原成C5,从而使卡尔文循环持续地进行下去。(3)凡是影响光反应和暗反应的因素,都可以引起C3、C5相对含量的暂时变化。外界环境的CO2浓度改变,会暂时影响C5的消耗;叶绿体接受的光照强度变化,会暂时影响C5的生成;C3-Ⅱ的输出速度会影响C5的生成;酶R催化C5与O2结合产生C2化合物的强度会直接影响C5的浓度。(4)若叶绿体中存在大量可溶性糖,其渗透压会增大,造成叶绿体大量吸水而涨破。
【信息转换】 本题题图信息比较复杂,结合题干中的文字叙述,不难发现图中物质变化关系的核心过程为光合作用的过程和基因表达的过程。以此为主线和突破口,按照图中箭头流向,依次获取相关步骤的信息,联系所学的光反应和暗反应、基因转录和翻译的相关知识,结合题目问题,分析作答。
考点3 细胞呼吸
8.(2019全国Ⅱ理综,6分)马铃薯块茎储藏不当会出现酸味,这种现象与马铃薯块茎细胞的无氧呼吸有关。下列叙述正确的是
A.马铃薯块茎细胞无氧呼吸的产物是乳酸和葡萄糖
B.马铃薯块茎细胞无氧呼吸产生的乳酸是由丙酮酸转化而来
C.马铃薯块茎细胞无氧呼吸产生丙酮酸的过程不能生成ATP
D.马铃薯块茎储藏库中氧气浓度的升高会增加酸味的产生
8.B 本题考查细胞呼吸的相关知识,意在考查考生的理解能力。考查的生物学科核心素养为生命观念。马铃薯块茎细胞无氧呼吸的产物是乳酸,葡萄糖是细胞呼吸的原料而不是产物,A选项错误;在马铃薯块茎细胞无氧呼吸的第一阶段,葡萄糖分解成丙酮酸,第二阶段在相应酶的催化下,丙酮酸转化为乳酸,B选项正确;在马铃薯块茎细胞无氧呼吸的第一阶段,1分子葡萄糖分解成2分子丙酮酸,并且释放出少量能量,C选项错误;一般来说,氧气浓度的升高会抑制细胞的无氧呼吸,故马铃薯块茎储藏库中氧气浓度的升高不会增加酸味的产生,D选项错误。
9.(2019全国Ⅲ理综,6分)若将 n 粒玉米种子置于黑暗中使其萌发,得到 n 株黄化苗。那么,与萌发前的这 n 粒干种子相比,这些黄化苗的有机物总量和呼吸强度表现为
A.有机物总量减少,呼吸强度增强B.有机物总量增加,呼吸强度增强
C.有机物总量减少,呼吸强度减弱 D.有机物总量增加,呼吸强度减弱
9.A 本题考查呼吸作用的相关知识,意在考查考生的理解能力。种子在黑暗中萌发得到黄化苗,该过程中细胞代谢增强,呼吸强度增加,由于整个过程中不能进行光合作用,而且细胞呼吸需要消耗有机物,所以有机物总量减少,A正确,B、C、D错误。
10.(2019浙江4月选考,2分)将豌豆根部组织浸在溶液中达到离子平衡后,测得有关数据如下表:
下列叙述正确的是
A.溶液通氧状况与根细胞吸收Mg2+的量无关
B.若不断提高温度,根细胞吸收H2PO-4的量会不断增加
C.若溶液缺氧,根细胞厌氧呼吸产生乳酸会抑制NO-3的吸收
D.细胞呼吸电子传递链阶段产生的大量ATP可为吸收离子供能
10.D 本题考查物质的跨膜运输以及细胞呼吸的知识,意在考查考生的分析能力和理解能力。据表可知根细胞吸收镁离子的方式是主动转运,主动转运需要消耗能量,A错误。根细胞吸收H2PO-4的方式是主动转运,若不断提高温度,最终可能会导致酶变性失活,使根细胞吸收H2PO-4的量减少,B错误。豌豆根细胞厌氧呼吸产生的是酒精和二氧化碳,不会产生乳酸,C错误。据表可知,根细胞吸收这些离子的方式均为主动转运,需要消耗能量,细胞呼吸电子传递链阶段产生的大量ATP可为吸收离子供能,D正确。
11.(2019浙江4月选考,2分)生物利用的能源物质主要是糖类和油脂,油脂的氧原子含量较糖类中的少而氢的含量多。可用一定时间内生物产生CO2的摩尔数与消耗O2的摩尔数的比值来大致推测细胞呼吸底物的种类。下列叙述错误的是
A.将果蔬储藏于充满氮气的密闭容器中,上述比值低于1
B.严重的糖尿病患者与其正常时相比,上述比值会降低
C.富含油脂的种子在萌发初期,上述比值低于1
D.某动物以草为食,推测上述比值接近1
11.A 本题考查细胞呼吸、糖类和油脂等知识,意在考查考生的获取信息能力和综合运用能力。将果蔬储藏于充满氮气的密闭容器中,则细胞基本进行厌氧呼吸,绝大部分果蔬厌氧呼吸生成的是酒精和CO2,所以产生CO2的摩尔数与消耗O2的摩尔数的比值大于1,A错误。油脂的氧原子含量较糖类中的少而氢的含量多,细胞以油脂作为呼吸底物时,产生CO2的摩尔数与消耗O2的摩尔数的比值小于1,严重的糖尿病患者,其细胞利用糖类的能力减弱,细胞会以油脂作为能源物质,所以产生CO2的摩尔数与消耗O2的摩尔数的比值小于1,B、C正确。草食性动物一般是以糖类作为细胞呼吸底物,所以产生CO2的摩尔数与消耗O2的摩尔数的比值接近1,D正确。
考点4 光合作用与细胞呼吸的综合
12.(2019全国Ⅱ理综节选,7分)(2)通常,对于一个水生生态系统来说,可根据水体中含氧量的变化计算出生态系统中浮游植物的总初级生产量(生产者所制造的有机物总量)。若要测定某一水生生态系统中浮游植物的总初级生产量,可在该水生生态系统中的某一水深处取水样,将水样分成三等份,一份直接测定O2含量( A );另两份分别装入不透光(甲)和透光(乙)的两个玻璃瓶中,密闭后放回取样处,若干小时后测定甲瓶中的O2含量( B )和乙瓶中的O2含量( C )。据此回答下列问题。
在甲、乙瓶中生产者呼吸作用相同且瓶中只有生产者的条件下,本实验中 C与A 的差值表示这段时间内 ; C与B 的差值表示这段时间内 ; A与B 的差值表示这段时间内 。
12.(2)生产者净光合作用的放氧量(2分) 生产者光合作用的总放氧量(3分) 生产者呼吸作用的耗氧量(2分)
【解析】 本题考查植物的光合作用与呼吸作用的关系等,意在考查考生的理解能力和综合运用能力。(2)若干小时后,透光的乙瓶中的氧气含量( C )与水样中氧气的初始含量( A )的差值表示这一时间段内生产者净光合作用的放氧量;水样中氧气的初始含量( A )与不透光的甲瓶中的氧气含量( B )的差值表示这一时间段内生产者呼吸作用的耗氧量; C与B 的差值表示这一时间段内生产者光合作用的总产氧量。
【高分必备】 总光合作用=净光合作用+呼吸作用。即总光合作用产生的有机物的量等于呼吸作用消耗的有机物量与净光合作用积累的有机物量的总和。
专题六 细胞的生命历程
考点1 细胞的增殖
1.(2019北京理综,6分)玉米根尖纵切片经碱性染料染色,用普通光学显微镜观察到的分生区图像如下。对此图像的观察与分析,错误的是
A.先用低倍镜再换高倍镜观察符合操作规范
B.可观察到箭头所指细胞的细胞核和细胞壁
C.在图像中可观察到处于分裂期前期的细胞
D.细胞不同结构成分与该染料结合能力不同
1.B 本题考查有丝分裂的过程和光学显微镜的操作技术等知识,意在考查考生的识图析图能力和理解能力。箭头所指为处于有丝分裂后期的细胞,特点是着丝点分裂后,新形成的子染色体分别移向细胞两极,此时核膜已解体,核仁已消失,无法观察到细胞核,故本题选B。
考点2 细胞的分化和细胞的全能性
2.(2019浙江4月选考,2分)同一个体的神经细胞与巨噬细胞的功能不同。下列关于这两种细胞的叙述,错误的是
A.不会脱分化到受精卵的状态
B.细胞核中的染色体数目相同
C.功能不同是由于发生了细胞分化
D.功能差异是在减数分裂过程中形成的
2.D 本题考查细胞分化和减数分裂的知识,意在考查考生的分析能力和理解能力。正常情况下,细胞分化是不可逆的,一旦沿着一定方向分化,便不会脱分化到原来的状态,即神经细胞和巨噬细胞不会脱分化到受精卵的状态,A正确。同一个体的神经细胞和巨噬细胞一般不会分裂,所以细胞核中的染色体数目相同,B正确。神经细胞和巨噬细胞的功能不同是细胞分化的结果,C正确。正常发育的细胞在经过有丝分裂后,会有秩序地发生分化,形成具有特定功能的细胞,这两种细胞的功能差异不是在减数分裂过程中形成的,D错误。
考点3 细胞的衰老、凋亡和癌变
3.(2019全国Ⅰ理综,6分)细胞凋亡是细胞死亡的一种类型。下列关于人体中细胞凋亡的叙述,正确的是
A.胎儿手的发育过程中不会发生细胞凋亡
B.小肠上皮细胞的自然更新过程中存在细胞凋亡现象
C.清除被病原体感染细胞的过程中不存在细胞凋亡现象
D.细胞凋亡是基因决定的细胞死亡过程,属于细胞坏死
3.B 本题考查细胞凋亡和细胞坏死的概念和实例,意在考查考生的理解能力。胎儿手的发育过程中发生细胞凋亡,才会形成成形手指,A错误;小肠上皮细胞自然更新过程中存在细胞凋亡,B正确;清除被病原体感染的细胞的过程属于细胞凋亡,C错误;细胞凋亡是由基因决定的细胞自动结束生命的过程,不同于细胞坏死,D错误。
4.(2019江苏,2分)下列关于细胞生命活动的叙述,错误的是
A.细胞分裂间期既有基因表达又有DNA复制
B.细胞分化要通过基因的选择性表达来实现
C.细胞凋亡由程序性死亡相关基因的表达所启动
D.细胞癌变由与癌有关基因的显性突变引起
4.D 本题考查细胞分裂、细胞分化、细胞凋亡和细胞癌变等知识,意在考查考生的理解能力。细胞分裂间期会发生DNA的复制和有关蛋白质的合成(基因表达),A正确;细胞分化需要通过基因的选择性表达来实现,B正确;细胞凋亡是由基因决定的细胞自动结束生命的过程,其受到严格的由遗传机制决定的程序性调控,即细胞凋亡由程序性死亡相关基因的表达所启动,C正确;细胞癌变的根本原因是原癌基因和抑癌基因发生突变,并不单纯指发生显性突变,D错误。
5.(2019天津理综,6分)植物受病原菌感染后,特异的蛋白水解酶被激活,从而诱导植物细胞编程性死亡,同时病原菌被消灭。激活蛋白水解酶有两条途径:①由钙离子进入细胞后启动;②由位于线粒体内膜上参与细胞呼吸的细胞色素c含量增加启动。下列叙述正确的是A.蛋白水解酶能使磷酸二酯键断开
B.钙离子通过自由扩散进入植物细胞
C.细胞色素c与有氧呼吸第一阶段有关
D.细胞编程性死亡避免了病原菌对邻近细胞的进一步感染
5.D 本题考查物质跨膜运输方式、细胞呼吸、细胞凋亡等相关知识,意在考查考生的理解能力和获取信息能力。蛋白水解酶是水解蛋白质的酶,能使肽键断开,本题中特异的蛋白水解酶会诱导植物细胞凋亡,不会使磷酸二酯键断开,A项错误;一般情况下,钙离子通过主动运输的方式进入植物细胞,B项错误;据题干信息可知,细胞色素c是位于线粒体内膜上参与细胞呼吸的一种化学物质,有氧呼吸的第一阶段发生在细胞质基质,有氧呼吸的第三阶段发生在线粒体内膜,因此,细胞色素c与有氧呼吸的第三阶段有关,C项错误;植物受病原菌感染后,特异的蛋白水解酶被激活,从而诱导植物细胞编程性死亡,同时病原菌被消灭,这样就避免了病原菌对邻近细胞的进一步感染,D项正确。
【命题分析】 本题中植物受病原菌感染后,特异的蛋白水解酶被激活,从而诱导植物细胞编程性死亡(细胞凋亡),同时病原菌被消灭,这为分析病原菌对邻近细胞的影响打下伏笔;另外可以根据细胞色素c的位置判断其参与有氧呼吸的哪一阶段。
考点4 观察细胞的有丝分裂实验
6.(2019江苏,2分)下列关于观察植物细胞有丝分裂实验的叙述,正确的是
A.只有从新生的根尖上取材,才能观察到有丝分裂
B.解离时间要尽量长,以确保根尖组织细胞充分分离
C.滴加清水、弄碎根尖以及压片都有利于细胞的分散
D.临时装片镜检时,视野中最多的是处于分裂中期的细胞
6.C 本题考查观察植物细胞有丝分裂实验的相关知识,旨在考查考生的理解能力和实验分析能力。高等植物的根尖、芽尖等分生区的细胞均可进行有丝分裂,A错误;解离的目的是用药液使组织中的细胞相互分离开来,解离时间过长,细胞会被破坏,将会影响实验结果,B错误;制片是用镊子将之前处理的根尖取出来,放在载玻片上,加一滴清水,并用镊子把根尖弄碎,盖上盖玻片,在盖玻片上再加一片载玻片,然后,用拇指轻轻地按压载玻片,可以使细胞分散开来,有利于观察,因此,滴加清水、弄碎根尖以及压片都有利于细胞的分散,C正确;临时装片镜检时,视野中最多的是处于分裂间期的细胞,D错误。
7.(2019浙江4月选考,2分)在“制作并观察植物细胞有丝分裂的临时装片”活动中,观察到不同分裂时期的细胞如图所示:
下列叙述错误的是
A.装片制作过程中需用清水漂洗已解离的根尖便于染色
B.观察过程中先用低倍镜找到分生区细胞再换用高倍镜
C.图甲细胞所处时期发生DNA复制及相关蛋白质的合成
D.图丙细胞中的染色体数目比图乙细胞中的增加了一倍
7.C 本题考查有丝分裂的知识,意在考查考生的识图能力和理解能力。装片制作过程中需用清水漂洗已解离的根尖以便于染色,A正确。使用显微镜进行观察时,应先用低倍镜找到分生区细胞再换用高倍镜,B正确。图甲细胞处于有丝分裂前期,DNA复制和相关蛋白质合成发生在间期,C错误。图丙细胞处于有丝分裂后期,染色体数目比中期细胞(图乙)增加了一倍,D正确。
专题七 遗传的细胞基础
考点1 减数分裂与受精作用
1.(2019浙江4月选考,2分)二倍体动物某个精原细胞形成精细胞过程中,依次形成四个不同时期的细胞,其染色体组数和同源染色体对数如图所示:
下列叙述正确的是
A.甲形成乙过程中,DNA复制前需合成rRNA和蛋白质
B.乙形成丙过程中,同源染色体分离,着丝粒不分裂
C.丙细胞中,性染色体只有一条X染色体或Y染色体
D.丙形成丁过程中,同源染色体分离导致染色体组数减半
1.A 本题考查减数分裂的知识,意在考查考生的识图能力和理解能力。DNA复制前会合成所需的蛋白质,并且会发生核糖体的增生,核糖体由rRNA和蛋白质组成,故DNA复制前需合成rRNA和蛋白质,A正确。乙中染色体组数为2,同源染色体对数为2 N ,可表示减数第一次分裂前、中、后期,丙中染色体组数为2,同源染色体对数为0,说明丙处于减数第二次分裂后期,乙形成丙过程中,同源染色体分离,也会出现着丝粒的分裂,B错误。丙细胞中染色体着丝粒分裂,会出现2条X或Y染色体,C错误。丁可表示减数第二次分裂末期结束后形成的子细胞,丙形成丁过程中没有同源染色体分离现象,D错误。
考点2 有丝分裂与减数分裂的综合
2.(2019江苏,2分)如图为初级精母细胞减数分裂时的一对同源染色体示意图,图中1~8表示基因。不考虑突变的情况下,下列叙述正确的是
A.1与2、3、4互为等位基因,与6、7、8互为非等位基因
B.同一个体的精原细胞有丝分裂前期也应含有基因1~8
C.1与3都在减数第一次分裂分离,1与2都在减数第二次分裂分离
D.1分别与6、7、8组合都能形成重组型的配子
2.B 本题考查等位基因与非等位基因的概念、有丝分裂和减数分裂过程中染色体的行为变化规律等相关知识,意在考查考生对相关知识点的识记、理解能力。等位基因是指位于同源染色体的相同位置上,控制相对性状的基因。1与2、3与4均是位于同一条染色体的姐妹染色单体上的基因,不考虑突变,则1与2是相同基因,3与4也是相同基因,1与3、4以及2与3、4为一对同源染色体相同位置上的基因,可能为等位基因,也可能为相同基因,而1与6、7、8位于一对同源染色体的不同位置上,互为非等位基因,A错误。同一个体的精原细胞有丝分裂前期,染色体已复制,所以含有基因1~8,B正确。1与3是位于同源染色体上的基因,减数第一次分裂后期随同源染色体的分开而分离,1与2是位于同一条染色体的姐妹染色单体上的基因,在减数第二次分裂后期随着丝点分裂而分离,但如果减数第一次分裂前期发生了交叉互换,导致2与3互换位置,则1与3的分离还将发生在减数第二次分裂后期,1与2的分离也会发生在减数第一次分裂后期,C错误。由图可知,5与6位于一条染色体的姐妹染色单体的相同位置,为相同基因,而1与5位于同一条染色单体上,则1与6组合不会形成重组型配子,D错误。
专题八 遗传的分子基础
考点1 人类对遗传物质的探索过程
1.(2019江苏,2分)赫尔希和蔡斯的T2噬菌体侵染大肠杆菌实验证实了DNA是遗传物质,下列关于该实验的叙述正确的是
A.实验中可用15N代替32P标记DNA
B.噬菌体外壳蛋白是大肠杆菌编码的
C.噬菌体DNA的合成原料来自大肠杆菌
D.实验证明了大肠杆菌的遗传物质是DNA
1.C 本题考查噬菌体侵染细菌的实验,意在考查考生的实验分析能力。蛋白质和DNA都含有N,所以不能用15N代替32P标记DNA,A错误;噬菌体外壳蛋白是由噬菌体体内控制噬菌体外壳蛋白合成的相关基因编码的,B错误;DNA的复制为半保留复制,噬菌体侵染大肠杆菌后,会利用大肠杆菌体内的物质来合成噬菌体DNA,C正确;该实验证明了T2噬菌体的遗传物质是DNA,D错误。
【高分必备 T2噬菌体侵染细菌实验:
①研究者:赫尔希和蔡斯。
②实验方法:放射性同位素标记法。
③实验思路:S是蛋白质的特有元素,DNA分子中含有P,而蛋白质中不含P,用放射性同位素32P和放射性同位素35S分别标记DNA和蛋白质,单独研究并检测放射性物质的分布情况。
④实验结论:DNA是T2噬菌体的遗传物质。
2.(2019浙江4月选考,2分)为研究R型肺炎双球菌转化为S型肺炎双球菌的转化物质是DNA还是蛋白质,进行了肺炎双球菌体外转化实验,其基本过程如图所示:
下列叙述正确的是
A.甲组培养皿中只有S型菌落,推测加热不会破坏转化物质的活性
B.乙组培养皿中有R型及S型菌落,推测转化物质是蛋白质
C.丙组培养皿中只有R型菌落,推测转化物质是DNA
D.该实验能证明肺炎双球菌的主要遗传物质是DNA
2.C 本题考查肺炎双球菌体外转化实验,意在考查考生的实验探究能力。高温加热会破坏转化物质DNA的活性,甲组培养皿中应该只有R型菌落,A错误。乙组中S型菌提取物中的蛋白质被蛋白酶催化水解了,所以转化物质不是蛋白质,B错误。丙组培养皿中只有R型菌落,推测转化物质是DNA,C正确。该实验能证明肺炎双球菌的遗传物质是DNA,D错误。
考点2 DNA分子的结构与复制
3.(2019天津理综,6分)用3H标记胸腺嘧啶后合成脱氧核苷酸,注入真核细胞,可用于研究
A.DNA复制的场所 B.mRNA与核糖体的结合
C.分泌蛋白的运输 D.细胞膜脂质的流动
3.A 本题以同位素标记法的应用为切入点考查DNA复制等知识,意在考查考生的理解能力和应用能力。脱氧核苷酸是合成DNA的原料,用3H标记胸腺嘧啶后合成脱氧核苷酸,然后注入真核细胞,可用于研究DNA复制的场所,A项符合题意。
【命题分析】 本题综合考查DNA的复制场所、mRNA与核糖体的结合、分泌蛋白的合成与运输、细胞膜脂质的流动等知识,引导考生在复习备考过程中注意知识的归纳与概括,如同位素标记法的应用、假说—演绎法在遗传学解题中的应用、基因位置的实验判断等。
4.(2019浙江4月选考,2分)在含有BrdU的培养液中进行DNA复制时,BrdU会取代胸苷掺入到新合成的链中,形成BrdU标记链。当用某种荧光染料对复制后的染色体进行染色,发现含半标记DNA(一条链被标记)的染色单体发出明亮荧光,含全标记DNA(两条链均被标记)的染色单体荧光被抑制(无明亮荧光)。若将一个细胞置于含BrdU的培养液中,培养到第三个细胞周期的中期进行染色并观察。下列推测错误的是
A.1/2的染色体荧光被抑制 B.1/4的染色单体发出明亮荧光
C.全部DNA分子被BrdU标记 D.3/4的DNA单链被BrdU标记
4.D 本题考查DNA复制和有丝分裂的知识,意在考查考生的理解能力和综合运用能力。DNA复制方式是半保留复制,第一次分裂结束后所有染色体的DNA分子中一条链不含BrdU,另外一条链含有BrdU;第二次分裂结束后有1/2的染色体上的DNA分子两条链均含有BrdU,1/2的染色体上的DNA分子中一条链不含BrdU,另外一条链含有BrdU;到第三次有丝分裂中期,全部DNA分子被BrdU标记,所有染色体均含有姐妹染色单体,其中有1/2的染色体上的2个DNA分子的两条链均含BrdU(荧光被抑制),有1/2的染色体上的2个DNA分子中的1个DNA分子的两条链中的1条含BrdU、1条不含,另1个DNA分子的两条链均含BrdU,所以有1/4的染色单体会发出明亮荧光,综上所述,本题选D。
考点3 遗传信息的转录与翻译
5.(2019全国Ⅰ理综,6分)用体外实验的方法可合成多肽链。已知苯丙氨酸的密码子是UUU,若要在体外合成同位素标记的多肽链,所需的材料组合是
①同位素标记的tRNA
②蛋白质合成所需的酶
③同位素标记的苯丙氨酸
④人工合成的多聚尿嘧啶核苷酸
⑤除去了DNA和mRNA的细胞裂解液
A.①②④ B.②③④
C.③④⑤ D.①③⑤
5.C 本题考查翻译所需的条件,意在考查考生的理解能力。蛋白质合成需要mRNA模板、游离的氨基酸、核糖体、tRNA以及相关酶等。人工合成的多聚尿嘧啶核苷酸可作为合成多肽链的模板;要获得同位素标记的多肽链,需要使用同位素标记的氨基酸;除去了DNA和mRNA的细胞裂解液中含有核糖体、tRNA以及相关酶等,所以C选项符合题意。
6.(2019浙江4月选考,2分)下列关于遗传信息表达过程的叙述,正确的是
A.一个DNA分子转录一次,可形成一个或多个合成多肽链的模板
B.转录过程中,RNA聚合酶没有解开DNA双螺旋结构的功能
C.多个核糖体可结合在一个mRNA分子上共同合成一条多肽链
D.编码氨基酸的密码子由mRNA上3个相邻的脱氧核苷酸组成
6.A 本题考查遗传信息的表达,意在考查考生的理解能力。转录时,RNA聚合酶与DNA分子的某一启动部位相结合,包括一个或者几个基因的DNA片段的双螺旋解开,以便形成相应的RNA分子,说明一个DNA分子转录一次,可形成一个或多个合成多肽链的模板,A正确。RNA聚合酶可以使DNA双螺旋解开,B错误。多个核糖体可结合在一个mRNA分子上合成多条多肽链,C错误。编码氨基酸的密码子由mRNA上3个相邻的核糖核苷酸组成,D错误。
专题九 基因的分离定律与自由组合定律
考点1 基因的分离定律
1.(2019全国Ⅱ理综,6分)某种植物的羽裂叶和全缘叶是一对相对性状。某同学用全缘叶植株(植株甲)进行了下列四个实验。
①让植株甲进行自花传粉,子代出现性状分离
②用植株甲给另一全缘叶植株授粉,子代均为全缘叶
③用植株甲给羽裂叶植株授粉,子代中全缘叶与羽裂叶的比例为1∶1
④用植株甲给另一全缘叶植株授粉,子代中全缘叶与羽裂叶的比例为3∶1其中能够判定植株甲为杂合子的实验是
A.①或② B.①或④
C.②或③ D.③或④
1.B 本题考查孟德尔遗传定律的应用,意在考查考生的理解能力和综合运用能力。实验①中植株甲自交,子代出现了性状分离,说明作为亲本的植株甲为杂合子。实验④中植株甲与另一具有相同性状的个体杂交,后代出现3∶1的性状分离比,说明亲本均为杂合子。在相对性状的显隐性不确定的情况下,无法依据实验②、③判定植株甲为杂合子。
2.(2019全国Ⅲ理综,6分)假设在特定环境中,某种动物基因型为BB和Bb的受精卵均可发育成个体,基因型为bb的受精卵全部死亡。现有基因型均为Bb的该动物1 000对(每对含有1个父本和1个母本),在这种环境中,若每对亲本只形成一个受精卵,则理论上该群体的子一代中BB、Bb、bb个体的数目依次为
A.250、500、0 B.250、500、250
C.500、250、0 D.750、250、0
2.A 本题考查分离定律的相关知识,意在考查考生的理解能力。由题意可知,1 000对基因型均为Bb的亲本交配,每对亲本只形成一个受精卵,若不考虑致死,一对基因型为Bb的亲本产生基因型为BB、Bb、bb的受精卵的概率分别为1/4、2/4、1/4,1 000对基因型均为Bb的亲本交配,产生基因型为BB、Bb、bb的受精卵的数目分别为250、500、250,由于基因型为bb的受精卵全部死亡,所以该群体的子一代中BB、Bb、bb个体的数目依次为250、500、0,A项符合题意。
【信息转换】 解答本题时可以把基因型为Bb的动物1 000对(每对含有1个父本和1个母本),每对亲本只能形成一个受精卵等信息,转换成1 000对基因型为Bb的动物交配之后,再进行解答。
3.(2019全国Ⅲ理综,9分)玉米是一种二倍体异花传粉作物,可作为研究遗传规律的实验材料。玉米子粒的饱满与凹陷是一对相对性状,受一对等位基因控制。回答下列问题。
(1)在一对等位基因控制的相对性状中,杂合子通常表现的性状是 。
(2)现有在自然条件下获得的一些饱满的玉米子粒和一些凹陷的玉米子粒,若要用这两种玉米子粒为材料验证分离定律,写出两种验证思路及预期结果。
3.(1)显性性状(1分) (2)答:思路及预期结果
①两种玉米分别自交,若某些玉米自交后,子代出现3∶1的性状分离比,则可验证分离定律。
②两种玉米分别自交,在子代中选择两种纯合子进行杂交,F1自交,得到F2,若F2中出现3∶1的性状分离比,则可验证分离定律。
③让子粒饱满的玉米和子粒凹陷的玉米杂交,如果F1都表现一种性状,则用F1自交,得到F2,若F2中出现3∶1的性状分离比,则可验证分离定律。
④让子粒饱满的玉米和子粒凹陷的玉米杂交,如果F1表现两种性状,且表现为1∶1的性状分离比,则可验证分离定律。(任答两种即可,每种4分,共8分)
【解析】 本题考查孟德尔遗传定律的应用,意在考查考生的实验探究能力。考查的生物学科核心素养为科学思维与科学探究。(1)在一对等位基因控制的相对性状中,杂合子通常表现为显性性状。(2)欲验证基因的分离定律,可采用自交法和测交法。根据题意,现有在自然条件下获得的具有一对相对性状的玉米子粒若干,其显隐性未知,若要用这两种玉米子粒为材料验证分离定律,可让两种性状的玉米分别自交,若某些亲本自交后,子代出现3∶1的性状分离比,则可验证分离定律;若子代没有出现3∶1的性状分离比,说明亲本均为纯合子,在子代中选择两种性状的玉米杂交得F1,F1自交得F2,若F2出现3∶1的性状分离比,则可验证分离定律。也可让两种性状的玉米杂交,若F1只表现一种性状,说明亲本均为纯合子,让F1自交得F2,若F2出现3∶1的性状分离比,则可验证分离定律;若F1表现两种性状,且表现为1∶1的性状分离比,说明该亲本分别为杂合子和纯合子,则可验证分离定律。
考点2 基因的自由组合定律
4.(2019全国Ⅱ理综,12分)某种甘蓝的叶色有绿色和紫色。已知叶色受2对独立遗传的基因A/a和B/b控制,只含隐性基因的个体表现隐性性状,其他基因型的个体均表现显性性状。某小组用绿叶甘蓝和紫叶甘蓝进行了一系列实验。
实验①:让绿叶甘蓝(甲)的植株进行自交,子代都是绿叶
实验②:让甲植株与紫叶甘蓝(乙)植株杂交,子代个体中绿叶∶紫叶=1∶3
回答下列问题。
(1)甘蓝叶色中隐性性状是 ,实验①中甲植株的基因型为 。
(2)实验②中乙植株的基因型为 ,子代中有 种基因型。
(3)用另一紫叶甘蓝(丙)植株与甲植株杂交,若杂交子代中紫叶和绿叶的分离比为1∶1,则丙植株所有可能的基因型是 ;若杂交子代均为紫叶,则丙植株所有可能的基因型是 ;若杂交子代均为紫叶,且让该子代自交,自交子代中紫叶与绿叶的分离比为15∶1,则丙植株的基因型为 。
4.(1)绿色(1分) aabb(1分) (2)AaBb(1分) 4(2分) (3)Aabb、aaBb(2分) AABB、AAbb、aaBB、AaBB、AABb(4分) AABB(1分)
【解析】 本题考查了自由组合定律的应用等知识,意在考查考生的理解能力和综合运用能力。考查的生物学科核心素养为科学思维。(1)(2)根据题干信息可知,甘蓝叶色受2对独立遗传的基因A/a和B/b控制,只含隐性基因的个体表现为隐性性状,其他基因型的个体均表现为显性性状。由于绿叶甘蓝(甲)植株的自交后代都表现为绿叶,且绿叶甘蓝(甲)和紫叶甘蓝(乙)的杂交后代中绿叶∶紫叶=1∶3,可推知甲植株的基因型为aabb,乙植株的基因型为AaBb。实验②中aabb(甲)×AaBb(乙)→Aabb(紫叶)、AaBb(紫叶)、aaBb(紫叶)、aabb(绿叶),故实验②中子代有4种基因型。(3)紫叶甘蓝(丙)的可能基因型为AABB、AABb、AAbb、AaBb、AaBB、Aabb、aaBB、aaBb,甲植株与紫叶甘蓝(丙)植株杂交,可能出现的结果为:aabb×Aabb→Aabb(紫叶)、aabb(绿叶)或aabb×aaBb→aaBb(紫叶)、aabb(绿叶)或aabb×AABB→AaBb(紫叶)或aabb×AABb→AaBb(紫叶)、Aabb(紫叶)或aabb×AAbb→Aabb(紫叶)或aabb×AaBB→AaBb(紫叶)、aaBb(紫叶)或aabb×aaBB→aaBb(紫叶)或aabb×AaBb→3紫叶∶1绿叶, 故若杂交子代中紫叶和绿叶的分离比为1∶1,则丙植株所有可能的基因型是Aabb、aaBb;若杂交子代均为紫色,则丙植株所有可能的基因型是AABB、AAbb、aaBB、AaBB、AABb。aabb×AABB→F1:AaBb(紫叶),F1自交,F2的基因型为9/16A_B_(紫叶)、3/16A_bb(紫叶)、3/16aaB_(紫叶)、1/16aabb(绿叶),即紫叶∶绿叶=15∶1。
【变式分析】 本题中的15∶1为9∶3∶3∶1的变式。基因型为AaBb的个体自交,后代的基因型为9/16A_B_、3/16A_bb、3/16aaB_、1/16aabb,表现型之比为15∶1。
5.(2019全国Ⅰ理综,11分)某实验室保存有野生型和一些突变型果蝇。果蝇的部分隐性突变基因及其在染色体上的位置如图所示。回答下列问题。
(1)同学甲用翅外展粗糙眼果蝇与野生型(正常翅正常眼)纯合子果蝇进行杂交,F2中翅外展正常眼个体出现的概率为 。图中所列基因中,不能与翅外展基因进行自由组合的是 。
(2)同学乙用焦刚毛白眼雄蝇与野生型(直刚毛红眼)纯合子雌蝇进行杂交(正交),则子代雄蝇中焦刚毛个体出现的概率为 ;若进行反交,子代中白眼个体出现的概率为 。
(3)为了验证遗传规律,同学丙让白眼黑檀体雄果蝇与野生型(红眼灰体)纯合子雌果蝇进行杂交得到F1,F1相互交配得到F2。那么,在所得实验结果中,能够验证自由组合定律的F1表现型是 ,F2表现型及其分离比是 ;验证伴性遗传时应分析的相对性状是 ,能够验证伴性遗传的F2表现型及其分离比是 。
5.(除标明外,每空1分) (1)3/16 紫眼基因 (2)0 1/2(3)红眼灰体 红眼灰体∶红眼黑檀体∶白眼灰体∶白眼黑檀体=9∶3∶3∶1(3分) 红眼/白眼 红眼雌蝇∶红眼雄蝇∶白眼雄蝇=2∶1∶1(2分)
【解析】 本题考查孟德尔遗传定律的应用,意在考查考生的理解能力和综合运用能力。(1)由图可知,翅外展基因与粗糙眼基因分别位于两对同源染色体上,二者能自由组合,两对相对性状的纯合子杂交,F2中翅外展正常眼(一隐一显)个体所占比例是3/16。紫眼基因与翅外展基因位于同一对染色体上,二者不能自由组合。(2)焦刚毛白眼雄蝇与野生型(直刚毛红眼)纯合子雌蝇杂交,后代雄蝇中不会出现焦刚毛个体;若反交,子代雄蝇全部为白眼,雌蝇全部为红眼,即子代中白眼个体出现的概率为1/2。(3)欲验证自由组合定律,可以用双杂合个体自交或测交。让白眼黑檀体雄果蝇与野生型(红眼灰体)纯合子雌果蝇进行杂交,所得F1的表现型为红眼灰体,F1相互交配所得F2的表现型及分离比是红眼灰体∶红眼黑檀体∶白眼灰体∶白眼黑檀体=9∶3∶3∶1;验证伴性遗传时,需要分析位于X染色体上的基因,所以要分析红眼/白眼这对性状,此时F2的表现型及比例是红眼雌蝇∶红眼雄蝇∶白眼雄蝇=2∶1∶1。
6.(2019江苏,9分)杜洛克猪毛色受独立遗传的两对等位基因控制,毛色有红毛、棕毛和白毛三种,对应的基因组成如表。请回答下列问题:
(1)棕毛猪的基因型有 种。
(2)已知两头纯合的棕毛猪杂交得到的F1均表现为红毛,F1雌雄交配产生F2。
①该杂交实验的亲本基因型为 。
②F1测交,后代表现型及对应比例为 。
③F2中纯合个体相互交配,能产生棕毛子代的基因型组合有 种(不考虑正反交)。
④F2的棕毛个体中纯合体的比例为 。F2中棕毛个体相互交配,子代白毛个体的比例为 。
(3)若另一对染色体上有一对基因I、i,I基因对A和B基因的表达都有抑制作用,i基因不抑制,如I_A_B_表现为白毛。基因型为IiAaBb的个体雌雄交配,子代中红毛个体的比例为 ,白毛个体的比例为 。
6.(除标明外,每空1分)(1)4 (2)①AAbb和aaBB ②红毛∶棕毛∶白毛=1∶2∶1 ③4(2分) ④1/3 1/9 (3)9/64 49/64
【解析】 本题考查基因的自由组合定律的应用及概率的计算,意在考查考生的综合运用能力。(1)结合表格分析,棕毛猪的基因型有AAbb、Aabb、aaBB、aaBb,共4种。(2)①亲本都为纯合棕毛猪,F1均表现为红毛,则F1的基因型为AaBb,亲本基因型为AAbb和aaBB。②据题干信息,控制猪毛色的两对等位基因独立遗传,则两对基因在遗传时遵循基因的自由组合定律。F1(AaBb)与aabb进行测交,后代的基因型及比例为AaBb∶Aabb∶aaBb∶aabb=1∶1∶1∶1,表现型及比例为红毛∶棕毛∶白毛=1∶2∶1。③F1雌雄交配产生F2,F2的基因型有A_B_、A_bb、aaB_、aabb,其中纯合个体的基因型有AABB、AAbb、aaBB、aabb,其中AAbb×aabb、aaBB×aabb、AAbb×AAbb、aaBB×aaBB,共4种组合能产生棕毛子代。④F2中棕毛个体的基因型为A_bb、aaB_,所占比例为6/16,纯合棕毛个体所占比例为2/16,则F2的棕毛个体中纯合体的比例为1/3。F2中棕毛个体的基因型及比例为AAbb∶Aabb∶aaBB∶aaBb=1∶2∶1∶2,其中1/3Aabb(♀)×1/3aaBb(♂)、1/3Aabb(♂)×1/3aaBb(♀)、1/3Aabb×1/3Aabb、1/3aaBb×1/3aaBb组合后代可以出现白毛,所占比例为1/3×1/3×1/2×1/2×2+1/3×1/3×1/4+1/3×1/3×1/4=1/9。(3)据题干信息,I、i位于另一对同源染色体上,则I/i与A/a、B/b在遗传时也遵循自由组合定律。基因型为IiAaBb的雌雄个体交配,后代红毛个体的基因型应为ii A_B_,其所占比例为1/4×9/16=9/64,后代白毛个体的基因型为I_ _ _ _ _、iiaabb,其所占比例为3/4+1/4×1/16=49/64。
专题十 伴性遗传与人类遗传病
考点1 伴性遗传
1.(2019全国Ⅰ理综,6分)某种二倍体高等植物的性别决定类型为XY型。该植物有宽叶和窄叶两种叶形,宽叶对窄叶为显性。控制这对相对性状的基因(B/b)位于X染色体上,含有基因b的花粉不育。下列叙述错误的是
A.窄叶性状只能出现在雄株中,不可能出现在雌株中
B.宽叶雌株与宽叶雄株杂交,子代中可能出现窄叶雄株
C.宽叶雌株与窄叶雄株杂交,子代中既有雌株又有雄株
D.若亲本杂交后子代雄株均为宽叶,则亲本雌株是纯合子
1.C 本题考查伴性遗传,意在考查考生的综合运用能力。控制宽叶和窄叶的基因位于X染色体上,宽叶对窄叶为显性,含基因b的花粉不育,可推出不存在窄叶雌株(XbXb),A正确。宽叶雌株中有纯合子与杂合子,杂合宽叶雌株作母本时,子代雄株可为宽叶,也可为窄叶;纯合宽叶雌株作母本时,子代雄株全为宽叶,B、D正确。当窄叶雄株作父本时,由于含基因b的花粉不育,故后代只有雄性个体,C错误。
【光速解法】 考生在解这类遗传题时,要在试题中先划出重点,本题的重点就是含基因b的花粉不育,这样就会导致不存在窄叶雌株,同时,窄叶雄株的后代只有雄性个体。
2.(2019浙江4月选考,7分)某种昆虫眼色的野生型和朱红色、野生型和棕色分别由等位基因A、a和B、b控制,两对基因分别位于两对同源染色体上。为研究其遗传机制,进行了杂交实验,结果见下表:
回答下列问题:
(1)野生型和朱红眼的遗传方式为 ,判断的依据是 。
(2)杂交组合丙中亲本的基因型分别为 和 ,F1中出现白眼雄性个体的原因是 。
(3)以杂交组合丙F1中的白眼雄性个体与杂交组合乙中的雌性亲本进行杂交,用遗传图解表示该过程。
2.(除标明外,每空1分)(1)伴X染色体遗传 杂交组合甲的亲本均为野生型,F1中雌性个体均为野生型,而雄性个体中出现了朱红眼 (2)BbXAXa BbXAY 两对基因均为隐性时表现为白色 (3)如图(2分)
【解析】 本题考查孟德尔定律的知识,意在考查考生的分析能力和综合运用能力。(1)因为杂交组合甲的亲本均为野生型,F1中雌性个体均为野生型,而雄性个体中出现了朱红眼,故可判断控制野生型和朱红眼的基因在X染色体上且野生型为显性性状,即野生型和朱红眼的遗传方式为伴X染色体遗传。(2)A、a和B、b两对基因分别位于两对同源染色体上,所以B、b位于常染色体上,且根据杂交组合丙可推出棕眼为隐性性状。杂交组合丙中子代雌性个体野生型棕眼=3∶1,故仅考虑B、b基因,双亲的基因型均为Bb,根据雄性子代中野生型∶朱红眼∶棕眼∶白眼=3∶3∶1∶1,进一步可推出杂交组合丙中亲本的基因型为BbXAXa和BbXAY,其中F1中白眼个体的基因型是bbXaY。(3)杂交组合丙中白眼雄性的基因型为bbXaY,杂交组合乙中野生型雌性亲本的基因型为BbXAXA,遗传图解见参考答案。
考点2 人类遗传病
3.(2019浙江4月选考,2分)下列关于单基因遗传病的叙述,正确的是
A.在青春期的患病率很低
B.由多个基因的异常所致
C.可通过遗传咨询进行治疗
D.禁止近亲结婚是预防该病的唯一措施
3.A 本题考查单基因遗传病的特点,意在考查考生的识记能力。单基因遗传病在青春期的患病率很低,A正确。单基因遗传病是由染色体上单个基因的异常所引起的疾病,B错误。遗传咨询没有治疗作用,C错误。近亲结婚可导致基因纯合化,会增加隐性遗传病的发病率,禁止近亲结婚可以预防某些单基因遗传病,但并不是预防该病的唯一措施,D错误。
4.(2019浙江4月选考,2分)一对表现型正常的夫妇生了一个患半乳糖血症的女儿和一个正常的儿子。若这个儿子与一个半乳糖血症携带者的女性结婚,他们所生子女中,理论上患半乳糖血症女儿的可能性是
A.1/12 B.1/8 C.1/6 D.1/3
4.A 本题考查人类遗传病及孟德尔分离定律,意在考查考生的获取信息能力和分析能力。一对表现型正常的夫妇生了一个患半乳糖血症的女儿和一个正常的儿子,可判断该病属于常染色体隐性遗传病,设该病相关基因为A、a,则这个儿子的基因型为1/3AA和2/3Aa,让其与一个基因型为Aa的女性结婚,则后代患病的概率为2/3×1/4=1/6,再算上生女儿的概率是1/2,所以他们所生子女中,理论上患半乳糖血症女儿的可能性是1/6×1/2=1/12,故本题选A。
5.(2019江苏,3分)(多选)如图为某红绿色盲家族系谱图,相关基因用XB、Xb表示。人的MN血型基因位于常染色体上,基因型有3种:LMLM(M型)、LNLN(N型)、LMLN(MN型)。已知Ⅰ-1、Ⅰ-3为M型,Ⅰ-2、Ⅰ-4为N型。下列叙述正确的是
A.Ⅱ-3的基因型可能为LMLNXBXB
B.Ⅱ-4的血型可能为M型或MN型
C.Ⅱ-2是红绿色盲基因携带者的概率为1/2
D.Ⅲ-1携带的Xb可能来自于Ⅰ-3
5.AC 本题考查遗传系谱图的分析及遗传病概率的计算。红绿色盲为伴X隐性遗传病。分析系谱图,Ⅱ-1为红绿色盲患者(XbY), 可逆推出Ⅰ-2的基因型为XBXb,则Ⅱ-3关于红绿色盲的基因型可能为XBXb或XBXB,据题干Ⅰ-1、Ⅰ-2关于血型的基因型分别为LMLM、LNLN,则Ⅱ-3关于血型的基因型为LMLN,综合分析Ⅱ-3的基因型可能为LMLNXBXB、LMLNXBXb,A正确;Ⅰ-3、Ⅰ-4关于血型的基因型分别为LMLM、LNLN,故Ⅱ-4关于血型的基因型为LMLN,为MN型,B错误;只考虑红绿色盲,Ⅰ-1的基因型为XBY,Ⅰ-2的基因型为XBXb,故Ⅱ-2是红绿色盲携带者的概率为1/2,C正确;Ⅰ-3的红绿色盲基因只能传给女儿,无法传给Ⅱ-4,因此Ⅲ-1的色盲基因不能来自Ⅰ-3,D错误。
【教你审题】 解答本题首先要分析系谱图中红绿色盲患者的基因型,由色盲患者推导出父母的基因型,再根据父母的基因型推导其他子女基因型或解决相关概率问题,在解题过程中尤其要注意系谱图中所标注的男女。
6.(2019浙江4月选考,2分)下图为甲、乙两种遗传病(其中一种为伴性遗传)的某遗传家系图,家系中无基因突变发生,且Ⅰ4无乙病基因。人群中这两种病的发病率均为1/625。
下列叙述正确的是
A.若Ⅳ2的性染色体组成为XXY,推测Ⅲ4发生染色体畸变的可能性大于Ⅲ5
B.若Ⅲ4与Ⅲ5再生1个孩子,患甲病概率是1/26,只患乙病概率是25/52
C.Ⅱ1与Ⅳ3基因型相同的概率是2/3,与Ⅲ5基因型相同的概率是24/39
D.若Ⅱ1与人群中某正常男性结婚,所生子女患病的概率是1/39
6.B 本题考查遗传系谱图的分析,意在考查考生的理解能力和应用能力。根据系谱图可判断甲病为常染色体隐性遗传病(假设用基因A、a表示),又因为Ⅰ4无乙病基因,所以可判断乙病是伴Y遗传病(假设B是致病基因),Ⅲ4的性染色体组成为XYB,Ⅲ5的性染色体组成为XX,其后代Ⅳ2的性染色体组成为XXYB,则Ⅲ4发生染色体畸变的可能性等于Ⅲ5,A错误。Ⅲ4的基因型为aaXYB,因为人群中甲病的发病率为1/625,所以Ⅲ5的基因型为
12/13AAXX、1/13AaXX,若Ⅲ4与Ⅲ5再生1个孩子,患甲病的概率为1/13×1/2=1/26,只患乙病的概率为25/26×1/2=25/52,B正确。Ⅱ1亲本(Ⅰ1和Ⅰ2)关于甲病的基因型均为Aa,所以Ⅱ1的基因型为1/3AAXX、2/3AaXX,Ⅳ3的基因型为AaXX,所以Ⅱ1与Ⅳ3基因型相同的概率是2/3;Ⅲ5的基因型为12/13AAXX、1/13AaXX,所以Ⅱ1与Ⅲ5基因型相同的概率为1/3×12/13+2/3×1/13=14/39,C错误。Ⅱ1的基因型为1/3AAXX、2/3AaXX,人群中正常男性的基因型为12/13AAXYb、1/13AaXYb,二者结婚,所生子女只会患甲病,患病的概率为
2/3×1/13×1/4=1/78,D错误。
专题十一 生物的变异与进化
考点1 生物的变异
1.(2019浙江4月选考,2分)人类某遗传病的染色体核型如图所示。该变异类型属于
A.基因突变 B.基因重组 C.染色体结构变异 D.染色体数目变异
1.D 本题考查染色体畸变,意在考查考生的识记能力。分析该遗传病的染色体核型图可知,21号染色体有3条,这种变异类型属于染色体数目变异,D符合题意。
2.(2019江苏,2分)人镰刀型细胞贫血症是基因突变造成的,血红蛋白β链第6个氨基酸的密码子由GAG变为GUG,导致编码的谷氨酸被置换为缬氨酸。下列相关叙述错误的是
A.该突变改变了DNA碱基对内的氢键数 B.该突变引起了血红蛋白β链结构的改变
C.在缺氧情况下患者的红细胞易破裂 D.该病不属于染色体异常遗传病
2.A 本题考查基因突变的相关知识,意在考查考生的理解能力。考查的核心素养为生命观念与科学思维。密码子由GAG变为GUG,则模板链对应的碱基由CTC变为CAC,并不影响DNA中A与T和C与G的对数,故DNA碱基对内的氢键数不会发生改变,A项错误;由于血红蛋白β链中一个氨基酸发生了改变,故血红蛋白β链的结构会发生改变,B项正确;镰刀型细胞贫血症患者的红细胞在缺氧状态下呈镰刀状,容易破裂,C项正确;镰刀型细胞贫血症属于单基因遗传病,D项正确。
考点2 生物变异在育种上的应用
3.(2019江苏,2分)下列关于生物变异与育种的叙述,正确的是
A.基因重组只是基因间的重新组合,不会导致生物性状变异
B.基因突变使DNA序列发生的变化,都能引起生物性状变异
C.弱小且高度不育的单倍体植株,进行加倍处理后可用于育种
D.多倍体植株染色体组数加倍,产生的配子数加倍,有利于育种
3.C 本题考查生物变异和育种的相关知识,意在考查考生的理解能力和分析判断能力。基因重组是生物变异的来源之一,可能会导致生物性状变异,A错误;因为密码子具有简并性以及基因的显隐性等,所以基因突变不一定导致生物性状发生改变,B错误;弱小且高度不育的单倍体植株经加倍处理后,其染色体数目加倍而成为可育的植株,可用于育种,C正确;多倍体植株染色体组数加倍,产生的配子数不变,D错误。
4.(2019天津理综,10分)作物M的F1基因杂合,具有优良性状。F1自交形成自交胚的过程见途径1(以两对同源染色体为例)。改造F1相关基因,获得具有与F1优良性状一致的N植株,该植株在形成配子时,有丝分裂替代减数分裂,其卵细胞不能受精,直接发育成克隆胚,过程见途径2。据图回答:
(1)与途径1相比,途径2中N植株形成配子时由于有丝分裂替代减数分裂,不会发生由
和 导致的基因重组,也不会发生染色体数目 。
(2)基因杂合是保持F1优良性状的必要条件。以 n 对独立遗传的等位基因为例,理论上,自交胚与F1基因型一致的概率是 ,克隆胚与N植株基因型一致的概率是 。
(3)通过途径 获得的后代可保持F1的优良性状。
4.(除标明外,每空2分)(1)同源染色体非姐妹染色单体交叉互换 非同源染色体自由组合 减半(1分) (2)1/2 n 100% (3)2(1分)
【解析】 本题考查减数分裂与育种等相关知识,意在考查考生的理解能力和应用能力。(1)根据图示可知,途径1表示作物M的F1产生的精子和卵细胞经过受精作用形成受精卵,受精卵发育成自交胚。途径2表示改造F1相关基因,获得具有与F1优良性状一致的N植株,该植株在形成配子时,以有丝分裂代替减数分裂,其精子和卵细胞的基因型与N植株相同,其卵细胞未受精可以直接发育成克隆胚。由于途径2中N植株在形成配子时不进行减数分裂,因此,不会发生同源染色体的非姐妹染色单体的交叉互换和非同源染色体的自由组合而导致的基因重组,卵细胞的染色体数目与N植株相同,也不会发生染色体数目的减半。(2)基因杂合是保持F1优良性状的必要条件。作物M的F1基因杂合,若以 n 对独立遗传的等位基因为例,自交胚与F1基因型一致的概率是1/2 n 。克隆胚是由N植株有丝分裂替代减数分裂产生的卵细胞未受精获得的,其基因型与N植株相同。(3)由于途径2获得的克隆胚的基因型与N植株相同,不会发生性状分离,所以通过途径2获得的后代可保持F1的优良性状。
5.(2019北京理综,17分)油菜是我国重要的油料作物,培育高产优质新品种意义重大。油菜的杂种一代会出现杂种优势(产量等性状优于双亲),但这种优势无法在自交后代中保持。杂种优势的利用可显著提高油菜籽的产量。
(1)油菜具有两性花,去雄是杂交的关键步骤,但人工去雄耗时费力,在生产上不具备可操作性。我国学者发现了油菜雄性不育突变株(雄蕊异常,肉眼可辨),利用该突变株进行的杂交实验如下:
①由杂交一结果推测,育性正常与雄性不育性状受 对等位基因控制。在杂交二中,雄性不育为 性性状。
②杂交一与杂交二的F1表现型不同的原因是育性性状由位于同源染色体相同位置上的3个基因(A1、A2、A3)决定。品系1、雄性不育株、品系3的基因型分别为A1A1、A2A2、A3A3。根据杂交一、二的结果,判断A1、A2、A3之间的显隐性关系是 。
(2)利用上述基因间的关系,可大量制备兼具品系1、3优良性状的油菜杂交种子(YF1),供农业生产使用,主要过程如下:
①经过图中虚线框内的杂交后,可将品系3的优良性状与 性状整合在同一植株上,该植株所结种子的基因型及比例为 。
②将上述种子种成母本行,将基因型为 的品系种成父本行,用于制备YF1。
③为制备YF1,油菜刚开花时应拔除母本行中具有某一育性性状的植株。否则,得到的种子给农户种植后,会导致油菜籽减产,其原因是 。
(3)上述辨别并拔除特定植株的操作只能在油菜刚开花时(散粉前)完成,供操作的时间短,还有因辨别失误而漏拔的可能。有人设想:“利用某一直观的相对性状在油菜开花前推断植株的育性”,请用控制该性状的等位基因(E、e)及其与A基因在染色体上的位置关系展示这一设想。
5.(除标明外,每空1分)(1)①一 显 ② A1对A2为显性;A2对A3为显性(2分)(2)①雄性不育(2分) A2A3∶A3A3=1∶1(2分) ②A1A1(2分) ③所得种子中混有A3A3自交产生的种子、A2A3与A3A3杂交所产生的种子,这些种子在生产上无杂种优势且部分雄性不育(3分) (3)如图(4分)
【解析】 本题以我国重要的油料作物(油菜)为背景,围绕利用杂种优势提高油菜籽产量的真实问题,考查了杂交育种的操作、基因的分离定律、连锁交换定律等知识。试题检验了考生的综合实践能力,要求考生将所学知识融会贯通。(1)①由杂交实验一中F2性状分离比为3∶1可推出油菜育性由一对等位基因控制。由杂交实验二中F1均为雄性不育,可推出雄性不育对品系3的育性正常为显性。②两个杂交实验的遗传图解如下:
根据杂交一F1为育性正常可知A1对A2为显性,根据杂交二F1为雄性不育可知A2对A3为显性。(2)将杂交二F2中的雄性不育株连续多次与品系3回交,看似子代与亲本一样,但通过多次回交,子代雄性不育株的遗传物质除了雄性不育基因外越来越接近品系3,从而实现将品系3的优良性状与雄性不育性状整合在同一植株上,该植株所结种子的基因型及比例为A3A3∶A2A3=1∶1。为制备兼具品系1和品系3优良性状的YF1,需要将A2A3作母本,A1A1作父本进行杂交,若母本中存在A3A3雄性可育植株,其会自交或与A2A3杂交产生基因型为A3A3的纯合后代,与同时整合品系1、3优良性状的杂交种子相比丧失了杂种优势,且部分雄性不育,导致油菜籽减产。(3)使易观察相对性状的E基因与A2基因位于同一条染色体上,e基因与A3基因位于同一条染色体上,保证其紧密连锁(不发生交叉互换),就可在开花前观察油菜性状,表现E基因控制性状的个体为雄性不育,未表现E基因控制性状的个体为雄性可育。
【核心素养探究】 本题着重体现科学思维的核心素养,引导考生将遗传学知识和原理应用于育种生产实践中,能创造性地设计育种方案,解决优质高产油菜杂交育种过程中存在的问题。试题要求考生通过创新性的实验设计,体会生物学科价值,有助于培养考生的创新精神和实践能力。
【题型风向】 2017年、2018年、2019年的北京卷理综生物第30题,均考查了作物育种相关知识,预测2020年高考还会涉及杂交育种、单倍体育种以及介绍并应用育种新方法的相关内容。
考点3 现代生物进化理论的主要内容
6.(2019天津理综,6分)囊鼠的体毛深色(D)对浅色(d)为显性,若毛色与环境差异大则易被天敌捕食。调查不同区域囊鼠深色表现型频率,检测并计算基因频率,结果如图。
下列叙述错误的是
A.深色囊鼠与浅色囊鼠在不同区域的分布现状受自然选择影响
B.与浅色岩P区相比,深色熔岩床区囊鼠的杂合体频率低
C.浅色岩Q区的深色囊鼠的基因型为DD、Dd
D.与浅色岩Q区相比,浅色岩P区囊鼠的隐性纯合体频率高
6.B 本题考查现代生物进化理论、基因型频率的计算及基因型的判断等相关知识,旨在考查考生理解所学知识要点并进行分析判断的能力。在自然选择的作用下,种群的基因频率会发生定向改变,导致生物朝着一定的方向不断进化,深色囊鼠与浅色囊鼠在不同区域的分布现状受自然选择的影响,A项正确;在浅色岩P区,D基因的频率为0.1,则d基因的频率为0.9,深色表现型频率为0.18,则浅色表现型频率为0.82,设杂合体频率为 x ,那么1/2 x +0.82=0.9,可算出 x =0.16,同理,在深色熔岩床区,D基因的频率为0.7,则d基因的频率为0.3,深色表现型频率为0.95,则浅色表现型频率为0.05,可算出杂合体频率为0.50,B项错误;已知浅色岩Q区D基因的频率为0.3,若该区深色囊鼠的基因型均为Dd,则D基因的频率为0.25,不足0.3,故浅色岩Q区的深色囊鼠的基因型为DD、Dd,C项正确;浅色岩P区囊鼠的隐性纯合体频率为0.82,浅色岩Q区囊鼠的隐性纯合体频率为1-0.50=0.50,即与浅色岩Q区相比,浅色岩P区囊鼠的隐性纯合体频率高,D项正确。
专题十二 人体的内环境与稳态
考点1 内环境及其稳态的重要性
1.(2019全国Ⅲ理综,6分)下列关于人体组织液的叙述,错误的是
A.血浆中的葡萄糖可以通过组织液进入骨骼肌细胞
B.肝细胞呼吸代谢产生的CO2可以进入组织液中
C.组织液中的O2可以通过自由扩散进入组织细胞中
D.运动时,丙酮酸转化成乳酸的过程发生在组织液中
1.D 本题考查内环境和稳态的相关知识,意在考查考生的理解能力和综合分析能力。骨骼肌细胞生存的内环境是组织液,血浆中的葡萄糖可以通过组织液进入骨骼肌细胞,A正确;肝细胞呼吸代谢产生的CO2可通过自由扩散的方式进入组织液,B正确;组织液中的O2可通过自由扩散的方式进入组织细胞,C正确;人体细胞无氧呼吸产生乳酸的过程发生在细胞质基质中,D错误。
【误区警示】 部分考生在解答本题时,可能误认为血浆中的葡萄糖不通过组织液而直接进入骨骼肌细胞,导致出错,误选A。
2.(2019浙江4月选考,2分)下列关于动物细胞物质交换的叙述,错误的是
A.单细胞动物都直接与外界环境进行物质交换
B.骨骼肌细胞通过细胞膜与组织液进行物质交换
C.保持内环境稳态是人体进行正常物质交换的必要条件
D.多细胞动物都必须通过内环境与外界环境进行物质交换
2.D 本题考查内环境与稳态,意在考查考生的识记能力。单细胞动物都直接与外界环境进行物质交换,A正确。骨骼肌细胞是组织细胞,通过细胞膜与组织液进行物质交换,B正确。保持内环境稳态是人体进行正常物质交换的必要条件,C正确。简单的多细胞动物(如水螅)的细胞能直接与外部环境接触,能够直接与外界环境进行物质交换,D错误。
考点2 血糖调节
3.(2019江苏,8分)甲、乙、丙三人在一次社区健康日活动中检测出尿糖超标,为进一步弄清是否患糖尿病,依据规范又进行了血液检测。图1、图2所示为空腹及餐后测定的血糖及胰岛素浓度。糖尿病血糖浓度标准为:空腹≥7.0 mmol/L,餐后2 h≥11.1 mmol/L。请回答下列问题:
(1)正常人进食后血糖浓度上升,胰岛素分泌增多。胰岛素可促进血糖进入细胞内 、合成糖原或转变为非糖物质,并抑制 及非糖物质转化为葡萄糖;同时胰岛A细胞分泌 受抑制,使血糖浓度下降。
(2)据图初步判断 是糖尿病患者,需复查血糖。患者常因血糖浓度升高致细胞外液渗透压升高, 产生渴感,表现为多饮。(3)除糖尿病外,尿糖超标的原因还可能有 (填序号)。
①一次性摄糖过多 ②低血糖患者 ③抗利尿激素分泌不足 ④肾小管重吸收功能障碍
(4)结合图1、图2分析,乙出现上述检测结果的原因可能有 (填序号)。
①自身抗体与胰岛素结合
②自身效应T细胞持续杀伤胰岛B细胞
③自身抗体竞争性结合靶细胞膜上的胰岛素受体
④胰岛B细胞膜上载体对葡萄糖的转运能力下降
3.(除标明外,每空1分)(1)氧化分解 肝糖原分解 胰高血糖素 (2)甲、乙 大脑皮层 (3)①④ (4)①③(2分)
【解析】 本题以糖尿病为载体,主要考查了胰岛素调节血糖的原理、分析尿糖超标的原因等,意在考查考生的获取信息能力和分析能力。考查的生物学科核心素养为科学思维。(1)血糖调节过程中,胰岛素是唯一能降低血糖的激素,一方面可促进血糖进入细胞内氧化分解、合成糖原、转化成非糖类物质,另一方面可抑制肝糖原的分解和非糖类物质转化为葡萄糖,同时胰岛素还能抑制胰岛A细胞分泌胰高血糖素,使血糖浓度下降。(2)由题图可知,甲和乙的餐前空腹血糖浓度大于7.0 mmol/L,餐后2 h血糖浓度大于11.1 mmol/L,可初步判断是糖尿病患者。糖尿病患者由于细胞外液渗透压高,下丘脑感受器兴奋,传到大脑皮层产生渴觉并主动饮水。(3)一次性摄糖过多,超过肾脏的重吸收能力,尿液中会出现葡萄糖;肾小管重吸收功能障碍,不能将尿液中的葡萄糖重吸收,会出现尿糖。低血糖患者血糖浓度较低,尿液中不会出现葡萄糖;抗利尿激素分泌不足会引起大量排尿,尿液中不会出现葡萄糖。(4)乙的餐前空腹和餐后血糖浓度均大于正常值,且体内胰岛素含量也较高,说明胰岛素不能正常发挥作用,其原因可能是胰岛素不能与组织细胞上的受体结合、自身抗体与胰岛素结合、自身抗体竞争性结合靶细胞膜上的胰岛素受体,导致血糖浓度较高,较高浓度的血糖又会刺激机体分泌胰岛素。
【据图析图】 由图可知,甲和乙的餐前空腹血糖浓度大于7.0 mmol/L,餐后2 h血糖浓度大于11.1 mmol/L,为糖尿病患者。但甲和乙的胰岛素含量以及变化趋势不同。
4.(2019浙江4月选考,10分)欲验证胰岛素的生理作用,根据以下提供的实验材料与用具,提出实验思路,预测实验结果并进行分析。
材料与用具:小鼠若干只,胰岛素溶液,葡萄糖溶液,生理盐水,注射器等。
(要求与说明:血糖浓度的具体测定方法及过程不作要求,实验条件适宜)
(1)实验思路:
①
(2)预测实验结果(设计一个坐标,用柱形图表示至少3次的检测结果):
(3)分析与讨论:
①正常人尿液中检测不到葡萄糖,其原因是 。
②当机体血糖水平升高时,胰岛中的内分泌细胞及其分泌的激素变化是 。此时,机体细胞一方面增加对葡萄糖的摄取、贮存和利用,另一方面 。
4.(1)①分别测定每只小鼠的血糖浓度,并记录;(1分) ②将小鼠分为A、B两组,A组注射胰岛素,B组注射生理盐水,每隔一段时间,分别测定两组小鼠的血糖浓度,并记录;(1分) ③当出现低血糖症状后,A组注射葡萄糖溶液,B组注射生理盐水,每隔一段时间,分别测定两组小鼠的血糖浓度,并记录;(1分) ④对每组所得数据进行统计分析。(1分) (2)如图(3分)
(3)①胰岛素促进肾小管对过滤液中葡萄糖的吸收(1分) ②胰岛β细胞分泌胰岛素增加,胰岛α细胞分泌胰高血糖素减少(1分) 抑制氨基酸等物质转化为葡萄糖(1分)
【解析】 本题考查胰岛素的作用,意在考查考生的分析能力以及实验与探究能力。(1)本实验的目的是验证胰岛素的生理作用,所以实验的自变量是有无胰岛素,实验材料中有提供葡萄糖溶液,可将实验分两组,实验组用胰岛素处理,对照组用生理盐水处理,实验组出现低血糖症状后还需给实验组注射葡萄糖溶液,对照组注射生理盐水,反向验证胰岛素的作用。具体实验思路见参考答案。(2)注射胰岛素组的实验结果是血糖浓度下降,接着注射葡萄糖,血糖浓度又会上升;注射生理盐水组血糖浓度变化不大。注意本题要求画柱形图,图中需有图注,横坐标需标注两次注射。(3)①正常人体内的胰岛素可以促进肾小管对过滤液中葡萄糖的吸收,故在尿液中检测不到葡萄糖。②当机体血糖水平升高时会引起胰岛β细胞分泌胰岛素增加,胰岛α细胞分泌胰高血糖素减少。胰岛素具有促进对葡萄糖的摄取、贮存和利用以及抑制氨基酸等物质转化为葡萄糖的作用。
考点3 体温调节
5.(2019全国Ⅲ理综,6分)下列不利于人体散热的是
A.骨骼肌不自主战栗 B.皮肤血管舒张
C.汗腺分泌汗液增加 D.用酒精擦拭皮肤
5.A 本题考查体温调节的相关知识,意在考查考生的理解能力。骨骼肌不自主战栗是增加产热的一种途径,A符合题意;皮肤血管舒张,血流量增加,利于散热,B不符合题意;汗腺分泌汗液增加,利于蒸发散热,C不符合题意;用酒精擦拭皮肤可以带走身体的大量热量,D不符合题意。
【思维拓展】 用酒精擦拭皮肤,能使皮肤血管扩张,增加皮肤的散热能力,同时酒精挥发还能吸收并带走身体的大量热量。
考点4 水盐调节
6.(2019全国Ⅱ理综,6分)当人体失水过多时,不会发生的生理变化是
A.血浆渗透压升高 B.产生渴感
C.血液中的抗利尿激素含量升高 D.肾小管对水的重吸收降低
6.D 本题考查人体内环境稳态中的水盐平衡调节,意在考查考生的理解能力。 当人体水分丢失过多时,会导致细胞外液渗透压升高,下丘脑渗透压感受器受到刺激,产生兴奋传递到大脑皮层产生渴感;由下丘脑分泌并由垂体释放的抗利尿激素增多,在抗利尿激素的作用下,肾小管和集合管对水分的重吸收能力增强,以减少水分随尿液流失,D项符合题意。
考点5 免疫系统与免疫调节
7.(2019浙江4月选考,2分)下列关于艾滋病的叙述,正确的是
A.HIV只含有一种蛋白质 B.患者的血液和精液中均含有HIV
C.HIV不会感染脑细胞和巨噬细胞 D.艾滋病是一种先天性免疫缺陷病
7.B 本题考查艾滋病的相关知识,意在考查考生的识记能力。HIV含有多种蛋白质,A错误。艾滋病的传播途径包括母婴传播、性接触和血液传播,说明艾滋病患者的血液和精液中均含有HIV,B正确。HIV侵入人体后能识别并结合辅助性T淋巴细胞表面的受体,进入该细胞进行破坏,除辅助性T淋巴细胞外,HIV也会感染脑细胞和巨噬细胞,C错误。艾滋病是一种后天获得性免疫缺陷病,D错误。
8.(2019浙江4月选考,2分)若T细胞表面的某些分子被激活后,会使T细胞活性受到抑制。下列叙述错误的是
A.激活这些分子有利于移植器官的存活
B.T细胞起源于骨髓并在胸腺中发育成熟
C.阻断这些分子的作用可增强机体对肿瘤的免疫力
D.T细胞细胞膜上的受体直接识别相应的抗原并与之结合
8.D 本题考查免疫调节的相关知识,意在考查考生的理解能力。T细胞主要参与细胞免疫,所以激活这些分子会使T细胞活性受到抑制,有利于移植器官的存活,A正确。T细胞起源于骨髓并在胸腺中发育成熟,B正确。阻断这些分子的作用可增强机体对肿瘤的免疫力,C正确。T细胞细胞膜上的受体识别的是抗原—MHC复合体中的抗原,不是直接识别抗原,D错误。
9.(2019全国Ⅲ理综,11分)动物初次接受某种抗原刺激能引发初次免疫应答,再次接受同种抗原刺激能引发再次免疫应答。某研究小组取若干只实验小鼠分成四组进行实验,实验分组及处理见表。
回答下列问题。
(1)为确定A、B、C、D四组小鼠是否有免疫应答发生,应检测的免疫活性物质是 (填“抗体”或“抗原”)。
(2)再次注射抗原后,上述四组小鼠中能出现再次免疫应答的组是 。初次注射抗原后机体能产生记忆细胞,再次注射同种抗原后这些记忆细胞能够 。
(3)A组小鼠再次注射抗原甲,一段时间后取血清,血清中加入抗原甲后会出现沉淀,产生这种现象的原因是 。
(4)若小鼠发生过敏反应,过敏反应的特点一般有 (答出2点即可)。
9.(除标明外,每空2分)(1)抗体 (2)A、D 迅速增殖分化,快速产生大量抗体 (3)抗原与抗体特异性结合(3分) (4)发作迅速、消退较快
【解析】 本题考查动物免疫调节等知识,意在考查考生的理解和分析能力。(1)免疫应答是机体免疫系统对抗原刺激所产生的特异性反应,抗体是这个过程中产生的免疫活性物质。(2)再次注射抗原后,由于A组两次均注射抗原甲,D组两次均注射抗原乙,故A、D组能出现再次免疫应答。记忆细胞可以在抗原消失后很长时间内保持对这种抗原的记忆,当再次接触这种抗原时,能迅速增殖分化,快速产生大量的抗体。(3)A组小鼠再次注射抗原甲后发生再次免疫应答,由于再次免疫应答反应强烈,血清中抗体产生速度快且浓度高,向血清中加入抗原甲后,抗原与抗体特异性结合,形成沉淀。(4)过敏反应的特点有:发作迅速、反应强烈、消退较快;一般不会破坏组织细胞,也不会引起组织严重损伤;有明显的遗传倾向和个体差异。
【回归教材】 本题第(4)问见人教版教材必修三P38。
10.(2019北京理综,17分)流行性感冒(流感)由流感病毒引起,传播速度快、波及范围广,严重时可致人死亡。
(1)流感病毒必须在 内增殖,当侵染人呼吸道上皮细胞时,会经过 、穿入、脱壳、生物合成和成熟释放等几个阶段。(2)流感病毒的抗原刺激人体免疫系统,使B细胞增殖分化为 细胞,后者能产生特异性抗体。
(3)HA和NA是流感病毒表面的两种糖蛋白,甲型流感病毒的HA、NA氨基酸序列的变异频率非常高,导致每年流行的病毒毒株可能不同。每年要根据流行预测进行预防接种的免疫学原理是 。
(4)研究者通过实验观察NA抗体对病毒侵染细胞的抑制作用。主要实验材料包括:感染流感病毒后63天、21天的两位康复者的NA抗体(分别为D63、D21)、对照抗体、流感病毒和易感细胞。
①实验的主要步骤依次是:培养易感细胞、 (选择并排序)等。a.将抗体分别与流感病毒混合
b.将各混合物加入同一细胞培养瓶
c.将各混合物分别加入不同细胞培养瓶
d.检测NA抗体与易感细胞的结合率
e.检测培养物中病毒的增殖量
f.检测细胞对病毒的损伤程度
②图中实验结果表明,这两位康复者均产生了抗NA的抗体,其中对流感病毒抑制效果较好的抗体是 。选用的对照抗体应不能与 特异性结合。
③依据本实验结果提出疫苗研制的思路。
(5)若你已被确诊为流感患者,请例举具体的应对措施。
10.(1)活细胞(1分) 吸附(1分) (2)浆/效应B(2分) (3)当HA、NA出现变异的流感病毒入侵机体时,已有的特异性免疫功能难以发挥有效的保护作用,故需每年接种疫苗(3分) (4)①a、c、e(2分) ②D63(2分) 流感病毒(1分) ③可选用NA制备流感疫苗(3分) (5)包括遵医嘱治疗和避免病毒传播两个方面(2分,合理即可)
【解析】 本题以流感病毒引发机体产生的免疫反应为背景,考查了病毒的增殖、体液免疫等知识,意在考查考生的理解能力以及根据实验目的设计实验、分析实验结果、得出结论,并提出该结果潜在应用价值的创新能力。(1)病毒不能独立生存,必须寄生在活细胞中才能增殖,教材中介绍了噬菌体侵染细菌的过程为吸附、注入、合成、组装、裂解,此处考查流感病毒的增殖过程,大体与噬菌体的增殖过程类似,当其侵染人呼吸道上皮细胞时,会经过吸附、穿入、脱壳等几个阶段。(2)流感病毒入侵机体后,既能引起体液免疫又能引起细胞免疫,在体液免疫中,B细胞受抗原刺激后增殖分化为记忆B细胞和浆细胞,浆细胞能够产生抗体。(3)由题中信息可知,甲型流感病毒表面的糖蛋白HA和NA氨基酸序列的变异频率非常高,由于抗原抗体的结合具有特异性,机体受某种HA或NA刺激产生的抗体无法与变异后的HA或NA结合,因此每年都要根据甲型流感病毒的NA、HA的结构制备疫苗并进行预防接种。(4)本实验的目的是观察NA抗体对病毒侵染细胞的抑制作用,实验组分别使用D63、D21,对照组使用对照抗体,因变量是抗体对病毒侵染细胞的抑制效果,具体检测的是病毒的增殖水平,主要的实验步骤是将流感病毒与不同的抗体混合后,再分别侵染易感细胞,最后检测病毒的增殖水平。抗体对病毒侵染细胞的抑制效果越显著,则病毒增殖的能力越差。由曲线图可知,随抗体浓度升高,D63、D21对流感病毒的抑制作用越强,且D63对流感病毒的抑制效果更好。选用的对照抗体应不能与流感病毒特异性结合。本实验说明D63、D21对病毒增殖均有抑制作用,根据题中实验结果可提出制备疫苗的思路:选用NA制备流感疫苗。(5)若感染了流感病毒,应遵医嘱治疗和避免病毒传播。
11.(2019江苏,8分)图1为T细胞通过表面受体(TCR)识别抗原递呈细胞呈递的肿瘤抗原后被激活,进而攻击肿瘤细胞的示意图。图2为肿瘤细胞的一种免疫逃逸机制示意图。肿瘤细胞大量表达PD-L1,与T细胞表面的PD-1结合,抑制T细胞活化,逃避T细胞的攻击。请回答下列问题:
(1)图1中抗原递呈细胞通过 方式摄取肿瘤抗原。
(2)图1中T细胞识别肿瘤抗原后被激活,增殖并 形成效应T细胞群和 细胞群。
(3)图1中效应T细胞通过TCR只能识别带有同样抗原的肿瘤细胞,故发挥的免疫作用具有
性,效应T细胞分泌毒素,使肿瘤细胞 死亡。
(4)为阻断图2中肿瘤细胞的免疫逃逸通路,利用单克隆抗体制备技术,制备了抗PD-L1抗体。该抗体注入体内后通过 传送与 结合,可解除T细胞的活化抑制。
(5)为应用于肿瘤的临床免疫治疗,需对该抗体进行人源化改造,除抗原结合区域外,其他部分都替换为人抗体区段,目的是 。
11.(每空1分)(1)胞吞 (2)分化 记忆 (3)特异 裂解 (4)体液 肿瘤细胞表面的PD-L1 (5)降低免疫排异
【解析】 本题考查免疫调节知识。(1)图中抗原递呈细胞通过胞吞将肿瘤抗原摄入到细胞内。(2)T细胞识别肿瘤抗原后,在抗原刺激下增殖分化为效应T细胞群和记忆细胞群。(3)效应T细胞通过TCR只能识别与刺激对应的肿瘤细胞的抗原,无法识别其他抗原,说明该细胞发挥的免疫作用具有特异性。效应T细胞与靶细胞结合后,分泌毒素,使靶细胞裂解死亡。(4)结合题干信息分析,抗PD-L1抗体注入体内后,通过体液运输,与肿瘤细胞表面的PD-L1结合,会阻碍PD-L1与PD-1的结合,从而解除T细胞的活化抑制。(5)对抗体进行人源化改造可以防止人的免疫系统将外来的抗体当做异物而产生免疫排斥反应。
专题十三 动物生命活动的调节
考点1 神经调节
1.(2019浙江4月选考,2分)下列关于人体反射活动的叙述,错误的是
A.反射活动具有规律性 B.膝反射的效应器是伸肌中的肌梭
C.神经元受到适宜刺激后会产生神经冲动 D.反射活动一定需要中枢神经系统的参与
1.B 本题考查反射的知识,意在考查考生的识记能力和理解能力。反射是指在中枢神经系统参与下,机体对刺激感受器所发生的规律性反应,人体反射活动具有规律性,A正确。伸肌属于膝反射的效应器,肌梭是感受器,B错误。神经元受到适宜刺激后会产生神经冲动,C正确。反射活动一定需要中枢神经系统的参与,D正确。
2.(2019北京理综,6分)为探究运动对海马脑区发育和学习记忆能力的影响,研究者将实验动物分为运动组和对照组,运动组每天进行适量的有氧运动(跑步/游泳)。数周后,研究人员发现运动组海马脑区发育水平比对照组提高了1.5倍,靠学习记忆找到特定目标的时间缩短了约40%。根据该研究结果可得出
A.有氧运动不利于海马脑区的发育 B.规律且适量的运动促进学习记忆
C.有氧运动会减少神经元间的联系 D.不运动利于海马脑区神经元兴奋
2.B 本题创设了“运动影响海马脑区发育和学习记忆能力”的新情境,考查的知识点是人脑各部分的基本功能、神经调节的结构基础和调节过程等,意在考查考生的理解能力和分析能力。 本题的自变量是是否进行有氧运动,因变量是海马脑区发育水平和靠学习记忆找到特定目标的时间,据题意可知,运动组海马脑区发育水平和学习记忆能力均优于对照组,而学习记忆的产生离不开海马脑区神经元产生兴奋和传递兴奋,所以综合分析可知,规律且适量的运动可通过促进海马脑区神经元的兴奋,增加神经元间的联系,促进海马脑区发育,进而促进学习记忆,B选项正确。
3.(2019江苏,2分)如图为突触传递示意图,下列叙述错误的是
A.①和③都是神经元细胞膜的一部分
B.②进入突触间隙需消耗能量
C.②发挥作用后被快速清除
D.②与④结合使③的膜电位呈外负内正
3.D 本题考查兴奋的传递等知识,旨在考查考生的理解能力、信息转换能力和分析判断能力。图中①为突触前膜,③为突触后膜,都是神经元细胞膜的一部分,A正确;②为神经递质,神经递质进入突触间隙的方式为胞吐,需要消耗能量,B正确;进入突触间隙的神经递质作用于突触后膜发挥生理作用后会被快速清除,C正确;②为神经递质,④为神经递质的特异性受体,神经递质与突触后膜上的特异性受体结合,引起突触后神经元兴奋或抑制,因此,②与④结合使③突触后膜的膜电位呈外负内正或维持外正内负,D错误。
【知识拓展】 神经递质发挥作用后的去向
神经递质在突触传递中担当“信使”。神经递质的作用可通过两个途径终止:一是再回收抑制,即通过突触前载体的作用将突触间隙中多余的神经递质回收至突触前神经元并贮存于囊泡;另一途径是酶解,神经递质发挥作用后经过酶的作用失活。
4.(2019全国Ⅰ理综,8分)人的排尿是一种反射活动。回答下列问题。
(1)膀胱中的感受器受到刺激后会产生兴奋。兴奋从一个神经元到另一个神经元的传递是单向的,其原因是 。
(2)排尿过程的调节属于神经调节,神经调节的基本方式是反射。排尿反射的初级中枢位于 。成年人可以有意识地控制排尿,说明排尿反射也受高级中枢控制,该高级中枢位于 。
(3)排尿过程中,尿液还会刺激尿道上的 ,从而加强排尿中枢的活动,促进排尿。
4.(每空2分)(1)神经递质由突触前膜释放,作用于突触后膜 (2)脊髓 大脑皮层 (3)感受器
【解析】 本题考查了兴奋的传递、神经系统的分级调节、反射弧的结构等知识,意在考查考生的理解能力。(1)兴奋从一个神经元到另一个神经元的传递过程中,神经递质只能由突触前膜释放,作用于突触后膜,故兴奋在突触处的传递是单向的。(2)排尿反射的初级中枢位于脊髓。成年人排尿反射的初级中枢会受到位于大脑皮层的高级中枢的控制。(3)排尿过程中,尿液还会刺激尿道上的感受器,从而加强排尿中枢的活动,促进排尿。
【命题分析】 本题以排尿反射为主线,将神经调节的多项内容串联起来,提醒考生在复习备考的过程中注意明确具体的生理过程,能利用生物学原理分析这些过程的每一个步骤,并明确它们涉及的具体的生物结构。
考点2 体液调节
5.(2019浙江4月选考,2分)下列关于下丘脑与垂体的叙述,正确的是
A.垂体可通过神经细胞支配其他内分泌腺
B.垂体分泌的激素通过管道运输到体液中
C.甲状腺激素能作用于下丘脑但不能作用于垂体
D.神经系统和内分泌系统的功能可通过下丘脑相联系
5.D 本题考查下丘脑与垂体的知识,意在考查考生的识记能力和理解能力。垂体通过分泌激素支配其他内分泌腺(性腺、肾上腺皮质和甲状腺等),A错误。垂体是内分泌腺,其分泌的激素不通过导管运输到体液中,而是直接分泌到体液,B错误。甲状腺激素既能作用于下丘脑,也能作用于垂体,C错误。神经系统和内分泌系统的功能可通过下丘脑相联系,D正确。
考点3 神经—体液—免疫调节
6.(2019全国Ⅰ理综,6分)动物受到惊吓刺激时,兴奋经过反射弧中的传出神经作用于肾上腺髓质,使其分泌肾上腺素;兴奋还通过传出神经作用于心脏。下列相关叙述错误的是
A.兴奋是以电信号的形式在神经纤维上传导的
B.惊吓刺激可以作用于视觉、听觉或触觉感受器
C.神经系统可直接调节、也可通过内分泌活动间接调节心脏活动
D.肾上腺素分泌增加会使动物警觉性提高、呼吸频率减慢、心率减慢
6.D 本题考查动物的神经调节和激素调节,包括感受器、效应器、兴奋在神经纤维上的传导、激素的作用等内容,意在考查考生的理解能力和识记能力。兴奋是以电信号的形式在神经纤维上传导的,A正确;动物看到、听到、接触到的东西都可能使自己被惊吓到,所以,视觉、听觉、触觉感受器都可以感受到惊吓刺激,B正确;兴奋可通过传出神经作用于心脏,即神经系统可直接调节心脏活动,同时神经系统还可通过内分泌活动(产生激素)间接调节心脏活动,如肾上腺素会使心跳加速,C正确;动物在受到惊吓时肾上腺素分泌增加,从而使呼吸频率加快、心率加快,D错误。
【回归教材】 肾上腺素的内容在近几年的高考中多次出现,相关内容位于教材必修三第33页课后习题的拓展题2中,考生要充分重视教材课后习题中涉及的知识。
7.(2019全国Ⅱ理综,8分)环境中的内分泌干扰物是与某种性激素分子结构类似的物质,对小鼠的内分泌功能会产生不良影响。回答下列问题。
(1)通常,机体内性激素在血液中的浓度 ,与靶细胞受体结合并起作用后会 。
(2)与初级精母细胞相比,精细胞的染色体数目减半,原因是在减数分裂过程中
。
(3)小鼠睾丸分泌的激素通过体液发挥调节作用。与神经调节相比,体液调节的特点有
(答出4点即可)。
7.(1)很低(1分) 灭活(1分) (2)染色体复制一次,而细胞连续分裂两次(2分) (3)激素等是通过体液运输的、作用时间比较长、反应速度较缓慢、作用范围较广泛(4分)
【解析】 本题考查了体液调节及其与神经调节的比较等,意在考查考生的理解能力和识记能力。(1)动物的激素调节具有微量和高效等特点,正常情况下动物血液中激素的浓度都很低。性激素与靶细胞受体结合并发挥作用后会被灭活。(2)产生精细胞的减数分裂过程中,染色体复制一次,而细胞连续分裂两次,导致产生的精细胞中染色体数目较初级精母细胞减半。(3)与神经调节相比,体液调节具有以下特点:通过体液运输、反应速度较缓慢、作用范围较广泛、作用时间比较长。
【回归教材】 本题第(3)小题来源于人教版教材必修三第31页表2-1。
8.(2019天津理综,12分)人类心脏组织受损后难以再生。该现象可追溯到哺乳动物祖先,随着它们恒温状态的建立,心脏组织再生能力减弱。
(1)哺乳动物受到寒冷刺激后,通过 (神经/体液/神经—体液)调节促进甲状腺激素分泌,使机体产生更多热量以维持体温。
(2)活跃分裂的动物细胞多是二倍体细胞,多倍体细胞通常不能分裂。
①对比不同动物心脏中二倍体细胞所占比例及其甲状腺激素水平,结果如图。恒温动物的心脏组织因二倍体细胞比例 ,再生能力较差;同时体内甲状腺激素水平 。由此表明甲状腺激素水平与心脏组织再生能力呈负相关。
②制备基因工程小鼠,使其心脏细胞缺乏甲
状腺激素受体,导致心脏细胞不受 调节。与正常小鼠相比,基因工程小鼠体内的甲状腺激素水平正常,心脏组织中二倍体细胞数目却大幅增加。由此证明甲状腺激素 正常小鼠心脏组织再生能力。
③以斑马鱼为材料进一步研究。将成年斑马鱼分成A、B两组,分别饲养在不同水
箱中,A组作为对照,B组加入甲状腺激素。若 组斑马鱼心脏组织受损后的再生能力比另一组弱,则证明甲状腺激素对变温动物斑马鱼心脏组织再生能力的影响与对恒温动物小鼠的影响一致。
8.(每空2分)(1)神经—体液 (2)①低 高 ②甲状腺激素 抑制 ③B
【解析】 本题以曲线图为信息呈现模式考查动物神经调节与体液调节的关系、通过激素的调节等相关知识,意在考查考生的理解能力、数据处理能力和实验设计与分析能力。(1)哺乳动物受到寒冷刺激后,相应的神经冲动传到下丘脑,下丘脑会分泌促甲状腺激素释放激素,促甲状腺激素释放激素运输到垂体,促使垂体分泌促甲状腺激素,促甲状腺激素通过血液运输并作用于甲状腺,促使甲状腺激素的合成和分泌增加,使机体产生更多热量以维持体温,这种调节方式为神经—体液调节。(2)①活跃分裂的动物细胞多是二倍体细胞,多倍体细胞通常不分裂。分析题图可知,恒温动物心脏中二倍体细胞的比例低,细胞分裂不活跃,再生能力较差,同时恒温动物体内甲状腺激素水平高。由此表明,甲状腺激素水平与心脏组织再生能力呈负相关。②甲状腺激素只能与相应的特异性受体结合后才能发挥调节作用。制备基因工程小鼠,使其心脏细胞缺乏甲状腺激素受体,会使心脏细胞不受甲状腺激素的调节。与正常小鼠相比,基因工程小鼠体内的甲状腺激素水平正常,心脏组织中二倍体细胞数目却大幅增加,说明转基因小鼠心脏组织再生能力较强,可证明甲状腺激素能抑制正常小鼠心脏组织再生能力。③斑马鱼为变温动物,将成年斑马鱼分成A、B两组分别饲养在不同水箱中进行实验。由以上分析可知,甲状腺激素会抑制恒温动物心脏组织的再生能力,若甲状腺激素对变温动物斑马鱼心脏组织再生能力影响与对恒温动物小鼠的影响一致,则变温动物斑马鱼也会因加入甲状腺激素而使心脏组织受损后的再生能力变弱,即B组斑马鱼心脏受损后的再生能力比A组(未处理)弱。
专题十四 植物的激素调节
考点1 生长素的发现和生理作用
1.(2019浙江4月选考,2分)下列关于生长素及其作用的叙述,正确的是
A.植物的生长是由单侧光引起的
B.生长素在细胞内可由色氨酸合成
C.生长素由苗尖端产生并促进苗尖端的伸长
D.不同浓度的生长素对植物同一器官的作用效果一定不同
1.B 本题考查生长素的相关知识,意在考查考生的识记能力和理解能力。单侧光会引起生长素在背光面和向光面的分布不均,进而引起植物的向光弯曲生长,植物的生长并不是单侧光引起的,A错误。生长素的化学本质是吲哚乙酸,是在细胞内由色氨酸合成的,B正确。生长素在苗尖端产生,运输到尖端下部,促进尖端下部的伸长,C错误。不同浓度的生长素对植物同一器官的作用效果可能相同,也可能不同,D错误。
2.(2019江苏,2分)如图为燕麦胚芽鞘经过单侧光照射后,甲、乙两侧的生长情况,对照组未经单侧光处理。下列叙述正确的是
A.甲为背光侧,IAA含量低于乙侧和对照组
B.对照组的燕麦胚芽鞘既不生长也不弯曲
C.若光照前去除尖端,甲、乙两侧的生长状况基本一致
D.IAA先极性运输到尖端下部再横向运输
2.C 本题考查生长素发现过程中的相关实验,意在考查考生的获取信息能力和实验分析能力。甲为背光侧,IAA含量高于乙侧和对照组,A错误;由图可知,对照组的胚芽鞘可以生长,B错误;没有尖端的胚芽鞘,既不能感受光刺激也没有生长素来源,所以既不生长也不弯曲,甲、乙两侧的生长状况基本一致,C正确;单侧光处理会使IAA先发生横向运输,再极性运输到尖端下部,D错误。
【据图析图】 由题图可知,胚芽鞘甲侧生长较快,由于生长素在单侧光的作用下由向光侧向背光侧运输,背光侧生长素浓度较高,生长较快,所以甲侧为背光侧,乙侧为向光侧。
3.(2019全国Ⅱ理综,8分)某研究小组切取某种植物胚芽鞘的顶端,分成甲、乙两组,按如图所示的方法用琼脂块收集生长素,再将含有生长素的琼脂块置于去顶胚芽鞘切段的一侧,一段时间后,测量胚芽鞘切段的弯曲程度( α 角),测得数据如表,据此回答问题。
(1)生长素在胚芽鞘中的运输属于极性运输,这种运输的方向是 。
(2)图中 α 角形成的原因是 。
(3)据表可知乙组中左、右两侧的琼脂块所引起的 α 角基本相同,但小于甲琼脂块所引起的 α 角,原因是 。
3.(1)从形态学上端到形态学下端(2分) (2)琼脂块中的生长素进入胚芽鞘切段的左侧,使胚芽鞘左侧的生长素浓度高于右侧,引起胚芽鞘左侧生长快于右侧,形成 α 角(3分) (3)乙左右两侧琼脂块中的生长素含量基本相同,但小于甲琼脂块中生长素的含量(3分)
【解析 】 本题考查了植物生长素的调节,意在考查考生的实验分析能力和信息获取能力。(1)植物生长素的极性运输是指生长素从植物形态学上端向形态学下端运输。(2)将含有生长素的琼脂块置于去掉顶端的胚芽鞘的左侧,琼脂块中的生长素进入胚芽鞘切段的左侧,由于生长素在去顶胚芽鞘左、右两侧的不均匀分布,胚芽鞘弯向放置琼脂块的对侧生长,形成 α 角。(3)乙组中胚芽鞘顶端被云母片阻隔,光照处理后,生长素不能进行横向运输,左、右两侧琼脂块中收集到的生长素的量基本相等且小于甲组中琼脂块所收集的生长素的量,所以乙组中左、右两侧的琼脂块所引起的α角基本相同,但小于甲琼脂块所引起的 α 角。
【图像分析】 从题中信息可知,α角越大,说明生长素促进生长的效果越明显。
考点2 其他植物激素
4.(2019浙江4月选考,2分)图甲为豌豆苗茎节段赤霉素(GA)合成途径末端图(其中GA1有生物活性,其他无活性),图乙为外源添加生长素(IAA)对离体豌豆苗茎节段GA含量影响图。
下列叙述正确的是
A.与去除顶芽的豌豆苗相比,保留顶芽的茎节段中GA8的含量较低
B.给离体豌豆苗茎节段添加IAA,能促进GA20至GA29的合成
C.若用乙烯处理豌豆苗,茎节段中的GA1含量上升
D.若去除顶芽后,豌豆苗茎节段伸长,侧芽萌发
4.A 本题考查植物激素的作用,意在考查考生的获取信息能力和理解能力。根据图甲和图乙的信息判断,生长素会抑制GA20转化为GA29,促进GA20转化为GA1,抑制GA1转化为GA8,与去除顶芽相比,保留顶芽的茎节段中生长素含量高,所以GA8的含量较低,A正确、B错误。乙烯有抑制生长、促进成熟的作用,GA1有生物活性,若用乙烯处理豌豆苗,茎节段中的GA1含量下降,C错误。去除顶芽会导致有生物活性的GA1含量下降,豌豆苗茎节段难以伸长,D错误。
专题十五 种群和群落
考点1 种群的特征和数量变化
1.(2019浙江4月选考,2分)下列关于环境容纳量的叙述,错误的是
A.种群数量在 K/2时增长最快
B.同一群落各种群的环境容纳量是相同的
C.环境容纳量会随着环境条件的改变而改变
D.环境容纳量是种群数量在生存环境中的稳定平衡密度
1.B 本题考查环境容纳量的知识,意在考查考生的识记能力。种群数量在 K/2时增长最快,A正确。环境容纳量( K )是指在长时期内环境所能维持的种群最大数量,同一群落中不同种群的 K 值一般不同,B错误。 K 值的大小会随着环境的改变而改变,C正确。种群数量高于 K 时便下降,低于 K 时便上升, K 值(环境容纳量)就是种群数量在生存环境中的稳定平衡密度,D正确。
2.(2019全国Ⅰ理综,6分)某实验小组用细菌甲(异养生物)作为材料来探究不同条件下种群增长的特点,设计了三个实验组,每组接种相同数量的细菌甲后进行培养,培养过程中定时更新培养基,三组的更新时间间隔分别为3 h、10 h、23 h,得到a、b、c三条种群增长曲线,如图所示。下列叙述错误的是
A.细菌甲能够将培养基中的有机物分解成无机物
B.培养基更换频率的不同,可用来表示环境资源量的不同
C.在培养到23 h之前,a组培养基中的营养和空间条件都是充裕的
D.培养基更新时间间隔为23 h时,种群增长不会出现J型增长阶段
2.D 本题考查种群数量的变化等内容,意在考查考生的综合运用能力。异养生物可以把有机物转化成无机物,A正确;随着微生物的生长繁殖,培养基中的营养物质不断减少,代谢废物不断增加,故更换培养基的频率不同可以表示环境资源量的不同,B正确;由曲线可知,a组中细菌甲在23 h前,数量增长一直很快,说明该组培养基中的营养和空间条件一直是充裕的,C正确;培养基更新时间间隔为23 h时,在培养的早期,培养基中的营养和空间资源是充足的,细菌甲种群的增长会出现J型增长阶段,且图中a、c曲线在早期重合,也可说明早期可出现J型增长阶段,D错误。
3.(2019全国Ⅰ理综,8分)某果园中存在A、B两种果树害虫,果园中的鸟(C)可以捕食这两种害虫;使用人工合成的性引诱剂Y诱杀B可减轻B的危害。回答下列问题。
(1)果园中包含害虫A的一条食物链是 。
该食物链的第三营养级是 。
(2)A和B之间存在种间竞争关系,种间竞争通常是指 。
(3)性引诱剂Y传递给害虫B的信息属于 。使用性引诱剂Y可以诱杀B的雄性个体,从而破坏B种群的 ,导致 降低,从而减轻B的危害。
3.(除标明外,每空1分)(1)果树→A→C(2分) C (2)两种或两种以上生物相互争夺相同的资源和空间而表现出来的相互抑制现象(2分) (3)化学信息 性别比例 种群密度
【解析】 本题考查种群的特征、种间关系、生态系统的结构(食物链)和功能(信息传递)等知识,意在考查考生的理解能力和综合运用能力。(1)由题干信息可知,A、B是果树害虫,鸟(C)可以捕食这两种害虫,故果园中包含害虫A的一条食物链是果树→A→鸟(C),其中鸟(C)处于第三营养级。(2)种间竞争通常是指两种或两种以上生物相互争夺相同的资源和空间而表现出来的相互抑制现象。(3)性引诱剂Y是一种化学物质,其传递给害虫B的信息属于化学信息。性引诱剂Y可以诱杀B的雄性个体,改变B种群的性别比例,导致其种群密度降低,从而减轻B的危害。
4.(2019全国Ⅲ理综,8分)回答下列与种群数量有关的问题。
(1)将某种单细胞菌接种到装有10 mL液体培养基(培养基M)的试管中,培养并定时取样进行计数。计数后发现,试管中该种菌的总数达到 a 时,种群数量不再增加。由此可知,该种群增长曲线为 型,且种群数量为 时,种群增长最快。
(2)若将该种菌接种在5 mL培养基M中,培养条件同上,则与上述实验结果相比,该种菌的环境容纳量( K 值) (填“增大”“不变”或“减小”)。若在5 mL培养基M中接种该菌的量增加一倍,则与增加前相比, K 值 (填“增大”“不变”或“减小”),原因是 。
4.(除标明外,每空2分)(1)S a /2 (2)减小(1分) 不变(1分) K 值是由环境资源量决定的,与接种量无关
【解析】 本题考查种群的数量增长等知识,意在考查考生的理解与分析能力。(1)由题意可知,试管中该种群个体数量达到环境条件所允许的最大值 a ( K 值)时,种群个体数量不再增加,因此该种群数量增长曲线为“S”型。当种群数量为 a /2(即 K /2)时,种群增长速率最快。(2)该种菌的 K 值不是固定不变的,改变空间和营养条件等会使其 K 值发生变化,培养基的体积变小,该种菌的 K 值也减小。 K 值是由环境资源量决定的,与接种量无关,若在5 mL培养基M中接种该菌的量增加一倍,则与增加前相比, K 值不变。
【误区警示】 有关种群数量变化的两点提醒
(1) K 值是环境容纳量,一般认为,种群数量达到 K 值时,种群的出生率与死亡率相等。
(2) K 值不是一成不变的,其会随着环境条件的改变而发生变化,当环境遭到破坏时, K 值会下降;反之, K 值会上升。
5.(2019浙江4月选考,6分)药物A由于某种原因随着污水进入并影响湖泊生态系统。该过程的部分示意图如下:
回答下列问题:
(1)在食鱼鸟类体内检测到较高浓度的药物A,该药物会使鸟类产生不良反应,这种现象属于 。生物残体、粪便等主要在湖泊的 层被分解者分解。
(2)若含药物A的污水大量流入该湖泊,使某些藻类种群大暴发,造成水体的 现象,会导致鱼类大量死亡,并可能由于 作用,该生态系统远离稳态。
(3)若药物A只是抑制某种雌鱼的生殖能力,导致出生率降低,则该鱼类种群的 将下降,最终导致种群密度下降。
(4)若对该湖泊进行污水处理使其净化,则水体中鱼类种群数量将以 增长方式恢复。
5.(每空1分)(1)生物放大 底泥 (2)富营养化 正反馈 (3)自然增长率 (4)逻辑斯谛(或S形)
【解析】 本题主要考查种群和群落的知识,意在考查考生的识记能力和理解能力。(1)食鱼鸟类在该食物网中处于最高营养级,在食鱼鸟类体内检测到较高浓度的药物A,这种现象称为生物放大。生物残体、粪便等主要在湖泊的底泥层被分解者分解。(2)污水中含有大量有机物,会导致藻类大量繁殖,出现富营养化现象。鱼类的数量会因死亡而减少,死鱼腐烂后又进一步加重污染并引起更多鱼的死亡,由于正反馈作用,该生态系统会远离稳态。(3)出生率减去死亡率就是种群的自然增长率,出生率下降会引起自然增长率下降。(4)若对该湖泊进行污水处理使其净化,则水体中鱼类种群数量将以逻辑斯谛(S形)的增长方式恢复。
考点2 群落的结构和演替
6.(2019江苏,2分)下列关于种群和群落的叙述,正确的是
A.种群是生物进化的基本单位,种群内出现个体变异是普遍现象
B.退耕还林、退塘还湖、布设人工鱼礁之后都会发生群落的初生演替
C.习性相似物种的生活区域重叠得越多,对资源的利用越充分
D.两只雄孔雀为吸引异性争相开屏,说明行为信息能够影响种间关系
6.A 本题考查种群和群落的相关知识,旨在考查考生的理解能力。种群是生物进化的基本单位,种群内出现个体变异是普遍现象,A正确;退耕还林、退塘还湖、布设人工鱼礁之后发生的群落演替均属于次生演替,B错误;习性相似物种的生活区域重叠越多,种间竞争就越激烈,对资源的利用就越不充分,C错误;两只雄孔雀为吸引异性争相开屏,说明生物种群的繁衍离不开信息的传递,不能说明行为信息能够影响种间关系,D错误。〗
专题十六 生态系统与生态环境的保护
考点1 生态系统的功能和稳定性
1.(2019全国Ⅱ理综,6分)如果食物链上各营养级均以生物个体的数量来表示,并以食物链起点的生物个体数作底层来绘制数量金字塔,则只有两个营养级的夏季草原生态系统(假设第一营养级是牧草,第二营养级是羊)和森林生态系统(假设第一营养级是乔木,第二营养级是昆虫)数量金字塔的形状最可能是
A.前者为金字塔形,后者为倒金字塔形
B.前者为倒金字塔形,后者为金字塔形
C.前者为金字塔形,后者为金字塔形
D.前者为倒金字塔形,后者为倒金字塔形
1.A 本题考查生态系统的相关知识,意在考查考生的理解和分析能力。夏季草原生态系统中,作为第一营养级的牧草的个体数远大于作为第二营养级的羊的个体数量,该生态系统数量金字塔的形状最可能是金字塔形。而在森林生态系统中,作为第一营养级的乔木的一个个体上生活着大量的作为第二营养级的昆虫个体,该生态系统数量金字塔的形状最可能为倒金字塔形。
2.(2019北京理综,6分)为减少某自然水体中N、P含量过高给水生生态系统带来的不良影响,环保工作者拟利用当地原有水生植物净化水体。选择其中3种植物分别置于试验池中,90天后测定它们吸收N、P的量,结果见下表。
结合表中数据,为达到降低该自然水体中N、P的最佳效果,推断应投放的两种植物及对
该水体的生态影响是
A.植物a和b,群落的水平结构将保持不变
B.植物a和b,导致该水体中的食物链缩短
C.植物a和c,这两种植物种群密度会增加
D.植物a和c,群落中能量流动方向将改变
2.C 本题创设了“用水生植物净化水体”的情境,考查的知识点是生态系统的能量流动等,意在考查考生获取有效信息的能力和推理能力。植物作为生产者,能吸收水体中的N、P,分析表格内容可知,浮水植物a吸收N的能力最强、吸收P的能力居中,沉水植物c吸收P的能力最强、吸收N的能力居中,综合来看,投放这两种植物降低水体中N、P的效果较好,排除A、B选项。投放植物后,植物吸收N、P用于自身生长、发育、繁殖,其种群密度将会增加,C选项正确。结合题中信息可知,植物a、c均为当地原有水生植物,故而投放后能量流动方向不会发生改变,D选项错误。
3.(2019天津理综,6分)多数植物遭到昆虫蚕食时会分泌茉莉酸,启动抗虫反应,如分泌杀虫物质、产生吸引昆虫天敌的挥发物质等。烟粉虱能合成Bt56蛋白。该蛋白会随烟粉虱唾液进入植物,抑制茉莉酸启动的抗虫反应,使烟粉虱数量迅速增长。下列叙述错误的是
A.植物产生挥发物质吸引昆虫天敌体现了信息传递调节种间关系的功能
B.植食性昆虫以植物为食和植物抗虫反应是长期共同进化的结果
C. Bt56 基因表达被抑制的烟粉虱在寄主植物上的数量增长比未被抑制的对照组快
D.开发能水解Bt56蛋白的转基因植物可为控制烟粉虱提供防治措施
3.C 本题考查生态系统的信息传递、共同进化等相关知识,旨在考查考生的理解能力、分析与综合能力、概括与判断能力。多数植物遭到昆虫蚕食时会产生吸引昆虫天敌的挥发物质,从而吸引昆虫的天敌,使植物免受虫害,这说明信息传递能调节生物种间关系,A项正确;植食性昆虫以植物为食,多数植物遭到昆虫蚕食时会启动抗虫反应,这是植食性昆虫和植物在相互影响中不断进化和发展(共同进化)的结果,B项正确;烟粉虱合成的Bt56蛋白会随烟粉虱唾液进入植物,抑制茉莉酸启动抗虫反应,使烟粉虱数量迅速增长,据此可推测 Bt56 基因表达被抑制的烟粉虱在寄主植物(抗虫反应能正常进行)上的数量增长比未被抑制的对照组慢,C项错误;若Bt56蛋白随烟粉虱唾液进入能水解Bt56蛋白的转基因植物,由于Bt56蛋白被水解,茉莉酸启动的抗虫反应不能被抑制,则烟粉虱的数量不能迅速增长,所以开发能水解Bt56蛋白的转基因植物可为控制烟粉虱提供防治措施,D项正确。
【核心素养探究】 高考生物试题贴合学科核心素养,如本题通过烟粉虱的防治措施传递关注生态环境的观念;结合生物与生物之间的共同进化,体现生物进化观;借助信息传递调节生物种间关系,体现稳态与平衡观。
4.(2019全国Ⅱ理综节选,4分)回答下列与生态系统相关的问题。
(1)在森林生态系统中,生产者的能量来自于 ,生产者的能量可以直接流向 (答出2点即可)。
4.(1)太阳能(2分) 初级消费者、分解者(2分)
【解析】 本题考查了生态系统的能量流动,意在考查考生的理解能力和综合运用能力。(1)生态系统中生产者的能量来自其自身光合作用所固定的太阳能。生产者的能量可直接流向初级消费者和分解者。
5.(2019江苏,8分)图1是某生态系统部分生物关系示意图。请回答下列问题:
(1)生态系统最基本的生物成分是 。
图1由乔木、草本植物、蝗虫、蜘蛛和杂食性鸟构成的食物网中,杂食性鸟分别处于第
营养级。
(2)从图1所示的营养关系分析,属于分解者的有 。有机碎屑被彻底分解产生的 (至少写出两类)等供生态系统循环利用。
(3)由于乔木的遮挡程度不同,导致了不同区域地表的草本植物、真菌等生物种类和数量有一定差异,地表生物的这种区域差异分布体现了群落具有 结构。
(4)下列属于该区域东亚飞蝗种群基本特征的有 (填序号)。
①空间分布 ②迁入率 ③互利共生 ④物种丰富度 ⑤种群密度
(5)图2是图1生态系统中某两个营养级(甲、乙)的能量流动示意图,其中a~e表示能量值。乙粪便中食物残渣的能量包含在 (填图2中字母)中,乙用于生长、发育及繁殖的能量值可表示为 (用图2中字母和计算符号表示)。
5. (每空1分)(1)生产者 二、三、四 (2)大型真菌、跳虫 无机盐、CO2、H2O (3)水平 (4)①②⑤ (5)c a-b
【解析】 本题考查群落的结构、生态系统的组成成分、能量流动等知识,意在考查考生的识记能力和理解能力。(1)生态系统的组成成分包括非生物的物质和能量、生产者、消费者和分解者。其中生产者是最基本的生物成分,在乔木→杂食性鸟与草本植物→杂食性鸟这两条食物链中,杂食性鸟均属于第二营养级;在草本植物→蝗虫→杂食性鸟这条食物链中,杂食性鸟属于第三营养级;在草本植物→蝗虫→蜘蛛→杂食性鸟这条食物链中,杂食性鸟属于第四营养级。(2)分析题图中各成分可知,大型真菌和跳虫属于分解者。有机碎屑被彻底分解可产生无机盐、二氧化碳和水等。(3)该地表在水平结构上,由于地形的变化、土壤湿度和盐碱度的差异、光照强度的不同、生物自身生长特点的不同,以及人与动物的影响等因素,不同地段往往分布着不同的种群,同一地段上种群密度也有差别,它们常呈镶嵌分布,题中地表生物的这种区域差异分布体现了群落具有水平结构。(4)题中属于该区域东亚飞蝗种群基本特征的有空间分布、迁入率和种群密度。(5)乙粪便中食物残渣的能量属于上一营养级(甲)所同化的能量,且包含在甲流向分解者的能量(c)中。根据题图可知,乙用于生长、发育和繁殖的能量值可表示为a-b。
【教你审题】 解答本题的关键在于读懂图中的关键信息,掌握了图中各成分及其在食物链中所处的营养结构,才能正确答题。
考点2 生物多样性及生态环境的保护
6.(2019浙江4月选考,2分)下列关于全球性生态环境问题的叙述,错误的是
A.臭氧层能降低太空紫外线对生物的伤害
B.人类活动对大量野生生物的灭绝没有影响
C.限制二氧化硫和一氧化氮的排放量是防治酸雨的有效措施
D.化石燃料的大量燃烧使二氧化碳的全球平衡受到严重干扰
6.B 本题考查全球性生态环境问题,意在考查考生的理解能力和识记能力。臭氧能吸收紫外线,可以降低太空紫外线对生物的伤害,A正确。人类活动对野生生物的灭绝会产生影响,B错误。防治酸雨最有效的办法是限制二氧化硫和一氧化氮的排放量,或者从燃料中把这些物质去掉,C正确。化石燃料的大量燃烧会释放较多的二氧化碳,从而严重干扰二氧化碳的全球平衡,D正确。
7.(2019江苏,2分)我国生物多样性较低的西部沙漠地区生长着一种叶退化的药用植物锁阳,该植物依附在另一种植物小果白刺的根部生长,从其根部获取营养物质。下列相关叙述正确的是
A.锁阳与小果白刺的种间关系为捕食
B.该地区生态系统的自我调节能力较强,恢复力稳定性较高
C.种植小果白刺等沙生植物固沙体现了生物多样性的间接价值
D.锁阳因长期干旱定向产生了适应环境的突变,并被保留下来
7.C 本题考查生物种间关系、生态系统的稳定性、生物多样性的价值、现代生物进化理论等基础知识,要求考生在平时的学习中重视基础知识。根据题意,锁阳的叶已经退化,说明其光合作用较弱或不进行光合作用,且其需要依附在小果白刺的根部生长,并从其根部获取营养物质,可推知锁阳与小果白刺的种间关系为寄生,A错误。该地区为沙漠地区,物种多样性较低,生物种类少,生态系统的营养结构简单,所以该地区生态系统的自我调节能力较弱,恢复力稳定性较低,B错误。种植小果白刺等沙生植物固沙体现了小果白刺对生态系统的重要调节功能,即生态功能,这属于生物多样性的间接价值,C正确。突变是不定向的,锁阳在繁殖过程中出现了耐旱突变,干旱的沙漠环境起到了定向选择的作用,D错误。
8.(2019天津理综,10分)在北方农牧交错带的中温带半干旱区,当农田连续耕作六年后,农作物产量往往下降,弃耕后土地易沙化。对三片弃耕土地分别采取围封禁牧、人工种植灌木或乔木等恢复措施,灌木、乔木成活后该地自然恢复。十五年后进行调查,结果见表。
*多样性指数综合反映丰富度和均匀度
据表回答:
(1)土壤含水量增加最明显的是 样地。土壤全氮增加最明显的是 样地,这是该样地内豆科植物与根瘤菌相互作用的结果,豆科植物与根瘤菌的种间关系为 。
(2)三种恢复措施均可改良土壤,这体现了生物多样性的 价值。
(3)在半干旱地区,节肢动物是物种最丰富和数量最多的类群,在食物网中占据重要地位,其多样性一定程度上可反映生态系统的物种多样性。从生物多样性角度分析,三种恢复措施中更适宜于中温带半干旱区的是 。
(4)在中温带半干旱区,草原生态系统比农田生态系统的自我调节能力更 。
8.(除标明外,每空2分)(1)人工乔木林(1分) 人工灌木林(1分) 互利共生 (2)间接 (3)围封禁牧 (4)强
【解析】 本题考查生物种间关系的判断、生物多样性的价值、生态系统的稳定性等相关知识,意在考查考生的理解能力和信息转换能力。(1)与对照组(弃耕地)相比,禁牧草地、人工灌木林和人工乔木林中人工乔木林的土壤含水量增加最多,即人工乔木林的土壤含水量增加最明显。同理,土壤全氮增加最多的是人工灌木林,即土壤全氮增加最明显的是人工灌木林。互利共生是指两种生物共同生活在一起,相互依存,彼此有利。豆科植物与根瘤菌之间:植物供给根瘤菌有机养料,根瘤菌则将空气中的氮转变为含氮的养料,供植物利用,因此,豆科植物与根瘤菌为互利共生关系。(2)三种恢复措施均可改良土壤,这体现了在生态功能方面的间接价值。(3)多样性指数综合反映丰富度和均匀度。据表可知,禁牧草地的节肢动物多样性指数最高。再结合信息“节肢动物的多样性一定程度上可反映生态系统的物种多样性”可知,禁牧草地生态系统的物种多样性最高,故三种恢复措施中更适宜于中温带半干旱区的是围封禁牧。(4)在中温带半干旱地区,草原生态系统比农田生态系统的组分多,食物网更复杂,其自我调节能力就更强。
专题十七 生物技术实践
考点1 微生物的培养与应用
1.(2019全国Ⅲ理综,15分)回答下列与细菌培养相关的问题。
(1)在细菌培养时,培养基中能同时提供碳源、氮源的成分是 (填“蛋白胨”“葡萄糖”或“NaNO3”)。通常,制备培养基时要根据所培养细菌的不同来调节培养基的pH,其原因是 。硝化细菌在没有碳源的培养基上 (填“能够”或“不能”)生长,原因是 。
(2)用平板培养细菌时一般需要将平板 (填“倒置”或“正置”)。
(3)单个细菌在平板上会形成菌落,研究人员通常可根据菌落的形状、大小、颜色等特征来初步区分不同种的微生物,原因是 。
(4)有些使用后的培养基在丢弃前需要经过 处理,这种处理可以杀死丢弃物中所有的微生物。
1.(除标明外,每空2分)(1)蛋白胨 不同细菌生长繁殖所需的最适pH不同 能够 硝化细菌可以利用空气中的CO2作为碳源 (2)倒置 (3)在一定的培养条件下,不同种微生物表现出各自稳定的菌落特征(3分) (4)灭菌
【解析】 本题考查微生物的培养等,意在考查考生的理解能力。(1)细菌培养时常用牛肉膏蛋白胨培养基,牛肉膏能提供碳源、氮源、磷酸盐、维生素,蛋白胨能提供碳源、氮源、维生素,而葡萄糖不能提供氮源,NaNO3不能为微生物提供碳源。不同细菌生长繁殖所需要的最适pH是不同的,应该根据培养细菌的不同来调节培养基的pH。硝化细菌是化能自养型细菌,可以空气中的CO2为碳源,因此在没有碳源的培养基上能够生长。(2)在平板培养基上培养细菌时,一般需将平板倒置,这样可以防止皿盖上的水珠落入培养基。(3)不同种类的细菌所形成的菌落,在大小、形状、光泽度、颜色、硬度、透明度等方面具有一定的特征,不同种细菌在一定培养条件下表现出各自稳定的菌落特征,可以作为菌种鉴定的重要依据。(4)使用后的培养基在丢弃前需进行灭菌处理,以免污染环境。
【易混辨析】 消毒和灭菌的比较
2.(2019全国Ⅱ理综,15分)物质W是一种含氮有机物,会污染土壤。W在培养基中达到一定量时培养基表现为不透明。某研究小组欲从土壤中筛选出能降解W的细菌(目标菌)。回答下列问题。
(1)要从土壤中分离目标菌,所用选择培养基中的氮源应该是 。
(2)在从土壤中分离目标菌的过程中,发现培养基上甲、乙两种细菌都能生长并形成菌落(如图所示)。如果要得到目标菌,应该选择 菌落进一步纯化,选择的依据是
。
(3)土壤中的某些微生物可以利用空气中的氮气作为氮源。若要设计实验进一步确定甲、乙菌能否利用空气中的氮气作为氮源,请简要写出实验思路、预期结果和结论,
即 。
(4)该小组将人工 合成的一段DNA转入大肠杆菌,使大肠杆菌产生能降解W的酶(酶E)。为了比较酶E与天然酶降解W能力的差异,该小组拟进行如下实验,请完善相关内容。
①在含有一定浓度W的固体培养基上,A处滴加含有酶E的缓冲液,B处滴加含有相同浓度天然酶的缓冲液,C处滴加 ,三处滴加量相同。
②一段时间后,测量透明圈的直径。若C处没有出现透明圈,说明 ;若A、B处形成的透明圈直径大小相近,说明 。
2.(除标明外,每空2分)(1)W (2)乙 乙菌落周围出现透明圈,说明乙菌能降解W (3)将甲、乙菌分别接种在无氮源培养基上,若细菌能生长,则说明该细菌能利用空气中的氮气作为氮源(3分) (4)①缓冲液 ②缓冲液不能降解W 酶E与天然酶降解W的能力相近
【解析】 本题考查了土壤中目标菌的筛选等,意在考查考生的理解能力。(1)要从土壤中分离出能降解含氮有机物W的目标菌,所用选择培养基应以该特定物质W为氮源。(2)图示信息显示,在乙菌落周围出现透明圈,说明乙菌能降解W,若要得到目标菌,应该选择乙菌落进一步纯化。(3)若要通过设计实验确定甲、乙两种细菌能否利用空气中的氮气作为氮源,需将甲、乙菌分别接种在无氮源培养基上,若某细菌能生长,则说明该细菌能利用空气中的氮气作为氮源。(4)①实验应遵循单一变量原则,故C处应滴加缓冲液。②一段时间后,测量透明圈的直径。若C处没有出现透明圈,说明缓冲液不能降解W;若A、B处形成的透明圈大小相近,说明酶E与天然酶降解W的能力相近。
3.(2019全国Ⅰ理综,15分)已知一种有机物X(仅含有C、H两种元素)不易降解,会造成环境污染。某小组用三种培养基筛选土壤中能高效降解X的细菌(目标菌)。
Ⅰ号培养基:在牛肉膏蛋白胨培养基中加入X(5 g/L)。
Ⅱ号培养基:氯化钠(5 g/L),硝酸铵(3 g/L),其他无机盐(适量),X(15 g/L)。
Ⅲ号培养基:氯化钠(5 g/L),硝酸铵(3 g/L),其他无机盐(适量),X(45 g/L)。
回答下列问题。
(1)在Ⅰ号培养基中,为微生物提供氮源的是 。Ⅱ、Ⅲ号培养基中为微生物提供碳源的有机物是 。
(2)若将土壤悬浮液接种在Ⅱ号液体培养基中,培养一段时间后,不能降解X的细菌比例会 ,其原因是 。
(3)Ⅱ号培养基加入琼脂后可以制成固体培养基,若要以该固体培养基培养目标菌并对菌落进行计数,接种时,应采用的方法是 。
(4)假设从Ⅲ号培养基中得到了能高效降解X的细菌,且该菌能将X代谢为丙酮酸,则在有氧条件下,丙酮酸可为该菌的生长提供 和 。
3.(除标明外,每空2分) (1)牛肉膏、蛋白胨 X (2)下降 不能降解X的细菌因缺乏碳源不能增殖,而能降解X的细菌能够增殖(3分) (3)稀释涂布平板法 (4)能量 合成其他物质的原料
【解析】 本题考查微生物的培养、分离和微生物代谢等知识,意在考查考生的理解能力和识记能力。(1)牛肉膏蛋白胨培养基中,牛肉膏、蛋白胨为微生物提供了氮源,而Ⅱ号、Ⅲ号培养基中除X外的其他物质均不含碳,所以能为微生物提供碳源的有机物是X。(2)因为Ⅱ号培养基中碳源只有X,相当于是选择培养基,只有能降解X的细菌才能增殖,而不能降解X的细菌因缺乏碳源不能增殖。(3)要对菌落进行计数,应采用稀释涂布平板法进行接种。(4)在有氧条件下,丙酮酸参与细菌的有氧呼吸,可以为该菌的生长提供能量和合成其他物质的原料。
【 题型风向】 本题的最后一问考查必修教材中有关呼吸作用的意义,这也强调了生物体的代谢既有物质的代谢,也有能量的代谢。另外,近几年选修题中考查的知识点有些来源于必修教材,所以建议考生在复习时要注意必修和选修知识点之间的联系。
考点2 酶的研究与应用
4.(2019浙江4月选考,7分)回答与果胶和果胶酶有关的问题:
(1)通常从腐烂的水果上分离产果胶酶的微生物,其原因除水果中果胶含量较高外,还有 。
(2)为了获得高产果胶酶微生物的单菌落,通常对分离或诱变后的微生物悬液进行
。
(3)在某种果汁生产中,用果胶酶处理显著增加了产量,其主要原因是果胶酶水解果胶使 。果汁生产中的残渣果皮等用于果胶生产,通常将其提取液浓缩后再加入 使之形成絮状物,然后通过离心、真空干燥等步骤获得果胶制品。
(4)常用固定化果胶酶处理含果胶的污水,其主要优点有 和可连续处理等。在建立和优化固定化果胶酶处理工艺时,除考虑果胶酶的活性和用量、酶反应的温度、pH、作用时间等因素外,还需考虑的主要有 和 。
4.(每空1分)(1)腐烂的水果中含产果胶酶的微生物较多 (2)涂布分离(或划线分离) (3)水果组织软化疏松及细胞受损 95%乙醇 (4)提高果胶酶的稳定性 固定化的方法 固定化所用的介质【解析】 本题考查果胶和果胶酶,意在考查考生的理解能力和应用能力。(1)通常从腐烂的水果上分离产果胶酶的微生物,其原因除水果中果胶含量较高外,还有腐烂的水果中含产果胶酶的微生物较多。(2)对微生物悬液进行涂布分离(或划线分离)可获得单菌落。(3)果胶能将植物细胞粘合在一起,果胶酶水解果胶可以使水果组织软化疏松及细胞受损。果胶不溶于乙醇,所以将其提取液浓缩后再加入95%乙醇使之形成絮状物,然后通过离心、真空干燥等步骤获得果胶制品。(4)固定化酶工艺具有可提高酶的稳定性以及可连续处理等优点。在建立和优化固定化果胶酶处理工艺时,除考虑果胶酶的活性和用量、酶反应的温度、pH、作用时间等因素外,还需考虑的主要有固定化的方法和固定化所用的介质。
专题十八 现代生物科技专题
考点1 基因工程
1.(2019全国Ⅰ理综,15分)基因工程中可以通过PCR技术扩增目的基因。回答下列问题。
(1)基因工程中所用的目的基因可以人工合成,也可以从基因文库中获得。基因文库包括 和 。
(2)生物体细胞内的DNA复制开始时,解开DNA双链的酶是 。在体外利用PCR技术扩增目的基因时,使反应体系中的模板DNA解链为单链的条件是 。上述两个解链过程的共同点是破坏了DNA双链分子中的 。
(3)目前在PCR反应中使用 Taq 酶而不使用大肠杆菌DNA聚合酶的主要原因是
。
1.(除标明外,每空2分)(1)基因组文库 cDNA文库 (2)解旋酶 加热至90~95 ℃(3分) 氢键 (3) Taq 酶热稳定性高,而大肠杆菌DNA聚合酶在高温下会失活(4分)
【解析】 本题考查基因文库和PCR过程等知识,意在考查考生的识记能力和理解能力。(1)基因文库包括基因组文库和cDNA文库。(2)生物体细胞内DNA复制开始时是利用解旋酶进行解旋的,而在体外利用PCR技术扩增目的基因时,则是通过加热至90~95 ℃进行解旋的,二者都破坏了碱基对之间的氢键。(3)在PCR过程中,要加热至90~95 ℃,所以使用热稳定性高的 Taq 酶,而不使用在高温下会失活的大肠杆菌DNA聚合酶。〖FL)〗
2.(2019天津理综,12分)B基因存在于水稻基因组中,其仅在体细胞( 2n )和精子中正常表达,但在卵细胞中不转录。为研究B基因表达对卵细胞的影响,设计了如下实验。
据图回答:
(1)B基因在水稻卵细胞中不转录,推测其可能的原因是卵细胞中 (单选)。
A.含B基因的染色体缺失 B.DNA聚合酶失活
C.B基因发生基因突变 D.B基因的启动子无法启动转录
(2)从水稻体细胞或 中提取总RNA,构建 文库,进而获得B基因编码蛋白的序列。将该序列与 Luc 基因(表达的荧光素酶能催化荧光素产生荧光)连接成融合基因(表达的蛋白质能保留两种蛋白质各自的功能),然后构建重组表达载体。
(3)在过程①、②转化筛选时,过程 中T-DNA整合到受体细胞染色体DNA上,过程 在培养基中应加入卡那霉素。
(4)获得转基因植株过程中,以下鉴定筛选方式正确的是 (多选)。
A.将随机断裂的B基因片段制备成探针进行DNA分子杂交
B.以 Luc 基因为模板设计探针进行DNA分子杂交
C.以B基因编码蛋白的序列为模板设计探针与从卵细胞提取的mRNA杂交
D.检测加入荧光素的卵细胞中是否发出荧光
(5)从转基因植株未成熟种子中分离出胚,观察到细胞内仅含一个染色体组,判定该胚是由未受精的卵细胞发育形成的,而一般情况下水稻卵细胞在未受精时不进行发育,由此表明
。
2.(除标明外,每空2分)(1)D (2)精子 cDNA (3)②(1分) ①(1分) (4)BCD (5)B基因表达能使卵细胞不经受精直接发育成胚
【解析】 本题考查基因工程的操作工具及操作程序等相关知识,意在考查考生的识记能力和理解能力。(1)启动子是一段有特殊结构的DNA片段,是RNA聚合酶识别和结合的部位,能驱动基因转录出mRNA。B基因存在于水稻基因组中,其仅在体细胞和精子中正常表达,但在卵细胞中不转录,推测最可能的原因是卵细胞中B基因的启动子无法启动转录,D符合题意。(2)B基因在体细胞和精子中正常表达,说明在水稻的体细胞和精子中有B基因转录而来的mRNA。从水稻体细胞或精子中提取总RNA,反转录产生多种互补DNA片段,与载体连接后储存在一个受体菌群中,这个受体菌群体就叫做水稻的cDNA文库。(3)过程①是指含有目的基因的重组Ti质粒转入农杆菌,过程②是指将含有重组Ti质粒的农杆菌导入植物细胞,并且整合到受体细胞染色体DNA上。为了检测含有目的基因的重组Ti质粒是否转入农杆菌,过程①需在培养基中加入卡那霉素。(4)DNA分子杂交是将转基因生物的基因组DNA提取出来,在含有目的基因的DNA片段上用放射性同位素等作标记,以此作为探针,将探针与基因组DNA杂交,看是否出现杂交带。将随机断裂的B基因片段制备成探针进行DNA分子杂交,不能用于筛选含目的基因的转基因植株,A项错误;B- Luc 融合基因中含有水稻B基因编码蛋白的序列和 Luc 基因,因此,以 Luc 基因为模板设计探针进行DNA分子杂交可达到实验目的,B项正确;转基因植株卵细胞中的B基因能够转录出mRNA,因此以B基因编码蛋白的序列为模板设计探针与从卵细胞提取的mRNA杂交可达到实验目的,C项正确; Luc 基因表达的荧光素酶能催化荧光素产生荧光,因此检测加入荧光素的卵细胞中是否发出荧光,可以达到实验目的,D项正确。(5)一般情况下水稻卵细胞在未受精时不进行发育,而在转基因植株中能发现由未受精的卵细胞发育形成的胚,说明B基因表达能使卵细胞不经受精直接发育成胚。
【易混辨析】 基因组文库与cDNA文库的比较
3.(2019江苏,8分)图1是某基因工程中构建重组质粒的过程示意图,载体质粒P0具有四环素抗性基因( tetr )和氨苄青霉素抗性基因( ampr )。请回答下列问题:
(1) Eco R Ⅴ酶切位点为, Eco R Ⅴ酶切出来的线性载体P1为 末端。
(2)用 Taq DNA聚合酶进行PCR扩增获得的目的基因片段,其两端各自带有一个腺嘌呤脱氧核苷酸。载体P1用酶处理,在两端各添加了一个碱基为 的脱氧核苷酸,形成P2;P2和目的基因片段在 酶作用下,形成重组质粒P3。
(3)为筛选出含有重组质粒P3的菌落,采用含有不同抗生素的平板进行筛选,得到A、B、C三类菌落,其生长情况如表(“+”代表生长,“-”代表不生长)。根据表中结果判断,应选择的菌落是 (填表中字母)类,另外两类菌落质粒导入情况分别是 、 。
(4)为鉴定筛选出的菌落中是否含有正确插入目的基因的重组质粒,拟设计引物进行PCR鉴定。图2所示为甲、乙、丙3条引物在正确重组质粒中的相应位置,PCR鉴定时应选择的一对引物是 。某学生尝试用图中另外一对引物从某一菌落的质粒中扩增出了400 bp片段,原因是 。
3. (每空1分)(1)平 (2)胸腺嘧啶(T) DNA连接 (3)B A类菌落含有P0 C类菌落未转入质粒 (4)乙丙 目的基因反向连接
【解析】 本题考查基因工程的相关知识,意在考查考生的理解能力和获取信息能力。(1) Eco RⅤ酶切位点在酶所识别序列的中心轴线处,产生的是平末端。(2)DNA连接酶对平末端的连接效率较低,因此通常要将平末端改造成黏性末端后再进行连接。由于目的基因片段的两端各自带一个腺嘌呤脱氧核苷酸,根据碱基互补配对原则,处理后的质粒两端需要各添加一个碱基为胸腺嘧啶的脱氧核苷酸;要将处理后的质粒与目的基因连接起来,需要用DNA连接酶。(3)由于四环素抗性基因中含有 Eco RⅤ酶识别的序列及切割位点,所以形成的重组质粒中四环素抗性基因已经被破坏,而氨苄青霉素抗性基因正常。根据表中结果可知,A菌落抗氨苄青霉素和四环素,说明A菌落中导入的是P0质粒;B菌落抗氨苄青霉素而不抗四环素,说明B菌落中导入的是重组质粒;C菌落既不抗氨苄青霉素,也不抗四环素,说明C菌落中没有导入质粒。(4)由于处理后的P0质粒的两个末端都含一个胸腺嘧啶的脱氧核苷酸,而目的基因片段的两端各自带一个腺嘌呤脱氧核苷酸,所以目的基因在和P0质粒连接时可能会出现两种情况:正向连接和反向连接。分析图2可知,理论上可以选择的引物组合有甲和丙、乙和丙两种情况。如果选择甲和丙这对引物,则无论目的基因是否正确插入,扩增的片段都是50 bp+300 bp+100 bp=450 bp,不符合要求;如果选择乙和丙这对引物,正向连接和反向连接后所得结果不同,所以应选择乙和丙这对引物进行PCR鉴定。如果目的基因和P0质粒反向连接,则引物乙会出现在重组质粒的外侧,此时若加入引物甲和乙,则可以扩增出300 bp+100 bp=400 bp的片段。
4.(2019浙江4月选考,7分)回答与利用生物技术培育抗病品种有关的问题:
(1)通过抗病性强的植株获取抗病目的基因有多种方法。现已获得纯度高的抗病蛋白(可作为抗原),可通过 技术获得特异性探针,并将 中所有基因进行表达,然后利用该探针,找出能与探针特异性结合的表达产物,进而获得与之对应的目的基因。
(2)将上述抗病基因通过转基因的方法导入植物的分生组织可获得抗病性强的植株。若在试管苗期间用分子水平方法判断抗病基因是否表达,应检测 (A.质粒载体 B.转录产物 C.抗性基因 D.病原微生物)。
(3)植物细胞在培养过程中往往会发生 ,可利用这一特性筛选抗致病真菌能力强的细胞。筛选时在培养基中加入 ,并将存活的细胞进一步培养至再生植株。若利用 培养建立的细胞系用于筛选,则可快速获得稳定遗传的抗病植株。
(4)用抗病品种与高产品种进行杂交育种过程中,有时会遇到因胚发育中止而得不到可育种子的情况。若要使该胚继续发育获得植株,可采用的方法是 。
4.(每空1分)(1)单克隆抗体 基因文库 (2)B (3)变异 高浓度致病真菌 花粉离体 (4)胚的离体培养
【解析】 本题考查植物的克隆,意在考查考生的理解能力和应用能力。(1)该特异性探针作用的对象是蛋白质类抗原,所以该探针是抗体,可通过单克隆抗体技术获得特异性探针。用基因文库筛选某种目的基因的操作过程可以是先将基因文库中所有基因进行表达,然后利用该探针,找出能与探针特异性结合的表达产物,进而获得与之对应的目的基因。(2)用分子水平方法判断抗病基因是否表达,应检测转录产物。(3)植物细胞在培养过程中往往会发生变异,筛选抗致病真菌能力强的细胞时可在培养基中加入高浓度致病真菌,并将存活的细胞进一步培养至再生植株。若要快速获得稳定遗传的抗病植株,可用花粉离体培养建立的细胞系用于筛选。(4)若要使该胚继续发育获得植株,可采用的方法是胚的离体培养。
考点2 细胞工程
5.(2019全国Ⅱ理综,15分)植物组织培养技术在科学研究和生产实践中得到了广泛的应用。回答下列问题。
(1)植物微型繁殖是植物繁殖的一种途径。与常规的种子繁殖方法相比,这种微型繁殖技术的特点有 (答出2点即可)。
(2)通过组织培养技术,可把植物组织细胞培养成胚状体,再通过人工种皮(人工薄膜)包装得到人工种子(如图所示),这种人工种子在适宜条件下可萌发生长。人工种皮具备透气性的作用是 。
人工胚乳能够为胚状体生长提供所需的物质,因此应含有植物激素、 和 等几类物质。
(3)用脱毒苗进行繁殖,可以减少作物感染病毒。为了获得脱毒苗,可以选取植物的 进行组织培养。
(4)植物组织培养技术可与基因工程技术相结合获得转基因植株。将含有目的基因的细胞培养成一个完整植株的基本程序是 (用流程图表示)。
5.(1)能保持植物原有的遗传特性,繁殖速度快(3分) (2)有利于胚状体进行呼吸作用(3分) 矿质元素(2分) 糖(2分) (3)茎尖(2分) (4)(3分)
【解析】 本题考查了植物组织培养等知识,意在考查考生的理解和分析能力。(1)与常规的种子繁殖方法相比,植物微型繁殖技术具有能保持植物原有的遗传特性、繁殖速度快等特点。(2)人工种皮具有透气性,有利于胚状体进行呼吸作用;人工胚乳能够为胚状体生长提供植物激素、矿质元素和糖等物质。(3)植物分生区附近的病毒极少,甚至无病毒。为获得脱毒苗,可以选取植物的茎尖进行组织培养。(4)将含有目的基因的细胞培养成一个完整植株的基本程序是。
6.(2019全国Ⅲ理综,15分)培养胡萝卜根组织可获得试管苗,获得试管苗的过程如图所示。
回答下列问题。
(1)利用胡萝卜根段进行组织培养可以形成试管苗。用分化的植物细胞可以培养成完整的植株,这是因为植物细胞具有 。
(2)步骤③切取的组织块中要带有形成层,原因是 。
(3)从步骤⑤到步骤⑥需要更换新的培养基,其原因是 。在新的培养基上愈伤组织通过细胞的 过程,最终可形成试管苗。
(4)步骤⑥要进行照光培养,其作用是 。
(5)经组织培养得到的植株,一般可保持原品种的 ,这种繁殖方式属于 繁殖。
6.(除标明外,每空2分)(1)全能性(或答:形成完整植株所需的全部基因) (2)形成层容易诱导形成愈伤组织 (3)诱导愈伤组织形成和诱导愈伤组织分化形成试管苗所需的生长素和细胞分裂素的比例不同(3分) 分化(或答:再分化) (4)诱导叶绿素的形成,使试管苗能够进行光合作用 (5)遗传特性 无性
【解析】 本题考查植物组织培养的相关知识,意在考查考生的理解能力。(1)分化的植物细胞可以培养成完整的植株,这是因为植物细胞具有全能性。(2)在本实验中,切取胡萝卜块时要切取含有形成层的部分,原因是形成层容易诱导形成愈伤组织。(3)决定植物细胞脱分化和再分化的关键因素是植物激素的种类和比例,步骤⑤(诱导愈伤组织形成)和步骤⑥(诱导愈伤组织分化形成试管苗)所需的生长素和细胞分裂素的比例不同,故步骤⑤到步骤⑥需更换培养基。愈伤组织通过细胞的再分化过程形成试管苗。(4)步骤⑥需要光照培养,其作用是诱导叶绿素的形成,使试管苗能够进行光合作用。(5)组织培养没有经过两性生殖细胞的结合,因此属于无性繁殖,组织培养得到的植株保持了原品种的遗传特性。
7.(2019江苏,8分)利用基因编辑技术将病毒外壳蛋白基因导入猪细胞中,然后通过核移植技术培育基因编辑猪,可用于生产基因工程疫苗。如图为基因编辑猪培育流程,请回答下列问题:
(1)对1号猪使用 处理,使其超数排卵,收集并选取处在 时期的卵母细胞用于核移植。
(2)采集2号猪的组织块,用 处理获得分散的成纤维细胞,放置于37 ℃的CO2培养箱中培养,其中CO2的作用是 。
(3)为获得更多基因编辑猪,可在胚胎移植前对胚胎进行 。产出的基因编辑猪的性染色体来自于 号猪。
(4)为检测病毒外壳蛋白基因是否被导入4号猪并正常表达,可采用的方法有 (填序号)。
①DNA测序 ②染色体倍性分析 ③体细胞结构分析 ④抗原—抗体杂交
7. (除标明外,每空1分)(1)促性腺激素 减数第二次分裂中期 (2)胰蛋白酶(胶原蛋白酶) 维持培养液的pH (3)分割 2 (4)①④(2分)
【解析】 本题考查细胞工程和胚胎工程的相关知识,意在考查考生的理解能力和分析能力。考查的生物学科核心素养为科学思维。(1)为获取更多的卵(母)细胞,要对供体母猪注射促性腺激素,使其超数排卵。用于核移植的卵母细胞通常处于减数第二次分裂的中期。(2)常用胰蛋白酶或胶原蛋白酶处理动物组织块,使其分散成单个细胞。动物细胞培养所需气体主要有O2和CO2,O2是细胞代谢所必需的,CO2的主要作用是维持培养液的pH。(3)若要获得更多基因编辑猪,可采用胚胎分割技术对移植前的胚胎进行分割。子代猪的性别取决于核供体亲本,即2号猪。(4)为了判断目的基因是否被导入受体,可采用DNA分子杂交、DNA测序等技术进行检测;判断目的基因导入受体细胞后是否成功表达出相应的蛋白质,通常采用抗原—抗体杂交法从分子水平进行检测。
【高分必备】 目的基因的检测与鉴定
分子水平上的检测:①检测转基因生物的DNA是否插入目的基因——DNA分子杂交技术;②检测目的基因是否转录出了mRNA——分子杂交技术;③检测目的基因是否表达出蛋白质——抗原—抗体杂交技术。个体水平上的鉴定:抗虫鉴定、抗病鉴定、活性鉴定等。
相关试卷
这是一份2023年上海高考数学真题试卷+详细答案,共15页。
这是一份2019年高考真题——数学(北京卷)(文科)(含解析),共12页。试卷主要包含了选择题,填空题,解答题等内容,欢迎下载使用。
这是一份2022年新高考北京数学高考真题与答案详细解析,共21页。

