2020-2021学年黑龙江省双鸭山市第一中学高二下学期期末生物考试试题含答案
展开双鸭山市第一中学2020-2021学年高二下学期期末考试
生物
一.单选题(1-40每题1分,41-45每题2分,共50分)
1. 在显微镜下观察叶片气孔时,要把视野中的物像从图1转为图2, ①~⑤是使用显微镜的几个操作步骤,正确的是( )
①转动粗准焦螺旋 ②调节光圈 ③转动细准焦螺旋
④ 转动转换器 ⑤移动装片
A. ①→②→③→④ B. ⑤→④→②→③
C. ②→①→⑤→④ D. ④→⑤→③→②
2.下列关于生物学实验的叙述,正确的是( )
A. 常用甘蔗、苹果等组织样液作为检测植物组织内还原糖的实验材料
B. 脂肪的检测中观察花生子叶切片可看到细胞中紫色的脂肪颗粒
C. 观察DNA和RNA在细胞中的分布的实验中盐酸的作用是解离
D. 蛋白质的检测中加入质量浓度为0.1 g/mL的NaOH溶液可为反应提供碱性环境
3.下列是有关生物膜发现史的叙述,正确的有几项( )
①欧文顿在实验基础上提出,膜是由脂肪组成的
②荷兰科学家用丙酮从人的红细胞中提取脂质,在空气—水界面上铺展成单分子层,测得单分子层的面积为红细胞表面积的2倍。他们由此推出:细胞膜中的脂质分子必然排列为连续的两层
③罗伯特森在电镜下看到了细胞膜清晰的暗—亮—暗的三层结构,提出生物膜都是由磷脂—蛋白质—磷脂三层结构构成的
④科学家用不同荧光染料标记人细胞和鼠细胞并进行融合,证明了细胞膜的选择透过性
A.一项 B.两项 C.三项 D.四项
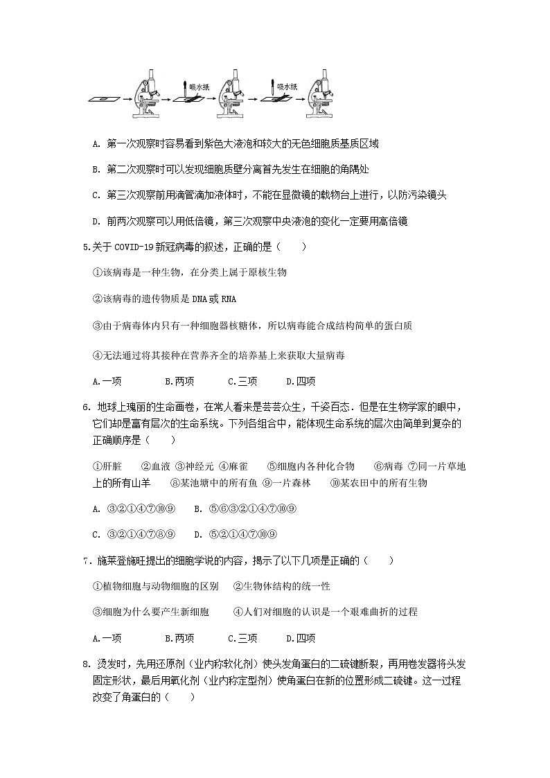
4. 在观察植物细胞的质壁分离和复原的实验中,对紫色洋葱鳞片叶外表皮临时装片进行了三次观察(如图所示)。下列叙述正确的是
A. 第一次观察时容易看到紫色大液泡和较大的无色细胞质基质区域
B. 第二次观察时可以发现细胞质壁分离首先发生在细胞的角隅处
C. 第三次观察前用滴管滴加液体时,不能在显微镜的载物台上进行,以防污染镜头
D. 前两次观察可以用低倍镜,第三次观察中央液泡的变化一定要用高倍镜
5.关于COVID-19新冠病毒的叙述,正确的是( )
①该病毒是一种生物,在分类上属于原核生物
②该病毒的遗传物质是DNA或RNA
③由于病毒体内只有一种细胞器核糖体,所以病毒能合成结构简单的蛋白质
④无法通过将其接种在营养齐全的培养基上来获取大量病毒
A.一项 B.两项 C.三项 D.四项
6. 地球上瑰丽的生命画卷,在常人看来是芸芸众生,千姿百态.但是在生物学家的眼中,它们却是富有层次的生命系统。下列各组合中,能体现生命系统的层次由简单到复杂的正确顺序是( )
①肝脏 ②血液 ③神经元 ④麻雀 ⑤细胞内各种化合物 ⑥病毒 ⑦同一片草地上的所有山羊 ⑧某池塘中的所有鱼 ⑨一片森林 ⑩某农田中的所有生物
A. ③②①④⑦⑩⑨ B. ⑤⑥③②①④⑦⑩⑨
C. ③②①④⑦⑧⑨ D. ⑤②①④⑦⑩⑨
7.施莱登施旺提出的细胞学说的内容,揭示了以下几项是正确的( )
①植物细胞与动物细胞的区别 ②生物体结构的统一性
③细胞为什么要产生新细胞 ④人们对细胞的认识是一个艰难曲折的过程
A.一项 B.两项 C.三项 D.四项
8. 烫发时,先用还原剂(业内称软化剂)使头发角蛋白的二硫键断裂,再用卷发器将头发固定形状,最后用氧化剂(业内称定型剂)使角蛋白在新的位置形成二硫键。这一过程改变了角蛋白的( )
A.空间结构 B.氨基酸数目 C.氨基酸种类 D.氨基酸排列顺序
9.下列关于原核生物的叙述,不正确的是( )
A.蓝藻虽不含叶绿体,但能进行光合作用
B.醋酸杆菌不含线粒体,所以不能进行有氧呼吸
C.硝化细菌虽不能进行光合作用,但属于自养生物
D.乳酸菌无核膜、核仁,但能进行转录和翻译
10.有些蛋白质在细胞内合成后分泌到细胞外起作用,科学家利用豚鼠胰腺细胞注射3H标记的亮氨酸,一段时间后检测被标记的亮氨酸出现的位置,下列叙述正确的是( )
A.消化酶、抗体、生长素都属于分泌蛋白
B.该实验是利用荧光标记的研究方法由现象到本质的探索
C.参与此过程的有膜细胞器有内质网、高尔基体、线粒体
D.溶酶体内的各种水解酶都属于分泌蛋白
11.下列哪一实例能够证明微量元素是生命活动所必需的( )
A.Mg是叶绿素的组成成分 B.油菜缺少B时只开花不结果
C.哺乳动物血液中Ca盐含量太低,会抽搐D.缺P会影响ATP的合成
12.下列有关碳链的叙述中正确的是( )
A.磷脂、固醇都是小分子物质,故脂质不是以碳链为基本骨架的
B.肽链是以氨基酸为基本单位的碳骨架构成的
C.核酸分子是以脱氧核苷酸为基本单位的碳骨架构成的长链
D.多糖中只有植物类多糖是以单糖为基本单位的碳骨架构成的
13. 如图表示分泌蛋白的合成、加工和运输过程,①②③表示细胞器,a、b、c表示某些过程。下列说法中不正确的是
A. ①②③分别是内质网、高尔基体和线粒体
B. 该过程可以说明细胞器的结构和功能之间具有密
切的联系
C. a表示脱水缩合过程,b、c表示蛋白质的加工及运输过程
D. a、b、c过程分泌蛋白穿过3层膜
14.下列甲、乙、丙、丁四图是细胞或细胞结构模式图,据图分析不正确的是
A. 以上细胞或细胞结构中都具有DNA、RNA和蛋白质
B. 甲、乙、丁中都能进行蛋白质的合成
C. 从结构上看,甲、乙、丙都具有双层膜
D. 在植物细胞中一定同时存在甲、乙、丙三种结构
15.从一动物细胞中得到两类大分子有机物x、y,已知细胞中x的含量大于y,用胃液处理,x被分解而y不变。X含有化学元素N,有的还含有S,y含有化学元素N和P,它们与碘都没有颜色反应,细胞膜上有x而无y。下列有关x、y的叙述,错误的是( )
A.x可能是蛋白质 B.y的基本组成单位可能是核苷酸
C.细胞膜上的x可能是载体 D.x和y只存在于细胞核中
16.下列有关细胞间的信息交流的叙述,正确的是( )
A.激素与靶细胞膜上的载体蛋白结合,将信息传递给靶细胞
B.受精作用、白细胞吞噬病菌都与细胞识别有关
C.高等植物细胞之间的胞间连丝只起物质通道的作用
D.多细胞生物体细胞间功能协调性的实现完全依赖细胞膜表面的糖蛋白
17.科学家发现的由电压控制的钾通道,是迄今为止获得的分辨率最高的分子图像。这些通道是负责钾离子进出细胞的“看门”蛋白质。这一成果从另一侧面证明了细胞膜具有( )
A.免疫功能 B.细胞通信的功能
C.识别功能 D.控制物质进出细胞的功能
18. 如图表示某油料作物种子在黑暗且适宜条件下萌发过程中的干重
变化(已知萌发初期脂肪会转化为糖类)。
据图判断下列说法正确的是
A. 0—7天,导致种子干重逐渐增加的主要元素是碳元素和矿物质元素
B. 种子萌发时的细胞呼吸产生[H]的场所是线粒体基质和线粒体内膜
C. 7天后干重减少的原因是脂肪等有机物在萌发过程中氧化分解导致的
D. 10天后,种子发育成的幼苗干重增加的必须条件是充足的水分和无机盐
19.心肌细胞和小肠绒毛上皮细胞在细胞膜上的不同主要体现在( )
A.磷脂的含量高低 B.糖类的含量及种类不同
C.蛋白质的含量及种类不同 D.脂质的含量及种类不同
20.如图表示化合物a和m参与化合物b的构成情况,下列叙述正确的是( )
A. 若m为腺嘌呤,则b肯定为腺嘌呤核糖核苷酸
B. 在禽流感病毒、幽门螺杆菌体内b均为4种
C. 若ATP断裂两个高能磷酸键,脱去两个磷酸基团,可形成b,则a为核糖
D. 若a为脱氧核糖,则由b构成的核酸完全水解,得到的化合物最多有8种
21.下列关于细胞结构及化合物的叙述错误的是( )
A.内质网既参与物质的合成,也参与物质的运输
B.胆固醇是构成动物细胞膜的重要成分,在人体内还参与血液中脂质运输
C.选择透过性的结构基础是细胞膜上的载体蛋白和磷脂分子具有特异性
D.细胞骨架是由蛋白质纤维组成的网架结构,能维持细胞形态、保持细胞内部结构的有序性
22.下列关于细胞内生物膜在结构上具有一定连续性的叙述,错误的是( )
A.内质网膜鼓出形成囊泡,囊泡与高尔基体膜融合
B.细胞质中囊泡与核糖体膜融合
C.细胞膜向内凹陷形成囊泡,离开细胞膜回到细胞质中
D.高尔基体膜突出形成囊泡,离开高尔基体与细胞膜融合
23.下列有关细胞核的叙述,正确的是( )
A.染色质是细胞核内遗传物质的载体 B.DNA与蛋白质以同种方式进出细胞核
C.细胞核是生物体代谢和遗传的主要场所
D.若核仁被破坏,核糖体的形成不会受到影响
24.细胞内的各种膜在结构和功能上是紧密联系的。下列有关描述正确的是( )
A.在线粒体和叶绿体的内膜上都能发生合成ATP的反应
B.蛋白质和RNA可以通过核膜上的核孔自由进出细胞核
C.内质网、高尔基体、中心体等细胞器膜和细胞膜、核膜等共同构成细胞的生物膜系统
D.生物膜之间可通过具膜小泡的转移实现膜成分的更新
25.如图为某种植物幼苗(大小、长势相同)均分为甲、乙两组后,在两种不同浓度的KNO3溶液中培养时鲜重的变化情况(其它条件相同且不变)。下列有关叙述,错误的是( )
A.3h时,两组幼苗因根细胞失水均已出现萎蔫现象
B.3~6h时,甲组幼苗根系开始吸收K+、NO3-,吸水能力增强
C.6~9h内甲组KNO3溶液的渗透压小于根细胞液的渗透压
D.12h后,若继续培养,甲组幼苗的鲜重可能超过处理前,乙组
幼苗死亡
26.将蚕豆植物放在湿润的空气中,光照一段时间后,取蚕豆叶下表皮制作临时装片,先在清水中观察,然后用0.3g/mL蔗糖溶液取代清水,继续观察,结果如图所示。下列有关叙述正确的是( )
A.只有将保卫细胞置于0.3g/ml蔗糖溶液中时,才
构成 一个渗透系统
B.刚从清水转入0.3g/ml蔗糖溶液中时,保卫细胞细胞液浓度将逐渐增加
C.清水中保卫细胞发生渗透失水而导致气孔开放
D.蔗糖分子扩散进入保卫细胞后,细胞渗透吸水导致气孔关闭
27. 下图X、Y、Z是细胞中的三种化合物,X为细胞生命活动所需要的最重要的能源物质,Y、Z是构成细胞膜的主要成分。下列说法正确的是
A. 如果X被人的红细胞吸收,需要消耗ATP
B. 维生素D可优先通过细胞膜扩散到细胞内部与Y有关
C. 细胞膜会被蛋白酶分解,说明组成细胞膜的物质中有Z
D. Z是由甘油、脂肪酸和磷酸等所组成的分子
28.将某哺乳动物的两种细胞置于一定浓度的Q溶液中,测定不同情况下吸收Q的速率,结果如表所示:(注:哺乳动物成熟红细胞不含线粒体)
细胞类型 | 未通入空气组的吸收速率 | 通入空气组的吸收速率 |
胚胎干细胞 | 3mmol/min | 5mmol/min |
成熟红细胞 | 3mmol/min | 3mmol/min |
由表中数据能得出的结论是( )
A.两种细胞吸收Q均取决于浓度差
B.两种细胞吸收Q均不需要载体蛋白的参与
C.胚胎干细胞吸收Q的方式为主动运输
D.成熟红细胞吸收Q的方式为被动运输
29.将同一部位的紫色洋葱外表皮细胞分别浸在甲、乙、丙3种溶液中,测得原生质层的外界面与
细胞壁间距离变化如图所示,下列相关分析错误的是( )
A. 实验开始时,甲、乙溶液的浓度均大于洋葱表皮细胞细胞液浓度
B. 与t0时相比,t2时乙溶液中洋葱表皮细胞的细胞液浓度未发生变化
C. 实验过程中,丙溶液中有水分子进出洋葱表皮细胞
D. 实验结束时,甲溶液的浓度有所下降
30. 如图为物质进出小肠上皮细胞的过程示意图,其中、
的个数代表分子(或离子)的浓度,下列叙述不正确的是
A. 葡萄糖通过主动运输的方式进入此细胞
B. 葡萄糖被运出此细胞的速率受氧气浓度的影响
C. 葡萄糖从肠腔进入小肠上皮细胞与钠离子从肠腔进入小肠上皮细胞相伴随
D. 钠离子从肠腔到小肠上皮细胞为被动运输
31. 图中a、b、c表示物质运输的方式,有关叙述不正确的是
A. 性激素以a方式进入细胞
B. 无机盐通过b方式进出细胞不一定需要消耗ATP
C. c方式依赖于膜的选择透过性
D. a方式和c方式都不需载体协助
32. 关于细胞的物质转运,下列叙述中不正确的是
A. 神经细胞K+外流的方式为主动运输 B. 植物细胞失水将导致细胞内渗透压升高
C. 海水中的海藻细胞可通过积累溶质防止细胞过度脱水
D. RNA聚合酶可通过核孔进入细胞核
33. 生长抑素(SS)是一种含14个氨基酸的环状多肽,由下丘脑合成释放,构成SS的基本单位的平均相对分子质量为m。下列说法错误的是:( )
A.在核糖体上合成1分子SS可产生13分子H2O
B.1分子SS的相对分子质量可以表示为14m-252
C.SS分泌到胞外需要经过高尔基体的加工、分类和包装
D.SS可与双缩脲试剂发生紫色反应
34 下列有关酶和ATP的叙述,正确的是
A. 真核细胞的核外也含有参与DNA合成的酶 B. 人体成熟的红细胞既能产生酶又能产生ATP
C. 叶绿体中合成的ATP可为Mg2+吸收提供能量
D. 胃蛋白酶的催化反应最适温度和保存温度是37℃
35. 生物体内某些重要化合物的元素组成和功能关系如图所示。其中X、Y代表元素,a、b、c 是组成A、B、C三种生物大分子的单体,这三种单体的结构可用d或e表示。据图分析正确 的是( )
A. 人体细胞中单体a、b的结构可用d表示,人体中d的种类有4种
B. 大肠杆菌细胞内单体c的结构可用e表示,e的种类约有20种
C. a、b是生物体内遗传信息的携带者,C是生命活动的主要承担者
D. A、B的多样性由d中的n充分体现,C的多样性由e中的R充分体现
36. 如图曲线1表示胃蛋白酶在最适条件下的酶促反应速率与反应物浓度的关系,下列叙述正确的是
A. 曲线1表明随反应物浓度增大胃蛋白酶的活性先增大后保持稳定
B. 曲线1中反应速率稳定后若增加胃蛋白酶的浓度可提高反应速率
C. 若稍微提高反应体系温度,则变化后的反应速率可能如曲线2所示
D. 若将胃蛋白酶换成无机催化剂,则变化后的反应速率如曲线3所示
37. ADP转变为ATP还需要( )
A. Pi、酶、腺苷、能量 B. Pi、能量 C. 能量、腺苷、酶 D. Pi、能量、酶
38. 下面是生物界中能量通货——ATP的“循环”示意图,下列相关叙述正确的是
A. 组成图中“M”是腺苷
B. 图中①过程消耗的能量1可来自光能,②过程释放的能量2可转化成光能
C. 图中“能量2”能为葡萄糖进入人成熟的红细胞直接提供能量
D. 代谢旺盛的细胞内ATP含量很多,代谢缓慢的细胞内ADP含量很多
39. 在下列四种化合物的化学组成中,“O”中所对应的含义最接近的是( )
A. ①和② B. ①和④ C. ③和④ D. ②和③
40. 下列关于物质出入细胞方式的叙述,正确的是( )
A. 被细胞胞吐的一定是像胰岛素一样的大分子物质
B. 血浆中的氧进入红细胞需穿过两层生物膜
C. 胞吐过程一定会有分泌泡与细胞膜的融合过程
D. mRNA从细胞核到细胞质的过程属于协助扩散
41. 荧光漂白恢复技术在细胞生物学中有着非常重要的应用,包括三个步骤:将绿色荧光蛋白共价结合在膜蛋白上,细胞膜呈现一定强度的绿色;激光照射漂白膜上部分区域绿色荧光,被照射部分荧光蛋白将不会再发出荧光;检测漂白部位荧光再现速率。实验过程如下图甲,结果如图乙。下列说法错误的是
A. 图乙结果说明细胞膜具有一定流动性
B. 应用该技术可以测定膜上单个蛋白质的流动速率
C. 降低实验温度,漂白区域荧光强度恢复到F2的时间将延长
D. 理论分析,源白区域恢复足够长的时间荧光强度F2仍小于F1
42. 将某植物花冠切成大小和形状相同的细条,分为a、b、c、d、e和f组(每组的细条数相等),取上述6组细条分别置于不同浓度的蔗糖溶液中,浸泡相同时间后测量各组花冠细条的长度,结果如图所示。假如蔗糖溶液与花冠细胞之间只有水分交换,则
A. 实验后,a组液泡中的溶质浓度比b组的高
B. 浸泡导致f组细胞中液泡的失水量小于b组的
C. a组细胞在蔗糖溶液中失水或吸水所耗ATP大于b组
D. 使细条在浸泡前后长度不变的蔗糖浓度介于0.4~0.5mol·L-1之间
43.人的神经细胞内低钠高钾的离子环境对于神经冲动的产生、细胞渗透压平衡等生命活动具有重要作用,这种浓度差与细胞膜上的钠-钾泵有关,其作用原理如图所示,下列说法错误的是
A. 钾离子通过钠-钾泵的运输使神经细胞产生静息电位
B. 神经细胞膜对钠离子、钾离子的通透具有选择性
C. 神经细胞内外钠钾浓度差的维持依赖于主动运输
D. 在神经细胞培养液中加入乌苯苷会影响钾离子的运输
44.如图为某同学在其他条件适宜的情况下,研究pH对两种
不同酶的活性影响,下列叙述正确的是()
A. 根据图可知不同酶的适宜pH范围不同且互不交叉
B. 导致A1、A3、A4、A6几点酶活性变化的原因不同
C. 若改变温度,则B1和B2点值一定变小,但对应的pH一
定不变
D. 酶活性可用单位时间内底物的消耗量或者产物的生成量表示
45.将玉米种子置于25℃、黑暗、水分适宜的条件下萌发,每天定时取相同数暈的萌发种子,一半直接烘干称重,另一半切取胚乳烘干称重,计算每粒的平均干重,结果如图所示。若只考虑种子萌发所需的营养物质来源于胚乳,下列叙述错误的是
A.萌发过程中胚乳组织中的淀粉被水解成葡萄糖,再通过呼吸
作用为种子萌发提供能量
B.萌发过程中在72〜96小时之间种子的呼吸速率最大
C.萌发过程中胚乳的部分营养物质转化成幼苗的组成物质,其
最大转化速率为22mg•粒-1·d-1
D.若自120小时后给予适宜的光照,则萌发种子的干重将继续
减少
二.(非选择题,共50分)
46.(8分) 如下图甲、乙分别是两类高等生物细胞的亚显微结构模式图,请据图回答问题:
(1)在图甲、图乙所示细胞中都存在,且含有核酸的细胞器有__________(填编号),其中不符合孟德尔遗传规律的遗传物质存在于________(填编号)中。
(2)图甲中具有双层膜结构的细胞器是__________(填编号);图乙中能够产生ATP的场所是________(填编号)。 图乙细胞在氧气供应不足的情况下其细胞呼吸产物是_____________。
(3)如果用某种药物处理图乙所示细胞,发现其对Ca2+的吸收速率大大降低,而对其他物质的吸收速率没有影响,说明这种药物的作用是____________________,据此___________(能否)说明图乙所示细胞吸收Ca2+的过程是以协助扩散方式吸收的,理由是_______________。
47.(10分)图甲表示某生物膜结构,图中A、B、C、D、E、F表示某些物质,a、b、c、d、表示物质跨膜运输方式。图乙和图丙表示物质运输曲线。请据图回答:
(1)细胞膜从功能上来说,它是一层______膜,这一特性与细胞膜上的[____]__________有关,血液透析膜就是利用这一特性把肾功能障碍病人的血液进行废物透析处理。
(2)把两种不同种类的海绵细胞混合在一起,一段时间后发现,只有同种的海绵细胞能结合在一起,这种识别作用主要是由图中的[____]______________来实现的。
(3)若图甲表示人体神经细胞膜,则可表示该细胞Na+外排、K+吸收的分别是图甲中的___________(填字母),上述运输方式符合图_______(填“乙”或“丙”)所示曲线。
48.(7分) 如图为研究渗透作用的实验装置,所用的半透膜是玻璃纸,请回答下列问题:
(1)漏斗内溶液(S1)和漏斗外溶液(S2)为两种不同浓度的蔗糖溶液,漏斗内外起始液面一致。渗透平衡时的液面差为Δh,此时S1和S2浓度大小关系为________。
(2)图中半透膜(玻璃纸)模拟的是成熟植物细胞中的________________________,两者在物质透过性上的差异是半透膜(玻璃纸)不具有________________的特点。
(3)为进一步探究生物膜的特性,某兴趣小组做了以下实验
实验材料:紫色洋葱
实验器具:光学显微镜,载玻片,盖玻片,镊子,刀片,吸水纸,擦镜纸,滴管,记号笔等
实验试剂:蒸馏水,0.3 g/mL的蔗糖溶液和与其等渗的KNO3溶液
部分实验步骤和结果如下:
①选两片洁净的载玻片,标上代号X和Y,在载玻片中央滴加________,制作洋葱鳞片叶外表皮临时装片,观察装片中细胞的初始状态。
②分别用0.3 g/mL的蔗糖溶液和与其等渗的KNO3溶液处理,然后,观察临时装片中浸润在所提供的蔗糖溶液和KNO3溶液中的洋葱鳞片叶外表皮细胞发生的变化,两者都能出现的现象是_________,不同的实验现象是Y组细胞_____________。
49.(10分)解读下面与酶有关的曲线,回答下列问题:
(1)酶的作用机理可以用甲图中________段来表示。如果将酶催化改为无机催化剂催化该反应,则B在纵轴上将________(填“上移”或“下移”)。
(2)乙图中160 min时,生成物的量不再增加的原因是_______________________。
(3)联系所学内容,分析丙图曲线:
①对于曲线ABC,若x轴表示pH,则曲线上B点的生物学意义是____________。
②对于曲线ABD,若x轴表示反应物浓度,则y轴可表示____________。制约曲线BD增加的原因是____________。
(4)若该酶是胃蛋白酶,其作用的底物是________。若胃蛋白酶浓度和其他条件不变,反应液pH由10逐渐降低到2,则酶催化反应的速率将______,原因是________________。
50.(15分).新型冠状病毒肆虐全球,利用康复者捐献的血浆中的抗体来对重症患者进行救治效果较好,但是目前存在的问题是量很少,如图是科学家培育生产新冠抗体(hALB)的乳腺生物反应器的流程图,请回答下列问题:
(1)在过程A中为获得更多的卵母细胞,常对良种奶牛注射_____________。hALB基因导入受精卵常用的方法是___________
(2)过程C使用不同的限制酶目的是为了避免目的基因____________和___________。为让hALB基因在牛的乳腺细胞中表达,需将hALB基因与___________________等调控组件重组在一起。在分子水平上检测hALB基因是否在转基因牛体内成功表达的方法是_______________________。
(3)可由囊胚中的[_____](填符号)获得胚胎干细胞。该细胞在功能上具有的特点__________
期末考试参考答案
1-5BDABA 6-10AAABC 11-15BBDDD
16-20BDCCC 21-25CBADB 26-30BDCBB
31-35CAAAB 36-40BDBBC 41-45 BDACD
大题分值以下面为准
46(10分)
(1)④⑦ ④ (2). ④⑨ . ④⑥ CO2、水、乳酸 (2分)
(2) . 破坏了Ca2+的载体蛋白 . 否
不确定Ca2+是顺序浓度运输还是逆浓度运输,也不确定是否消耗能量(2分)
47(6分)
(1)选择透过性 A 蛋白质 (2) D 糖蛋白 (3)d(1分)a(1分) 丙
48(9分)
(1). S1>S2 先增高后降低(2分) (2). 原生质层 (3). 选择透过性 (4). 蒸馏水 (5). 质壁分离 (6). 质壁分离后会自动复原(2分)
49(10分)
(1) . AB . 上移 (2). 底物已被完全消耗掉 (3). 在最适pH下,酶的催化效率最高
酶促反应速率 受酶浓度的限制 (4). 蛋白质 . 不变
胃蛋白酶的最适pH在2左右,pH为10时胃蛋白酶已经失活,再改变pH,酶的活性不变(2分)
50(15分)
(1) 促性腺激素 (1分) 显微注射法 (2)自身环化 反向连接 乳腺蛋白基因启动子
抗原抗体杂交 (3) ② 发育的全能性
黑龙江省双鸭山市第一中学2022-2023学年高一下学期开学考试生物试题含答案: 这是一份黑龙江省双鸭山市第一中学2022-2023学年高一下学期开学考试生物试题含答案,共8页。试卷主要包含了单选题,多选题,非选择题等内容,欢迎下载使用。
2021-2022学年黑龙江省双鸭山市第一中学高二下学期期末考试生物试题Word版含答案: 这是一份2021-2022学年黑龙江省双鸭山市第一中学高二下学期期末考试生物试题Word版含答案,共15页。试卷主要包含了选择题,非选择题等内容,欢迎下载使用。
2021-2022学年黑龙江省双鸭山市第一中学高二下学期第一次月考生物试题含答案: 这是一份2021-2022学年黑龙江省双鸭山市第一中学高二下学期第一次月考生物试题含答案,共10页。

