人教版一年级上册7 认识钟表教学设计及反思
展开
这是一份人教版一年级上册7 认识钟表教学设计及反思,共5页。教案主要包含了板书, 情境引入,认识钟面,认识整时等内容,欢迎下载使用。
认识钟表
又粗又短的是时针,又细又长的是分针
钟面上有12个数字,分针指向12、时针指向几就是几时
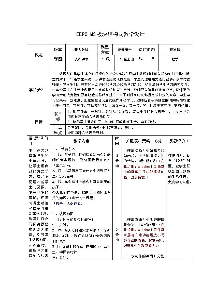
EEPO-MS板块结构式教学设计
概况
版本
新人教版
课型方式
要素组合
课时形态
标准课
课题
认识钟表
年级
一年级上册
科 目
数学
学情分析
认识整时是学生建立时间观念的初次尝试。引导学生认识时间可以帮助他们正常生活,然而对于一年级学生来说,认钟表还是比较困难的;学生的理解能力还比较弱;教学时教师要引导学生利用已有的生活经验和学习经验来学习新知,尽量增强学生学习的独立性。一年级学生在生活中积累了一定的认识钟表的经验,教师要以这些经验为起点,使课堂的学习活动成为他们原有经验的总结和提升,由于时间和时刻都是比较抽象的概念,学生学习起来有一定难度,因此要结合大量的操作活动学习。教师应着手将抽象的时间特性转化为学生可见、可触摸、可理解的活动,如拨一拨、猜一猜、等,让教学更有效、更有价值。
目标
双目标
1、知道钟面上有时针、分针及12个数,结合生活经验会看整时。让学生学会用两种不同的方法表示时间。
2、培养学生遵守时间、珍惜时间的良好生活、学习习惯。
重点
会看整时,会用两种不同的方法表示整时。
难点
会用两种方法表示整时。
反思评价Ⅱ
教学内容
时间
关键项、策略、方法
反思评价Ⅰ
本节课充分尊重学生的个体差异,让学生用自己的方式学习,满足不同层次的学生的需要,发挥学生的潜能,使学习得主动性和自主性得到充分体现。教学时以小马佩德罗搭车迟到为情境,引导学生认识钟面,认识整时,最后学习用两种方法表示时间。通过你说我拨,我说你拨,抢答,拍照等多种方式,帮助学生学会看整时和运用两种方法表示时间。
成功的方面:
1、目标明确,学生在课上已全面达标;
2、充分体现新课标精神,让学生在活动中学习,通过小组的合作交流进行知识的获取;
3、在课上选取与学生生活或是感兴趣的事进行组织教学,增强学生对学习数学的兴趣;
4、培养学生观察与表达的能力。
不足的地方:
1、时间安排过紧,没有足够的时间让学生进行独立的思考练习。
2、在知识细化方面还要下功夫。
一、 情境引入
1、师:孩子们,你们欢看动画么?老师给大家播放一段动画看看好么? (出示动画)
2、师:小马佩德罗为什么会迟到呢?
生:没有看钟。
3、师:你会看钟上学么?真是能干的孩子。
今天我们这节课,就来学习和钟表有关的知识。(出示ppt课题)
(板书:认识钟表)
二、认识钟面
1、师:同学们见过钟表吗?
生:见过。
2、师:今天老师给大家带来了一个新朋友小闹钟,我们来听听它会告诉我们什么?
3、师:听完他的介绍,你知道了什么?
生:钟面有时针。
生:分针。
生:有很多数字。
4、师:老师这里也有一个钟面,谁来说说哪个是时针,哪个是分针?(师拿出制作的钟面,并请生分别指出分针,时针,摸一摸。)
5、师:他说的对么?你是怎么知道的?
生:又粗又短的是时针,又细又长的是分针。
(板书:又粗又短的是时针,又细又长的是分针。)
师:有一天分针哥哥和时针弟弟玩游戏,它们转啊转,(边说边用手拨动钟面)把老师的眼睛给转花了,它们长得那么像,哪个小朋友可以帮老师区分下这两个小淘气? 请四人小组互相说出分针和时针。
师:真棒,还有请你看看钟面的脸上还有什么?
生:钟面上还有12个数字宝宝。
8、师:钟面上的12个数宝宝把钟面分成了12个大格。最中间的是12,从右边开始,数字越来越大,我们来边数边指好吗?(伸出两个小手,跟着老师顺时针从1走到12跟着老师点)
生:钟面上还有12个数字宝宝。
教师归纳小结:
(板书:钟面上有12个数字,又粗又短的是时针,又细又长的是分针)同学们读一遍
三、认识整时
(1)、认识钟面的整时。8分
师:(出示ppt小红图)前面认识了,分针时针兄弟,你能说出小红是多少时起床的吗?
生:7点。
1、师:在数学中,我们的正确用语是7时,来和老师读一读,7时。
2、师:你是从哪里看出是7时的?
生:墙上的挂钟。
3、师:拿出我们的望远镜看看,还有哪里能看出来?
生:桌面上。
4、师:真是火眼金睛,从墙上的挂钟,你是怎样知道是7时的?(出示ppt大钟)
生:时针指向7
生:他回答得不完整。分针指向12,时针指向7是7时。(形式多样指名重复)
5、师:老师还有四个钟面,(出示4个钟面)请4人小组互相说说钟面的时间。(8时、3时、6时、12时)
6、师:现在,老师请大家来玩抢答游戏,请抢到第一名的孩子选择一个钟面来说出时间。(请出三名学生进行反馈)。(看+想+说+听)
7、师:老师也想和大家一起来说时间,我说一个时间,你们能找出是哪个钟面么?生答。
8、师:你发现这些钟面(指向4个钟面问)有什么特点。
生:分针都指向了12。
9、师:对啊!今天我们学习的时间是整时,分针都指向12。
10、师:那么,时针指向8就是?时针指向6就是?时针指向几就是几时。
老师总结归纳:
(板书:分针指向12、时针指向几就是几时)
11、师:你们觉得哪个钟面最有趣呢?
生:12时。它的两个指针都指到12了。
12、师:当时间是12时时,分针和时针会重合在一起,分针弟弟正害羞躲在时针后面,和我们玩捉迷藏呢。孩子们一定要擦亮你的小眼睛,牢牢的记住这个害羞的小弟弟哟。
师:同学们表现这么棒,老师想和大家玩一个拨钟游戏。
过渡语:把钟收起来,让我们的钟休息一下。
(2)、学写整时。
1、师:我们认识了整时,也能正确的读出来,我们再来学习学习,怎样写整时。请同学们拿出小手和老师一起写。第一种中文表示法。8时(教写时字)。第二种电子表示法。先写8:”后面有两个0,表示刚刚好,没有多出来。两个小圆点后面有两个0表示整时。同学们书写一次。孩子们拿出照相机,把他们照下来,牢牢的记在心里(板书范例书写)
2、师:平时生活中,我们在哪里见过这样的钟表?
生:·····手机、电子表、电脑、公共汽车·····
3、师:老师写出了一个,钟的时间,请大家在答题卡上把剩下的钟表,用两种方式表示出来。拍照上传到分组讨论群。
反馈三个孩子的作业情况。
三、练习
1、p85页做一做。
小明9时的时候在干什么?
师:怎么有两个9时呢?
师:一天中,时针从12时开始走两圈,有上午的9时,然后到了中午,下午晚上的9时。
师:以后同学们在描述时间的时候,请同学们加上上午、中午、晚上,我们就能更准确的表示好时间了。
2、拓展。
师:屏幕出示活动钟。(播快5时)同学们,这个是多少时啊?生:5时。
生:不对,5时是分针指向12,它没有到。
师:像这样马上要到5时,但是还没有到的,我们称为,快5时了。
师:时间转啊转,时间老爷爷又停下了脚步,时间老爷爷说,孩子们啊~~~现在是多少时?
生:7时?
师:是7时吗?谁有不同答案
生:过了7时了。
师:像这样刚刚7时一点点的,我们称他为,7时过了一点。
总结。
师:时针不停地转动,时间也就悄悄地溜走了,而且再也回不来了。所以我们从小就要合理安排好时间并且做一个珍惜时间的好孩子。
3 分
钟
6分钟
15分钟
10分钟
1分钟
(播放动画)小猪佩奇的动画片,小马佩德罗迟到的情境。(看+想+说)(在此运用:Aischl云课堂中的屏幕广播功能播放动画,创设情境。)
(播放微课)小闹钟的自我介绍。(看+听+想)(在此运用:Aischl云课堂中屏幕广播功能播放小闹钟介绍的微课,激发兴趣,培养学生的观察能力。)
(出示制作的钟面)分别请出三个学生来认指分针、时针。要求学生把话讲完整。(看+想+说+做)
(推送钟面图片)教师转动两个指针。
四人一组合作指出分针和时针,加深对分针时针的认识。(看+说+听+做)
(在此运用:Aischl云课堂中推送钟面图片给学生,及时巩固认知。)
课件出示PPT主题图,初步认识整时。(看+想+听+说)
(指名学生汇报)(看+想+听+说)
四人小组互相说钟面时间。(读+想+说+做)(小动)
抢答游戏。(在此运用:Aischl云课堂中推送抢答功能,活跃课堂气氛。)
学生汇报。(看+想+听+说)
小游戏:
示范:
学生说,老师拨。
操作:
老师说,学生拨。
老师做动作,学生拨。
孩子同坐互播,互猜。(听+想+做+说)
(在此运用:Aischl云课堂中推送H5动画《可以拨动的时钟》替代传统教学工具。使教师的演示和学生的操作更便利。)
学生完成答题卡后,拍照反馈。(想+做+听+看)
(在此运用:Aischl云课堂中分组讨论功能和拍照上传功能,实时收集学生作业情况。提高课堂效率,教师能快速了解学生完成情况。)
学生反馈。(看+想+听+说)
(在此运用:Aischl云课堂中推送H5动画《可以拨动的时钟》替代传统教学工具。使教师的演示更直观。)
情境引入,设置“迟到”问题,让学生联想到自己熟悉的生活情境,激发学习兴趣。
引导学生认识钟表,同时注意区分时针和分针,加深对钟表的认识,为后面的认识整时做好铺垫。
练习设计有层次,从易到难,形式多样,使不同层次的学生都有不同程度的提高,帮助学生认识整时和会两种方法表示整时。
在学生分别认完后,对4个钟面进行比较,使学生逐步体会并归纳出认整时的方法:分针指向12,时针指几就是几时。
通过游戏,加强对整时的认识。
备注
遵循学生的认知特点和规律,以云课堂演示为手段、以小红起床的生活情境为知识的载体,引导学生利用感兴趣的素材进行学习,以此来激发学生的学习兴趣和热情。
相关教案
这是一份2021学年7 认识钟表教学设计,共6页。教案主要包含了创设情境,自主探索,学习新知,分层练习,巩固新知,全课小结,归纳升华等内容,欢迎下载使用。
这是一份2021学年7 认识钟表教案,共4页。教案主要包含了激趣导入,学习新知,应用,课堂总结等内容,欢迎下载使用。
这是一份小学数学人教版一年级上册7 认识钟表教案,共5页。教案主要包含了教学内容,教学目标,教学重点,教学难点,教具准备,学具准备,教学手段,教学过程等内容,欢迎下载使用。

