高中物理人教版 (2019)选择性必修 第三册第四章 原子结构和波粒二象性1 普朗克黑体辐射理论课时练习
展开
这是一份高中物理人教版 (2019)选择性必修 第三册第四章 原子结构和波粒二象性1 普朗克黑体辐射理论课时练习,共7页。试卷主要包含了下列说法正确的是,关于物体的内能,正确的说法是等内容,欢迎下载使用。
第一章 分子动理论 章末综合练习1
1.下列说法正确的是( )
A.扩散运动是由微粒和水分子发生化学反应引起的
B.水流速度越大,水分子的热运动越剧烈
C.某时刻某一气体分子向左运动,则下一时刻它一定向右运动
D.和氧气分子的速率都呈现“中间多、两头少”的分布规律
2.下列说法正确的是( )
A.扩散现象说明分子间存在斥力B.布朗运动是液体分子的无规则运动
C.悬浮颗粒越大,布朗运动越显著D.液体温度越高,布朗运动越显著
3.在“用单分子油膜估测分子的大小”实验中,我们估测到的物理量是( )
A.水分子的直径B.水分子的体积C.油分子的直径D.油分子的体积
4.根据分子动理论,则以下关于分子力和分子势能的说法中正确的是( )
A.当分子间距离为平衡距离时,分子具有最大势能
B.当分子间距离为平衡距离时,分子具有最小势能
C.当分子间距离为平衡距离时,引力和斥力都是最大值
D.当分子间距离为平衡距离时,引力和斥力都是零
5.用M表示液体或固体的摩尔质量,m表示分子质量,表示物质密度,表示摩尔体积,表示分子体积,表示阿伏加德罗常数,下列关系式不正确的是( )
A.B.C.D.
6.如图所示,把一块铅和一块金的接触面磨平、磨光后紧紧压在一起,五年后发现金中有铅,铅中有金,对此现象说法正确的是( )
A.属扩散现象,原因是由于金分子和铅分子的相互吸引
B.属扩散现象,原因是由于金分子和铅分子的运动
C.属布朗运动,小金粒进入铅块中,小铅粒进入金块中
D.属布朗运动,由于外界压力使小金粒、小铅粒彼此进入对方中
7.纳米材料具有很多优越性,有着广阔的应用前景。边长为1 nm的立方体,可容纳液态氢分子(其直径约为)的个数最接近于( )
A.B.C.D.
8.如图所示为分子势能随分子间距离变化的图线,从图中分析可得到( )
A.处为平衡位置
B.处为平衡位置
C.处,分子势能为最小值,分子间无相互作用力
D.若越小,分子势能越大,分子间仅有斥力存在
9.关于物体的内能,正确的说法是( )
A.温度、质量相同的物体具有相等的内能
B.物体中所有分子的热运动动能与分子势能的总和,叫作物体的内能
C.机械能越大的物体,内能也一定越大
D.温度相同的物体具有相同的内能
10.下列关于布朗运动的说法,正确的是( )
A.布朗运动是液体分子的无规则运动
B.液体温度越高,悬浮粒子越小,布朗运动越剧烈
C.布朗运动是由于液体各个部分的温度不同而引起的
D.布朗运动是由液体分子从各个方向对悬浮粒子撞击作用的不平衡引起的
11.下面关于分子间作用力的说法中正确的有( )
A.铁丝很难被拉长,这一事实说明铁丝分子间存在引力
B.水很难被压缩,这一事实说明水分子间存在斥力
C.两个纯净的铅块紧压后合在一起,这一事实说明铅块分子间存在引力
D.磁铁可以吸引铁屑,这一事实说明分子间存在引力
12.用油膜法估测油酸分子的大小的理想条件是( )
A.将油酸分子看成球体B.考虑各油酸分子间的间隙
C.认为油酸分子是紧密排列的D.计算油膜的面积时,舍去所有不足一格的方格
13.对于气体分子的运动,下列说法正确的是( )
A.一定温度下某理想气体的分子的碰撞虽然十分频繁,但同一时刻,每个分子的速率都相等
B.一定温度下某理想气体的分子速率一般不相等,但速率很大和速率很小的分子数目相对较少
C.一定温度下某理想气体的分子做杂乱无章的运动可能会出现某一时刻所有分子都朝同一方向运动的情况
D.一定温度下某理想气体,当温度升高时,其中某10个分子的平均速率可能减小
14.对于20 ℃的水和20 ℃的水银,下列说法正确的是( )
A.两者的分子的平均动能相同B.水银分子的平均动能比水分子的大
C.两者的分子的平均速率相同D.水银分子的平均速率比水分子的平均速率小
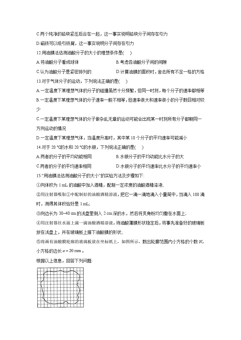
15.“用油膜法估测油酸分子的大小”的实验方法及步骤如下:
①向体积为1 mL的油酸中加入酒精,配制一定浓度的油酸酒精溶液;
②用注射器吸取①中配制好的油酸酒精溶液,把它一滴一滴地滴入小量筒中,当滴入100滴时,测得其体积恰好是1 mL;
③向边长为30~40 cm的浅盘里倒入2 cm深的水,然后将爽身粉均匀撒在水面上;
④用注射器往水面上滴一滴油酸酒精溶液,待油酸薄膜形状稳定后,将事先准备好的玻璃板放在浅盘上,并在玻璃板上描下油酸膜的形状;
⑤将画有油酸膜轮廓的玻璃板放在坐标纸上,如图所示,数出轮廓范围内小方格的个数N,小方格的边长。
根据以上信息,回答下列问题:
(1)油酸薄膜的面积约为_______;
(2)若测得油酸分子的直径约为,1滴油酸酒精溶液中纯油酸的体积为_______mL;
(3)由此可知,油酸酒精溶液的浓度为_________%。(结果均保留2位有效数字)
答案以及解析
1.答案:D
解析:A.扩散运动是由于分子的不规则运动引起的,与化学反应无关,故A错误;
B.分子的热运动与宏观状态物体的运动无关,故B错误;
C.分子在做无规则运动,并不一定是某一时刻向左,下一时刻向右,故C错误;
D.和氧气分子的速率都呈现“中间多、两头少”的分布规律,故D正确。
故选:D。
2.答案:D
解析:扩散现象说明分子间存在间隙,分子在做永无停息的无规则运动,故A错误;布朗运动是悬浮颗粒的无规则运动,故B错误;悬浮颗粒越小,布朗运动越显著,故C错误;液体温度越高,布朗运动越显著,故D正确。
3.答案:C
解析:“用单分子油膜估测分子的大小”实验中是将酒精油酸容液滴在水面上形成单分子油膜,通过测量油膜体积以及油膜面积来求出油分子的直径,故C正确,ABD错误。故选:C。
4.答案:B
解析:当分子间距离时,分子力表现为引力,分子之间的距离增大时,分子力做负功,分子势能增大;相反时,分子力表现为斥力,分子间距离减小时,分子力做负功,分子势能增大,故可知当分子间距离为时,分子具有最小势能,选项A错误,B正确.当分子间距离为平衡距离时,引力和斥力大小相等,不是最大值,也不是零,选项C、D错误.
5.答案:A
解析:摩尔体积表示1 ml分子的总体积,1 ml任何物质含有阿伏加德罗常数个分子,所以,故A错误,B正确;摩尔体积等于摩尔质量除以密度,分子质量等于摩尔质量除以阿伏加德罗常数,故C、D正确;故选A。
6.答案:B
解析:属扩散现象,是由于两种不同物质分子运动引起的,不是分子间的相互吸引,B对,A错;布朗运动是颗粒的运动而不是分子运动,故C、D错.
7.答案:B
解析:液态氢分子可认为是紧挨着的,其空隙可忽略,对此题而言,建立立方体模型比球形模型运算更简洁。将液态氢分子看作边长为的小立方体,则每个液态氢分子的体积,,则边长为1 nm的立方体的体积,所以可容纳的液态氢分子的个数(个),故B正确。
8.答案:B
解析:当分子处于平衡位置时,分子间作用力为零,分子势能最小,故A、C错误,B正确;若越小,分子势能越大,分子间的引力和斥力都存在,且都在变大,故D错误。
9.答案:B
解析:物体的内能与物质的量、温度、体积等因素有关。温度、质量相同的物体,内能不一定相等,还与分子数、体积有关,故A错误;根据内能的定义,物体的内能是物体中所有分子的热运动动能和分子势能总和,故B正确;物体的内能与物体的机械能是两个不同的概念,二者没有关系,故C错误;温度越高,分子的平均动能越大,但物体的内能不一定越大,还与物质的量及体积有关,故D错误。
10.答案:BD
解析:布朗运动是悬浮颗粒的无规则运动,不是液体分子的运动,故A错误;
B. 液体的温度越高,悬浮颗粒越小,布朗运动越剧烈,故B正确;
C. D. 布朗运动是由于液体分子从各个方向对悬浮粒子撞击作用不平衡引起的,故C错误,D正确。故选BD.
11.答案:ABC
解析:铁丝很难被拉长,这一事实说明铁丝分子间存在引力,故A正确;水很难被压缩,这一事实说明水分子间存在斥力,故B正确;将两个纯净的铅块压紧后合在一起,说明铅块分子间存在引力,故C正确;磁铁可以吸引铁屑,是因为磁力的作用,并不能够说明分子间存在引力,故D错误。
12.答案:AC
解析:用油膜法估测油酸分子直径的三个条件:①将油酸分子视为球体模型;②忽略油酸分子之间的间隙,认为分子是紧密排列的;③油酸分子在水面形成单分子油膜。只有在上述三个理想条件下油膜的厚度才能视为油酸分子的直径。故A、C正确。
13.答案:BD
解析:一定温度下某理想气体的分子碰撞十分频繁,单个分子运动杂乱无章,速率不等,但大量分子的运动遵从统计规律,速率很大和速率很小的分子数目相对较少,向各个方向运动的分子数目相等,A、C错误,B正确;理想气体温度升高时,大量分子平均动能增大,但个别或少量(如10个)分子的平均速率有可能减小,D正确.
14.答案:AD
解析:温度相同的任何物体,内部分子的平均动能都相等,所以A对,B错;动能与质量有关,分子平均动能相同,平均速率不一定相同,水银分子的质量大,则平均速率小,所以C错,D对。
15.答案:(1)
(2)
(3)0.17
解析:(1)由坐标纸可知,油酸薄膜所占方格数约是105,则油酸薄膜的面积约为。
(2)一滴油酸酒精溶液含纯油酸的体积。
(3)当滴入100滴时,测得其体积恰好是1 mL,即1滴油酸酒精溶液的体积为,那么油酸酒精溶液的浓度为。
相关试卷
这是一份2021学年1 普朗克黑体辐射理论课后练习题,共7页。试卷主要包含了关于理想气体,下列说法正确的是,下列说法正确的是,对一定质量的理想气体等内容,欢迎下载使用。
这是一份高中物理人教版 (2019)选择性必修 第三册第五章 原子核2 放射性元素的衰变达标测试,共9页。试卷主要包含了下列说法正确的是等内容,欢迎下载使用。
这是一份人教版 (2019)选择性必修 第三册1 分子动理论的基本内容课后复习题,共3页。试卷主要包含了分子动理论的基本内容等内容,欢迎下载使用。

