高中第18课 冷战与国际格局的演变学案设计
展开高中历史人教统编版(必修)中外历史纲要(下)第18课 冷战与国际格局的演变导学案: 这是一份高中历史人教统编版(必修)中外历史纲要(下)第18课 冷战与国际格局的演变导学案,共10页。学案主要包含了课程标准,重点难点,基础知识梳理,基础知识梳理参考答案等内容,欢迎下载使用。
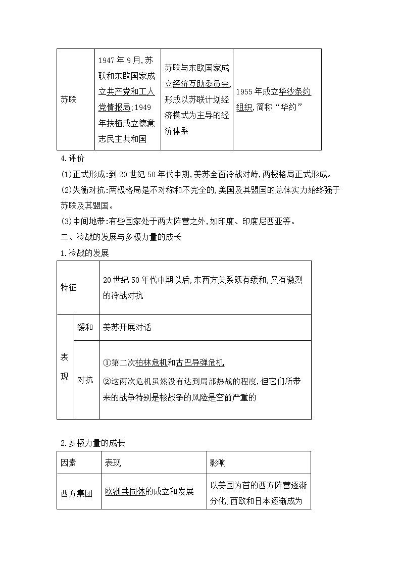
高中历史人教统编版(必修)中外历史纲要(下)第八单元 20 世纪下半叶世界的新变化第18课 冷战与国际格局的演变精品导学案: 这是一份高中历史人教统编版(必修)中外历史纲要(下)第八单元 20 世纪下半叶世界的新变化第18课 冷战与国际格局的演变精品导学案,共5页。学案主要包含了冷战与两极格局,冷战的发展与多极力量的成长,两极格局的瓦解等内容,欢迎下载使用。
历史(必修)中外历史纲要(下)第18课 冷战与国际格局的演变导学案: 这是一份历史(必修)中外历史纲要(下)第18课 冷战与国际格局的演变导学案,共5页。学案主要包含了高考考察点等内容,欢迎下载使用。

