2022届高考物理一轮复习章末滚动验收13热学含解析新人教版
展开章末滚动验收(十三)
(时间:40分钟)
一、单项选择题
1.在做“用油膜法估测分子的大小”的实验中:关于油膜面积的测量方法,下列说法正确的是( )
A.油酸酒精溶液滴入水中后,要立刻用刻度尺去量油膜的面积
B.油酸酒精溶液滴入水中后,要让油膜尽可能地散开,再用刻度尺去量油膜的面积
C.油酸酒精溶液滴入水中后,要立即将油膜的轮廓画在玻璃板上,再利用坐标纸去计算油膜的面积
D.油酸酒精溶液滴入水中后,要让油膜尽可能散开,等到状态稳定后,再把油膜的轮廓画在玻璃板上,用坐标纸去计算油膜的面积
D [油酸酒精溶液滴入水中后,不能立即去量油膜的面积,因为此时油酸溶液还未完全散开,选项A、C错误;也不能用刻度尺去量油膜的面积,应把油膜的轮廓画在玻璃板上,用坐标纸去计算油膜的面积,选项B错误,D正确。]
2.下列说法不正确的是( )
A.在毛细现象中,毛细管中的液面有的升高,有的降低,这与液体的种类和毛细管的材质有关
B.脱脂棉脱脂的目的在于使它从不被水浸润变为可以被水浸润,以便吸取药液
C.烧热的针尖接触涂有蜂蜡薄层的云母片背面,熔化的蜂蜡呈椭圆形,说明云母片是单晶体
D.在空间站完全失重的环境下,水滴能收缩成标准的球形是因为液体表面张力的作用
E.在一定温度下,当人们感到潮湿时,水蒸发慢,空气的绝对湿度一定较大
E [在毛细现象中,毛细管中的液面有的升高,有的降低,这与液体的种类和毛细管的材质有关,选项A正确;脱脂棉脱脂的目的在于使它从不被水浸润变为可以被水浸润,以便吸取药液,选项B正确;烧热的针尖接触涂有蜂蜡薄层的云母片背面,熔化的蜂蜡呈椭圆形,说明云母片的物理性质具有各向异性,云母片是单晶体,选项C正确;在空间站完全失重的环境下,水滴能收缩成标准的球形是因为液体表面张力的作用,选项D正确;在一定温度下,空气的相对湿度越大,水蒸发越慢,人就感到越潮湿,故当人们感到潮湿时,空气的相对湿度一定较大,但绝对湿度不一定大,故E错误。]
3.图为一定质量理想气体的压强p与体积V关系图象,它由状态A经等容过程到状态B,再经等压过程到状态C。设A、B、C状态对应的温度分别为TA、TB、TC,则下列关系式中正确的是( )
A.TA<TB,TB<TC B.TA>TB,TB=TC
C.TA>TB,TB<TC D.TA=TB,TB>TC
C [由状态A到状态B过程中,气体体积不变,由查理定律可知,随压强减小,温度降低,故TA>TB,A、D项错;由状态B到状态C过程中,气体压强不变,由盖—吕萨克定律可知,随体积增大,温度升高,即TB<TC,B项错,C项对。]
4.如图所示,一汽缸固定在水平地面上,用重力不计的活塞封闭着一定质量的气体。已知汽缸不漏气,活塞移动过程中与汽缸内壁无摩擦。初始时,外界大气压强为p0,活塞紧压小挡板。现缓慢升高汽缸内气体的温度,则下列图中能反映汽缸内气体的压强p随热力学温度T变化的图象是( )
A B C D
B [当缓慢升高汽缸内气体温度时,开始一段时间气体发生等容变化,根据查理定律可知,缸内气体的压强p与汽缸内气体的热力学温度T成正比,在pT图象中,图线是过原点的倾斜直线;当活塞开始离开小挡板时,缸内气体的压强等于外界的大气压,气体发生等压膨胀,在pT图象中,图线是平行于T轴的直线,B正确。]
二、多项选择题
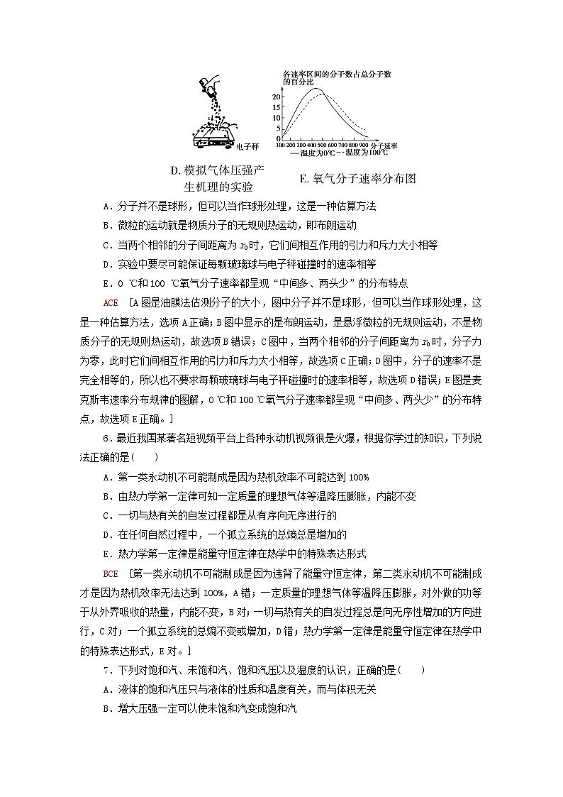
5.下列五幅图分别对应五种说法,其中正确的是( )
A.分子并不是球形,但可以当作球形处理,这是一种估算方法
B.微粒的运动就是物质分子的无规则热运动,即布朗运动
C.当两个相邻的分子间距离为r0时,它们间相互作用的引力和斥力大小相等
D.实验中要尽可能保证每颗玻璃球与电子秤碰撞时的速率相等
E.0 ℃和100 ℃氧气分子速率都呈现“中间多、两头少”的分布特点
ACE [A图是油膜法估测分子的大小,图中分子并不是球形,但可以当作球形处理,这是一种估算方法,选项A正确;B图中显示的是布朗运动,是悬浮微粒的无规则运动,不是物质分子的无规则热运动,故选项B错误;C图中,当两个相邻的分子间距离为r0时,分子力为零,此时它们间相互作用的引力和斥力大小相等,故选项C正确;D图中,分子的速率不是完全相等的,所以也不要求每颗玻璃球与电子秤碰撞时的速率相等,故选项D错误;E图是麦克斯韦速率分布规律的图解,0 ℃和100 ℃氧气分子速率都呈现“中间多、两头少”的分布特点,故选项E正确。]
6.最近我国某著名短视频平台上各种永动机视频很是火爆,根据你学过的知识,下列说法正确的是( )
A.第一类永动机不可能制成是因为热机效率不可能达到100%
B.由热力学第一定律可知一定质量的理想气体等温降压膨胀,内能不变
C.一切与热有关的自发过程都是从有序向无序进行的
D.在任何自然过程中,一个孤立系统的总熵总是增加的
E.热力学第一定律是能量守恒定律在热学中的特殊表达形式
BCE [第一类永动机不可能制成是因为违背了能量守恒定律,第二类永动机不可能制成才是因为热机效率无法达到100%,A错;一定质量的理想气体等温降压膨胀,对外做的功等于从外界吸收的热量,内能不变,B对;一切与热有关的自发过程总是向无序性增加的方向进行,C对;一个孤立系统的总熵不变或增加,D错;热力学第一定律是能量守恒定律在热学中的特殊表达形式,E对。]
7.下列对饱和汽、未饱和汽、饱和汽压以及湿度的认识,正确的是( )
A.液体的饱和汽压只与液体的性质和温度有关,而与体积无关
B.增大压强一定可以使未饱和汽变成饱和汽
C.降低温度一定可以使未饱和汽变成饱和汽
D.空气中所含水蒸气的压强越大,空气的绝对湿度越大
E.干湿泡湿度计的干、湿两支温度计的示数差越小,空气的相对湿度越大
ADE [饱和汽压的大小取决于物质的性质和温度,而与体积无关,故A正确;饱和汽压与压强无关,故B错误;降低温度可能使未饱和汽变成饱和汽,但不是一定使未饱和汽变成饱和汽,故C错误;空气的湿度是指相对湿度,空气中所含水蒸气的压强越大,空气的绝对湿度越大,但相对湿度不一定越大,故D正确;干湿泡湿度计的干、湿两支温度计示数差越小,说明空气越潮湿,相对湿度越大,故E正确。]
8.(2020·四川绵阳检测)如图所示,汽缸和活塞与外界均无热交换,汽缸中间有一个固定的导热性良好的隔板,封闭着两部分理想气体A和B,活塞处于静止状态。现通过电热丝对气体A加热一段时间后,活塞达到新的平衡。不计气体分子势能和活塞与汽缸壁间的摩擦,大气压强保持不变。下列判断正确的是( )
A.气体A吸热,内能增加
B.气体B吸热,对外做功,内能不变
C.气体A内分子的平均动能增大
D.气体A内和气体B内每个分子的动能都增大
E.气体B内分子单位时间内对单位面积的器壁碰撞次数减少
ACE [由题意可知气体A发生等容变化,则W=0,根据ΔU=W+Q可知气体A吸收热量后,内能增加,温度升高,因为中间是导热隔板,所以气体B吸收热量,又汽缸和活塞与外界无热交换,所以气体B温度升高,内能增加,气体A、B内分子的平均动能变大,但并不是每个分子的动能都增大,选项A、C正确,B、D错误;气体B的体积增大,分子平均动能增大,但压强不变,所以气体B内分子单位时间内对单位面积的器壁碰撞次数减少,选项E正确。]
三、非选择题
9.在“用油膜法估测分子大小”的实验中,将1 mL的油酸加入酒精中配制成1 000 mL的油酸酒精溶液,通过注射器测得80滴这样的溶液为1 mL,取1滴溶液滴在撒有痱子粉的浅水槽中,待油膜界面稳定后,测得油膜面积为253 cm2。
(1)估算油酸分子的直径d=________ m(结果保留一位有效数字)。
(2)将上述油酸酒精溶液置于一个敞口容器中放置一段时间,再使用该溶液进行实验会导致油酸分子直径的测量结果________(填“偏大”“偏小”或“不变”)。
[解析] 本题考查“用油膜法估测分子大小”实验的数据处理、误差分析。
(1)测得油膜面积为S=253 cm2=2.53×10-2 m2,每一滴油酸酒精溶液含有纯油酸的体积为V=× ml=1.25×10-11 m3,油酸分子的直径为d== m≈5×10-10 m。
(2)将油酸酒精溶液置于一个敞口容器中,如果时间偏长,酒精挥发,导致油酸浓度增大,但计算一滴油酸酒精溶液中所含纯油酸的体积时仍按原来的浓度计算,导致体积偏小,以此计算出的油酸分子的直径偏小。
[答案] (1)5×10-10 (2)偏小
10.一定质量的理想气体,状态从A→B→C→D→A的变化过程可用如图所示的pV图线描述,其中D→A为等温线,气体在状态A时温度为TA=300 K,求:
(1)气体在状态C时温度TC;
(2)若气体在A→B过程中吸热1 000 J,则在A→B过程中气体内能如何变化?变化了多少?
[解析] (1)D→A为等温线,则TA=TD=300 K,C到D过程由盖—吕萨克定律得:
=
所以TC=375 K。
(2)A→B过程压强不变,
W=-pΔV=-2×105×3×10-3 J=-600 J
由热力学第一定律,得:
ΔU=Q+W=1 000 J-600 J=400 J
则气体内能增加,增加了400 J。
[答案] (1)375 K (2)气体内能增加 增加了400 J
11.(2020·河北邢台二中第二次月考)如图所示,“L”形玻璃管ABC粗细均匀,开口向上,玻璃管水平部分长为30 cm,竖直部分长为10 cm,管中一段水银柱处于静止状态,水平管中的水银柱长为10 cm,竖直管中的水银柱长为5 cm,已知大气压强为p0=75 cmHg,管中封闭气体的温度为27 ℃。
(1)若对玻璃管中的气体缓慢加热,当竖直管中的水银柱液面刚好到管口C时,管中封闭气体的温度升高多少?(结果保留1位小数)
(2)若以玻璃管水平部分为转轴,缓慢转动玻璃管180°,使玻璃管开口向下,试判断玻璃管中水银会不会流出?如果不会流出,竖直管中水银液面离管口的距离为多少?
[解析] (1)开始时,管内封闭气体的压强p1=p0+5 cmHg=80 cmHg
气柱的长度l1=20 cm
气体加热后,当竖直管中水银面刚好到管口C时,管中封闭气柱的长度为l2=25 cm
管中气体压强p2=p0+10 cmHg=85 cmHg
设玻璃管的横截面积为S,则根据理想气体状态方程有
=
即=
解得T2≈398.4 K
玻璃管中封闭气体的温度升高ΔT=T2-T1=98.4 K
故Δt=98.4 ℃。
(2)若将玻璃管以水平部分为转轴,缓慢转动玻璃管180°,使玻璃管开口向下,假设水银不会流出,且竖直管中水银面离管口的距离为h cm
此时管中气体压强
p3=p0-(10-h) cmHg=(65+h) cmHg
管中封闭气柱长l3=(20+5-h) cm=(25-h) cm
根据玻意耳定律有p1l1S=p3l3S
即80×20=(65+h)(25-h)
解得h=(5-20) cm
因h>0,假设成立,因此水银不会流出,管中水银面离管口的距离为(5-20) cm。
[答案] (1)98.4 ℃ (2)(5-20) cm
高考物理一轮复习章末滚动验收13热学含答案: 这是一份高考物理一轮复习章末滚动验收13热学含答案,共7页。试卷主要包含了单项选择题,多项选择题,非选择题等内容,欢迎下载使用。
人教版高考物理一轮复习章末滚动验收13热学含答案: 这是一份人教版高考物理一轮复习章末滚动验收13热学含答案,共7页。试卷主要包含了单项选择题,多项选择题,非选择题等内容,欢迎下载使用。
2022届高考物理一轮复习章末滚动验收9磁场含解析新人教版: 这是一份2022届高考物理一轮复习章末滚动验收9磁场含解析新人教版,共9页。试卷主要包含了单项选择题,多项选择题,非选择题等内容,欢迎下载使用。

