所属成套资源:2019年北京市东城区高考二模试卷
- 2019年北京市东城区高考二模地理试卷 试卷 1 次下载
- 2019年北京东城区高考二模英语试卷(含解析) 试卷 1 次下载
- 2019年北京东城区高考二模物理试卷(含解析) 试卷 1 次下载
- 2019年北京市东城区高考二模政治试卷 试卷 0 次下载
- 2019年北京市东城区高考二模历史试卷 试卷 1 次下载
2019年北京市东城区高考化学二模试卷
展开
这是一份2019年北京市东城区高考化学二模试卷,文件包含2019年北京市东城区高考化学二模试卷原卷版docx、2019年北京市东城区高考化学二模试卷解析版docx等2份试卷配套教学资源,其中试卷共20页, 欢迎下载使用。
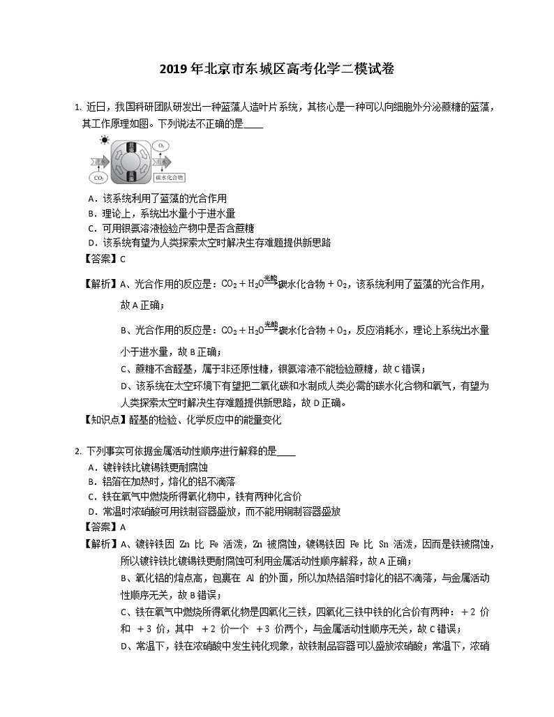
近日,我国科研团队研发出一种蓝藻人造叶片系统,其核心是一种可以向细胞外分泌蔗糖的蓝藻,其工作原理如图。下列说法不正确的是
A.该系统利用了蓝藻的光合作用
B.理论上,系统出水量小于进水量
C.可用银氨溶液检验产物中是否含蔗糖
D.该系统有望为人类探索太空时解决生存难题提供新思路
下列事实可依据金属活动性顺序进行解释的是
A.镀锌铁比镀锡铁更耐腐蚀
B.铝箔在加热时,熔化的铝不滴落
C.铁在氧气中燃烧所得氧化物中,铁有两种化合价
D.常温时浓硝酸可用铁制容器盛放,而不能用铜制容器盛放
钨(W)在高温下可缓慢升华。碘钨灯中封存的碘蒸气能发生反应:W(s)+I2(g)⇌WI2(g),利用工作时灯泡壁与灯丝的温度差,将沉积在灯泡壁上的钨“搬运”回灯丝上。对于该过程的理解不正确的是
A.工作时,电能转化为光能和热能
B.工作时,在灯泡壁和灯丝上发生反应的平衡常数互为倒数
C. W(s)+I2(g)⇌WI2(g) 为放热反应
D.碘蒸气的作用是延长灯丝的使用寿命
BMO(Bi2MO6)是一种高效光催化剂,可用于光催化降解苯酚,原理如图所示。下列说法不正确的是
A.该过程的总反应:C6H6O+7O2光→BMO6CO2+3H2O
B.该过程中 BMO 表现较强氧化性
C.降解产物的分子中只含有极性共价键
D. ① 和 ② 中被降解的苯酚的物质的量之比为 3:1
酸与醇发生酯化反应的过程如下:
下列说法不正确的是
A.①的反应类型是加成反应
B.②的反应类型是消去反应
C.若用 R18OH 作反应物,产物可得 H218O
D.酯化过程中,用浓硫酸有利于②的过程
下列实验操作或现象不能用平衡移动原理解释的是
不同条件下,用 O2 氧化 a ml/L FeCl2 溶液过程中所测的实验数据如图所示。下列分析或推测合理的是
A.由①、②可知,pH 越大,+2 价铁越易被氧化
B.由②、③推测,若 pH>7,+2 价铁更难被氧化
C.由①、③推测,FeCl2 被 O2 氧化的反应为放热反应
D. 60∘C 、 pH=2.5 时,4 h 内 Fe2+ 的平均消耗速率大于 0.15a ml/(L⋅h)
缓释布洛芬是常用的解热镇痛药物,其一种合成路线如下:
已知:①
② R1COOR2+R3OH催化剂→ΔR1COOR3+R2OH
(1) 按照官能团分类,A 所属的类别是 。
(2) 反应①的化学方程式是 。
(3) 试剂 X 的结构简式是 。
(4) F→G 的反应类型是 。
(5) H 的结构简式是 。
(6) 反应②的化学方程式是 。
(7) 缓释布洛芬能缓慢水解释放出布洛芬,请将下列方程式补充完整。
(8) 以丙烯为起始原料制备丙酮酸甲酯()的合成路线如下,请补充完整(无机试剂任选)。
某小组模拟工业上回收分银渣中的银,过程如下:
(1) Na2SO3 溶液和氨水均可作浸出剂,但由于氨水易 (填物理性质),故用 Na2SO3 溶液更环保。
(2) I 中主要反应:AgCl+2SO32−⇌Ag(SO3)23−+Cl−。研究发现:其他条件不变时,该反应在敞口容器中进行,浸出时间过长会使银的浸出率(浸出液中银的质量占起始分银渣中银的质量的百分比)降低,可能原因是 (用离子方程式表示)。
(3) 研究发现:浸出液中含银化合物总浓度与含硫化合物总浓度及浸出液 pH 的关系如下图。
i pH=10 时,含银化合物总浓度随含硫化合物总浓度的变化趋势是 。
ii 解释 i 中变化趋势的原因: 。
iii pH=5 时,含银化合物总浓度随含硫化合物总浓度的变化与 pH=10 时不同,原因是 。
(4) 将 Ⅱ 中反应的离子方程式补充完整:
Ag(SO3)23−+ OH−+ = + + +CO32−
(5) Ⅲ 中回收液可直接循环使用,但循环多次后,银的浸出率会降低。从回收液离子浓度变化和反应限度的角度分析原因: 。
过硫酸(H2S2O8)为无色晶体,易溶于水,在热水中易水解。
(1) 依据硫酸和过硫酸的结构式,下列说法正确的是 (填序号)。
a.硫酸和过硫酸均为共价化合物
b.过硫酸分子中含有与过氧化氢分子中相同的化学键
c.过硫酸分子可看作 2 个硫酸分子脱去 1 个水分子
(2) 工业上利用过硫酸铵制备过氧化氢的一种方法如下图。
i 电解法制 (NH4)2S2O8 过程中,得到 S2O82− 的电极反应式是 。
ii 其他条件一定,电解相同时间后,测得生成液中 S2O82− 含量随温度变化如图。电解时通常控制 15∘C 而不用更低温度的原因: 。
iii X 的化学式是 。
iv 过硫酸盐的水解反应 (填“属于”或“不属于”)氧化还原反应。
v 下图中 a∼e 表示 S2O82− 中的部分化学键,则 S2O82− 发生水解反应时断裂的化学键是 (选填字母)。
(3) 过硫酸钾氧化法可用于分析锰钢中 Mn 元素的含量:取样品 a g,加入过量浓硝酸,在加热条件下将 Mn 溶出,再用 b L 过硫酸钾溶液将溶出的 Mn2+ 全部转化为 MnO4−,检测 MnO4− 浓度,计算得出样品中 Mn 元素的质量分数为 c。
i 该实验条件下氧化性:S2O82− MnO4−(填“>”或“Cu2+,预测 Fe3+ 与 SCN− 也可发生类似 a 中的氧化还原反应,进行如下实验。
i 向 Fe2(SO4)3 溶液中滴入少量 KSCN 溶液,观察到 ,表明发生了反应:Fe3++3SCN−⇌Fe(SCN)3。
ii 基于(4)继续实验:用 Fe2(SO4)3 溶液、 KSCN 溶液与石墨电极、电压表、盐桥等组装成原电池,电压表指针几乎不偏转。该实验的目的是 。
iii 查阅资料并讨论后得出:溶液中离子在反应时所表现的氧化性强弱与相应还原产物的价态和状态有关。由此分析 a 中反应发生的原因:生成 CuSCN 沉淀使 Cu2+ 的氧化性增强,并补充实验进一步证明。补充的实验是 。
iv 取(4)中反应后溶液,逐滴加入 K3[Fe(CN)6] 溶液,产生蓝色沉淀,并且沉淀量逐渐增多。该实验结果与(5)中实验结果不一致,解释原因: 。
v 为进一步证实(7)中的解释,在以上实验的基础上补充实验,其操作及现象是 。A.
卤化银沉淀的转化
B.
配制 FeCl3 溶液
C.
淀粉在不同条件下水解
D.
探究石灰石与稀盐酸在密闭环境下的反应
相关试卷
这是一份北京市东城区2023届高三二模化学试卷,共10页。
这是一份北京市东城区2023届高三一模化学试卷,共10页。
这是一份2022年北京市东城区高三二模化学试卷含答案,共12页。

