第15单元 实验设计与评价(B卷 滚动提升检测)试卷
展开
这是一份第15单元 实验设计与评价(B卷 滚动提升检测)试卷,共18页。试卷主要包含了选择题,非选择题等内容,欢迎下载使用。
一、选择题:本题共18个小题,每小题3分,共54分。在每小题给出的四个选项中,只有一项是符合题目要求的。
1.下列实验装置正确的是
A.制取并检验二氧化硫 B.制取氧气
C.制取氨气D.实验室制氯气
1.D
【解析】
A.尾气吸收错误,应该用浸有碱液的棉花团吸收多余的二氧化硫,故不选A;
B.收集装置错误,由于氧气的密度与大于空气,则收集氧气时应长进短出,故不选B;
C.制取NH3的药品选择错误, 氯化铵受热分解,遇冷化合,不可利用加热氯化铵的方法制备氨气,故不选C;
D.二氧化锰和浓盐酸加热可以制取氯气,故选D;
答案:D
【点睛】
本题考查常见气体的制备,注意把握实验的严密性和可行性的评价,易错选项C,注意实验室制取氨气时药品的选择。
2.下列实验中,对应的现象以及结论都正确且两者具有因果关系的是
AB.BC.CD.D
2.B
【解析】
A.酸性条件下亚铁离子可能被硝酸根离子氧化,则不能判断H2O2、Fe3+的氧化性,故A错误;
B.浓氨水具有挥发性,可以会发出碱性气体氨气,浓盐酸具有挥发性,挥发出的氯化氢可以和氨气反应得到白烟氯化铵,故B正确;
C.某溶液W进行焰色反应实验焰色为黄色,证明含有钠离子,但是钾离子的检验需要透过钴玻璃观察,所以无法判断钾离子是否存在,故C错误;
D.氯气、二氧化硫均与NaOH反应,碱性降低,二氧化硫为酸性氧化物,均与漂白性无关,故D错误;
故答案为B。
3.为除去Fe2O3中的Al2O3,可选用的溶液是
A.HClB.CH3COOHC.NaOHD.NH3·H2O
3.C
【解析】
氧化铁为碱性氧化物,能与酸反应;Al2O3是两性氧化物,既能与酸反应又能与强碱溶液反应,为除去Fe2O3中的Al2O3,需要选择它们性质的不同点,即氧化铝可溶于强碱溶液中,而氧化铁不溶,过滤分离,故答案选C。
4.下列金属中,表面自然形成的氧化层能保护内层金属不被空气氧化的是( )
A.Cu B.Na C.Fe D.Al
4.D
【解析】
试题分析:A、铜在空气中不能形成氧化层,跟空气中的CO2、H2O、O2形成了碱式碳酸铜,错误;B、钠和氧气反应生成的氧化钠是粉末状物质,不是致密的氧化膜,不能阻碍反应的进行,错误;C、铁在空气中易被氧化成疏松的氧化铁,不能保护内部金属,错误;D、像铝、镁在空气中易于氧气反应,在表面生成一层致密的氧化膜,该氧化膜能够保护内部金属不被氧化,正确。
考点:考查铝、铜、钠、铁的化学性质。
5.一种从含Br-废水中提取Br2的过程,包括过滤、氧化、正十二烷萃取及蒸馏等步骤。已知:
下列说法正确的是
A.过滤时,需不断搅
B.将-氧化为Br2
C.正十二烷而不用CCl4,是因为其密度小
D.进行蒸馏,先收集正十二烷再收集Br2
5.B
【解析】
A、过滤时不需搅拌,选项A错误;
B、用乙装置利用氯气将Br-氧化为Br2,选项B正确;
C、丙装置中用正十二烷而不用CCl4,是因为其沸点与溴相差大,萃取后的溶液可通过蒸馏而分离,选项C错误;
D、可用装置丁进行蒸馏,先收集Br2再收集正十二烷,选项D错误。
答案选B。
6.实验室欲配制1.00ml/L的NaCl溶液80mL。下列说法正确的是( )
A.选用100mL容量瓶,并用蒸馏水洗净后烘干
B.称取5.9g NaCl固体倒入容量瓶中溶解
C.定容时俯视刻度会导致浓度偏高
D.摇匀、静置后发现凹液面低于刻度线1~2mm,用胶头滴管加水至与刻度线相平即可
6.C
【解析】
A.配制80ml溶液选用100mL容量瓶,用蒸馏水洗净即可使用,不需要烘干,A错误;
B.容量瓶只能用于配制溶液,不能做溶解器具,B错误;
C.定容时俯视刻度,所加蒸馏水的体积会偏小,会导致浓度偏高,C正确;
D.摇匀、静置后发现凹液面低于刻度线1~2mm为正常现象,液体残留在瓶颈处,不需要用胶头滴管加水,D错误;
答案为C。
【点睛】
本题易错点为A,容量瓶在使用前不需要干燥,蒸馏水不影响实验结果。
7.下列实验操作正确的是( )
A.用稀硫酸和锌粒制取H2时,加几滴CuSO4溶液以加快反应速率
B.将Cl2与HCl混合气体通过饱和食盐水可得到纯净的Cl2
C.向2支盛有5 mL不同浓度NaHSO3溶液的试管中同时加入2 mL 5% H2O2溶液,观察实验现象, 探究浓度对反应速率的影响
D.除去Cu粉中混有的CuO,加入稀硝酸溶液,过滤、洗涤、干燥
7.A
【解析】
A. 用稀硫酸和锌粒制取H2时,加几滴CuSO4溶液,则在锌粒表面析出Cu,形成原电池以加快锌的反应速率,A正确;
B. 将Cl2与HCl混合气体通过饱和食盐水,得到的Cl2中含有水蒸气,B错误;
C. 向2支盛有5 mL不同浓度NaHSO3溶液的试管中同时加入2 mL 5% H2O2溶液,反应无明显实验现象, 不能探究浓度对反应速率的影响,C错误;
D. 除去Cu粉中混有的CuO,加入稀盐酸溶液,过滤、洗涤、干燥,D错误;
答案为A
【点睛】
Cu、CuO均可与硝酸反应,不能用硝酸除杂。
8.某工业废水中含有大量的FeSO4、较多的Cu2+和少量的Na+。为减少污染并变废为宝,工厂计划从该废水中回收FeSO4和金属Cu。根据流程图,下列说法不正确的是
A.①②操作均为过滤,但D、E溶液成分不完全相同
B.C可以为稀硫酸,也可以是稀盐酸
C.操作③采用冷却结晶,说明硫酸亚铁晶体的溶解度随温度变化有一定变化
D.A为足量铁粉,其反应的离子方程式为:Fe+Cu2+=Fe2++Cu
8.B
【解析】
工业废水中含大量硫酸亚铁、Cu2+和少量的Na+,从该废水中回收硫酸亚铁和金属铜,结合流程可知,试剂A为Fe,操作①为过滤,则E中主要含硫酸亚铁,B中含Cu、Fe,加入试剂C为H2SO4,操作②为过滤,得到Cu,D中主要含FeSO4,操作③为蒸发、浓缩、结晶、过滤,可得到FeSO4.7H2O,以此解答该题。
A、由上述分析①②操作均为过滤,E中主要为FeSO4,含有少量的Na+,D溶液中主要含FeSO4,还含有少量的H2SO4,成分不完全相同,故A不符合题意;
B、因最终制备物质为FeSO4.7H2O,若加入的C物质为稀盐酸,则会导致制备物质纯度较低,故加入的物质C只能为稀硫酸,故B符合题意;
C、冷却结晶的原理是是根据物质在不同温度下溶解度不同(一般是高温下溶解度大,低温时溶解度小),而分离或提纯固体物质的一种方法,由此可知硫酸亚铁晶体的溶解度随温度变化有一定变化,故C不符合题意;
D、由上述分析可知,试剂A为铁粉,工业废水中含有Cu2+,其反应的离子方程式为:Fe+Cu2+=Fe2++Cu,故D不符合题意;
故选B。
9.关于下列实验的描述中正确的是( )
A.实验室可以选择电石和蒸馏水制备乙炔
B.可用溴水除去乙烷中混有的乙烯
C.用溴水和苯在催化剂作用下制备溴苯
D.实验室可用右图装置制备乙炔
9.B
【解析】
A. 电石与水反应太剧烈,为减缓反应速率,实验室应该选择电石和饱和食盐水制备乙炔,A错误;
B. 乙烯和溴水发生加成反应,可用溴水除去乙烷中混有的乙烯,B正确;
C. 应该用液溴和苯在催化剂作用下制备溴苯,C错误;
D. 电石溶于水后不能保持块状,因此实验室不能用装置制备乙炔,D错误;
答案选B。
10.某学习小组探究SO2气体的性质,装置如图所示,下列说法不合理的是( )
A.a装置中FeCl3溶液逐渐变为浅绿色,说明SO2有还原性
B.c装置Na2S溶液中出现浅黄色浑浊,说明SO2具有氧化性
C.b装置中蓝色退去,说明还原性:SO2> I-
D.b、c装置中发生反应转移的电子数一定相等
10.D
【解析】
A.装置中FeCl3溶液逐渐变为浅绿色,SO2+2Fe3++2H2O=SO42-+2Fe2++4H+,说明Fe3+被还原为Fe2+,则SO2被氧化,可以说明SO2具有还原性,A不符合题意;
B.c装置Na2S溶液中出现浅黄色浑浊,说明有单质硫生成,3SO2+2S2-+2H2O=3S↓+2SO32-,二氧化硫具有氧化性,将S2-氧化为硫单质,B不符合题意;
C.装置中蓝色褪去,说明SO2与碘水发生了氧化还原反应,SO2+I2+2H2O=SO42-+2I-+4H+,在该反应中SO2为还原剂, I-为还原产物,根据还原性:还原剂>还原产物,可知还原性:SO2>I-,C不符合题意;
D.甲、乙装置中消耗反应物的物质的量不确定,故反应中转移电子的物质的量不一定相等,D符合题意。
答案选D。
11.下列关于实验操作的说法正确的是( )
A.用苯萃取溴水中的溴时,将溴的苯溶液从分液漏斗下口放出
B.中和滴定实验中,锥形瓶用蒸馏水洗净须经烘箱烘干后才可使用
C.配制0.5ml·L-1480mL的NaOH溶液需称量9.6 g NaOH固体
D.某溶液中滴入2滴K3[Fe(CN)6]溶液生成具有特征蓝色的沉淀,说明原溶液中含有Fe2+
11.D
【解析】
A.用苯萃取溴水时,苯的密度比水小,分层后在上层,上层液体从上口倒出,A项错误;
B.中和滴定实验中,锥形瓶中有水并不会影响实验结果,可以不经过烘干,B项错误;
C.配制480mL溶液,需要用到500mL容量瓶,计算的时候用500mL计算,,,C项错误;
D.检验Fe2+,使用[Fe(CN)6]3+,会出现特征的蓝色沉淀。方程式为:,D项正确;
本题答案选D。
【点睛】
分层后在上层还是下层,和密度有关系,记住苯的密度比水小、CCl4的密度比水大。配制一定物质的量浓度的溶液时,实验室常用的容量瓶的规格有100mL、250mL、500mL、1000mL。并没有480mL的容量瓶,根据“大而近”的原则选择容量瓶。
12.下列离子方程式错误的是( )
A.向Mg(HCO3)2溶液中加入过量的NaOH溶液: Mg2++2HCO3-+4OH-=Mg(OH)2↓+2CO32-+2H2O
B.向亚硫酸钡固体中加入稀硝酸:3BaSO3+2H++2NO3- =3BaSO4+2NO↑+H2O
C.在银氨溶液中滴加过量稀硝酸:[Ag(NH3)2]OH+3H+ =Ag++2NH4++H2O
D.向NH4HSO4 稀溶液中逐滴加入 Ba(OH)2 稀溶液至 SO42- 刚好沉淀完全: Ba2++2OH-+NH4++H++SO42-=BaSO4↓+NH3·H2O+H2O
12.C
【解析】
A.向溶液中加入过量的,与反应生成,过量的与生成沉淀,故A正确;
B.酸性条件下,表现出强氧化性,可以将BaSO3氧化为BaSO4,故B正确;
C.氢氧化二氨合银应改成[Ag(NH3)2]+离子和OH-离子,银氨溶液与过量稀硝酸反应的离子方程式为:,故C错误;
D.使沉淀完全,则和的物质的量之比为1:1,故D正确;
本题答案为C。
13.过氧化钠可作呼吸面具中的供氧剂,实验室可用如图装置制取少量过氧化钠。下列说法错误的是( )
A.装置X还可以制取H2、CO2等气体
B.②中所盛试剂为浓硫酸
C.③的作用是除去空气中的水蒸气和二氧化碳
D.实验室需先点燃装置Z中的酒精灯
13.D
【解析】
A.可通过锌粒与稀硫酸反应制备氢气,通过碳酸钙和盐酸制备二氧化碳,上述两者反应皆为固液反应,可采用装置X制备,故A正确;
B.氧气与单质钠加热生成过氧化钠,因此装置X用于制备氧气,过氧化氢在二氧化锰作用下可生成氧气和水:,②中盛放浓硫酸吸水,防止水与单质钠发生反应生成杂质,故B正确;
C.外界的水蒸气与二氧化碳进入装置Z后会与单质钠发生反应生成杂质,因此③的作用是除去空气中的水蒸气和二氧化碳,故C正确;
D.若先点燃装置Z中的酒精,此时装置中还未充满氧气,存在二氧化碳和水,会与单质钠发生反应生成杂质,因此应先等装置Z中充满氧气后再点燃酒精灯,故D错误。
故答案选:D。
14.某学习小组拟探究CO2和锌粒反应是否生成CO,已知CO能与银氨溶液反应产生黑色固体。实验装置如图所示,下列说法正确的是 ( )
A.实验开始时,先点燃酒精灯,后打开活塞K
B.b、c、f中试剂依次为氢氧化钠溶液、浓硫酸、银氨溶液
C.a中所发生反应的离子方程式是CaCO3+2H+=CO2↑+Ca2++H2O
D.装置e的作用是收集一氧化碳气体
14.C
【解析】
探究CO2和锌粒反应是否生成CO,已知CO能与银氨溶液反应产生黑色固体,a装置是二氧化碳气体发生装置,生成的二氧化碳气体含有氯化氢和水蒸气,通过b中饱和碳酸氢钠溶液除去氯化氢,装置c中浓硫酸除去水蒸气,通过d加热和锌发生反应,装置e为安全瓶,一氧化碳进入装置f中的银氨溶液产生黑色固体,验证一氧化碳的存在,据此分析判断选项。
A.实验开始时,需先打开活塞K,使反应产生的CO2排尽装置内空气,避免空气与锌粉反应,后点燃酒精灯,A错误;
B.b装置是除尽CO2中的氯化氢,若用氢氧化钠,吸收氯化氢的同时也吸收CO2,应用饱和碳酸氢钠溶液,B错误;
C.依题意,a装置是用于块状固体与液体反应制取CO2气体,通常用石灰石与稀盐酸反应,反应方程式为:CaCO3+2H+=CO2↑+Ca2++H2O,C正确;
D.装置e为安全瓶,防止装置f中的液体倒吸到硬质玻璃管中,D错误;
故合理选项是C。
【点睛】
本题考查了物质性质和实验过程。掌握实验原理,明确各个装置的作用是解题关键。实验室中通常用石灰石与稀盐酸反应制取二氧化碳,盐酸具有挥发性,在验证二氧化碳具有氧化性前要先除去其中所含有的杂质,并注意实验安全、实验现象的检验。
15.下列关于应用套管实验装置(部分装置未画出)进行的实验,下列叙述错误的是( )
A.利用甲装置可以制取少量HF
B.利用乙装置可以验证Na2O2与水反应既生成氧气,又放出热量
C.利用丙装置验证KHCO3和K2CO3的热稳定性,X中应放的物质是KHCO3
D.利用丁装置制取SO2,并检验其还原性,小试管中的试剂可为酸性KMnO4溶液
15.A
【解析】
A.HF会腐蚀玻璃,不能用玻璃仪器作为制备氟化氢的装置,故A错误;
B.利用乙装置在p处放带火星的木条,木条复燃,则可以验证Na2O2与水反应生成氧气,将q管放入到水中,有气泡冒出,则证明Na2O2与水反应是放出热量,故B正确;
C.利用丙装置验证KHCO3和K2CO3的热稳定性,Y中温度高,X中温度低,物质在温度低的环境中受热分解,温度高的不分解,说明更加稳定性,因此X中应放的物质是KHCO3,故C正确;
D.利用丁装置制取SO2,生成的二氧化硫再与内管中盛装的高锰酸钾溶液反应,高锰酸钾溶液褪色,则说明SO2有还原性,故D错误。
综上所述,答案为A。
16.实验室中某些气体的制取、收集、尾气处理(或性质实验)装置如图所示,用此装置和下表中提供的物质完成相关实验,合理的选项是( )
AB.BC.CD.D
16.C
【解析】
A.铜与浓硝酸反应生成二氧化氮,二氧化氮与水反应能生成硝酸和一氧化氮,一氧化氮属于空气污染物,故不能用水来吸收二氧化氮,故A错误;
B.二氧化锰与浓盐酸反应制取氯气需要加热条件下进行,氯化氢容易挥发,必须使用饱和食盐水除去氯气中氯化氢;完全吸收装置应该使用防止倒吸装置,故B错误;
C.碳酸钙与盐酸反应生成二氧化碳气体,二氧化碳密度大于空气,使用向上排空气法收集;二氧化碳不污染大气,可以使用澄清石灰水检验二氧化碳是否收集满,故C正确;
D.氨气的密度比空气小,收集装置的导管应该改为短进长出,且氨气极易溶于水,应该使用防止倒吸装置,故D错误;
故选C。
17.根据下列实验操作和现象所得到的实验结论正确的是
AB.BC.CD.D
17.A
【解析】
A.单质溴与KI在溶液中发生氧化还原反应生成碘单质,产生的碘单质易溶于四氯化碳,由于四氯化碳的密度比水大,与水互不相容,所以静置分层,上层无色,下层紫红色,可知溴的非金属性强于碘,A正确;
B.酸性条件下硝酸根离子可氧化亚硫酸钡生成硫酸钡沉淀,因此不能确定Na2SO3溶液是否变质,B错误;
C.由于是向硝酸银溶液中首先滴入少量NaCl溶液,所以硝酸银过量,过量的硝酸银与滴入的Na2S反应产生Ag2S沉淀,均为沉淀生成,不能比较AgCl、Ag2S的溶解度,C错误;
D.钡离子与碳酸根离子反应生成沉淀,使碳酸根离子的水解平衡逆向移动,溶液中c(OH-)减小,溶液红色逐渐褪去,并不是因为BaCl2溶液是酸性溶液,D错误;
故合理选项为A。
18.用如图装置进行实验,将液体A逐滴加入到固体B中,下列叙述正确的是( )
A.若A为浓盐酸,B为KMnO4晶体,C中盛有紫色石蕊溶液,则C中溶液最终呈红色
B.若A为浓氨水,B为生石灰,C中盛有AlCl3溶液,则C中溶液先产生白色沉淀,然后沉淀又溶解
C.实验仪器D可以起到防止溶液倒吸的作用
D.若A为浓H2SO4,B为Cu,C中盛有澄清石灰水,则C中溶液变浑浊
18.C
【解析】
A. 若A为浓盐酸,B为KMnO4晶体,二者反应生成氯气,把氯气通到紫色石蕊溶液中,氯气与水反应生成HCl和HClO,HCl具有酸性,使紫色石蕊溶液变红,HClO具有漂白性,使溶液褪色,C中溶液最终呈无色,A错误;
B. 若A为浓氨水,B为生石灰,滴入后反应生成氨气,氨气和铝离子反应生成氢氧化铝,但氢氧化铝不溶于弱碱一水合氨,所以C中产生白色沉淀不溶解,B错误;
C. D中球形干燥管中间部分较粗,盛放液体的量较多,倒吸的液体靠自身重量回落,因此可以防止液体倒吸, C正确;
D.若A为浓硫酸,B为Cu,反应需要加热才能发生,如果不加热,则没有二氧化硫产生,所以C中溶液无变化,D错误。
答案选C。
二、非选择题:本大题共4小题,共46分。
19.(1)实验室少量的金属钠保存在___________中,取用时用到的仪器和用品有小刀、玻璃片、滤纸和____________, 剩余的钠应_______________;将一小块钠投入到硫酸铜溶液中,反应的离子方程式为______________________________________,观察到的现象为_____________(填写标号)。
a.钠浮在液面上四处游动 b.钠融成了一个闪亮的小球
c.溶液中有蓝色沉淀生成 d.溶液中有红色固体析出
(2)实验室制氯气的化学反应方程式为_________________________________;氯气为有毒气体,需用氢氧化钠溶液进行尾气处理,请完成该离子方程式____________, 该原理还可用于工业制______________。
(3)下列物质既能与盐酸反应,又能与烧碱溶液反应的是________________________________
a. Al b. Mg c. CH3COONH4 d. NaHCO3 e. Al2O3
19.(1)煤油 镊子 放回原瓶略:2Na+2H2O+Cu2+═H2↑+Cu(OH)2↓+2Na+;a b c (2):MnO2+4HCl(浓)MnCl2+Cl2↑+2H2O,Cl2+2OH﹣═Cl﹣+ClO﹣+H2O,该原理还可以用于工业制取漂白液;
(3)acde
【解析】(1)钠极易和空气、水反应,且密度较小,所以保存钠要隔绝空气和水,钠的密度大于煤油且和煤油不反应,所以钠保存在煤油中;取用钠时,用镊子夹取钠,用小刀切割钠,用滤纸吸收煤油,将钠放置在玻璃片上切割;钠极易和空气、水反应且钠极易燃烧,所以剩余的钠要放回原瓶;钠的密度小于水,所以会浮在水面上,钠的熔点较低,钠和水反应生成氢氧化钠和氢气,且放出大量的热,放出的热使钠熔成小球,钠和水反应放出的氢气使钠受力不均,导致钠四处游动,氢氧化钠和硫酸铜发生复分解反应生成蓝色的氢氧化铜沉淀,故选abc,反应的离子方程式:2Na+2H2O+Cu2+═H2↑+Cu(OH)2↓+2Na+;
(2)在加热条件下,浓盐酸和二氧化锰反应生成氯化锰、氯气和水,反应方程式为:MnO2+4HCl(浓)MnCl2+Cl2↑+2H2O,氯气和氢氧化钠反应生成氯化钠、次氯酸钠和水,反应方程式为:Cl2+2OH﹣═Cl﹣+ClO﹣+H2O,该原理还可以用于工业制取漂白液;
(3)这几种物质中既能和酸反应又能和碱反应的有:铝、醋酸铵、碳酸氢钠、氧化铝,故答案为acde。
20.我国长征系列运载火箭用液态腓(N2H4)作燃料。N2H4与NH3有相似的化学性质,属于二元弱破,有极强的还原性。回答下列问题:
(1)肼与盐酸反应生成的正盐是__________(写化学式)。
(2)在加热条件下,液态肼可还原新制的Cu(OH)2制备纳米级Cu2O,并产生无污染气体,试写出该反应的化学反应方程式__________。
(3)资料表明,氨和次氯酸钠溶液反应能生成肼,装置如下:
①实验时,先点燃A处的酒精灯,一段时间后再向B的三颈烧瓶中滴加NaClO溶液。滴加NaClO溶液时不能过快、过多的原因_____________。
②从实验安全性角度指出该实验装置中存在的缺陷___________。
(4)向装有少量AgBr的试管中加入肼,观察到的现象__________。
(5)肼可用于处理高压锅炉水中的氧,防止锅炉被腐蚀,理论上1 kg的肼可除去水中溶解的O2__________kg。
20.(1)N2H6Cl2; (2) 4Cu(OH)2 + N2H4 N2 ↑+2Cu2O +6H2O; (3)防止NaClO氧化肼; A、B间无防倒吸装置,易使A装置中玻璃管炸裂; (4) 固体逐渐变黑,并有气泡产生,故答案为:固体逐渐变黑,并有气泡产生; (5) 1kg;
【解析】
(1)肼与盐酸反应生成N2H6Cl2,N2H6Cl2属于盐,故答案为:N2H6Cl2;
(2) 加热条件下,液态肼可还原新制的Cu( OH)2制备纳米级Cu2O,并产生无污染气体为氮气,由质量守恒定律及电子守恒可知反应为4Cu(OH)2 + N2H4 N2 ↑+2Cu2O +6H2O,故答案为:4Cu(OH)2 + N2H4 N2 ↑+2Cu2O +6H2O;
(3)①实验时,先点燃A处的酒精灯,一段时间后再向B的三口烧瓶中滴加NaClO溶液,肼有极强的还原性,而次氯酸钠具有强氧化性,因此滴加NaClO溶液时不能过快、过多,防止NaClO氧化肼,故答案为:防止NaClO氧化肼;
②氨气极易溶于水,该装置很容易发生倒吸,应该在A、B间增加防倒吸装置,故答案为: A、B间无防倒吸装置,易使A装置中玻璃管炸裂;
(4) 肼被银离子氧化,银离子被还原生成单质银,-2价的N元素被氧化为N2 ,反应方程式为:N2H4 + 4AgBr=4Ag↓+N2↑+4HBr ,因此反应出现现象为:固体逐渐变黑,并有气泡产生,故答案为:固体逐渐变黑,并有气泡产生;
(5) 肼被氧化失电子N2H4→N2,O2→O2-得到4e-,肼和氧气摩尔质量都是32g/ml ,则等质量肼和氧气物质的量相同,理论上1kg的肼可除去水中溶解的O21kg ,故答案为:1kg;
21.某实验小组用下列装置进行乙醇催化氧化的实验(已知乙醛易溶于水)。
回答下列问题:
(1)甲和乙两个水浴的作用不相同,甲的作用是_______(填“加热”或“冷却”,下同),乙的作用是_______。
(2)实验过程中铜网出现黑色和红色交替的现象,反应的化学方程式为______________、___________________________________。
(3)反应进行一段时间后,试管a中收集到的主要有机物是_______(填名称,下同),集气瓶中收集到的主要气体是_______。
(4)若试管a中收集到的液体取少许用紫色石蕊溶液检验,溶液显_______色,说明液体中还含有乙酸。要除去乙酸可先在混合液中加入稍过量的碳酸氢钠溶液,然后通过_______的方法除去。
21.(1)加热 冷却 (2) 2Cu+O22CuO CH3CH2OH+CuOCH3CHO+Cu+H2O (3) 乙醛 氮气 (4)红 蒸馏
【解析】
实验室探究乙醇的催化氧化反应,可将甲进行水浴加热,能使甲中乙醇平稳气化成乙醇蒸气,则进入铜网的气体为空气和乙醇的混合气体,在加热条件下,分别发生2Cu+O22CuO;CH3CH2OH+CuOCH3CHO+Cu+H2O,可观察到铜网出现红色和黑色交替的现象,进入乙中的气体经冷却后,可在试管中得到乙醛、乙醇和水,而集气瓶中收集的气体主要为氮气,另外如乙酸的酸性比碳酸强,则可以用碳酸氢钠溶液除去乙酸,以此解答该题。
(1)甲装置浸在温度为70℃∼80℃的水浴中,水浴能使容器受热均匀,能使甲中乙醇平稳气化成乙醇蒸气,生成的乙醛以及剩余的乙醇可在乙中经冷却而收集,故答案为:加热;冷却;
(2)进入乙中的气体为空气和乙醇,加热时,铜和氧气反应生成氧化铜,方程式为2Cu+O22CuO,氧化铜和乙醇在加热条件下发生氧化还原反应可生成乙醛和铜,反应的方程式为CH3CH2OH+CuOCH3CHO+Cu+H2O,故答案为:2Cu+O22CuO;CH3CH2OH+CuOCH3CHO+Cu+H2O;
(3)乙醇催化氧化生成乙醛和水,a中收集到的主要有机物是乙醛;空气中的氧气反应,所以最后收集的气体主要为氮气,故答案为:乙醛;氮气;
(4)试管a中收集到的液体用紫色石蕊试纸检验,试纸显红色,说明液体中还有乙酸,乙酸易溶于水和有机溶剂,可与碳酸氢钠溶液反应生成乙酸钠,可用碳酸氢钠溶液除杂,在反应后得到产物中加热碳酸氢钠,蒸馏可将乙醇、乙醛分离,故答案为:红;蒸馏。
22.锶与氮气在加热条件下可生成氮化锶(Sr3N2),氮化锶遇水剧烈反应。已知:醋酸二氨合亚铜溶液能定量吸收CO,但易被O2氧化,失去吸收CO能力;连苯三酚碱性溶液能定量吸收O2。实验室设计如下装置制备氮化锶(各装置盛装足量试剂),所使用的氮气样品可能含有少量CO、CO2、O2等气体杂质。回答下列问题:
Ⅰ.氮化锶的制取
(1)装置A中装有水的仪器的名称是_______。
(2)装置C中盛装的试剂是_______(填标号,下同),装置D中盛装的试剂是_______。
a.连苯三酚碱性溶液 b.醋酸二氨合亚铜溶液
(3)装置G的作用是_________________________________________________。
Ⅱ.产品纯度的测定
称取7.7g Ⅰ中所得产品,加入干燥的三颈烧瓶中,然后由恒压漏斗加入蒸馏水,通入水蒸气,将产生的氨全部蒸出,用200mL 1.00ml·L-1盐酸标准溶液完全吸收(吸收液体积变化忽略不计)。从烧杯中量取20.00mL吸收液,用1.00ml·L-1 NaOH标准溶液滴定过剩的HCl,到终点时消耗NaOH标准溶液15.00mL。
(4)三颈烧瓶中发生反应产生气体的化学方程式为_____________________。
(5)产品纯度为_______%(保留整数)。
22.(1)分液漏斗 (2)a b (3) 防止空气中的水蒸气进入装置F跟产品中跟氮化铯发生反应 (4)Sr3N2+6H2O=3Sr(OH)2+2NH3 (5) 95
【解析】
氮气样品可能含有少量CO、CO2、O2等气体杂质、利用NaOH溶液易和CO2反应而除去CO2,用连苯三酚碱性溶液定量吸收O2后,再通入醋酸二氨合亚铜溶液能定量吸收CO,纯净的氮气在F中发生反应生成氮化锶,装置G中是碱石灰,作用是:防止空气中的水蒸气进入装置F跟产品中跟氮化铯发生反应,以此解答。
(1)装置A中装有水的仪器的名称是:分液漏斗;
(2)氮气样品可能含有少量CO、CO2、O2等气体杂质、利用NaOH溶液易和CO2反应而除去CO2,醋酸二氨合亚铜CH3COO[Cu(NH3)2]溶液能定量吸收CO,但易被O2氧化,失去吸收CO能力;所以在除CO之前先把O2除去,先用连苯三酚碱性溶液定量吸收O2后,再通入醋酸二氨合亚铜溶液能定量吸收CO,再干燥气体以便后续与锶加热反应,所以装置C、D盛装的试剂分别是:a、b;
(3)装置G中是碱石灰,作用是:防止空气中的水蒸气进入装置F跟产品中跟氮化铯发生反应;
(4)根据题干信息:三颈瓶中通入水蒸气产生氨气,Sr3N2和NH3中N元素的化合价均为-3价,根据质量守恒写出方程式为:Sr3N2+6H2O=3Sr(OH)2+2NH3;
(5)用用200mL 1.00ml·L-1的盐酸标准溶液完全吸收,盐酸的总量为:n(HCl)=200.0010-3L1.00ml/L=0.20ml,量取了20.00mL的吸收液,即的吸收液与NaOH标准溶液反应,滴定过剩的HCl,HCl+NaOH=NaCl+H2O,则与NaOH标准溶液反应的HCl的物质的量为:n(HCl)=n(NaOH)=15.0010-3L1.00ml/L=0.015ml;根据HCl+NH3=NH4Cl,那么与NH3反应的HCl的物质的量为:n(NH3)=n(HCl)=0.20ml-0.015ml =0.05ml;根据Sr3N2+6H2O=3Sr(OH)2+2NH3建立关系式:2NH3-Sr3N2,所以产品纯度为=95%。
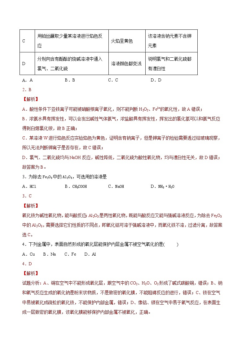
选项
实验
现象
结论
A
用硫酸酸化的H2O2溶液滴入到Fe(NO3)2溶液中,
溶液变成黄色
氧化性: H2O2强于Fe3+
B
蘸有浓氨水的玻璃棒靠近某溶液
有白烟产生
该溶液可能是浓盐酸
C
用铂丝蘸取少量某溶液进行焰色反应
火焰呈黄色
该溶液含钠元素不含钾元素
D
分别向含有酚酞的烧碱溶液中通入氯气、二氧化硫
溶液颜色都变浅
说明氯气和二氧化硫都有漂白性
Br2
CCl4
正十二烷
密度/g·cm- 3
3.119
1.595
0.753
沸点/℃
58.76
76.8
215~217
选项
Ⅰ中的物质
Ⅱ中收集的气体
Ⅲ中的物质
A
Cu和浓硝酸
NO2
水
B
浓盐酸和
NaOH溶液
C
亚硫酸钠和浓硫酸
品红溶液
D
浓氨水和CaO
酚酞溶液
选项
实验操作和现象
实验结论
A
向KI溶液中滴加少量溴水,再滴加CCl4,振荡,静置。分层,上层无色,下层紫红色
溴的非金属性强于碘
B
向Na2SO3溶液中先加入Ba(NO3)2溶液,生成白色沉淀,然后再加入稀盐酸,沉淀不溶解
Na2SO3溶液已经变质
C
向AgNO3溶液中先滴加少量NaCl溶液,生成白色沉淀,然后再滴加Na2S溶液,生成黑色沉淀
溶解度:AgCI>Ag2S
D
向滴有酚酞的Na2CO3溶液中,逐滴加入BaCl2溶液,溶液红色逐渐褪去
BaCl2溶液是酸性溶液
相关试卷
这是一份第15单元 实验设计与评价(B卷 滚动提升检测)(学生版),共9页。试卷主要包含了选择题,非选择题等内容,欢迎下载使用。
这是一份第15单元 实验设计与评价(A卷 基础过关检测)(学生版),共8页。试卷主要包含了选择题,非选择题等内容,欢迎下载使用。
这是一份第16单元 物质的结构与性质(选考)(B卷 滚动提升检测)试卷,共15页。试卷主要包含了选择题,非选择题等内容,欢迎下载使用。

