生物第二章 遗传的分子基础第三节 遗传信息控制生物的性状本节综合与测试习题
展开学校:___________姓名:___________班级:___________考号:___________
注意:本试卷包含Ⅰ、Ⅱ两卷。第Ⅰ卷为选择题,所有答案必须用2B铅笔涂在答题卡中相应的位置。第Ⅱ卷为非选择题,所有答案必须填在答题卷的相应位置。答案写在试卷上均无效,不予记分。
一、单选题(本大题共20小题,共20.0分)
基因最初转录形成的是核内不均一RNA(hnRNA),其在细胞核内经加工成为成熟的mRNA。甲、乙为小鼠的β-球蛋白基因(图中的实线为基因)分别与其hnRNA、mRNA的杂交结果示意图。下列叙述不正确的是
A. β-球蛋白基因中存在不编码蛋白质的核苷酸序列
B. hnRNA和mRNA之间杂交会出现较大比例的杂交带
C. hnRNA加工成mRNA的过程不需要解旋酶参与
D. 图中进行的碱基互补配对方式与翻译过程有所不同
基因是具有遗传效应的DNA片段,下列关于遗传效应的理解不正确的是()
A. 控制某种蛋白质的合成
B. 转录出rRNA参与核糖体合成
C. 直接决定某个氨基酸的位置
D. 让转基因生物定向表现出某种性状
对于绝大多数生物来说,基因是具有遗传效应的DNA片段。下列关于二倍体真核生物基因的描述,正确的是
A. 某生物组织中全部的mRNA反转录出的DNA包含该生物所有核基因
B. 基因的碱基序列相同,该基因决定的性状一定相同
C. 刚转录完成的RNA序列与结合到核糖体上的该基因的mRNA序列相同
D. 真核生物的基因在一定条件下可以在原核细胞中表达
关于真核生物的遗传信息及其传递的叙述,错误的是()
A. 细胞中DNA分子的碱基总数与所有基因的碱基数之和不相等
B. 同一细胞在不同时期的转录产物可以不同
C. 遗传信息可以从DNA流向RNA.也可以从RNA流向蛋白质
D. 真核细胞与原核细胞的密码子有所不同
如图表示链孢霉几个基因的表达过程,下列说法正确的是
A. 核膜的存在使图中基因的转录和翻译在不同的区域进行
B. 遗传信息的复制和表达都是以基因为单位进行的
C. 基因1和基因2是等位基因
D. 从图中可知,生物性状与基因之间存在一一对应关系
基因编辑是指将外源DNA片段导入到细胞染色体特定位点或删除基因内部的片段,定点改造基因,获得预期的生物体基因序列发生遗传改变的技术。下图是对某生物B基因进行编辑的过程,该过程中用sgRNA可指引核酸内切酶Cas9结合到特定的切割位点,下列叙述正确的是
A. sgRNA是合成Cas9酶的模板
B. sgRNA的碱基序列与靶基因碱基序列能够全部互补
C. 核酸内切酶Cas9可在特定切割位点断裂核苷酸之间的磷酸二酯键
D. B基因被编辑后因不能转录而无法表达相关蛋白质
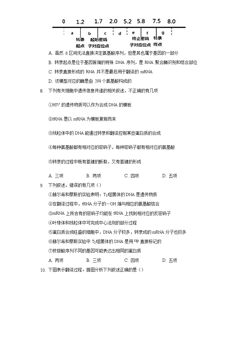
下图的基因模型为控制某种酶的基因内部和周围的 DNA 组成情况,距离以千碱基对(kb)表示,但未按比例画出。其中标出了转录起点和终点,翻译的起始密码子和终止密码子对应位点是它们第一个碱基的位置,其中转录直接生成的 RNA 中的 d 区间对应的区域会被加工切除。根据以上信息,下列说法错误的是()
A. 虽然 d 区间无法直接决定氨基酸序列,但是其也属于基因的一部分
B. 转录起点是位于基因首端的特殊 DNA 序列,是 RNA 聚合酶识别和结合部位
C. 转录直接形成的 RNA 并不是最后用于翻译的 mRNA
D. 该模型对应的酶是由 298个氨基酸构成的
下列有关细胞中遗传信息传递的相关叙述,不正确的有几项
①HIV的遗传物质可以作为合成DNA的模板
②tRNA是以mRNA为模板复制而来
③线粒体中的DNA能通过转录和翻译控制某些蛋白质的合成
④每种氨基酸都有相对应的密码子,每种密码子都有相对应的氨基酸
⑤转录的过程中既有氢键的断裂,又有氢键的形成
A. 三项B. 两项C. 四项D. 五项
下列叙述,错误的有几项()
①赫尔希和蔡斯的实验表明:T2噬菌体的DNA是遗传物质
②在翻译过程中,tRNA分子的—OH端与相应的氨基酸结合
③mRNA上所含有的密码子均能在tRNA上找到相对应的反密码子
④叶绿体和线粒体中可完成中心法则的部分过程
⑤蛋白质合成旺盛的细胞中,DNA分子较多,转录成的mRNA分子也较多
⑥赫尔希和蔡斯实验中T2噬菌体的DNA是用32P直接标记的
⑦核苷酸序列不同的基因可能表达出相同的蛋白质
A. 两项B. 三项C. 四项D. 五项
下图表示翻译过程。据图分析下列叙述正确的是()
A. 决定色氨酸和丙氨酸的密码子分别是ACC和CGU
B. 甘氨酸和天冬氨酸对应的基因模板链中碱基序列是GGUGAC
C. 由图可知核糖体的移动方向是从左往右
D. mRNA上碱基序列的改变一定会造成蛋白质结构的改变
研究发现,多数真核生物基因中编码蛋白质的序列被一些不编码蛋白质的序列隔开,这些不编码蛋白质的序列称为内含子。这类基因经转录、加工后形成的成熟mRNA中只含有编码蛋白质序列的信息。下列有关说法错误的是()
A. 真核生物基因中,两条单链中(A+T)/(G+C)的比值相等
B. 成熟mRNA中不含内含子对应的序列,说明内含子不会转录
C. 基因中的模板链与其成熟mRNA杂交可以检测基因中是否存在内含子
D. 真核生物基因中内含子部位发生碱基对的替换往往不会导致性状改变
人类囊性纤维病是由第7号染色体上的CFTR基因缺失3个碱基对而导致编码的跨膜蛋白(CFTR蛋白)结构异常的一种隐性遗传病。下列相关说法错误的是( )
A. 囊性纤维病是基因通过控制蛋白质的结构直接控制性状
B. 基因发生突变后,基因转录的mRNA上会缺少三个碱基
C. 囊性纤维病在人群中男性患者会远多于女性患者
D. 基因发生突变后,基因中嘌呤与嘧啶的比值不会发生改变
科学家从蝙蝠体内发现一种单链RNA病毒(非逆转录病毒),该病毒的遗传物质可直接作为合成蛋白质的模板,进一步研究发现该病毒的囊膜是其离开蝙蝠的细胞时“顺走”的一部分细胞膜。下列推理或叙述不合理的是
A. 该病毒增殖时产生的RNA都可作为该病毒的遗传物质
B. 该病毒的囊膜的主要功能可能是帮助病毒进入宿主细胞
C. 该病毒的遗传物质上有能与tRNA发生碱基互补配对的密码子
D. 该病毒的RNA中应该有控制RNA复制酶合成的碱基序列
下列有关基因对性状控制的说法,正确的是( )
A. 基因可通过控制酶的合成直接控制生物体的性状
B. 基因中脱氧核苷酸的排列顺序发生变化不一定导致性状改变
C. 基因与性状之间是一一对应的关系
D. 所有基因控制蛋白质的合成都符合中心法则并遵循孟德尔遗传定律
如图为神经递质合成酶基因复制、表达的有关过程。下列相关分析中错误的是
A. ①②过程都需要DNA的双链做模板
B. 若要提取该基因的mRNA,只能选择神经细胞作为实验材料
C. 图中①、②、③过程均发生发生碱基互补配对
D. 囊性纤维病体现了基因对蛋白质的结构的控制,属于基因对生物性状的直接控制
下列关于基因的说法中,正确的是( )
A. 基因的一个遗传密码最多决定一种氨基酸
B. 基因都是通过控制酶的合成来控制代谢从而控制性状的
C. 细胞的DNA有基因,病毒的DNA上没有基因
D. 细胞的分化、凋亡和癌变都是由基因决定的
启动子、终止子、起始密码子、终止密码子与基因的表达密切相关,下列关于启动子、终止子、起始密码子、终止密码子的叙述,正确的是( )
A. 启动子是起始密码子,终止子是终止密码子
B. 启动子位于mRNA的首端,终止子位于mRNA的尾端
C. 启动子、终止子与转录有关,起始密码子、终止密码子与翻译有关
D. 起始密码子与终止密码子是一段有特殊结构的DNA片段
下列关于基因、遗传信息的说法,错误的是()
A. 基因是有遗传效应的DNA片段
B. 遗传信息是基因中脱氧核苷酸的排列顺序
C. 基因通过指导蛋白质的合成控制生物性状
D. 遗传信息只能从DNA流向RNA
下列关于遗传信息传递的叙述,正确的是( )
A. 基因的两条链都可作为模板以提高转录效率
B. 转录时位于tRNA上的密码子和位于mRNA反密码子进行配对
C. 起始密码子决定的氨基酸为甲硫氨酸和异亮氨酸
D. 线粒体中和叶绿体中遗传信息的传递遵循中心法则
如图表示基因与性状之间的关系示意图,下列相关说法中,不正确的是( )
A. 过程①、②合称基因表达
B. 基因控制生物的性状有间接控制和直接控制两种,间接控制是通过控制酶的合成实现的
C. 密码子位于tRNA上,反密码子位于mRNA上
D. 蛋白质结构具有多样性的根本原因是DNA上的遗传信息千变万化
二、探究题(本大题共5小题,共75.0分)
植物细胞壁中的纤维素主要是由CESA基因家族成员编码的纤维素合成酶控制合成的。请回答下列问题。
(1)基因的表达需经过________和___________过程,图甲所示过程以____________为模板,其上的___________________称为密码子。
(2)图甲表示同一mRNA上结合了多个___________,得到多条氨基酸序列___________(填“相同”或“不同”)的肽链,此方式的意义是_____________,该过程还需要______________来运输氨基酸。
(3)科研人员对烟草相关组织苗期和成熟期CESA基因家族中的NtCESA16的表达情况进行了分析。
①图乙可知,与苗期相比,在成熟期烟草的____________中NtCESA16表达量显著增加。
②NtCESA16通过控制____________的合成,影响植物细胞壁的形成,进而调控植物的生长发育。
如图表示细胞内遗传信息表达的过程,根据所学的生物学知识回答:
(1)图1中④主要在_____________中合成,以________为模板。
(2)图1中以④为模板合成⑤物质的过程称为____________,进行的场所是____________,细胞内酶的合成_______________(填“一定”或“不一定”)需要经过该过程。
(3)若该多肽合成到图1中UCU决定的氨基酸后就终止合成,则导致合成结束的终止密码是__________。
(4)从化学成分角度分析,与图1中⑥结构的化学组成最相似的是__________。
A.乳酸杆菌 B.T2噬菌体 C.染色体 D.2019新型冠状病毒
(5)假若转录形成mRNA的基因中有一个碱基对发生了替换,导致该基因编码的肽链中氨基酸数目减少,其原因可能是基因中碱基对的替换导致______________________________。
(6)已知胰岛素由两条多肽链共51个氨基酸组成,指导其合成的基因的碱基数远大于306,主要原因是______________________________。一个mRNA上结合多个核糖体的意义是_______________________________________
人体细胞中的P21基因控制合成的P21蛋白可通过调控细胞周期来抑制细胞的恶性增殖。科研人员发现,与P21基因启动子区某段DNA序列互补的RNA分子(saRNA)对P21基因的表达有影响,并对此进行了研究。
(1)P21基因的启动子区有与 ______ 酶的识别与结合位点,此酶可催化相邻两个核苷酸分子的 ______ 之间形成化学键。
(2)脂质体是磷脂分散于水中时形成的具有 ______ 层分子结构的球形囊泡,可与细胞膜融合,将物质送入细胞内部。研究人员将包裹了人工合成的saRNA的脂质体转入人胆囊癌细胞中,同时设置对照,对照组将包裹了 ______ 的脂质体转入同种细胞中。一段时间后,检测P21基因的mRNA生成量及胆囊癌细胞的存活率,结果如下两幅图。图示说明 ______ .
(3)研究发现,P21基因启动子区合成的RNA能募集一种蛋白至此区域抑制转录过程,当saRNA转入细胞后,经处理并活化,活化的saRNA能与上述RNA结合,使转录过程的抑制作用 ______ ,从而影响P21基因的表达。由此为癌症的治疗提供了新的思路和方法.
如图为某种真菌细胞中有关物质合成示意图,①~⑤表示生理过程,Ⅰ、Ⅱ表示结构或物质。据图分析回答:
(1)由图可知,真菌细胞中转录发生的场所有______、______.物质Ⅱ的基本组成单位是______.
(2)过程①需要解旋酶和______酶等。过程③中,一个mRNA上结合多个核糖体的意义是______.
(3)用某药物处理细胞后发现,细胞质基质中RNA含量显著减少,由此推测该药物抑制了______(填序号)过程,线粒体功能______(填“会”“不会”)受到影响。
(4)图中遗传信息的流动途径可表示为______(用文字和箭头表示).
人体内的多种生理生化过程都表现出一定的昼夜节律,研究表明,下丘脑SCN细胞中PER基因的表达与此有关,该基因的表达产物的浓度呈周期性变化。图1为该基因表达过程示意图,图2和图3是对其部分过程的放大图。请据图回答下列问题:
(1)PER基因________(填“是”或“否”)存在于垂体细胞中,其表达产物的浓度变化周期约为________小时。
(2)据图1中的过程③可知,PER蛋白的合成调节机制为________________。该图过程②中核糖体的移动方向是________。
(3)图2和图3分别对应于图1中的________过程(填写数字序号),图2中碱基配对方式与图3中不同的是________。
(4)图2过程的进行需要________酶催化(2分),图3中决定氢基酸“天”的密码子是________。
(5)长期营养不良,会影响人体昼夜节律,并使睡眠质量降低。据图3分析,可能的原因是体内氨基酸水平较低,部分tRNA由于没有携带氨基酸而成为空载tRNA,空载tRNA进入核糖体,导致______________终止,而影响人体昼夜节律。
答案和解析
1.【答案】B
【解析】
【分析】
本题考查了遗传信息的转录、翻译过程及基因的结构,结合题干信息灵活应用基础知识是解题的关键。
【解答】
A.基因最初转录形成的是核内不均一RNA(hnRNA),其在细胞核内经加工成为成熟的mRNA,所以β-球蛋白基因中存在不编码蛋白质的核苷酸序列,A 正确;
B.hnRNA和mRNA之间大部分碱基是相同的,所以两者杂交不会出现较大比例的杂交带,B错误;
C.因为RNA是单链,hnRNA加工成mRNA的过程不需要解旋酶参与,C正确;
D.图中是DNA与RNA碱基的配对,而翻译中是RNA与RNA碱基的配对,所以两者碱基配对的方式有所不同,D正确。
故选B。
2.【答案】C
【解析】
【分析】
本题考查基因表达的相关知识,意在考查考生能理解所学知识的要点,把握知识间的内在联系,形成知识的网络结构能力。
【解答】
A.基因能控制某种蛋白质的合成,A正确;
B.基因转录出rRNA参与核糖体合成,B正确;
C.RNA上的密码子直接决定某个氨基酸的位置,C错误;
D.基因控制生物的性状,从而让转基因生物定向表现出某种性状,D正确。
3.【答案】D
【解析】
【分析】
本题考查基因的相关知识,意在考查学生对知识的理解和记忆能力。
【解答】
A.由于细胞分化,组织中全部的mRNA反转录出的DNA只能是该生物核基因的一部分,A错误;
B.生物的性状受基因和环境的共同影响,B错误;
C.真核细胞中,刚转录出来的RNA需要加工为成熟的mRNA后,才能从细胞核出来,与核糖体结合进行翻译,C错误;
D.由于密码子在生物界是通用的,所以真核生物的基因通过转基因技术转移到原核细胞中可以表达,D正确。
4.【答案】D
【解析】
【分析】
本题考查遗传信息的转录和翻译、DNA的结构等知识,意在考查学生对知识的理解和记忆能力、分析问题和解决问题的能力。
【解答】
A.基因是有遗传效应的DNA片段,细胞中DNA分子的碱基总数与所有基因的碱基数之和不相等,A正确;
B.由于基因的选择性表达,同一细胞在不同时期的转录产物可以不同,B正确;
C.遗传信息可以从DNA流向RNA,也可以从RNA流向蛋白质,C正确;
D.真核细胞与原核细胞的密码子相同,所有的生物共用一套密码子,D错误。
故选D。
5.【答案】A
【解析】
【分析】
本题考查了DNA复制、基因表达等相关知识,准确识图并识记相关知识点是解题的关键。
【解答】
A.核膜的存在使图中基因先在细胞核中转录,然后在细胞质中翻译,故A正确;
B.遗传信息的复制是以DNA为单位,基因表达是以基因为单位进行的,故B错误;
C.基因1和基因2在同一条染色体上,不是等位基因,故C错误;
D.从图中可知,生物性状与基因之间并不是一一对应关系 ,故D错误。
故选A。
6.【答案】C
【解析】
【分析】
本题考查基因编辑技术有关知识;要求学生理解基因的结构和功能,具有良好的图形分析能力,并能运用所学知识解决生物学问题。
【解答】
A.sgRNA是指引核酸内切酶Cas9结合到特定的切割位点,不是合成酶的模板,A错误;
B.sgRNA的碱基序列与靶基因的部分碱基序列互补,B错误;
C.核酸内切酶Cas9可在特定切割位点断裂核苷酸之间的磷酸二酯键,C正确;
D.B基因被编辑后能转录,D错误。
故选C。
7.【答案】D
【解析】
【分析】
本题考查基因的结构和基因的表达等相关知识,意在考查学生的识图能力和分析能力。
【解答】
A.基因是有遗传效应的DNA片段,d虽然没有决定氨基酸序列,但处在基因当中属于基因的一部分,A正确;
B.转录的起点是启动子是RNA聚合酶的识别和结合位点,B正确;
C.转录形成的RNA会进行加工切除部分区域,所以不是最终的mRNA,C正确;
D.由题意可知,转录形成成熟的mRNA时,d区间所对应的区域会被加工切除,且e区段不包含终止密码子,结合图示可知,能翻译的mRA的长度为(2.0-1.7)+(5.8-5.2)=0.9kb,即900个碱基对,由于一个密码子由相邻3个碱基构成,且终止密码子不编码氨基酸因此该酶是由900÷3=300个氨基酸组成,D错误。
故选D。
8.【答案】B
【解析】
【分析】
本题考查细胞中遗传信息的传递,意在考查学生对课本知识的识记和理解。
【解答】
①HIV为逆转录病毒,其遗传物质RNA可以作为合成DNA的模板,①正确;
②tRNA是以DNA为模板转录而来,②错误;
③线粒体中的DNA能通过转录和翻译控制某些蛋白质的合成,③正确;
④每种氨基酸都有相对应的密码子,但并非每种密码子都有相对应的氨基酸,终止密码子不对应氨基酸,④错误;
⑤转录的过程中DNA解旋时存在氢键的断裂,RNA合成时存在氢键的形成,⑤正确。
综上错误的有两项,B正确,ACD错误。
故选B。
9.【答案】B
【解析】
【分析】
本题考查基因表达和DNA是遗传物质的相关知识点,考查学生识记和理解知识的能力,题目难度适中。
【解答】
①赫尔希和蔡斯的实验表明:T2噬菌体的DNA是遗传物质,①正确;
②在翻译过程中,tRNA分子的—OH端与相应的氨基酸结合,②正确;
③mRNA上的密码子共有64种,其中决定氨基酸的密码子有61种,3种是终止密码子;而tRNA上的反密码子共有61种,③错误;
④叶绿体和线粒体都有少量DNA,可以完成DNA复制和基因表达过程,所以可完成中心法则的部分过程,④正确;
⑤蛋白质合成旺盛的细胞中,DNA分子数量不变,转录成的mRNA分子较多,⑤错误;
⑥噬菌体属于病毒,没有细胞结构,所以赫尔希和蔡斯实验中T2噬菌体的DNA不是用32P直接标记的,⑥错误;
⑦由于密码子具有简并性,所以核苷酸序列不同的基因可能表达出相同的蛋白质,⑦正确。所以错误的有三项,正确的有四项,综上所述,ACD错误,B正确。
故选B。
10.【答案】C
【解析】
【分析】
本题考查遗传信息的翻译过程的分析,考查学生的识记、识图和理解与分析能力。解答关键是准确识图结合知识要点回答。
【解答】
A.密码子存在于mRNA上,故决定色氨酸和丙氨酸的密码子分别是UGG和GCA,A错误;
B.甘氨酸密码子是GGU、天冬氨酸密码子GAC,而对应的基因模板链中碱基序列是CCA和CTG,B错误;
C.多肽链是从左边开始合成,故核糖体的移动方向是从左往右, C正确;
D.因为密码子具有简并性,即一种氨基酸有一个或多个密码子,故mRNA上碱基序列的改变,氨基酸不一定改变,故不一定造成蛋白质结构的改变,D错误。
故选C。
11.【答案】B
【解析】
【分析】
本题考查基因及其对蛋白质合成的控制等相关知识,意在考查考生理解能力。
【解答】
A.真核生物基因中,由于双链碱基互补配对,总有A=T、C=G,则两条单链中A+TG+C的比值一定相等,A正确;
B.成熟mRNA中不含内含子对应的序列,是因为转录后的mRNA加工时剪去了内含子的转录序列,而不是内含子没有转录,B错误;
C.基因中的模板链与其成熟mRNA杂交,通过碱基互补配对情况可以检测基因中是否存在内含子,C正确;
D.内含子是基因中的一些不编码蛋白质的序列,因此核生物基因中内含子部位发生碱基对的替换往往不会导致性状改变,D正确。
故选B。
12.【答案】C
【解析】
【分析】
本题结合囊性纤维病,考查基因突变,遗传信息的转录和翻译,人类遗传病的特点,要求考生识记基团突变的特点,掌握密码子的概念,掌握人类遗传病的类型和特点,结合所学知识准确判断各选项。
【解答】
A.据题意,囊性纤维病是基因通过控制蛋白质的结构直接控制性状,A正确;
B.mRNA上每3个相邻的碱基决定一个氨基酸,称为一个密码子,CFTR基因缺少3个碱基,导致转录形成的mRNA缺少3个碱基,即缺少一个密码子,B正确;
C.囊性纤维病是常染色体上的隐性遗传病,男女患病率相同,C错误;
D.基因发生突变后,仍然遵循碱基互补配对原则,A=T,G=C,所以基因中嘌呤和嘧啶的比值仍为1,不发生改变,D正确。
故选C。
13.【答案】A
【解析】
【分析】
本题考查病毒的增殖、翻译等相关知识,意在考查基础知识的理解和获取信息能力。
【解答】
A.据题意,从蝙蝠体内发现一种单链RNA病毒(非逆转录病毒),该病毒的遗传物质可直接作为合成蛋白质的模板,该病毒在宿主细胞内进行RNA复制,获得的RNA再经过复制一次可作为该病毒的遗传物质,A错误;
B.该病毒的囊膜的主要功能可能是帮助病毒进入宿主细胞,B正确;
C.该病毒的遗传物质可直接作为合成蛋白质的模板,故该病毒的遗传物质上有能与tRNA发生碱基互补配对的密码子,C正确;
D.该病毒的RNA中应该有控制RNA复制酶合成的碱基序列,D正确。
故选A。
14.【答案】B
【解析】
【分析】
本题考查基因对性状的控制的相关知识,意在考查考生能运用所学知识与观点,通过比较、分析与综合等方法对某些生物学问题进行解释、推理,做出合理的判断或得出正确的结论的能力。
【解答】
A.基因通过控制酶的合成来控制代谢过程,进而控制生物体的性状,A错误;
B.由于密码子的简并性等原因,基因中脱氧核苷酸的排列顺序发生变化不一定导致性状改变,B正确;
C.有些性状是由一个基因控制的,也有些性状是由多个基因同时控制的,基因与性状之间不是简单的一一对应的关系,C错误;
D.所有基因控制蛋白的合成都符合中心法则,但基因控制蛋白质的合成不遵循孟德尔遗传定律,D错误。
故选B。
15.【答案】A
【解析】
【分析】
本题结合神经递质合成酶基因复制表达有关过程图解,考查中心法则及其发展、细胞分化、基因与性状的关系等,要求考生识记中心法则的主要内容。
【解答】
A.①是DNA分子复制,以DNA两条链为模板;②是转录,以DNA的一条链为模板,A错误;
B.细胞分化过程中基因进行选择性表达,所以若要提取该基因的mRNA,只能选择神经细胞作为实验材料,B正确;
C.在DNA分子复制、转录和翻译过程中都存在碱基互补配对,C正确;
D.囊性纤维病体现了基因控制蛋白质的结构,直接影响生物性状 ,D正确。
故选A。
16.【答案】D
【解析】
【分析】
本题考查基因的相关知识,理解基础知识形成知识结构网络是解题的关键。
【解答】
A.遗传密码子位于mRNA,基因中不含密码子,A错误;
B.基因通过控制酶的合成来控制代谢从而控制性状或基因通过控制蛋白质结构从而直接控制性状,B错误;
C.细胞的DNA上有基因,病毒的DNA上也有基因,C错误;
D.细胞的分化、凋亡和癌变都是由基因决定的,D正确。
故选D。
17.【答案】C
【解析】
【分析】本题考查复制、转录和翻译的相关概念,意在考查学生的识记理解能力。
【解答】
AB.启动子是可与RNA聚合酶特异性结合而使转录开始的一段DNA序列,位于基因编码区的上游;在转录过程中,提供转录终止信号的DNA序列,位于基因编码区的下游,A,B都错误;
C.启动子驱动转录过程,终止子终止转录,因而二者与转录有关;起始密码子与终止密码子位于mRNA上,编码多肽链第一个氨基酸的密码子为起始密码子,终止蛋白质合成的密码子为终止密码子,因而二者都与翻译有关,C正确;
D.据上分析,起始密码子和终止密码子都位于mRNA上,由三个相邻碱基组成,非DNA片段,D错误。
故选C。
18.【答案】D
【解析】
【分析】
本题考查基因、遗传信息的内容,意在考查学生对知识的理解和应用能力。
【解答】
A.基因是有遗传效应的DNA片段,A正确;
B.遗传信息是基因中脱氧核苷酸的排列顺序,B正确;
C.基因通过指导蛋白质的合成控制生物性状,C正确;
D.遗传信息也能从RNA流向DNA,D错误。
故选D。
19.【答案】D
【解析】
【分析】
本题考查的是遗传信息表达的相关内容,意在考查学生的识记和理解能力。
【解答】
A.在转录过程中,只有基因的一条链可作为模板,A错误;
B.转录时位于mRNA上的密码子和位于tRNA反密码子进行配对,B错误;
C.起始密码子决定的氨基酸为甲硫氨酸和缬氨酸,C错误;
D.线粒体和叶绿体中含有少量的DNA,其遗传信息的传递也遵循中心法则,D正确。
故选D。
20.【答案】C
【解析】
【分析】
本题以转录和翻译的图解分析考查基因、蛋白质与性状之间的关系,意在考查考生对三者的辩证关系的梳理,难度一般。
【解答】
A.基因表达指的是基因控制蛋白质合成的过程,包括①转录和②翻译,A正确;
B.基因控制生物性状的两种方式:一是通过控制酶的合成来控制代谢过程,进而控制生物体的性状;二是通过控制蛋白质的结构直接控制生物体的性状,B正确;
C.密码子位于mRNA上,反密码子位于tRNA上,C错误;
D.蛋白质结构具有多样性的根本原因是DNA分子的多样性,即DNA上的遗传信息千变万化,D正确。
故选C。
21.【答案】(1)转录;翻译;mRNA;决定一个氨基酸的三个相邻碱基
(2)核糖体;相同;少量的 mRNA分子可以迅速合成出大量的蛋白质(提高了肽链合成的效率); tRNA
(3)茎和叶脉;酶
【解析】
【分析】
本题结合图解,考查遗传信息的转录和翻译,要求考生识记遗传信息转录和翻译的过程、场所、条件及产物等基础知识,能正确分析题图,并从中提取有效信息准确答题。
分析图1:一mRNA上结合了多个核糖体同时进行翻译,这样可以提高翻译的效率。
分析图2:与苗期相比,成熟期烟草的茎和叶脉中NtCESA16表达量显著增加。
【解答】
(1)基因表达是指基因控制蛋白质的合成,包括转录和翻译两个过程,图甲所示过程以mRNA为模板,其上的决定一个氨基酸的三个相邻碱基称为密码子。
(2)图甲表示同一mRNA上结合了多个核糖体,由于模板相同,因此得到多条氨基酸序列相同的肽链,这样少量的mRNA分子可以迅速合成出大量的蛋白质(提高了肽链合成的效率)。翻译过程需要tRNA来运输氨基酸。
(3)①由图乙可知,与苗期相比,成熟期烟草的茎和叶脉中NtCESA16表达量显著增加。
②根据题干信息“植物细胞壁中的纤维素主要是由CESA基因家族成员编码的纤维素合成酶控制合成的”可知,NtCESA16通过控制酶的合成,影响植物细胞壁的形成,进而调控植物的生长发育。
故答案为:
(1)转录;翻译;mRNA;决定一个氨基酸的三个相邻碱基
(2)核糖体;相同;少量的 mRNA分子可以迅速合成出大量的蛋白质(提高了肽链合成的效率); tRNA
(3)茎和叶脉;酶
22.【答案】(1)细胞核;DNA的一条链
(2)翻译;核糖体;不一定
(3)UAA
(4)D
(5)终止密码子提前出现,翻译提前终止
(6)基因中的启动子、终止子和内含子都不编码氨基酸
【解析】
【分析】
本题结合转录和翻译过程图,考查DNA分子结构的主要特点、遗传信息的转录和翻译、蛋白质的合成等知识,要求考生识记相关知识点,能准确判断图中各物质的名称及作用,能运用所学的知识进行简单的计算,属于考纲识记和理解层次的考查。
分析题图:图1表示遗传信息的转录和翻译过程,其中①是DNA;②是tRNA,能识别密码子并转运相应的氨基酸;③是氨基酸;④是mRNA,是翻译的模板;⑤是肽链;⑥是核糖体,是翻译的场所。
【解答】
(1)图1中④是mRNA,主要在细胞核中合成,以DNA的一条链为模板转录形成。
(2)图1中以④为模板合成⑤物质的过程称为翻译,进行的场所是[⑥]核糖体,绝大多数的酶是蛋白质,极少数是RNA,所以细胞内酶的合成不一定需要经过该过程。
(3)若该多肽合成到图1中UCU决定的氨基酸后就终止合成,则导致合成结束的终止密码是UAA。
(4)⑥核糖体主要是由蛋白质和RNA组成,乳酸杆菌包括水、无机盐、蛋白质、糖类、脂质和核酸等,T2噬菌体和染色体由DNA和蛋白质组成,2019新型冠状病毒由RNA和蛋白质组成,因此2019新型冠状病毒与核糖体化学组成最相似。故选:D。
(5)假若转录形成mRNA的基因中有一个碱基对发生了替换,导致该基因编码的肽链中氨基酸数目减少,其原因可能是基因中碱基对的替换导致终止密码子提前出现,翻译提前终止。
(6)已知胰岛素由两条多肽链共51个氨基酸组成,指导其合成的基因的碱基数远大于306,主要原因是基因中的启动子、终止子和内含子都不编码氨基酸。一个mRNA上结合多个核糖体的意义是提高翻译效率,能在短时间内合成较多的肽链。
23.【答案】(1)RNA聚合酶;核糖与磷酸
(2)双;与mRNA序列不同的RNA分子;saRNA可增强P21基因的表达且使癌细胞存活率降低
(3)减弱
【解析】
【分析】
本题结合图解,考查中心法则及其发展,要求考生识记中心法则的主要内容及后人对其进行的补充和完善,能结合图中及题中信息准确答题,属于考纲理解层次的考查。
1、基因包括编码区和非编码区,其中非编码区包括启动子和终止子,启动子是RNA聚合酶结合的位点。
2、分析题图:与对照组相比,实验组mRNA的生成量较多,癌细胞的存活率降低。
【解答】
(1)启动子是RNA聚合酶结合的位点,RNA聚合酶能催化相邻两个核苷酸分子的核糖和磷酸之间形成磷酸二酯键。
(2)脂质体是磷脂分散于水中时形成的具有双层分子结构的球形囊泡,可与细胞膜融合,将物质送入细胞内部。实验设计需要遵循对照原则,实验组将包裹了人工合成的saRNA的脂质体转入人胆囊癌细胞中,则对照组将包裹了与mRNA序列不同的RNA分子的脂质体转入同种细胞中。一段时间后,检测P21基因的mRNA生成量及胆囊癌细胞的存活率,根据实验结果可知saRNA可增强P21基因的表达且使癌细胞存活率降低。
(3)P21基因启动子区合成的RNA能募集一种蛋白至此区域抑制转录过程,而活化的saRNA能与这种RNA结合,这样可使转录过程的抑制作用减弱,从而影响P21基因的表达。
24.【答案】(1)细胞核;线粒体;脱氧核苷酸
(2)DNA聚合;短时间内能合成大量多肽链(蛋白质)
(3)②会
(4)
【解析】
【分析】
本题结合图解,考查遗传信息的转录和翻译,要求考生识记遗传信息转录和翻译的过程、场所、条件及产物等基础知识,能正确分析题图,再结合所学的知识准确答题。
分析题图:图示为某种真菌细胞中有关物质合成示意图,其中①为DNA的复制过程,②为转录过程,③为翻译过程,④为转录过程,⑤为翻译过程。Ⅰ为核膜,Ⅱ为环状DNA分子。
【解答】
(1)由图可知,真菌细胞中转录发生的场所有细胞核、线粒体。物质Ⅱ为环状DNA分子,其基本组成单位是脱氧核苷酸。
(2)①为DNA的复制过程,该过程需要解旋酶和DNA聚合酶等。③为翻译过程,该过程中一个mRNA上结合多个核糖体,这样可以在短时间内合成大量多肽链(蛋白质).
(3)细胞质基质中的RNA是细胞核中的DNA转录形成的,若用某药物处理细胞后发现,细胞质基质中RNA含量显著减少,由此推测该药物抑制了②转录过程;细胞核中的基因表达形成的前体蛋白可进入线粒体发挥作用,因此抑制②转录过程,线粒体功能也会受到影响。
(4)图中遗传信息的流动途径包括DNA的复制、转录和翻译,可表示为.
故答案为:
(1)细胞核;线粒体;脱氧核苷酸
(2)DNA聚合;短时间内能合成大量多肽链(蛋白质)
(3)②会
(4)
25.【答案】(1)是;24
(2)(负)反馈调节;由右向左
(3)①②;T-A
(4)RNA聚合;GAC
(5)PER蛋白的合成
【解析】
【分析】
本题以下丘脑SCN细胞和PER蛋白为素材,结合转录和翻译图,考查基因表达的相关知识,解答本题的关键是分析图解,结合所学的知识,对各小题作出正确的判断。
根据题意和图示分析可知:图1中①为转录过程,②为翻译过程,③过程表示PER蛋白能进入细胞核,调节per基因的转录过程。图2表示转录;图3表示翻译。细胞的全能性是指已经分化的细胞,仍然具有发育成完整个体的潜能。细胞具有全能性的原因是细胞包含有该物种所特有的全套遗传物质,都有发育成为完整个体所必需的全部基因。
【解答】
(1)由于细胞的全能性,PER基因存在于包括下丘脑SCN细胞在内的所有正常细胞中。由于该基因的表达产物与昼夜节律有关,因此PER基因表达产物的浓度变化周期约为24小时。
(2)据图1中的过程③可知,PER蛋白的合成调节机制为(负)反馈调节。根据多肽链的长短,可判断核糖体在图中移动的方向是从右向左。
(3)图2表示转录,对应于图1中的过程①,图3表示翻译,对应于图1中的过程②,图2中转录的碱基配对方式与图3中翻译不同的是T-A。
(4)转录过程进行需要RNA聚合酶催化;密码子是mRNA上的三个相邻的碱基,因此图3中决定氨基酸“天”的密码子是GAC。
(5)长期营养不良,会影响人体昼夜节律,并使睡眠质量降低。据图3分析,可能的原因是体内氨基酸水平较低,部分tRNA由于没有携带氨基酸而成为空载tRNA,空载tRNA进入核糖体,导致PER蛋白的合成终止,而影响人体昼夜节律。
故答案为:
(1)是;24
(2)(负)反馈调节;由右向左
(3)①②;T-A
(4)RNA聚合;GAC
(5)PER蛋白的合成
高中生物苏教版 (2019)必修2《遗传与进化》中心法则诠释了基因与生物性状的关系第二课时习题: 这是一份高中生物苏教版 (2019)必修2《遗传与进化》中心法则诠释了基因与生物性状的关系第二课时习题,共7页。
苏教版 (2019)必修2《遗传与进化》DNA分子通过RNA指导蛋白质的合成第一课时同步达标检测题: 这是一份苏教版 (2019)必修2《遗传与进化》DNA分子通过RNA指导蛋白质的合成第一课时同步达标检测题,共8页。
2024届苏教版高考生物一轮复习遗传信息控制生物的性状作业含答案: 这是一份2024届苏教版高考生物一轮复习遗传信息控制生物的性状作业含答案,共11页。

