苏教版 (2017)五年级上册11 地球的内部课文配套ppt课件
展开德国科学家黎登布洛克教授在一本古老的书籍里偶然得到了一张羊皮纸,发现前人萨克努塞姆曾到地心旅行。受前人这封密码信的启发,他偕同侄子阿克塞和向导汉恩斯,进行了一次穿越地心的探险旅行。他们从冰岛的斯奈弗火山口下降,经过三个月的旅行,一路上克服了缺水、迷路、风暴等各种困难并见识到种种奇观,终于在一次火山喷发中从西西岛的斯德布利火山回到地面。
人类真的能够穿越地心旅行吗?地球内部是什么样的?
一、推测地球内部的样子
你能从下面自然现象中推测地球内部是什么样的吗?
地球内部温度高、压力大、有岩浆
地球内部会运动、岩层会承受很大压力,积聚的能量需要释放
地球内部很热,可能比地表温度高
地热:地热现象主要有温泉、沸泉、间歇喷泉等。温泉是从地下自然涌出的自然水,天然温泉水的温度大多在60℃以上。沸泉指温度约等于当地地表水沸点的地下水。间歇喷泉是间歇喷发的温泉,多发生于火山运动活跃的区域,有人把它比作“地下的天然锅炉”。
二、认识地球内部结构与地壳运动
阅读教材文字,你获得哪些信息?
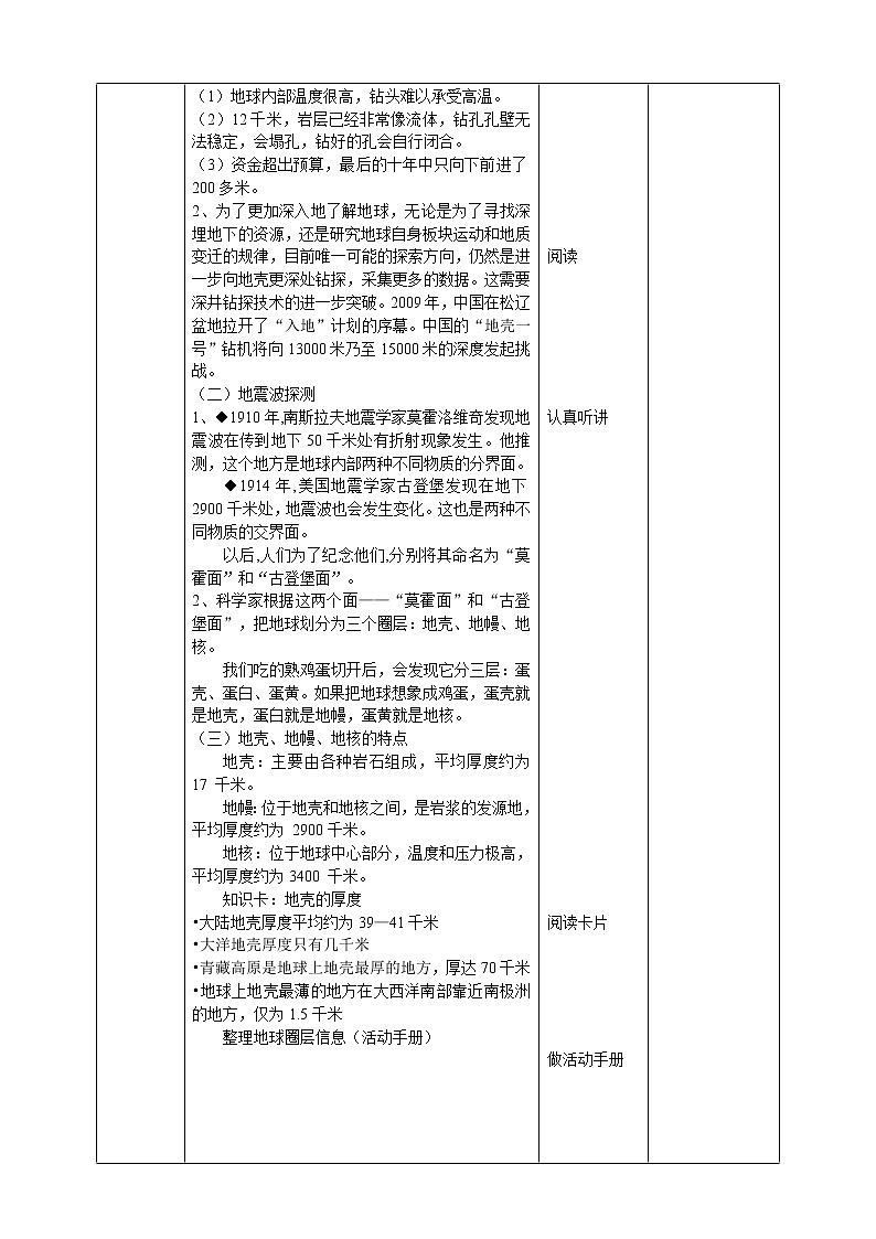
钻探是一种可以直接看到地球内部结构重要的方法。苏联在克拉半岛钻井,从1970年到1994年,整整24年。为什么钻到12千米就不再钻了?
(1)地球内部温度很高,钻头难以承受高温。(2)12千米,岩层已经非常像流体,钻孔孔壁无法稳定,会塌孔,钻好的孔会自行闭合。(3)资金超出预算,最后的十年中只向下前进了200多米。
为了更加深入地了解地球,无论是为了寻找深埋地下的资源,还是研究地球自身板块运动和地质变迁的规律,目前唯一可能的探索方向,仍然是进一步向地壳更深处钻探,采集更多的数据。这需要深井钻探技术的进一步突破。2009年,中国在松辽盆地拉开了“入地”计划的序幕。中国的“地壳一号”钻机将向13000米乃至15000米的深度发起挑战。
◆1910年,南斯拉夫地震学家莫霍洛维奇发现地震波在传到地下50千米处有折射现象发生。他推测,这个地方是地球内部两种不同物质的分界面。
以后,人们为了纪念他们,分别将其命名为“莫霍面”和“古登堡面”。
◆1914年,美国地震学家古登堡发现在地下2900千米处,地震波也会发生变化。这也是两种不同物质的交界面。
科学家根据这两个面——“莫霍面”和“古登堡面”,把地球划分为三个圈层:地壳、地幔、地核。
我们吃的熟鸡蛋切开后,会发现它分三层:蛋壳、蛋白、蛋黄。
把地球想象成鸡蛋,蛋壳就是地壳,蛋白就是地幔,蛋黄就是地核。
3.地壳、地幔、地核的特点
地壳:主要由各种岩石组成,平均厚度 约为 17 千米。
地幔:位于地壳和地核之间,是岩浆的 发源地,平均厚度约为 2900千米。
地核:位于地球中心部分,温度和压力 极高,平均厚度约为3400 千米。
•大陆地壳厚度平均约为39—41千米•大洋地壳厚度只有几千米•青藏高原是地球上地壳最厚的地方,厚达70千米•地球上地壳最薄的地方在大西洋南部靠近南极洲的地方,仅为1.5千米
有厚有薄,平均17千米
地球内部是运动还是静止的?你的根据是什么?
由火山和地震推测出是运动的。
地球内部是怎么运动的?
一些科学家认为,地幔和地核会进行水平运动和上下运动,而最外层的地壳也就像浮在水面上的船只一样随之运动起来。
地壳的运动会有怎样的表现?
地壳运动是在长期地、缓慢地进行着,必须借助仪器长期观测才能发觉。人们能直接感知到的地壳运动反映是地震、火山喷发。
科学家在1968年将全球地壳划分为六大板块 :太平洋板块、亚欧板块、非洲板块、美洲板块、印度洋板块和南极洲板块。其中除太平洋板块几乎全为海洋外, 其余五个板块既包括大陆又包括海洋。
板块构造学说认为板块在相对移动的过程中,或向两边张裂,或彼此碰撞,从而形成了地球表面的基本面貌。板块碰撞和板块分离均为板块的水平运动。
板块交错反映了板块的升降运动,表现为地壳的抬升或下沉,从而引起海陆变迁,下沉形成海沟,抬升形成海岸山脉或岛弧。
板块碰撞是指两个同类型板块发生会合、相互挤压,形成造山带的作用和过程。
板块分离指两个同类型板块在持续外推力的作用下相互远离的过程。
三、模拟地球板块的漂移与碰撞
地核与地幔的运动,到底会不会造成地壳运动呢?我们可以通过一个模拟实验来研究。
实验材料:酒精灯、三脚架、石棉网、淀粉糊、泡沫、水、火柴
①在盛有水的烧杯里放一些泡沫块,给水加热,观察泡沫块的运动。
②把水换成黏稠的液体,泡沫块会怎样运动呢?
①烧杯中水放少一些或直接用温水能缩短加热时间。
③不要触碰加热中的烧杯,以免烫伤!
当水的热对流运动显著时,泡沫块会随着下方水的热对流运动从温度高的地方向四周温度较低的地方移动,呈现出或分离或靠近的现象。
运动的速度会更加缓慢。前期能量慢慢积累,释 放时现象也会更明显。
酒精灯、淀粉糊、泡沫分别模拟的是什么?
酒精灯——地球内部的热量淀粉糊——岩浆泡沫块——地球板块
泡沫块运动的力量来自地球板块运动的力量来自地球板块运动引发的自然现象有
岩浆在高温高压作用下产生的运动
火山喷发、地震、海陆变迁、大陆漂移
现实中有没有证据,能够证明地球板块在缓慢地移动?
喜马拉雅山是世界最雄伟、高大的山系。20世纪60年代,科学家在喜马拉雅山采集到鱼龙、菊石类、双壳类等海洋生物的化石。
菊石是已绝灭的海生无脊椎动物,生存于泥盆纪至白垩纪。
鱼龙是一种类似鱼和海豚的大型海栖爬行动物。
根据发现的化石,你能推测出喜马拉雅山很久以前的情况吗?
早在4000万~ 5000万年前,喜马拉雅山所处地区是一片湛蓝的大海。
观察地球大陆板块变化示意图,比较今天的地球与两亿年前的有什么不同。
两亿年前,地球大陆板块是连接在一起的,现在则是相互分离开来的。
1.地球内部有不同圈层,地表薄薄一层称为( )。这是根据地震波在软硬不同岩石中传播速度快慢作出的猜测。 A.地壳 B.地幔 C.地核2.地球内部的圈层按照由外到内的顺序,可以分成( )三部分。 A.地核、地幔、地壳 B.地壳、地幔、地核 C.地壳、地核、地幔3. 如果把地球比作鸡蛋,蛋黄相当于地球的( )。 A.地壳 B.地幔 C.地核
这节课,我们通过资料学习,能说明地球内部的圈层结构与特点。通过阅读、模拟实验,理解地球内部的运动模式,能解释地壳缓慢移动的原因和结果。能借助研讨与交流,认识海陆变迁、大陆漂移也是地壳运动的结果。
小学科学苏教版 (2017)五年级上册11 地球的内部教学ppt课件: 这是一份小学科学苏教版 (2017)五年级上册11 地球的内部教学ppt课件,共31页。PPT课件主要包含了活动五岩石的生成,模拟变质岩的形成实验,各种各样的大理岩,学生活动手册,地震造山,练一练等内容,欢迎下载使用。
小学科学苏教版 (2017)五年级上册11 地球的内部教学ppt课件: 这是一份小学科学苏教版 (2017)五年级上册11 地球的内部教学ppt课件,共25页。PPT课件主要包含了学生活动手册,有厚有薄,厚约2900千米,厚约3400千米,为不同形态的岩浆,高温高压,泡沫块的运动情况,水的对流运动等内容,欢迎下载使用。
小学科学苏教版 (2017)五年级上册11 地球的内部评优课ppt课件: 这是一份小学科学苏教版 (2017)五年级上册11 地球的内部评优课ppt课件,文件包含苏教版小学科学五年级上册第三单元《11地球的内部》课件pptx、苏教版小学科学五年级上册第三单元《11地球的内部》教案docx、11喜马拉雅山脉怎么形成的mp4、11地球内部有什么_batchmp4、11板块分离对撞和俯冲mp4、11模拟地球板块漂移与碰撞mp4等6份课件配套教学资源,其中PPT共33页, 欢迎下载使用。

