还剩4页未读,
继续阅读
高中历史人教统编版选择性必修1 国家制度与社会治理第15课 货币的使用与世界货币体系的形成课时作业
展开这是一份高中历史人教统编版选择性必修1 国家制度与社会治理第15课 货币的使用与世界货币体系的形成课时作业,共7页。试卷主要包含了单选题,材料分析题,论述题等内容,欢迎下载使用。
一、单选题
1.以稳定国际汇率或给国际收支出现暂时困难的成员国提供短期贷款为主要宗旨的国际组织是
A.世界贸易组织B.国际货币基金组织C.世界银行D.关贸总协定
2.1935年11月,国民政府以紧急法令宣布改革币制,施行法币政策。至全面抗战前夕,收兑民间银币银物计白银3亿多盎司,并由中央、中国、交通三大银行统制了外汇买卖业务。币制改革的施行( )
A.有利于集中财力以应抗战之需B.促使民族工业黄金时代到来
C.构筑抗战胜利的坚实物质基础D.导致国统区通货膨胀的出现
3.下图为描绘20世纪70年代欧洲“乞丐行乞”的漫画,这说明
A.欧洲崛起取代了美国地位B.布雷顿森林体系走向瓦解
C.美元不再是世界主要货币D.世界贸易体系遭遇了挫折
4.文物是研究历史的重要资料。如图银币出土于西安何家村,铸造于日本和同年间(706~714年),其形制、重量与开元通宝完全相同。据此可推测这枚银币的铸造时间应当是我国历史上的
A.汉朝B.北魏C.唐朝D.五代十国
5.“布雷顿森林货币体系”的建立,使美国就像“世界中央银行”那样,享受着中央银行能够享受 的大多数利益。这是因为该货币体系
A.给美国提供了发行世界货币权力B.确立了美国在世界中的霸主地位
C.使美元成为各国货币联系的纽带D.完成了世界货币体系的最终统一
6.学者汪华指出:凯恩斯意义上的中央调控,只能在一个财政与金融管控主权完整、边界清晰的国家内部发生。跨国资本的高流动性以及金融国际化,削弱了国家通过利率来调控就业与投资的作用。据此可知,凯恩斯主义失败的原因是
①布雷顿森林体系的建立 ②国际贸易的快速发展
③联合国的成立 ④经济“滞胀”
A.①②B.①③C.②③D.②④
7.随着资本主义世界市场的不断扩大,国际间货币结算日益频繁和复杂。下图是二战后美元的世界流通示意图(箭头表示流动方向)。从中获取的最准确信息是
A.布雷顿森林体系相对较为稳定B.国际货币体系存在着霸权主义
C.资本主义世界金融中心单一化D.美国是布雷顿森林体系受益者
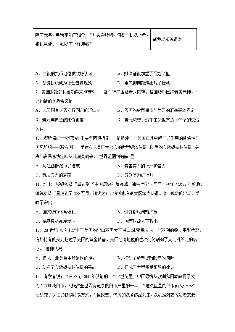
8.下表为明代经济发展简表(节选)。这可以用来说明当时( )
A.白银的货币地位被政府认可B.赋役征银加重了百姓负担
C.银贵钱贱成为社会普遍现象D.重农抑商政策出现了松动
9.美国财政部长福勒得意地宣称:“各个行星围绕着太阳转,各国货币围绕着美元转。”这句话的实质含义是
A.成员国有义务实行固定的汇率制B.各国的货币保持与美元的汇率基本固定
C.美元与黄金的比价固定D.美元取得了资本主义世界货币体系的统治地位
10.罗斯福的“世界蓝图”主要有两项措施:一是组建一个美国在其中起主导作用的普遍性的国际组织——联合国。二是建立以美国为核心的世界经济体系,以后的布雷顿森林体系、关税与贸易总协定即从此演变而来。“世界蓝图”的基础是
A.反法西斯战争的结束B.美国实力的上升和强大
C.英法实力的衰落D.苏联实力的上升
11.北宋时期铜钱铸行量达到了中国历史的最高峰,神宗熙宁末至元丰初年(1077年前后),铜钱岁铸行量达到了600万贯。铜钱之外,铁钱也在很大区域内流通。这一现象的出现,反映了宋代
A.国家货币体系混乱B.通货膨胀问题严重
C.商品经济高度发达D.国家财政入不敷出
12.20 世纪70年代,“由于美国的出口不再大于进口,其贸易转向一种不利的收支平衡状况。海外持有的美元超过了美国的黄金储备。美国经济地位的这种变化削弱了人们对美元的信 心。”这种状况
A.促成了北美自由贸易区的建立B.推动了新型货币欧元的问世
C.动摇了布雷顿森林体系的基础D.促成了世界贸易组织的建立
13.有学者说:“在公元1800年以前的二个半世纪里,中国最终从欧洲和日本获得了大约60000吨白银,大概占全世界有记录的白银产量的一半。”这么巨量的白银输入……不但改变了以往的物物贸易方式,而且改变了传统的以奢侈品为主、以满足封建统治者需要为目的贸易格局。材料旨在说明新航路的开辟
A.改变了传统农业生产结构B.促进了工商业经济的迅速发展
C.推动了白银货币化的发展D.导致中国对外交往走向了封闭
14.各主要资本主义国家采取了哪些措施加剧了世界局势的紧张( )
①树立关税壁垒 ②保持货币坚挺,树立本国货币的世界货币地位
③放弃金本位制,贬值本国货币 ④转嫁危机到殖民地半殖民地
⑤法西斯上台
A.①②④⑤B.①③④C.①③④⑤D.①②⑤
15.公元1023年,北宋设立了益州交子务,开始正式发行官方交子。交子采取分界发行的办法,每界到期时,用新发行的交子替换旧发行的交子。每界交子发行以1256340缗为限。这一发行方法有利于
A.健全金融信用体系B.稳定国家金融秩序
C.推动长途贸易发展D.缓解政府财政困难
二、材料分析题
16.阅读材料,回答问题。
材料一
材料二 明初,流通中铜钱与“宝钞”并行,禁金银交易,但江南商贾“不论货物贵贱,均以银定价”。嘉靖初(1522年),“钞久不行,钱大已壅”,朝廷遂“弛用银之禁”。到万历九年(1581年),“一条鞭法”把丁役、土贡等归于田亩,“计亩征银”,白银发展为流通中的主要货币。
——摘编自齐涛《中国古代经济史》等
材料三 “入篮”
注:SDR作为许多国际组织的记账单位也被称为“纸黄金”,2016年10月1日之前,SDR货币篮子里只有美元、欧元、英镑和日元。
(1)根据材料一,概括归纳我国古代货币发展的基本趋势。
(2)根据材料二并结合所学知识,分析明代白银成为流通中的主要货币的原因。
(3)请结合所学历史知识对材料三漫画的主题进行解读。(要求:紧扣主题,解雇合理。)
17.阅读材料,回答问题。
材料 1930年美国总统胡佛签署了《美国关税法》,增加了应纳税目和提高了关税,招来了贸易伙伴的报复,引发了贸易战,使得大萧条时期的美国雪上加霜,也加剧了世界经济危机。二战后,美国力推自由主义贸易政策,构建“自我利益的多边主义”的世界经济体系。然而到了20世纪70年代,美国陷入了严重的经济滞胀,国内对抗自由贸易的势力迅速发展,新保护主义抬头,其国际贸易政策在此时期充满摇摆性和矛盾性,即自由主义贸易政策和保护主义贸易政策交替运用。
——郭百红顾学华《美国国际贸易政策演化及其对中国的启示》
(1)据材料并结合所学知识,指出二战后美国构建世界经济体系突出“自我利益”的表现,并归纳“新保护主义”出台的原因。
(2)依据材料结合所学,归纳贸易保护主义的危害。
三、论述题
18.阅读以下材料,回答问题。
货币是商品流通的重要媒介。货币的兴衰彰显了一个国家的政治、经济、军事实力,在很大程度上印证了“国家兴,货币兴;国家亡,货币亡”。
在人类的经济画卷上,没有哪个细节能够与货币脱离瓜葛。黄金、白银、英镑、马克、美元、欧元、日元、人民币……在世界货币的舞台上,有无数个角色上演着沉与浮的故事。在“现代经济学之父”凯恩斯眼中,随着野蛮的痕迹、超主权货币――黄金的演出落下帷幕,英镑打着“日不落”的旗号称雄世界,人类历史上诞生了第一个主权性质的国际储备货币。然而,盛宴总会结束,经过两次世界大战与一次经济大萧条,英镑黯淡退场了,美元以势不可当之势崛起。直到今天,我们的世界还是美元时代。
――摘自宋泓均 高强《货币变局:下一秒,谁将改变世界》
如果中国经济不出现致命的差错,人民币在未来世界经济与金融市场的格局中必将成为主导货币之一。未来世界金融市场的格局不出意外应该是多货币主导的格局,在这个格局中人民币与美元预计会成为两大货币,欧元、日元、印度卢比等由于不同原因,恐怕难以与人民币与美元相匹敌。即使断金融秩序创造出断的基准“世界货币”,人民币与美元也必将成为两大核心货币,但近期内民币应该继续执行资本项目封闭下的不可自由况换政策,且不应参与贸易保护主义下的贬值竞争。
——张宁《人民币——未来的世界货币?》
评析材料中关于世界货币主导格局变化的观点。
(要求:围绕材料中的某一种或两种观点展开评论,观点鲜明,史论结合)
参考答案
1.B2.A3.B4.C5.C6.A7.D8.A9.D10.B11.C12.C13.B14.C15.B
16.(1)趋势:由多样走向统一;从地方铸币到中央铸币;钱文内容由重量相称到年号相称;由金属货币向纸币方向发展。
(2)原因:民间交易多用白银;纸币与铜钱不便于流通;政府政策的推动;赋役征银的促进;商品经济发展的结果;新航路开辟后,白银大量流入。
(3)今天人民币成为世界货币之一,反映了多极化趋势的加强;随褚经济全球化,国际贸易、外交政策和国家经济实力的发展,影响蓿中国货币发展和国际地位的变化;只有坚持改革开放,提升综合国力,中国货币才能更好服务于中国和世界经济发展。
17.(1)表现:以美元为中心的布雷顿森林体系;适应美国需要的“关贸总协定”。原因:经济滞胀的出现;西欧、日本的崛起。
(2)危害:迟滞国内经济发展;导致国内社会矛盾激化(影响人民生活水平提高);加剧国际形势的紧张;阻碍世界贸易的增长(阻碍经济全球化进程)。
18.评分标准:
一等 ①紧扣评论对象,观点明确; ②合理引用史实,进行多角度评论; ③论证充分,一逻辑严密,表述清楚。
二等 ①能够结合评论对象,观点较明确; ②引用史实,评论角度单一; ③论证较完整,表述清楚。
三等 ①偏离评论对象,观点不明确; ②未引用史实; ③论证欠缺说服力。,表述不清楚。
参考答案:观点一、美元主导论。
理由:(1)一方面美国有超强的科技、军事、经济的实力;
(2)另一方面,美国有较为完备的政治制度、国内较稳定;
(3)短期内还没有哪一个国家或地区能够撼动美国的位置。
观点二、人民币必将成为主导货币之一。
理由:(1)中国是一个政治上统一的国家,一个稳定的社会是中国经济稳定发展的必需条件。(2)中国目前经济总量已经位居世界第二,而且是美国最大的债权国;
(3)中国实行的是社会主义市场经济体制,国家保持宏观政策的自主性等。
观点三、人民币与美元成为两大核心货币,共同主导世界货币。(理由略)
注意:(1)如果考生的观点是:我同意材料中的观点或我同意作者的观点,不得分;一定要有明确的观点。
(2)理由即史实论证部分,可以有其他史实,只要能为其观点服务而且合理,均可酌情给分。史料
出处
明中叶以后“夏税一概征银,实起于隆庆中”
赵翼《陔余丛考》
隆庆元年,明穆宗颁布诏令:“凡买卖货物,值银一钱以上者,银钱兼使;一钱以下止许用钱”
胡我琨《钱通》
相关试卷
人教统编版选择性必修1 国家制度与社会治理第15课 货币的使用与世界货币体系的形成同步测试题:
这是一份人教统编版选择性必修1 国家制度与社会治理第15课 货币的使用与世界货币体系的形成同步测试题,共6页。
高中历史人教统编版选择性必修1 国家制度与社会治理第15课 货币的使用与世界货币体系的形成课后作业题:
这是一份高中历史人教统编版选择性必修1 国家制度与社会治理第15课 货币的使用与世界货币体系的形成课后作业题,共11页。试卷主要包含了选择题,材料分析题等内容,欢迎下载使用。
历史选择性必修1 国家制度与社会治理第15课 货币的使用与世界货币体系的形成当堂检测题:
这是一份历史选择性必修1 国家制度与社会治理第15课 货币的使用与世界货币体系的形成当堂检测题,共18页。试卷主要包含了单选题,材料分析题等内容,欢迎下载使用。

