2020-2021学年第三章 机械波1 波的形成课时练习
展开(建议用时:25分钟)
考点一 波的形成和传播
1.在敲响古刹里的大钟时,有的同学发现,停止对大钟的撞击后,大钟仍“余音未绝”,分析其原因是( )
A.大钟的回声
B.大钟在继续振动
C.人的听觉发生“暂留”的缘故
D.大钟虽停止振动,但空气仍在振动
B [停止对大钟的撞击后,大钟的振动不会立即停止,振动的能量不会凭空消失,它会再振动一段时间然后因为阻尼而停止,因此还会在空气中形成声波,这就是余音未绝的原因,所以选项B正确.]
2.下列关于波的应用中正确的是( )
A.要使放在河中的纸船逐渐靠近河岸,可向比纸船更远处投掷石子形成水波
B.两个在水中潜泳并且靠得较近的运动员能听到对方发出的声音是声波在液体中传播的应用
C.光缆利用机械波传递信息
D.宇航员在宇宙飞船里,击打船壁只能引起机械振动,不能形成声波
B [机械波在介质中传播的过程中,质点只是在各自的平衡位置附近振动,介质本身并不迁移,故A错误;光缆是利用光波传递信息的,故C错误;机械振动可以在船壁中传播,能形成声波,故D错误.]
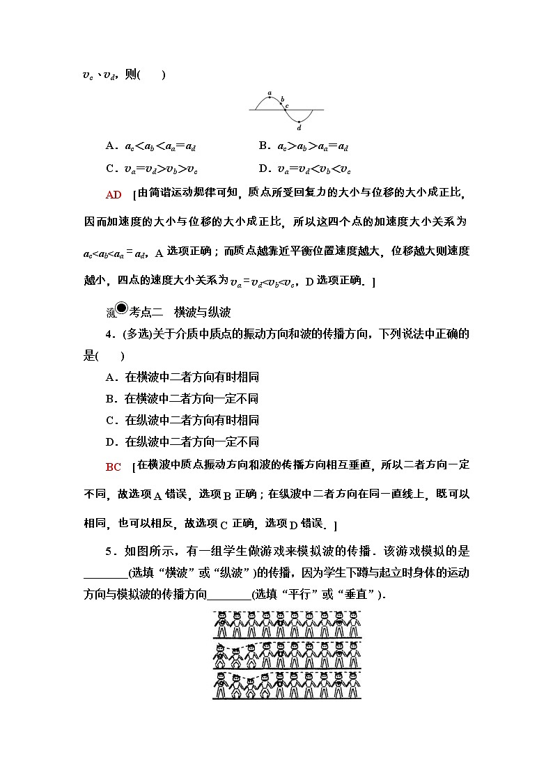
3.(多选)一列横波在某时刻的波形图像如图所示,a、b、c、d为介质中的四个质点.a在波峰,d在波谷,c在平衡位置,b的位移大小等于振幅的一半,四个质点的加速度大小分别为aa、ab、ac、ad,它们的速度大小分别为va、vb、vc、vd,则( )
A.ac<ab<aa=ad B.ac>ab>aa=ad
C.va=vd>vb>vcD.va=vd<vb<vc
AD [由简谐运动规律可知,质点所受回复力的大小与位移的大小成正比,因而加速度的大小与位移的大小成正比,所以这四个点的加速度大小关系为ac
4.(多选)关于介质中质点的振动方向和波的传播方向,下列说法中正确的是( )
A.在横波中二者方向有时相同
B.在横波中二者方向一定不同
C.在纵波中二者方向有时相同
D.在纵波中二者方向一定不同
BC [在横波中质点振动方向和波的传播方向相互垂直,所以二者方向一定不同,故选项A错误,选项B正确;在纵波中二者方向在同一直线上,既可以相同,也可以相反,故选项C正确,选项D错误.]
5.如图所示,有一组学生做游戏来模拟波的传播.该游戏模拟的是________(选填“横波”或“纵波”)的传播,因为学生下蹲与起立时身体的运动方向与模拟波的传播方向________(选填“平行”或“垂直”).
[解析] 根据纵波与横波的概念,质点振动方向与波传播方向垂直的为横波,同一直线的为纵波.
[答案] 横波 垂直
考点三 质点振动方向的判断
6.(多选)一列横波沿绳子向右传播,某时刻绳子形成如图所示的形状,对此时绳上A、B、C、D、E、F六个质点( )
A.它们的振幅相同
B.质点D和E的速度方向相同
C.质点A和C的速度方向相反
D.从此时算起,质点B比F先回到平衡位置
AC [绳子上参与振动的各质点的振幅相同,故A正确;把波向右移动少许,发现D点的速度方向向上,E点的速度方向向下,故B错误;根据波的平移法可知,此时刻A点向下运动,C点向上运动,故C正确;从此时算起,质点B要远离平衡位置,再向平衡位置运动,F直接向平衡位置运动,所以F先到平衡位置,故D错误.]
7.一列横波在某时刻的波形图像如图所示,此时质点F的运动方向向下,则下列说法正确的是( )
A.波水平向右传播
B.质点H与质点F的运动方向相同
C.质点C比质点B先回到平衡位置
D.此时刻质点C的加速度为零
C [由于质点F要追随和它邻近的并且离波源稍近的质点运动,又知道质点F的运动方向是向下的,则与它邻近的离波源稍近的质点的位置应在它的下方,对照图像可以判断出波源在质点F的右方,故波是向左传播的,所以选项A是错误的;与质点H邻近的并且离波源稍近的质点I的位置在质点H的上方,则质点H的运动方向是向上的,所以选项B也是错误的;用同样的方法可以判断出质点C要向下运动直接回到平衡位置,而质点B则先向上运动到达最大位移处后再返回平衡位置,这样质点C要比质点B先回到平衡位置,故选项C是正确的;质点C此时处在最大位移处,其加速度最大,所以选项D是错误的.]
8.(多选)一列简谐横波沿x轴传播,周期为T,t=0时刻的波形如图所示.此时平衡位置位于x=3 m处的质点正在向上运动,若a、b两质点平衡位置的坐标分别为xa=2.5 m,xb=5.5 m,则以下说法中正确的是( )
A.波沿x轴负方向传播
B.当a质点处在波峰时,b质点在向上运动
C.t=eq \f(T,4)时,a质点正在向y轴负方向运动
D.t=eq \f(3T,4)时,b质点正在向y轴负方向运动
ABD [由t=0时刻x=3 m处的质点向上振动,可得该波向左传播,即波沿x轴负方向传播,故A正确;当a质点处在波峰时,b质点在平衡位置向上运动,故B正确;t=0时刻质点a向上振动,分析可知,t=eq \f(T,4)时,a质点仍向y轴正方向运动,选项C错误;t=0时刻质点b向下振动,分析可知,t=eq \f(3T,4)时,b质点仍向y轴负方向运动,选项D正确.]
9.如图所示是一列横波t0时刻的波形图,试根据波形图回答下列问题:
(1)该时刻加速度最大的质点有哪些?
(2)速度最大的质点有哪些?
(3)振动方向相同的质点有哪些?这些点的分布有什么规律?
(4)如果这列波沿x轴负方向传播,质点3受到的合外力方向如何?
[解析] (1)加速度最大的质点一定是位移最大的质点,所以该时刻质点2、6、10、14的加速度最大,但方向不相同.
(2)该波是简谐波,质点做简谐运动,因此处在平衡位置的质点速度最大,分别是质点0、4、8、12、16.
(3)该时刻具有相同振动方向的质点是0、1、7、8、9、15、16.与上述质点振动方向相反的质点是3、4、5、11、12、13.其规律:从波形图上看相同增减性的单调区间上各质点的振动方向相同,相邻的单调区间上质点的振动方向相反.
(4)如果该波沿x轴负方向传播,则质点3的速度方向向下.因为位移方向是y轴正方向,其加速度方向沿y轴负方向,由牛顿第二定律知,质点3受到周围质点作用的合外力沿y轴负方向.
[答案] 见解析
(建议用时:15分钟)
10.(多选)一列机械波在x轴上传播,某时刻的波形如图所示,a、b、c为三个质点,a正向上运动.由此可知( )
A.该波沿x轴正方向传播
B.c正向上运动
C.该时刻以后,b比c先到达平衡位置
D.该时刻以后,b比c先到达距离平衡位置最远处
AC [由质点的振动方向可判定波的传播方向.a点此时刻向上振动,由带动法可知该波沿x轴正方向传播,所以选项A正确;由波的传播方向可判定b点此时向上振动,而c点此时向下振动,所以选项C正确,B、D错误.]
11.(多选)如图所示为沿水平方向的介质中的部分质点,每相邻两质点间距离相等,其中O为波源.设波源的振动周期为T,自波源通过平衡位置竖直向下振动时开始计时,经过eq \f(T,4),质点1开始起振,则下列关于各质点的振动和介质中的波的说法正确的是( )
A.介质中所有质点的起振方向都是竖直向下的,但图中质点9起振最晚
B.图中所有质点的起振时间都是相同的,起振的位置和起振的方向是不同的
C.图中质点8的振动完全重复质点7的振动,只是质点8振动时,通过平衡位置或最大位移的时间总是比质点7通过相同位置时落后eq \f(T,4)
D.只要图中所有质点都已振动了,质点1与质点9的振动步调就完全一致,但如果质点1发生的是第100次振动,则质点9发生的就是第98次振动
ACD [据波的传播特点知,波传播过程中各质点的振动总是重复波源的振动,所以起振方向相同,都是竖直向下,但从时间上来说,起振依次落后eq \f(T,4)的时间,所以选项A、C正确,B错误;由题意知,质点9比质点1应晚起振两个周期,所以当所有质点都起振后,质点1与质点9步调完全一致,所以选项D正确.]
12.(多选)一列横波某时刻的波形如图所示,经过0.25 s图中P点第一次到达波峰的位置,此后再经0.75 s,P点的位移和速度可能是( )
A.位移是2 cm
B.位移是-2 cm
C.速度最大,方向沿-y的方向
D.速度最大,方向沿+y方向
CD [此列波没有给出传播方向,因而可能向左也可能向右,P点在平衡位置附近振动,由此入手确定0.75 s后的位移和速度.
如果此波向左传播,此时P点运动方向向上,经0.25 s,P点第一次到达波峰,此时经过eq \f(1,4)T,此后再经0.75 s,即eq \f(3,4)T,P点到达平衡位置并向上运动;如果此波向右传播,此时P点向下运动,经0.25 s即eq \f(3,4)T,P点第一次到达波峰,此后再经0.75 s,即3个eq \f(3,4)T后,P点到达平衡位置并向下运动,故C、D正确.]
13.细绳的一端在外力作用下从t=0时刻开始做简谐运动,激发出一列简谐横波.在细绳上选取15个点,图中甲为t=0时刻各点所处的位置,乙为t=eq \f(T,4)时刻的波形图(T为波的周期).在丙中画出t=eq \f(3T,4)时刻的波形图.
[解析] 机械波在传播过程中,介质的质点都在各自的平衡位置附近振动,时间依次滞后,从波形图上看出,在t=eq \f(T,4)时刻第4个质点才开始振动,则在t=eq \f(3,4)T时刻第10个质点刚开始振动,此时第4个质点已振动了eq \f(T,2)的时间回到了自己的平衡位置,第1个质点到达下方最大位移处,新的波形如图所示.
[答案] 见解析
人教版 (2019)选择性必修 第一册3 光的干涉习题: 这是一份人教版 (2019)选择性必修 第一册3 光的干涉习题,共7页。试卷主要包含了在单色光的双缝干涉实验中等内容,欢迎下载使用。
高中物理第四章 光2 全反射达标测试: 这是一份高中物理第四章 光2 全反射达标测试,共9页。
高中物理人教版 (2019)选择性必修 第一册第四章 光1 光的折射课后测评: 这是一份高中物理人教版 (2019)选择性必修 第一册第四章 光1 光的折射课后测评,共8页。试卷主要包含了以往,已知材料的折射率都为正值等内容,欢迎下载使用。

