第13讲 硫及其化合物(精讲)-2022年高考化学一轮复习讲练测
展开【考情分析】
硫元素的多种价态及各种价态化合物的相互转化内容丰富,也是氧化还原反应的重要素材。命题空间广阔,而且与生产、生活及社会联系紧密,高考中通过框图推断题、工业生产流程题、实验题等形式进行考查。主要有以下几个重要考点:1、环境污染问题越来越受到人们的重视,因而以环保问题为载体考查SO2性质的试题应予以关注。2、H2SO4是与生产、生活密切相关的物质,因而要理解、掌握H2SO4的性质,尤其是浓硫酸的特性及其应用。从命题形式来看,1、硫酸一般不单独命题,而在选择题的选项出现或穿插在主观题中。2、环境污染和防护与工农业联系紧密,又以硫和氮的氧化物知识为背景,既可以构成选择题的选项,又可以构成主观题。
【核心素养分析】
1.变化观念与平衡思想:从硫的化合价变化认识硫及其化合物的相互转化及应用。
2.科学探究与创新意识:从不同的角度探究硫及其重要化合物的性质及制备实验方案,并进行实验操作验证。
3.科学态度与社会责任:关注与SO2有关的污染和环境保护,具有可持续发展意识和绿色化学观念。
【网络构建】
【知识梳理】
智能点一 硫及其氧化物
(一)硫单质的性质及应用
1.硫元素的存在形态
(1)游离态:在火山口附近或地壳的岩层例存在;
(2)化合态:以硫化物和硫酸盐的形式存在。
2.硫单质的物理性质
硫单质俗称硫黄,是一种淡黄色固体;不溶于水,微溶于酒精,易溶于CS2;有多种同素异形体,如单斜硫、斜方硫等。
3.从化合价的角度认识硫单质的化学性质
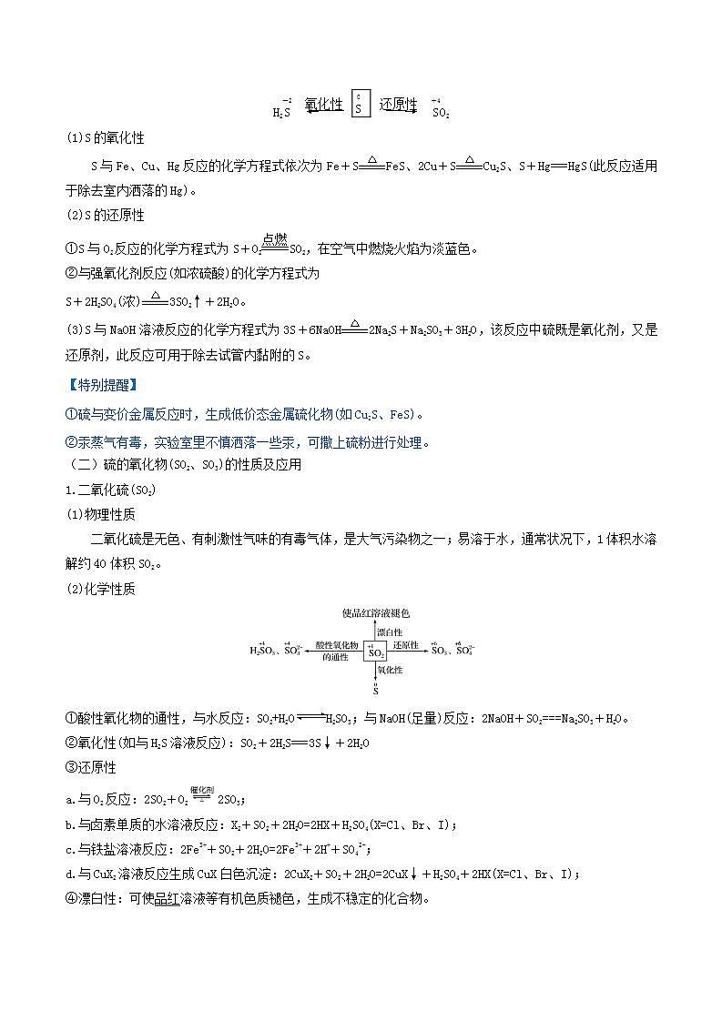
H2eq \(S,\s\up6(-2)) eq \(←――――,\s\up7( 氧化性 ))eq \x(\(S,\s\up6(0)) )eq \(――→,\s\up7( 还原性 ))eq \(S,\s\up6(+4))O2
(1)S的氧化性
S与Fe、Cu、Hg反应的化学方程式依次为Fe+SFeS、2Cu+SCu2S、S+Hg===HgS(此反应适用于除去室内洒落的Hg)。
(2)S的还原性
①S与O2反应的化学方程式为S+O2eq \(=====,\s\up7(点燃))SO2,在空气中燃烧火焰为淡蓝色。
②与强氧化剂反应(如浓硫酸)的化学方程式为
S+2H2SO4(浓)3SO2↑+2H2O。
(3)S与NaOH溶液反应的化学方程式为3S+6NaOH2Na2S+Na2SO3+3H2O,该反应中硫既是氧化剂,又是还原剂,此反应可用于除去试管内黏附的S。
【特别提醒】
①硫与变价金属反应时,生成低价态金属硫化物(如Cu2S、FeS)。
②汞蒸气有毒,实验室里不慎洒落一些汞,可撒上硫粉进行处理。
(二)硫的氧化物(SO2、SO3)的性质及应用
1.二氧化硫(SO2)
(1)物理性质
二氧化硫是无色、有刺激性气味的有毒气体,是大气污染物之一;易溶于水,通常状况下,1体积水溶解约40体积SO2。
(2)化学性质
①酸性氧化物的通性,与水反应:SO2+H2OH2SO3;与NaOH(足量)反应:2NaOH+SO2===Na2SO3+H2O。
②氧化性(如与H2S溶液反应):SO2+2H2S===3S↓+2H2O
③还原性
a.与O2反应:2SO2+O22SO3;
b.与卤素单质的水溶液反应:X2+SO2+2H2O=2HX+H2SO4(X=Cl、Br、I);
c.与铁盐溶液反应:2Fe3++SO2+2H2O=2Fe3++2H++SO42-;
d.与CuX2溶液反应生成CuX白色沉淀:2CuX2+SO2+2H2O=2CuX↓+H2SO4+2HX(X=Cl、Br、I);
④漂白性:可使品红溶液等有机色质褪色,生成不稳定的化合物。
(3)实验室制法
①固体Na2SO3与较浓H2SO4反应
Na2SO3+H2SO4===Na2SO4+SO2↑+H2O;
②铜与浓H2SO4混合加热
Cu+2H2SO4(浓)CuSO4+SO2↑+2H2O。
(4)SO2和CO2的鉴别
【特别提醒】(1)SO2只能使紫色的石蕊溶液变红,但不能使之褪色。
(2)SO2的漂白性和还原性的区别:SO2使品红溶液退色表现的是SO2的漂白性,加热后溶液颜色复原;SO2使酸性高锰酸钾溶液、溴水、氯水、碘水退色表现的是SO2的还原性,加热后溶液颜色不复原。
(3)SO2氧化性的表现:SO2通入氢硫酸、硫化钠溶液中都会出现淡黄色沉淀,表现了SO2的氧化性。
(4)三类漂白剂的区别
2.三氧化硫(SO3)
(1)物理性质
熔点16.8 ℃,沸点44.8 ℃,在常温下为eq \a\vs4\al(液)态,在标准状况下为eq \a\vs4\al(固)态。
(2)化学性质(酸性氧化物)
a.与水反应:SO3+H2O===H2SO4(放出大量的热)
b.与氧化钙反应:SO3+CaO===CaSO4
c.与氢氧化钠反应:SO3+2NaOH===Na2SO4+H2O
3.硫的氧化物的污染与治理
(1)来源:含硫化石燃料的燃烧及金属矿物的冶炼等。
(2)危害:危害人体健康,形成酸雨(pH小于5.6)。
(3)治理:燃煤脱硫,改进燃烧技术。
(4)硫酸型酸雨的形成途径有两个:
途径1:空气中飘尘的催化作用,使2SO2+O22SO3、SO3+H2O===H2SO4。
途径2:SO2+H2OH2SO3、2H2SO3+O2===2H2SO4。
(5)四种常见的SO2尾气处理方法
方法一:钙基固硫法
为防治酸雨,工业上常用生石灰和含硫的煤混合后燃烧,燃烧时硫、生石灰、O2共同反应生成硫酸钙,从而使硫转移到煤渣中,反应原理为CaO+SO2CaSO3,2CaSO3+O22CaSO4,总反应方程式为 2CaO+2SO2+O22CaSO4。
方法二:氨水脱硫法
该脱硫法采用喷雾吸收法,雾化的氨水与烟气中的SO2直接接触吸收SO2,其反应的化学方程式为2NH3+SO2+H2O===(NH4)2SO3,2(NH4)2SO3+O2===2(NH4)2SO4。(或生成NH4HSO3,然后进一步氧化)
方法三:钠碱脱硫法
钠碱脱硫法是用NaOH/Na2CO3吸收烟气中的SO2,得到Na2SO3和NaHSO3,发生反应的化学方程式为2NaOH+SO2===Na2SO3+H2O,Na2CO3+SO2===Na2SO3+CO2,Na2SO3+SO2+H2O===2NaHSO3。
方法四:双碱脱硫法
先利用烧碱吸收SO2,再利用熟石灰浆液进行再生,再生后的NaOH碱液可循环使用,化学方程式为
①吸收反应:2NaOH+SO2===Na2SO3+H2O,2Na2SO3+O2===2Na2SO4。
②再生反应:Na2SO3+Ca(OH)2===CaSO3↓+2NaOH,Na2SO4+Ca(OH)2===CaSO4↓+2NaOH。
智能点二 硫酸 硫酸根离子的检验
1.硫酸的物理性质
(1)纯硫酸是一种无色油状液体,沸点高(沸点338℃,高沸点酸能用于制备低沸点酸),难挥发;98%的浓硫酸的密度为1.84g/cm3。
(2)溶解性:浓硫酸与水以任意比混溶,溶解时可放出大量热。
(3)稀释方法:将浓硫酸沿器壁慢慢注入水中并不断搅拌。
2.硫酸的化学性质
(1)稀硫酸具有酸的通性①④⑤⑥
硫酸是强电解质,在水溶液中的电离方程式为H2SO4===2H++SOeq \\al(2-,4),具有酸的通性。
①指示剂变色:石蕊变红;酚酞不变色。
②与金属反应:Fe+H2SO4==FeSO4+H2↑ ;2Al + 3H2SO4 ==Al2(SO4)3 + 3H2↑
③与碱的反应:2NaOH+H2SO4==Na2SO4+2H2O;Ba2++2OH-+2H++SOeq \\al(2-,4)===BaSO4↓+2H2O;
④与碱性氧化物反应:CuO +H2SO4 == CuSO4 +H2O;MgO+2H+===Mg2++H2O;
⑤与某些盐的反应:BaCl2+H2SO4==BaSO4↓+ 2HCl;SOeq \\al(2-,3)+2H+===H2O+SO2↑;
3.浓H2SO4的特性
1)吸水性与脱水性的区别
浓硫酸吸水是把物质本身中含有的自由H2O分子或结晶水吸收。浓硫酸脱水是把本身不含水的有机物中的氢元素和氧元素按原子个数比2∶1的形式脱去,C12H22O1112C+11H2O。所以,二者的本质区别是物质中有没有现成的水分子。注意:在浓硫酸作用下,结晶水合物失去结晶水属于浓硫酸的吸水性。
利用浓硫酸的吸水性,常用浓硫酸作干燥剂,浓硫酸可以干燥H2、Cl2、O2、SO2、N2、CO2、CO、CH4等气体,但是它不能用来干燥碱性气体(如NH3)和强还原性气体(如HBr、HI、H2S)。
2)强氧化性:在浓硫酸中主要是以硫酸分子的形式存在,体现的是硫酸分子的性质。在硫酸分子中,存在+6价硫,很容易得电子被还原,所以具有很强的氧化性。浓硫酸能将大多数金属(如Cu)或非金属(如C)氧化:
(1)Fe、Al的钝化
常温下,当Fe、Al等金属遇到浓硫酸时,会与浓硫酸发生反应,表面生成一层致密的氧化物薄膜而出现“钝化”现象。
(2)与不活泼金属和非金属的反应
由于浓硫酸具有强氧化性,故存在与稀硫酸不同的化学性质,能够与不活泼金属或非金属发生反应,反应过程中有如下规律:
①反应要加热,否则不反应;
②还原产物一般是SO2。一般金属被氧化为高价态的硫酸盐,非金属被氧化为高价态氧化物或含氧酸。
③浓硫酸与金属反应时,既表现酸性又表现强氧化性,而与非金属反应时,只表现强氧化性。如:
Cu+2H2SO4(浓) CuSO4 + 2H2O +SO2↑
2Ag+2H2SO4 (浓) Ag2SO4+SO2↑+2H2O
C+2H2SO4(浓) CO2↑+2H2O+2SO2 ↑
S+2H2SO4 (浓) 3SO2↑+2H2O
④浓硫酸氧化含低价非金属元素的化合物
H2S+H2SO4 (浓)==S↓+SO2↑+2H2O或H2S+3H2SO4 (浓)4SO2↑+4H2O
2HI+H2SO4 (浓)==I2+SO2↑+2H2O
2HBr+H2SO4 (浓)==Br2+SO2↑+2H2O
⑤随着反应的进行,浓硫酸浓度变小,一旦变为稀硫酸,反应就停止。
【特别提醒】①H2SO4是高沸点、难挥发性的强酸,利用这一性质可以制取HCl和HF:H2SO4(浓)+NaCleq \(=====,\s\up7(微热))NaHSO4+HCl↑,CaF2+H2SO4===CaSO4+2HF↑。
②由“量变”引起的“质变”:金属(如Cu、Zn等)与浓H2SO4反应时,要注意H2SO4浓度对反应产物的影响。开始阶段产生SO2气体,随着反应的进行,H2SO4的浓度变小,最后变为稀H2SO4,Cu与稀H2SO4不反应,Zn与稀H2SO4反应生成H2而不是SO2。
4.硫酸的用途
(1)制取化肥、硫酸盐、挥发性酸。
(2)消除金属表面的氧化物。
(3)用于精炼石油,制造炸药、农药、染料等,是实验室里常用的试剂。
5.硫酸的工业制备
6.SOeq \\al(2-,3)、SOeq \\al(2-,4)的检验
(1)SOeq \\al(2-,3)的检验
①向溶液中加入盐酸,将产生的气体通入品红溶液中,红色褪去,发生的离子反应为SOeq \\al(2-,3)+2H+===H2O+SO2↑。
②加入氯化钡溶液生成白色沉淀,然后向沉淀中加入盐酸,沉淀溶解并产生具有刺激性气味的气体,发生反应的离子方程式为SOeq \\al(2-,3)+Ba2+===BaSO3↓,BaSO3+2H+===Ba2++SO2↑+H2O。
(2)检验SOeq \\al(2-,4)的正确操作方法:被检液eq \(――――――→,\s\up7(加足量盐酸酸化))取清液eq \(――――――→,\s\up7(滴加BaCl2溶液))有无白色沉淀产生(判断有无SOeq \\al(2-,4))。
先加稀盐酸的目的是防止COeq \\al(2-,3)、SOeq \\al(2-,3)、Ag+干扰,再加BaCl2溶液,有白色沉淀产生。整个过程中可能发生反应的离子方程式:COeq \\al(2-,3)+2H+===CO2↑+H2O、SOeq \\al(2-,3)+2H+===SO2↑+H2O、Ag++Cl-===AgCl↓、Ba2++SOeq \\al(2-,4)===BaSO4↓。
智能点三 硫及其化合物的相互转化及应用
1.理清硫元素的化合价与氧化性、还原性之间的关系(即硫及其化合物的价类二维图)
2.掌握硫及其化合物之间的转化规律
(1)相同价态硫的转化是通过酸、碱反应实现的
如:
写出②、③、④反应的化学方程式:
②H2SO3+2NaOH===Na2SO3+2H2O;
③Na2SO3+H2SO4===Na2SO4+H2O+SO2↑;
④SO2+Na2SO3+H2O===2NaHSO3。
(2)不同价态硫的转化是通过氧化还原反应实现的
当硫元素的化合价升高或降低时,一般升高或降低到其相邻的价态,即台阶式升降,可用下图表示
注意 (1)同种元素相邻价态的粒子间不发生氧化还原反应,如S和H2S、S和SO2、SO2和浓硫酸之间不发生氧化还原反应。
(2)当硫元素的高价态粒子与低价态粒子反应时,一般生成中间价态,如2Na2S+Na2SO3+3H2SO4===3Na2SO4+3S↓+3H2O。
智能点四 第六主族的其它知识归纳
1.硫代硫酸钠(Na2S2O3)
(1)制备
①硫化碱法,即将Na2S和Na2CO3以物质的量之比为2∶1配成溶液,然后通入SO2,发生的反应为2Na2S+Na2CO3+4SO2===3Na2S2O3+CO2。
②亚硫酸钠法,使沸腾的Na2SO3溶液同硫粉反应,其反应的方程式为Na2SO3+SNa2S2O3。
(2)性质
①中等强度还原剂,可被碘氧化成连四硫酸钠(Na2S4O6),该反应常用来定量测定碘的含量,反应的离子方程式为I2+2S2Oeq \\al(2-,3)===2I-+S4Oeq \\al(2-,6)(用于直接碘量法和间接碘量法测定物质的浓度或含量)。
②可被氯、溴等氧化为SOeq \\al(2-,4),如Na2S2O3+4Cl2+5H2O=== Na2SO4+H2SO4+8HCl(用作纺织工业上的脱氯剂)。
③可与酸反应,离子方程式为2H++S2Oeq \\al(2-,3)===S↓+SO2↑+H2O(用于探究速率与浓度、温度的关系)。
2.焦亚硫酸钠(Na2S2O5)
(1)制备:NaHSO3过饱和溶液结晶脱水而成,2NaHSO3===Na2S2O5+H2O。
(2)性质
①与酸反应放出二氧化硫,如Na2S2O5+2HCl===2NaCl+2SO2↑+H2O。
②强还原性,如Na2S2O5+2I2+3H2O===2NaHSO4+4HI。
3.过二硫酸钠(Na2S2O8)、连二亚硫酸钠(Na2S2O4)
(1)过二硫酸钠中S为+6价,含有1个过氧键(—O—O—),性质与过氧化氢相似,具有氧化性。作为氧化剂参与反应时,过氧键断裂,过氧键中的氧原子由-1价变为-2价,硫原子化合价不变。如S2Oeq \\al(2-,8)+2I-eq \(=====,\s\up7(Cu2+))2SOeq \\al(2-,4)+I2,5S2Oeq \\al(2-,8)+2Mn2++8H2O===10SOeq \\al(2-,4)+2MnOeq \\al(-,4)+16H+。过二硫酸钠不稳定,受热分解生成Na2SO4、SO3和O2。
(2)连二亚硫酸钠中S为+3价,是强还原剂,能将I2、Cu2+、Ag+还原,能被空气中的氧气氧化。在无氧条件下,用锌粉还原亚硫酸氢钠可制得连二亚硫酸钠。
4.硒及其化合物的性质
(1)单质硒及其氢化物在空气中燃烧可得到SeO2。
(2)SeO2的氧化性比SO2强,属于中等强度的氧化剂,可氧化H2S、NH3等:SeO2+2H2S===Se+2S+2H2O;3SeO2+4NH3===3Se+2N2+6H2O。
(3)亚硒酸可作氧化剂,能氧化SO2,H2SeO3+2SO2+H2O===2H2SO4+Se,但遇到强氧化剂时表现还原性,可被氧化成硒酸,H2SeO3+Cl2+H2O===H2SeO4+2HCl。
5.碲及其化合物的性质
(1)碲在空气或纯氧中燃烧生成TeO2。
(2)TeO2是不挥发的白色固体,微溶于水,易溶于强酸、强碱,如TeO2+2NaOH===Na2TeO3+H2O。
(3)TeO2(H2TeO3)具有氧化性和还原性:
H2TeO3+2SO2+H2O===2H2SO4+Te;
H2TeO3+Cl2+H2O===H2TeO4+2HCl。
(4)硒和碲的一切化合物均有毒。
【典例剖析】
高频考点1 考查硫及其化合物的性质与应用
例1.下列关于硫及其化合物的说法中,不正确的是
A.硫粉在过量的氧气中燃烧不能生成三氧化硫
B.SO2既可以是氧化产物,也可以是还原产物
C.二氧化硫能使滴有酚酞的氢氧化钠溶液褪色,体现了漂白性
D.自然界中存在游离态的硫,也存在化合态的硫
【变式训练】下列关于硫及其化合物的说法正确的是
A.浓硫酸具有吸水性,可用于干燥氨气
B.加氯化钡溶液有白色沉淀产生,再加盐酸,沉淀不消失,一定有
C.如图装置中血红色褪去,可以验证SO2的还原性
D.二氧化硫能使溴水、酸性高锰酸钾溶液褪色,因其有漂白性
高频考点2 考查二氧化硫的检验
例2.(2020·重庆市模拟)下图所示为某同学设计的检验浓硫酸和碳反应所得气体产物的实验装置图。下列说法正确的是( )
A.若按①→③→②顺序连接,可检验所有气体产物
B.若装置②只保留a、b,同样可以达到实验目的
C.若圆底烧瓶内碳粉过量,充分反应后恢复到25 ℃,溶液的pH≥5.6
D.实验结束后,应按从下往上、从左往右的顺序拆卸装置
【变式训练】(2020·湖南省韶山市第一中学模拟)下列实验中能证明某气体为SO2的是( )
①使澄清石灰水变浑浊
②使湿润的蓝色石蕊试纸变红
③使品红溶液褪色
④通入足量NaOH溶液中,再滴加BaCl2溶液,有白色沉淀生成,该沉淀溶于稀盐酸
⑤通入溴水中,能使溴水褪色,再滴加Ba(NO3)2溶液有白色沉淀产生
A.都能证明 B.都不能证明
C.③④⑤均能证明 D.只有⑤能证明
高频考点3 考查浓硫酸的性质及应用
例3.(2020·西安市第一中学模拟) 如图所示的实验装置中,从实验开始到过一段时间后,对观察到的实验现象叙述不正确的是( )
A.甲中苹果块会变干瘪
B.乙中胆矾晶体表面有“白斑”
C.丙中小试管内有晶体析出
D.丁中pH试纸变成红色
【变式训练】下列有关浓硫酸的叙述正确的是
A.浓硫酸在常温下不与反应
B.浓硫酸使蔗糖炭化主要体现了浓硫酸的吸水性和强氧化性
C.与足量的浓硫酸反应产生的和浓硫酸与足量的反应产生的的物质的量相等
D.浓硫酸有吸水性,可以干燥等气体
高频考点4 考查硫酸离子的检验
例4.(2020·安徽省巢湖市第二中学模拟)下列过程中,最终的白色沉淀物不一定是BaSO4的是( )
A.Fe(NO3)2溶液eq \(――→,\s\up7(+过量盐酸,+过量SO2,+BaCl2溶液))白色沉淀
B.Ba(NO3)2溶液eq \(――→,\s\up7(+过量盐酸,+少量Na2SO3溶液))白色沉淀
C.无色溶液eq \(――→,\s\up7(+稀HNO3,+BaCl2溶液))白色沉淀
D.无色溶液eq \(――→,\s\up7(+过量盐酸))无色溶液eq \(――→,\s\up7(+BaCl2溶液))白色沉淀
【变式训练】甲、乙、丙三位同学各设计了一个实验,结果各自都认为自己的试样中含有SO42-离子。
甲的实验为:
(1)乙认为甲的实验不严谨,因为试样A中若含有________离子(仅填一种)也会有此现象。
乙的实验为:
(2)丙认为乙的实验也不严谨,因为试样B中若含有________离子(仅填一种)也会有此现象。
丙的实验为:
若丙方案合理,回答:
(3)若丙实验合理,则其中试剂Ⅰ是___________,现象Ⅰ是__________;试剂Ⅱ是___________,现象Ⅱ是__________。(若你认为丙方案不合理,以上四空可以不填)
高频考点5 考查含硫化合物的转化关系及应用
例5.(2021·广东高三)部分含硫物质的分类与相应硫元素的化合价关系如图所示。下列说法错误的是
A.物质a是一种有臭鸡蛋气味的气体
B.a通入到c的水溶液中会生成b
C.盐g与盐f之间也可能发生反应
D.d溶液久置于空气中会生成e,溶液的pH增大
【变式训练】(2021·山东省实验中学高三月考)短周期元素甲、乙、丙、丁原子序数依次增大,其中甲、丙同主族,乙、丙、丁同周期。常温下,含甲的化合物r浓度为0.1ml·L-1时溶液pH=13.p和q分别是元素丙和丁的单质,其中p为浅黄色固体。上述物质的转化关系如图所示(产物水已略去)。下列说法正确的是
A.简单离子半径:甲<乙<丙<丁
B.甲与丙能形成使紫色石蕊试液先变红后褪色的物质
C.工业上常利用反应②制取漂白粉
D.m、n的阴离子在酸性溶液中不能大量共存
高频考点6 考查硫及其化合物性质的实验探究
例6.(2021·天津高三期末)有一瓶Na2SO3溶液,可能部分被氧化,某同学进行如下实验:取少量溶液,滴入Ba(NO3)2溶液,产生白色沉淀,再加入足量稀硝酸,充分振荡后,白色沉淀不溶解。对此实验的下列叙述正确的是
A.实验证实Na2SO3已部分氧化
B.实验中加入Ba(NO3)2溶液后的沉淀一定是BaSO4
C.实验中加入足量硝酸后的沉淀是BaSO4和BaSO3的混合物
D.此实验不能确定Na2SO3是否部分被氧化
【变式训练】(2020·湖北黄冈中学高三测试)某小组利用下面的装置进行实验,②、③中溶液均足量,操作和现象如下表。
资料:CaS遇水完全水解。
由上述实验得出的结论不正确的是( )
A.③中白色浑浊是CaCO3
B.②中溶液pH降低的原因是:H2S+Cu2+ === CuS↓+2H+
C.实验Ⅰ①中CO2过量发生的反应是:CO2+H2O+S2-=== COeq \\al(2-,3)+H2S
D.由实验Ⅰ和Ⅱ不能比较H2CO3和H2S酸性的强弱
试剂
现象及结论
原理(化学方程式)
品红溶液
使品红溶液褪色的是SO2;不能使品红溶液褪色的是CO2
——
KMnO4溶液
使紫色褪去的是SO2,无明显现象的是CO2
2KMnO4+5SO2+2H2O===K2SO4+2MnSO4+2H2SO4
溴水
使橙色褪去的是SO2,无明显现象的是CO2
Br2+SO2+2H2O===2HBr+H2SO4
硝酸酸化的Ba(NO3)2溶液
产生白色沉淀的是SO2,无明显现象的是CO2
3SO2+2HNO3+2H2O===3H2SO4+2NO↑
Ba(NO3)2+H2SO4===BaSO4↓
+2HNO3
FeCl3溶液
使棕黄色变为浅绿色的是SO2,无明显现象的是CO2
2FeCl3+SO2+2H2O===FeCl2+FeSO4+4HCl
澄清石灰水
不能用澄清石灰水鉴别SO2和CO2,原因是二者都能使澄清石灰水变浑浊
类型
原理
举例
特点
备注
氧化型
将有机色质内部“生色团”破坏掉
HClO、NaClO、Ca(ClO)2、Na2O2、H2O2、O3等
不可逆、持久
无选择性
加合型
与有机色质内部“生色团”“化合”成无色物质
SO2
可逆、不持久
有选择性
吸附型
将有色物质吸附而退色
活性炭
物理变化
吸附色素
三步骤
三反应
黄铁矿煅烧
4FeS2+11O2eq \(=====,\s\up7(高温))2Fe2O3+8SO2
SO2的催化氧化
2SO2+O22SO3
SO3吸收
SO3+H2O===H2SO4
实验
操作
现象
Ⅰ
向盛有Na2S溶液的①中持续通入CO2至过量
②中产生黑色沉淀,溶液的pH降低;
③中产生白色浑浊,该浑浊遇酸冒气泡
Ⅱ
向盛有NaHCO3溶液的①中持续通入H2S气体至过量
现象同实验Ⅰ
最新高考化学一轮复习【讲通练透】 第13讲 硫及其化合物(练透): 这是一份最新高考化学一轮复习【讲通练透】 第13讲 硫及其化合物(练透),文件包含第13讲硫及其化合物练透教师版docx、第13讲硫及其化合物练透学生版docx等2份试卷配套教学资源,其中试卷共29页, 欢迎下载使用。
最新高考化学一轮复习【讲通练透】 第13讲 硫及其化合物(讲通): 这是一份最新高考化学一轮复习【讲通练透】 第13讲 硫及其化合物(讲通),文件包含第13讲硫及其化合物讲通教师版docx、第13讲硫及其化合物讲通学生版docx等2份试卷配套教学资源,其中试卷共43页, 欢迎下载使用。
高考化学一轮复习讲练 第4章 第15讲 硫及其化合物 (含解析): 这是一份高考化学一轮复习讲练 第4章 第15讲 硫及其化合物 (含解析),共25页。试卷主要包含了6,形成酸雨等内容,欢迎下载使用。

