高中历史第九单元 中华人民共和国的成立和社会主义建设综合与测试精品课时练习
展开人教统编版(必修)中外历史纲要(上)第十单元 改革开放与中国特色社会主义道路综合与测试精品测试题: 这是一份人教统编版(必修)中外历史纲要(上)第十单元 改革开放与中国特色社会主义道路综合与测试精品测试题,共6页。试卷主要包含了选择题,识图题,材料解析题等内容,欢迎下载使用。
高中历史人教统编版(必修)中外历史纲要(上)第一单元 从中华文明起源到秦汉大一统封建国家的建立与巩固综合与测试综合训练题: 这是一份高中历史人教统编版(必修)中外历史纲要(上)第一单元 从中华文明起源到秦汉大一统封建国家的建立与巩固综合与测试综合训练题,共6页。试卷主要包含了选择题,识图题,材料解析题等内容,欢迎下载使用。
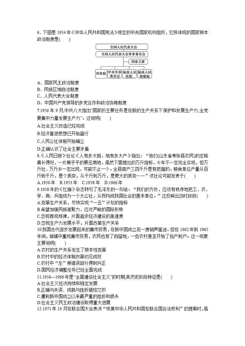
高中历史人教统编版(必修)中外历史纲要(上)第五单元 晚清时期的内忧外患与救亡图存综合与测试课后练习题: 这是一份高中历史人教统编版(必修)中外历史纲要(上)第五单元 晚清时期的内忧外患与救亡图存综合与测试课后练习题,共5页。试卷主要包含了选择题,识图题,材料解析题等内容,欢迎下载使用。

