2021-2022学年鲁教版化学九年级上册 期中模拟试卷(广西崇左版)(解析版)
展开
这是一份2021-2022学年鲁教版化学九年级上册 期中模拟试卷(广西崇左版)(解析版),共17页。试卷主要包含了单选题,填空题,探究题,计算题等内容,欢迎下载使用。
绝密★启用前
2021-2022学年鲁教版化学九年级上册期中模拟试卷(广西崇左版)
学校:___________姓名:___________班级:___________考号:___________
(考试时间:60分钟 试卷满分:100分)
注意:本试卷包含Ⅰ、Ⅱ两卷。第Ⅰ卷为选择题,所有答案必须用2B铅笔涂在答题卡中相应的位置。第Ⅱ卷为非选择题,所有答案必须填在答题卷的相应位置。答案写在试卷上均无效,不予记分。
一、单选题(本大题共15小题,共45.0分)
1. 诗词是民族灿烂文化中的瑰宝。下列诗句中只涉及物理变化的是( )
A. 爆竹声中一岁除,春风送暖入屠苏
B. 野火烧不尽,春风吹又生
C. 春蚕到死丝方尽,蜡炬成灰泪始干
D. 千里冰封,万里雪飘
【答案】D
【解析】解:A、爆竹声中一岁除过程中有新物质生成,属于化学变化,故错误。
B、野火烧不尽过程中有新物质二氧化碳等生成,属于化学变化,故错误。
C、蜡炬成灰泪始干过程中有新物质二氧化碳等生成,属于化学变化,故错误。
D、千里冰封,万里雪飘过程中没有新物质生成,属于物理变化,故正确。
故选:D。
化学变化是指有新物质生成的变化,物理变化是指没有新物质生成的变化,化学变化和物理变化的本质区别是否有新物质生成;据此分析判断。
本题难度不大,解答时要分析变化过程中是否有新物质生成,若没有新物质生成属于物理变化,若有新物质生成属于化学变化。
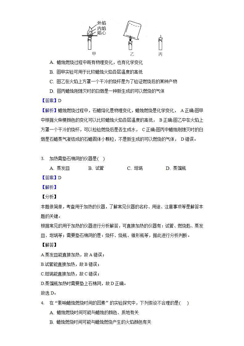
2. 如图是对蜡烛及其燃烧的探究,下列有关说法错误的是( )
A. 蜡烛燃烧过程中既有物理变化,也有化学变化
B. 图甲实验可用于比较蜡烛火焰各层温度的高低
C. 图乙在火焰上方罩一个干冷的烧杯是为了验证燃烧后的某种产物
D. 图丙蜡烛刚熄灭时的白烟是一种新生成的可以燃烧的气体
【答案】D
【解析】蜡烛燃烧过程中,石蜡熔化是物理变化,蜡烛燃烧是化学变化, A正确;图甲中根据火柴梗颜色的变化可以比较蜡烛火焰各层温度的高低, B正确;图乙中在火焰上方罩一个干冷的烧杯,可以检验燃烧后是否生成水, C正确;图丙中蜡烛刚熄灭时的白烟是石蜡蒸气凝结成的石蜡固体小颗粒,不是新生成的可以燃烧的气体, D错误。
3. 加热需垫石棉网的仪器是( )
A. 蒸发皿 B. 试管 C. 坩埚 D. 蒸馏瓶
【答案】D
【解析】
【分析】
本题很简单,考查用于加热的仪器,了解常见仪器的名称、用途、注意事项等是解答本题的关键。
根据常见的用于加热的仪器进行分析解答,可直接加热的仪器有:试管、燃烧匙、蒸发皿、坩埚等;需要垫石棉网的是:烧杯、烧瓶、锥形瓶等,据此进行分析判断。
【解答】
A.蒸发皿能直接加热,故A错误;
B.试管能直接加热,故B错误;
C.坩埚能直接加热,故C错误;
D.蒸馏瓶加热时需要垫上石棉网,故D正确。
故选D。
4. 在“影响蜡烛燃烧时间的因素”的实验探究中,下列假设不合理的是( )
A. 蜡烛燃烧时间可能与蜡烛的颜色、质地有关
B. 蜡烛燃烧时间可能与蜡烛燃烧产生的火焰颜色有关
C. 蜡烛燃烧时间可能与所扣烧杯的粗细、高矮有关
D. 蜡烛燃烧时间可能与蜡烛的粗细、高矮有关
【答案】B
【解析】蜡烛燃烧火焰的颜色是燃烧产物性质的体现,与蜡烛燃烧时间长短无关, B不合理。
5. 如图表示某化学反应的微观示意图,其中相同的球代表同种原子。你认为下列说法正确的是( )
A. 反应物是混合物
B. 该反应属于分解反应
C. 分子在化学变化中不可分
D. 化学反应前后原子的种类发生了变化
【答案】B
【解析】解:A、反应物是一种,是纯净物,该选项说法不正确;
B、一种物质分解生成两种物质,是分解反应,该选项说法正确;
C、分子在化学变化中可分,该选项说法不正确;
D、化学反应前后原子的种类不变,该选项说法不正确。
故选:B。
A、反应物是一种,是纯净物;
B、一种物质分解生成两种物质,是分解反应;
C、分子在化学变化中可分;
D、化学反应前后原子的种类不变。
本题主要考查物质的性质,解答时要根据各种物质的性质,结合各方面条件进行分析、判断,从而得出正确的结论。
6. 水是生命之源。如图为电解水的实验装置,下列说法正确的是( )
A. 该实验可用于研究水的组成
B. 正极所连的电极上产生的是氢气
C. b中产生的气体可支持燃烧
D. 实验过程中漏斗内液面高度不变
【答案】A
【解析】解:A、该实验可用于研究水的组成,电解水生成氢气和氧气,氢气和氧气分别是由氢元素和氧元素组成的,说明水是由氢元素和氧元素组成的,故选项说法正确。
B、与电源正极相连的试管内产生的气体体积少,正极所连的电极上产生的是氧气,故选项说法错误。
C、b管与电源负极相连,产生的气体体积多,b中产生的气体是氢气,能燃烧,产生淡蓝色火焰,故选项说法错误。
D、随着反应的进行,产生气体后,密闭发生装置内气压增大,实验过程中漏斗内液面高度上升,故选项说法错误。
故选:A。
本题难度不大,掌握电解水的实验现象、结论(正氧负氢、氢二氧一)等是正确解答本题的关键。
7. 下列对宏观事实的微观解释不正确的是( )
A. 水通电生成氢气和氧气——化学反应中分子发生了改变
B. 密封包装食品进入高原地区包装袋鼓起——袋内气体分子间隔变大
C. 用水银温度计测量体温——温度升高,分子间隔变大
D. 一氧化碳和二氧化碳的化学性质不同——不同种分子的性质不同
【答案】C
【解析】解:A、水通电生成氢气和氧气,是因为水分子分裂成了氢原子和氧原子,然后氢原子、氧原子分别重新组合形成氢分子、氧分子,大量的氢分子、氧分子分别聚集成氢气、氧气,该事实说明分子是可以再分的,故选项解释正确。
B、密封包装食品进入高原地区包装袋鼓起,是因为袋内气体分子间隔变大的缘故,故选项解释正确。
C、用水银温度计测量体温,是因为温度升高,原子间隔变大的缘故,故选项解释错误。
D、一氧化碳和二氧化碳的化学性质不同,是因不同种分子的性质不同的缘故,故选项解释正确。
故选:C。
根据分子的基本特征:分子质量和体积都很小;分子之间有间隔;分子是在不断运动的;同种的分子性质相同,不同种的分子性质不同,可以简记为:“两小运间,同同不不”,结合事实进行分析判断即可。
本题难度不大,掌握分子的基本性质及利用分子的基本性质分析和解决问题的方法是解答此类题的关键。
8. 下列关于“决定”的说法不正确的是( )
A. 决定元素周期表中原子序数的是——核电荷数
B. 决定元素化学性质的是——最外层电子数
C. 决定元素相对原子质量的是——质子数和中子数
D. 决定元素种类的是——相对原子质量
【答案】D
【解析】解:A、原子序数在数值上等于核电荷数,决定元素周期表中原子序数的是核电荷数,故选项说法正确。
B、元素的化学性质跟它的原子的最外层电子数目关系非常密切,决定元素化学性质的是最外层电子数,故选项说法正确。
C、根据相对原子质量=质子数+中子数,决定元素相对原子质量的是质子数和中子数,故选项说法正确。
D、不同种元素之间的本质区别是质子数不同,决定元素和原子种类的是质子数,故选项说法错误。
故选:D。
A、根据原子序数在数值上等于核电荷数进行分析判断;
B、根据元素的化学性质由最外层电子数决定进行分析判断;
C、根据相对原子质量=质子数+中子数进行分析判断;
D、根据元素的概念进行分析判断.
本题难度不大,掌握元素概念、元素的化学性质与它的原子的最外层电子数目的关系、原子的构成、相对原子质量=质子数+中子数等是正确解答本题的关键.
9. 下列化学实验操作正确的是( )
A. 点燃酒精灯
B. 称量10.05g固体
C. 液体加热
D. 量取9.5mL液体
【答案】C
【解析】解:A.使用酒精灯时要注意“两查、两禁、一不可”,禁止用一燃着的酒精灯去引燃另一酒精灯,图中所示操作错误;故A错误;
B.托盘天平用于粗略称量药品的质量,不能精确到0.01g,不能用托盘天平称量10.05g固体,图中所示操作错误;故B错误;
C.给试管中的液体加热时,用酒精灯的外焰加热试管里的液体,加热时移动试管使受热均匀,且液体体积不能超过试管容积的三分之一,图中所示操作正确;故C正确;
D.选取量筒时,为了减小误差,要尽量选用能一次量取的最小规格的量筒,量取9.5mL水应选10mL的量筒,图中所示操作错误,故D错误。
故选 C。
10. 如图是两种粒子结构示意图,从图中获得的信息不正确的是( )
A. ①和 ②的核外电子层数不同
B. ②易得到6个电子形成相对稳定结构
C. ②表示原子
D. ①表示阴离子
【答案】B
【解析】 ①核外有2个电子层, ②核外有3个电子层, ①和 ②的核外电子层数不同,A正确; ②最外层有2个电子,易失去2个电子形成相对稳定结构,B不正确; ②的核外电子数等于质子数,该粒子表示原子,C正确; ①的核外电子数大于质子数,粒子带负电,表示阴离子,D正确。
11. 溶液是自然界中常见的物质。下列有关溶液的说法正确的是( )
A. 溶液的上层浓度小,下层浓度大
B. 溶液蒸干后,均能得到固体溶质
C. 溶液中只有一种溶质时,溶液为纯净物
D. 物质在溶解得到溶液的过程中,通常有放热或吸热的现象出现
【答案】D
【解析】解:A、溶液具有均一性,溶液的上层浓度和下层浓度相同,故A错误;
B、溶质可以是气体、液体或固体,不一定是固体物质,故B错误;
C、溶液中含有溶质和溶剂,一定是混合物,故C错误;
D、物质在溶解得到溶液的过程中,构成物质的微粒向水中扩散的过程吸收热量,与水分子结合的过程放出热量,故D正确.
故选D。
12. 用溶质质量分数为98%的浓硫酸20mL(密度为1.84g⋅mL-1)配制溶质质量分数为10%的硫酸溶液,下列说法正确的是( )
A. 应量取的水的体积为180mL
B. 量取浓硫酸时俯视读数,则所得溶液的质量分数小于10%
C. 实验需要三种仪器:烧杯、相应规格的量筒、玻璃棒
D. 装瓶时不小心洒漏一部分溶液,则瓶中硫酸溶液的溶质质量分数小于10%
【答案】B
【解析】设要加水的质量为x,根据溶液稀释前后溶质的质量不变,则1.84g⋅mL-1×20mL×98%=(1.84g⋅mL-1×20mL+x)×10%,x≠180g(合180mL),故A说法错误。量取浓硫酸时俯视读数会造成量取的浓硫酸偏少,则所得溶液的质量分数小于10%,故B说法正确。用浓溶液配制稀溶液时,采用加水稀释的方法,实验步骤是计算、量取、稀释;量筒与胶头滴管用于准确量取98%的浓硫酸和水;烧杯用于完成稀释操作,玻璃棒用于稀释时的搅拌,实验还需要胶头滴管,故C项说法错误。溶液具有均一性,装瓶时不小心洒漏一部分溶液,溶质质量分数不变,故 D说法错误。
13. 根据你对溶液组成的认识,判断下列说法正确的是( )
A. 溶液的质量等于溶质与溶剂的质量之和
B. 20mL浓硫酸与80mL水相混合后得到100mL稀硫酸
C. 20g氯化钠完全溶解于100g水中,所得溶液的溶质质量分数为20%
D. 20mL酒精放入盛有80mL水的烧杯中,所得酒精溶液的溶质质量分数为20%
【答案】A
【解析】溶液的质量等于溶质与溶剂的质量之和,故A正确;由于分子之间有间隔,故将20mL浓硫酸与80mL水相混合后体积小于100mL,故B错误;20g氯化钠完全溶解于100g水中,所得溶液的溶质质量分数为20g20g+100g×100%≈16.7%,故C错误;将20mL酒精放入盛有80mL水的烧杯中,所得溶液的体积分数为20%,故D错误。
14. t℃时,向一支盛有0.1g熟石灰的试管内加入10mL水,充分振荡后,静置,试管底部仍有未溶解的白色固体。对于试管内上层澄清液体的叙述正确的是( )
A. 溶液是t℃时的饱和溶液 B. 升高温度溶液变为不饱和溶液
C. 溶液中溶质的质量等于0.1g D. 溶液中溶质的质量分数等于1%
【答案】A
【解析】
【分析】
解决此题时用到的知识点有: ①氢氧化钙的溶解度随温度升高而减低,②溶液与溶质共存说明溶液是饱和状态,③溶质的质量是溶解在溶剂中的物质的质量,④计算溶质质量分数时溶质的量应该是溶解在水中的物质的质量。
【解答】
A.t℃时氢氧化钙与上清液共存,故上清液为饱和溶液,故A正确;
B.氢氧化钙的溶解度随温度升高而减低,升温会使溶解在水中的氢氧化钙析出,所剩溶液仍饱和,故B错误;
C.0.1g熟石灰的试管内加入10mL水,试管底部仍有未溶解的白色固体,说明氢氧化钙未全溶,溶质的质量应该小于0.1g,故C错误;
D.溶质的质量小于0.1g,故溶质的质量分数小于1%,故D错误;
故选A。
15. 在炎热的夏天,小金从5℃冰箱冷藏室里拿出一杯蔗糖溶液A,发现杯底有少量蔗糖未溶解,在室温下放置一段时间后晶体消失,得到B溶液,则下列说法正确的是( )
A. 5℃时,A溶液一定是饱和溶液 B. 室温下,B溶液一定是饱和溶液
C. A溶液和B溶液质量相等 D. A溶液和B溶液溶质质量相等
【答案】A
【解析】解:A.由题意知,5℃时,A溶液中有少量蔗糖晶体存在,故A溶液一定是饱和溶液,故A正确;
B. 在室温下放置一段时间后,发现晶体消失了,B溶液可能恰好饱和,也可能是不饱和溶液,故B错误;
C. 从5℃到室温,温度升高,晶体消失说明晶体已经溶解了,B溶液中溶质质量变多,所以溶液B的质量增大,故C错误;
D. 从5℃到室温,温度升高,晶体消失说明晶体已经溶解了,B溶液中溶质质量变多,故D错误。
故选:A。
二、填空题(本大题共3小题,共24.0分)
16. 从①质子数、②中子数、③最外层电子数、④原子核中选择填空(填序号)
(1)原子的核电荷数决定于原子结构中的 。
(2)原子序数主要决定于原子结构中的 。
(3)原子的相对原子质量决定于原子结构中的 。
(4)原子的质量主要集中在原子结构中的 。
(5)元素的种类决定于原子结构中的 。
(6)元素的化学性质主要决定于原子结构中的 。
(7)元素的分类主要决定于原子结构中的 。
【答案】①
①
①②
④
①
③
①
【解析】解:(1)原子的核电荷数决定于原子结构中的质子数;
(2)原子序数主要决定于原子结构中的质子数;
(3)原子的相对原子质量决定于原子结构中的质子数、中子数;
(4)原子的质量主要集中在原子结构中的原子核;
(5)元素的种类决定于原子结构中的质子数;
(6)元素的化学性质主要决定于原子结构中的最外层电子数;
(7)元素的分类主要决定于原子结构中的质子数。
17. 小明同学配制100g10%的氯化钠溶液,整个操作过程如下图所示。请回答下列问题:
(1) ②中盛放氯化钠固体的仪器名称是 。图中操作错误的是 (填序号)。
(2)配制溶液的正确操作顺序为 (填序号)。
(3)量取水时选用的量筒的量程最合适的是 (填序号)。
A.10mL
B.25mL
C.50mL
D.100mL
(4)经检测,该同学配制的溶液溶质质量分数偏小,可能的原因是 (填序号)。
A.氯化钠固体不纯
B.用生锈的砝码称量
C.装瓶时有少量溶液洒出
D.溶解时烧杯内壁有水珠
(5)请你帮小明完成以下计算:
①要配制100g10%的氯化钠溶液,需要称取氯化钠 g,加入水 g。
②若要将100g10%的氯化钠溶液稀释成2%的溶液,需要加入水的质量为 g。
【答案】广口瓶
①
②①⑤③④
D
AD
10
90
400
【解析】解:(1)图②中盛放氯化钠固体的仪器名称是广口瓶;托盘天平的使用要遵循“左物右码”的原则,图①中所示操作砝码与药品位置放反了。
(2)配制配制100g 10%氯化钠溶液,首先计算配制溶液所需氯化钠和水的质量,再称量所需的氯化钠和量取水,最后进行溶解,配制溶液的正确操作顺序为②①⑤③④。
(3)溶质质量=溶液质量×溶质的质量分数,配制100g 10%氯化钠溶液,需氯化钠的质量=100g×10%=10g。
溶剂质量=溶液质量-溶质质量,所需溶剂的质量为100g-10g=90g(合90mL),应用规格为100mL的量筒量取水的体积。
(4)A.氯化钠固体不纯,会造成实际所取的溶质的质量偏小,则使溶质质量分数偏小,故选项正确。
B.用生锈砝码称量,会造成实际所取的溶质的质量偏大,则使溶质质量分数偏大,故选项不选。
C.溶液具有均一性,装瓶时有少量溶液洒出,溶质质量分数不变,故选项不选。
D.溶解时烧杯内壁有水珠,会造成实际量取的水的体积偏大,则使溶质质量分数偏小,故选项正确。
(5)①溶质质量=溶液质量×溶质的质量分数,配制100g 10%的氯化钠溶液,需要氯化钠=100g×10%=10g;溶剂质量=溶液质量-溶质质量,则所需水的质量=100g-10g=90g;
②设需要加入水的质量为x。
100g×10%=(100g+x)×2%
x=400g
18. 化学使我们的生活变得绚丽多彩,学习化学要与我们日常生活联系起来。
(1)倒开水时,要把水瓶的软木塞 (填“倒放”或“正放”)在桌面上,其操作与化学中取 的操作相似,看到水瓶中有热气冒出,这是水发生了 (填“物理变化”或“化学变化”)。
(2)厨房里的色拉油用 (填“细”或“广”,下同)口瓶盛装,食盐用 (下同)口瓶盛装,与实验室贮存药品相似。
(3)遇到安全事故要及时、正确处理,比如酒精灯被不慎打翻着火,应该 。
(4)对实验剩余的药品要学会正确处理。下列处理方法中正确的是 (填序号)。
A.倒入水池,用水冲走
B.带回家玩
C.放入实验室指定的容器中
D.放回原瓶中,以免浪费
【答案】倒放
液体药品 物理变化 细 广 立即用湿抹布将火盖灭 C
【解析】(1)倒开水时,要把水瓶的软木塞取下后倒放在桌面上,以防止软木塞受到污染,其操作与化学中取液体药品的操作相似。看到水瓶中有热气冒出,这是水的状态发生了变化,没有新物质生成,是物理变化。
(2)色拉油属于液体,要贮存在细口瓶中;食盐是固体,要贮存在广口瓶中,这与实验室贮存液体药品和固体药品相似。
(3)酒精灯在使用时不慎打翻着火,应该立即用湿抹布将火盖灭。
(4)实验剩余的药品既不能带走,也不能随意乱放,更不能放回原瓶,要放在实验室指定的容器中。
三、探究题(本大题共2小题,共21.0分)
19. 在对蜡烛及其燃烧进行了探究以后,请你填写下列空格:
(1)取一支蜡烛,用小刀切下一小块,把它放入水中,蜡烛会 。
结论:石蜡的密度比水 。
(2)点燃蜡烛,观察到蜡烛火焰分为三层(如图),把一根火柴梗放在蜡烛的火焰上约1s后取出,可以看到 (填字母)处的火柴梗最先碳化。
结论:蜡烛火焰的 温度最高。
(3)再将一只干燥的烧杯罩在蜡烛火焰的上方,烧杯内壁出现 ,片刻后取下烧杯,迅速向烧杯内倒入少量的澄清石灰水,振荡后发现 。
结论;蜡烛燃烧以后的生成物是 。
对蜡烛燃烧实验的再探究:
【发现问题】燃着的蜡烛在刚熄灭时,总会有一缕白烟冒出,白烟的成分是什么呢⋅某同学对此很感兴趣,提出了如下猜想,并设计实验进行探究。
【猜想与假设】 ①白烟是蜡烛燃烧时生成的二氧化碳;
②白烟是蜡烛燃烧时生成的水蒸气;
③白烟是石蜡蒸气凝结成的石蜡固体小颗粒;
【实验验证】
(1)熄灭蜡烛,并立即用一个沾有澄清石灰水的烧杯罩住白烟,其目的是为了验证假设 (填序号),此实验能否得出正确结论⋅ ,原因是 。
(2)熄灭蜡烛,并立即用一块干而冷的玻璃片放在白烟上,发现玻璃片上没有出现水雾,说明白烟不是 。
(3)熄灭蜡烛,并立即用燃着的木条伸到白烟处(不接触烛芯),发现蜡烛重新被点燃,这说明白烟可燃,为假设 ③提供了证据。同时可排除假设 ① ②,因为 。
【答案】(1)浮在水面上;小
(2)a;外焰
(3)水雾;澄清的石灰水变浑浊;水和二氧化碳
【实验验证】
(1) ①;否;蜡烛燃烧生成的二氧化碳干扰白烟的检验
(2)水蒸气
(3)二氧化碳和水都不能燃烧
【解析】略
20. “配制一定溶质质量分数的氯化钠溶液”是初中科学的基础实验之一。
(1)现欲配制一瓶75g溶质质量分数为10%的氯化钠溶液,需氯化钠的质量为 ______g。
(2)请用图中的序号表示配制溶液的正确操作顺序:______。
(3)图中某步骤错误,该步骤的正确操作为 ______。
(4)下列情况中,可能会使氯化钠溶液质量分数低于10%的是 ______。
A.称取的氯化钠不纯,有杂质
B.在量取水时,俯视液面读数
C.配制好的溶液转移时,不小心有少量液体溅出
D.配制好的溶液装入刚用蒸馏水润洗过的试剂瓶保存
E.氯化钠固体潮湿
F.称量时砝码端忘垫质量相同的纸片
G.量取水时,仰视读数
H.装瓶时,有少量溶液洒出
I.左码右物
(5)实验室用15%的氯化钠溶液加水稀释成5%的氯化钠溶液,则需要15%的氯化钠溶液 ______g,向其中加入 ______g水可配得120克5%的氯化钠溶液。
【答案】7.5 ④②③⑤① 称量时应该把药品放在左盘,把砝码放在右盘 ADEFGI 40 80
【解析】解:(1)欲配制一瓶75g溶质质量分数为10%的氯化钠溶液,需氯化钠的质量为:75g×10%=7.5g;
(2)配制溶质质量分数一定的溶液的基本步骤:计算、称量、量取、溶解、装瓶存放,要注意在称量前先取出药品才能称量,所以图中正确顺序是:④②③⑤①;
(3)由图示可知,图中称量药品时药品和砝码放颠倒了,正确的操作是:称量时应该把药品放在左盘,把砝码放在右盘;
(4)A、称取的氯化钠不纯,有杂质,会使氯化钠的质量偏小,故使溶质的质量分数偏小;
B、取水时俯视读数,会导致测量水的体积偏小,故会使溶质的质量分数偏大;
C、溶液从烧杯倒入瓶中时洒出,根据溶液具有均一性,对溶质的质量分数无影响;
D、.配制好的溶液装入刚用蒸馏水润洗过的试剂瓶保存,水的体积偏大,故使溶质的质量分数偏小;
E、氯化钠固体潮湿,会使氯化钠的质量偏小,故使溶质的质量分数偏小;
F、称量时砝码端忘垫质量相同的纸片会使氯化钠的质量偏小,故使溶质的质量分数偏小;
G、量取水时,仰视读数,会导致测量水的体积偏大,故会使溶质的质量分数偏小;
H、装瓶时,有少量溶液洒出,根据溶液具有均一性,对溶质的质量分数无影响;
I、左码右物,导致氯化钠的质量偏小,故使溶质的质量分数偏小。
故选:ADEFGI。
(5)设配制120克5%的氯化钠溶液需要15%的氯化钠溶液的质量为x
120×5%=x×15% 解得:x=40g
需要水的质量为:120g-40g=80g。
故答案为:(1)7.5;
(2)④②③⑤①;
(3)称量时应该把药品放在左盘,把砝码放在右盘;
(4)ADEFGI;
(5)40;80.
(1)根据溶质质量=溶液质量×溶质质量分数的计算公式计算;
(2)根据配制溶液的步骤分析解答;
(3)根据托盘天平的使用注意事项分析;
(4)根据实验操作注意事项及溶质质量分数的计算公式计算分析。
(5)根据溶质质量不变原理计算分析回答.
了解用天平称量时的注意事项,掌握配制溶质质量分数一定的溶液的基本步骤,仪器的作用即可顺利分析解答.
四、计算题(本大题共1小题,共10.0分)
21. 某蓄电池生产企业购得40%的NaOH溶液100 kg,若处理废水时需要溶质质量分数为10%的NaOH溶液,则应对所购NaOH溶液加多少水进行稀释?
【答案】设需要加水的质量为x。100 kg×40%=(100 kg+x)×10%,x=300 kg(或稀释后氢氧化钠溶液的质量为100kg×40%10%=400kg,需要加水的质量为400 kg-100 kg=300 kg)。
【解析】设需要加水的质量为x。100 kg×40%=(100 kg+x)×10%,x=300 kg(或稀释后氢氧化钠溶液的质量为100kg×40%10%=400kg,需要加水的质量为400 kg-100 kg=300 kg)。
相关试卷
这是一份2021-2022学年鲁教版化学九年级上册 期中模拟试卷(广西贵港版)(解析卷),共18页。试卷主要包含了单选题,填空题,实验题,计算题等内容,欢迎下载使用。
这是一份2021-2022学年鲁教版化学九年级上册 期中模拟试卷(广西贵港版)(解析版),共18页。试卷主要包含了单选题,填空题,探究题,计算题等内容,欢迎下载使用。
这是一份2021-2022学年鲁教版化学九年级上册 期中模拟试卷(广西崇左版)(解析版),共17页。试卷主要包含了单选题,填空题,实验题,计算题等内容,欢迎下载使用。

