还剩7页未读,
继续阅读
所属成套资源:高中历史专题学案含解析人民版必修1专题练习
成套系列资料,整套一键下载
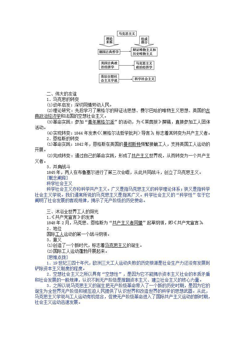
人民版必修1一:马克思主义的诞生导学案
展开
这是一份人民版必修1一:马克思主义的诞生导学案,共10页。
相关学案
高中历史人民版选修1 历史上重大改革的回眸专题八 日本明治维新三 迅速崛起的日本学案设计:
这是一份高中历史人民版选修1 历史上重大改革的回眸专题八 日本明治维新三 迅速崛起的日本学案设计,共9页。学案主要包含了资本主义的发展,君主立宪政体,踏上军国主义道路的日本等内容,欢迎下载使用。
高中历史人民版选修1 历史上重大改革的回眸二 明治维新的举措导学案:
这是一份高中历史人民版选修1 历史上重大改革的回眸二 明治维新的举措导学案,共9页。学案主要包含了破除旧政治体制,殖产兴业,富国强兵,文明开化等内容,欢迎下载使用。
高中历史人民版必修1专题八:解放人类的阳光大道一:马克思主义的诞生导学案及答案:
这是一份高中历史人民版必修1专题八:解放人类的阳光大道一:马克思主义的诞生导学案及答案,共1页。

