选择性必修 第一册3 波的反射、折射和衍射课后测评
展开第3课 波的反射、折射和衍射
随堂练习
一、单选题
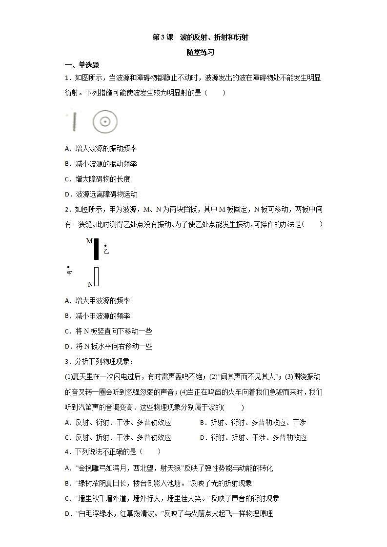
1.如图所示,当波源和障碍物都静止不动时,波源发出的波在障碍物处不能发生明显衍射。下列措施可能使波发生较为明显射的是( )
A.增大波源的振动频率
B.减小波源的振动频率
C.增大障碍物的长度
D.波源远离障碍物运动
2.如图所示,甲为波源,M、N为两块挡板,其中M板固定,N板可移动,两板中间有一狭缝。此时测得乙处点没有振动。为了使乙处点能发生振动,可操作的办法是( )
A.增大甲波源的频率
B.减小甲波源的频率
C.将N板竖直向下移动一些
D.将N板水平向右移动一些
3.分析下列物理现象:
(1)夏天里在一次闪电过后,有时雷声轰鸣不绝;(2)“闻其声而不见其人”;(3)围绕振动的音叉转一圈会听到忽强忽弱的声音;(4)当正在鸣笛的火车向着我们急驶而来时,我们听到汽笛声的音调变高.这些物理现象分别属于波的( )
A.反射、衍射、干涉、多普勒效应 B.折射、衍射、多普勒效应、干涉
C.反射、折射、干涉、多普勒效应 D.衍射、折射、干涉、多普勒效应
4.下列说法不正确的是( )
A.“会挽雕弓如满月,西北望,射天狼”反映了弹性势能与动能的转化
B.“绿树浓阴夏日长,楼台倒影入池塘。”反映了光的折射现象
C.“墙里秋千墙外道,墙外行人,墙里佳人笑。”反映了声音的衍射现象
D.“白毛浮绿水,红掌拨清波。”反映了与火箭点火起飞一样物理原理
5.有一障碍物的宽度为10m,下列衍射现象最明显的是( )
A.波长为40m的波
B.波长为9.9m的波
C.频率为40Hz的声波(声速v=340m/s)
D.频率为5000MHz的电磁波(波速v=3.0×108m/s)
二、多选题
6.图中S为在水面上振动的波源,M、N是水面上的两块挡块,其中N板可以上下移动,两板中间有一狭缝,此时测得A处水没有振动,为使A处水也能发生振动,可采用的方法是( )
A.使波源的频率增大 B.使波源的频率减小
C.移动N使狭缝的间距增大 D.移动N使狭缝的间距减小
7.如图甲所示,一根拉紧的均匀弦线沿水平的x轴放置,现对弦线上O点(坐标原点)施加一个向上的扰动后停止,其位移一时间图像如图乙所示,该扰动将以2m/s的波速向x轴正方向传播,且在传播过程中没有能量损失,则有( )
A.该波遇到长度为3m的障碍物时会发生明显衍射现象
B.1.5s<t<2s时间内3m处的质点向上运动
C.2s时4m处的质点开始向上运动
D.2.5s时1m处的质点运动的路程为0.4cm
E.4m处的质点到达最高点时2m处的质点到达最低点
8.如图为波源O传出的一列水波,相邻实线间的距离等于一个波长,下列说法正确的是( )
A.波通过孔A,发生明显的衍射现象
B.波通过孔B,不发生衍射现象
C.波遇到障碍物C,发生明显的衍射现象
D.波遇到障碍物D,发生明显的衍射现象
参考答案
1.B
【解析】波发生明显衍射条件即为当波的波长大于障碍物尺寸或与障碍物尺寸相差不多
A.增大波源的振动频率,由公式可知,波长减小,则波不能发生明显衍射,故A错误;
B.减小波源的振动频率,由公式可知,波长增大,则波可能发生明显衍射,故B正确;
C.增大障碍物的长度,则波不能发生明显衍射,故C错误;
D.波能否发生明显衍射现象与波源和障碍物的相对运动无关,故D错误。
故选B。
2.B
【解析】乙处点没有振动,说明波没有衍射过去,原因是MN间的缝太宽或波长太小,因此若使乙处质点振动,可采用N板上移减小间距或增大波的波长,波速恒定,根据
可知减小甲波源的频率即可,ACD错误,B正确。
故选B。
3.A
【解析】
雷声轰鸣不绝是因为反射产生了回声;闻其声而不见其人是因为声音发生了衍射,绕过了障碍物;音叉转一圈会听到忽强忽弱的声音是因为声音相遇产生叠加发生干涉现象,有的地方振动加强有的地方振动减弱;听到汽笛声的音调变高是因为接收到的频率逐渐增大发生了多普勒效应
4.B
【解析】A.会挽雕弓如满月,则发生了弹性形变的弓具有一定的弹性势能,释放后,弓的弹性势能转化为箭的动能,故A正确;
B.倒影属于平面镜成像,是由光的反射形成的,故B错误;
C.“墙里秋千墙外道,墙外行人,墙里佳人笑”,说明声音可以绕过墙传播即为声音的衍射现象,故C正确;
D.红掌拨清波即掌划水时水对掌有力的作用使鹅前进,火箭点火起飞时,火箭向下喷气时气体对火箭有向上的作用力使火箭向上运动,即都用到作用力与反作用力的原理,故D正确。
本题选不正确的,故选B。
5.A
【解析】根据可得:声波波长为8.5m,电磁波的波长为0.06m,由波发生明显衍射的条件可知,波长为40m的波大于障碍物的宽度,其余波长都小于障碍物的尺寸,故选项A正确。
故选A。
6.BD
【解析】A处质点没有振动,说明点波没有衍射过去,原因是MN间的缝太宽或波长太小,因此若使A处质点振动,可采用N板上移减小间距或增大波的波长,即减小频率,故BD正确,AC错误。
故选BD。
7.ABC
【解析】由图可知周期为T=2s,则
A.由于波长大于障碍物的尺寸,则该波遇到长度为3m的障碍物时会发生明显衍射现象,故A正确;
B.1.5s时波传播的距离为x=vt=1.5×2=3m
质点开始向上运动四分之一周期,故B正确;
C.2s时波传播的距离为x=vt=2×2=4m
质点开始向上,故C正确;
D.由图乙可知,振源只振动了1s,则2.5s时1m处的质点已停止运动,则内1m处的质点的路程为0.2cm,故D错误;
E.4m处的质点到达最高点所用的时间为
由图乙可知,振源只振动了1s,则2m处的质点处于平衡位置,故E错误。
故选ABC。
8.AD
【解析】观察图,孔B和障碍物C尺寸明显大于波长,不会发生明显衍射现象,但仍然有衍射现象,只是不明显,不易观察;孔A和障碍物D尺寸小于和接近波长,会发生明显衍射现象。故AD正确,BC错误。
故选AD。
2021学年3 波的反射、折射和衍射同步训练题: 这是一份2021学年3 波的反射、折射和衍射同步训练题,共15页。试卷主要包含了单选题,综合题等内容,欢迎下载使用。
物理人教版 (2019)3 波的反射、折射和衍射随堂练习题: 这是一份物理人教版 (2019)3 波的反射、折射和衍射随堂练习题,共14页。试卷主要包含了单选题,综合题等内容,欢迎下载使用。
高中物理人教版 (2019)选择性必修 第一册3 波的反射、折射和衍射巩固练习: 这是一份高中物理人教版 (2019)选择性必修 第一册3 波的反射、折射和衍射巩固练习,共16页。试卷主要包含了0分),【答案】D,【答案】B等内容,欢迎下载使用。

