高二生物下学期暑假训练3细胞的代谢含解析
展开细胞的代谢
【2019全国I卷】将一株质量为20g的黄瓜幼苗栽种在光照等适宜的环境中,一段时间后植株达到40g,其增加的质量来自于()
A.水、矿质元素和空气 B.光、矿质元素和水
C.水、矿质元素和土壤 D.光、矿质元素和空气
1.下列有关酶的叙述正确的是( )
A.酶的催化效率比无机催化剂更高是因为酶能降低反应的活化能
B.酶都是在核糖体上合成,但不一定需要内质网和高尔基体的加工
C.在最适温度和最适pH的条件下,酶对细胞代谢的调节作用最强
D.酶的专一性是指一种酶只能催化一种或一类化学反应
2.下列关于同位素标记法应用的描述,不恰当的是( )
A.可用18O,探究有氧呼吸的整个过程
B.可用l4CO2,探究光合作用中碳的转移途径
C.可用3H标记的亮氨酸研究分泌蛋白合成和分泌过程
D.可用131I研究甲状腺吸收碘量与甲状腺激素合成的关系
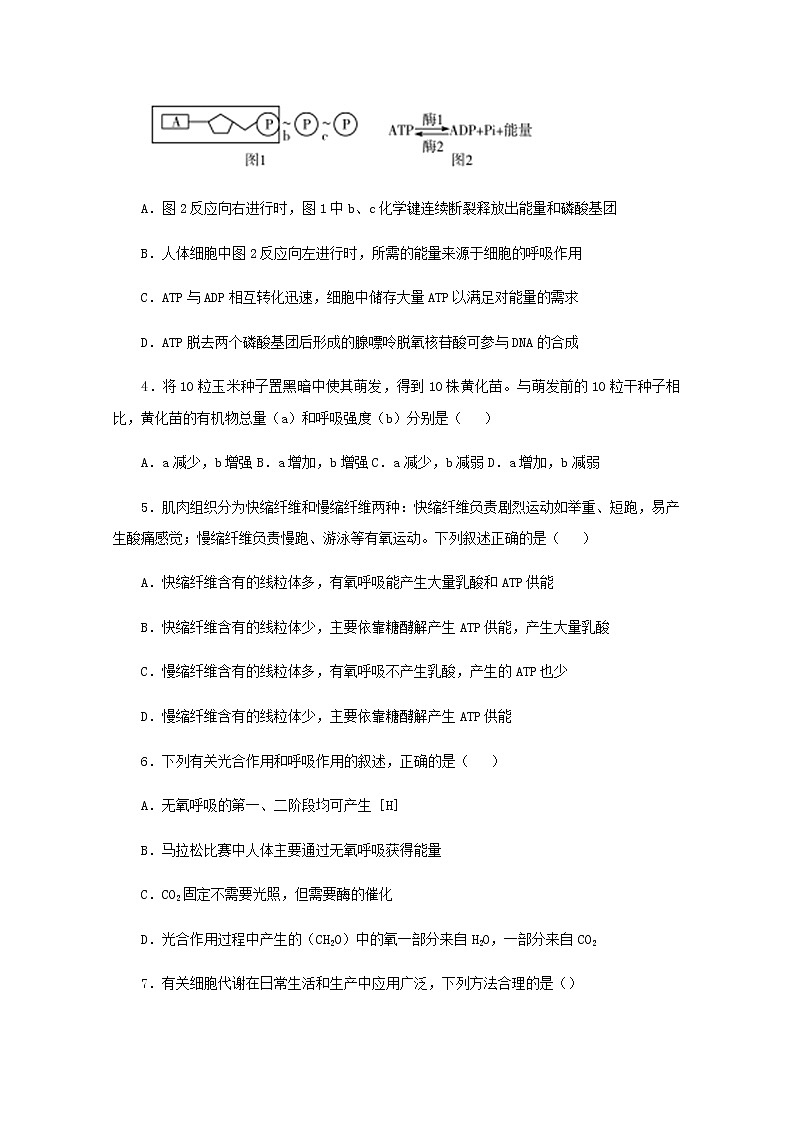
3.如图是ATP的结构及合成与水解反应,下列相关叙述正确的是( )
A.图2反应向右进行时,图1中b、c化学键连续断裂释放出能量和磷酸基团
B.人体细胞中图2反应向左进行时,所需的能量来源于细胞的呼吸作用
C.ATP与ADP相互转化迅速,细胞中储存大量ATP以满足对能量的需求
D.ATP脱去两个磷酸基团后形成的腺嘌呤脱氧核苷酸可参与DNA的合成
4.将10粒玉米种子置黑暗中使其萌发,得到10株黄化苗。与萌发前的10粒干种子相比,黄化苗的有机物总量(a)和呼吸强度(b)分别是( )
A.a减少,b增强B.a增加,b增强C.a减少,b减弱D.a增加,b减弱
5.肌肉组织分为快缩纤维和慢缩纤维两种:快缩纤维负责剧烈运动如举重、短跑,易产生酸痛感觉;慢缩纤维负责慢跑、游泳等有氧运动。下列叙述正确的是( )
A.快缩纤维含有的线粒体多,有氧呼吸能产生大量乳酸和ATP供能
B.快缩纤维含有的线粒体少,主要依靠糖酵解产生ATP供能,产生大量乳酸
C.慢缩纤维含有的线粒体多,有氧呼吸不产生乳酸,产生的ATP也少
D.慢缩纤维含有的线粒体少,主要依靠糖酵解产生ATP供能
6.下列有关光合作用和呼吸作用的叙述,正确的是( )
A.无氧呼吸的第一、二阶段均可产生[H]
B.马拉松比赛中人体主要通过无氧呼吸获得能量
C.CO2固定不需要光照,但需要酶的催化
D.光合作用过程中产生的(CH2O)中的氧一部分来自H2O,一部分来自CO2
7.有关细胞代谢在日常生活和生产中应用广泛,下列方法合理的是()
A.冬季蔬菜大棚可用蓝色薄膜提高农作物光合速率
B.夜间蔬菜大棚可适当提高温度,有利于提高产量
C.土壤板结后松土主要是促进农作物根系吸收水分
D.充入一定量的氮气可以延长水果蔬菜贮藏的时间
8.下列关于植物细胞代谢的叙述,错误的是( )
A.紫色洋葱鳞片叶外表皮细胞在质壁分离过程中吸水能力逐渐增强
B.能否利用光能,是光合作用和化能合成作用的根本区别
C.叶绿体中进行遗传信息的转录时,需要RNA聚合酶并消耗能量
D.光照条件下,根尖细胞合成ATP的场所是细胞质基质、叶绿体和线粒体
9.某同学为了探究酵母菌的细胞呼吸方式,将少量的酵母菌混入适量的面粉揉成光滑面粉团后均等分装在2个洁净的塑料袋中,一组充满空气(甲组),一组则排净空气(乙组),扎紧袋口后放在相同且适宜的环境中观察20---30min。下列叙述不正确的是()
A.一段时间后甲组的塑料袋内壁有水珠出现,面团变湿润
B.该实验中甲组为实验组,乙组为对照组
C.若放置的时间足够长,甲组也会产生酒精
D.该实验应选择大小合适,气密性良好的塑料袋
10.将只含有小球藻的培养液置于密闭恒温箱中,8:00至24:00给予恒定光照强度,24:00至次日8:00为黑暗条件,每隔1小时检测恒温箱中CO2浓度。下列分析不正确的是( )
培养 条件 | 光照阶段 | 黑暗阶段 | |||||||||||
测定 时间 | 8:00 | 9:00 | 10:00 | 11:00 | 12:00 -24:00 | 1:00 | 2:00 | 3:00 | 4:00 | 5:00 | 6:00 | 7:00 | 8:00 |
CO2浓度(ul/L) | 570 | 420 | 290 | 220 | 180 | 270 | 360 | 450 | 540 | 600 | 645 | 680 | 695 |
A.12:00-24:00小球藻的光合速率等于呼吸速率
B.在黑暗阶段,小球藻的呼吸速率逐渐增强
C.24小时的实验结束后,小球藻的总干重减少
D.给小球藻提供C18O2,一段时间后可能检测到18O2
11.植物甲为常见阳生植物,植物乙为常见阴生植物,阳生植物的光补偿点(光合速率与呼吸速率相等时环境中的光照强度)一般大于阴生植物,回答下列问题:
(1)叶绿素分布于植物乙叶绿体基粒的__________________薄膜上,光反应阶段产生的ATP和NADPH将直接参与暗反应阶段中的________________过程。
(2)实验过程中,给植物甲浇灌H2l8O,发现叶肉细胞中出现了(CH218O)。分析其最可能的转化途径是_________________________,植物乙净光合速率为0时,植物甲净光合速率_____________(填大于0、等于0、小于0)。
(3)若将植物甲密闭在无O2、但其他条件适宜的小室中,遮光培养一段时间后,发现该植物细胞无氧呼吸过程中除第一阶段有少量ATP生成外,第二阶段并未有ATP生成,原因是___________________________。
12.下图表示某温带植物在生活状态下光合作用强度和呼吸作用强度(用单位时间内有机物的合成量或分解量表示)与温度的关系。据图回答下列问题:
(1)温度影响光合作用强度与呼吸作用强度,其原因是_________________________。从图中可看出,光合作用与呼吸作用的最适温度分别是_______。
(2)深秋时节,随气温逐渐降低,植物已开始落叶进入冬眠状态,据图分析其理由是__________________
__________________。
(3)光合作用固定的CO2中的C元素在暗反应中的途径是_________________________,而释放的O2中的O元素直接来自于_____。
【答案】
1.A
【解析】
1.黄瓜幼苗可以吸收水,增加鲜重;也可以从土壤中吸收矿质元素,合成相关的化合物。也可以利用大气中二氧化碳进行光合作用制造有机物增加细胞干重。植物光合作用将光能转化成了有机物中的化学能,并没有增加黄瓜幼苗的质量,故黄瓜幼苗在光照下增加的质量来自于水、矿质元素、空气。综上所述,BCD不符合题意,A符合题意。故选A。
【答案】
1.D
2.A
3.B
4.A
5.B
6.C
7.D
8.D
9.B
10.B
11.(1)类囊体 三碳化合物的还原
(2)有氧呼吸(第二阶段)生成二氧化碳(Cl8O2),二氧化碳(Cl8O2)再参与暗反应(光合作用)生成有机物(CH218O) 小于0
(3)ATP的合成需要原料ADP、Pi及能量。植物细胞中有ADP、Pi,无氧呼吸第一阶段有少量能量释放出来,所以可以合成少量ATP,无氧呼吸第二阶段没有能量产生,因此没有ATP生成
12.(1)温度可影响光合作用与呼吸作用酶的活性 t3和t5
(2)当温度低于tl时,植物的光合作用强度低于呼吸作用强度,无法正常生活
(3)或C5 H2O
【解析】
1.酶和无机催化剂酶都能降低反应的活化能,酶在降低反应的活化能方面比无机催化剂更显著,因而催化效率更高,A错误;大部分酶是蛋白质、少量是RNA,在核糖体上合成的说明此种酶是蛋白质,先在核糖体上合成多肽,再在内质网和高尔基体的加工为成熟的蛋白质才能发挥作用,B错误;酶促反应需要适宜的条件,除了最适温度和最适pH的条件,还要求酶自身活性、底物浓度等各种条件,C错误;酶的专一性是指一种酶只能催化一种或一类化学反应,D正确。故选D。
2.由于同位素表示法使用的原理是通过检测标记后的物质放射性强弱和位置变化去进行的,所以在有氧呼吸过程中,若使用18O进行标记,则在葡萄糖、氧气、水和产物中的二氧化碳和水中均会出现放射性,但分辨不清生成了哪种物质,所以不能探明有氧呼吸的整个过程,A错误;光合作用的暗反应阶段实际是碳循环的过程,可以通过标记l4CO2来探明二氧化碳的固定和C3的还原过程,B正确;亮氨酸可以作为蛋白质合成的原料,当用3H标记亮氨酸,可以通过放射性经历的细胞结构来探明蛋白质的合成和分泌过程,C正确;甲状腺激素中含有特定的I元素,因此使用131I可以研究甲状腺激素的合成量和甲状腺对碘的吸收量,D正确;故选A。
3.图2反应向右进行时,图1中c化学键断裂释放出能量和磷酸基团,A错误;在人体中,图2反应向左进行时,所需的能量来自于细胞呼吸,B正确;ATP与ADP相互转化迅速,细胞中ATP含量很少,C错误;ATP脱去两个磷酸基团后形成的腺嘌呤核糖核苷酸可参与RNA的合成,D错误。故选B。
4.种子的萌发过程中,细胞代谢增强,呼吸强度增强,消耗的有机物增加,而黄化苗还不能进行光合作用制造有机物,所以重量减轻,A正确。故选A。
5.快缩纤维含有的线粒体少,与短跑等剧烈运动有关,主要依靠无氧呼吸产生ATP供能,产生大量乳酸,A错误;快缩纤维含有的线粒体少,与短跑等剧烈运动有关,主要依靠无氧呼吸产生ATP供能,产生大量乳酸,B正确;慢缩纤维含有的线粒体多,有氧呼吸不产生乳酸,产生大量ATP,C错误;慢缩纤维含有的线粒体多,主要依靠有氧呼吸产生大量ATP供能,D错误。故选B。
6.无氧呼吸第一阶段产生的[H]用于第二阶段将丙酮酸还原为酒精和CO2或者乳酸,A错误;马拉松比赛中人体主要是从分解有机物产生二氧化碳和水的过程中获得能量,也能从产生乳酸的过程中获得少量能量,B错误;暗反应中CO2的固定过程需要酶的催化但是不消耗ATP,C正确;光合作用产生的(CH2O)中的氧全部来自二氧化碳,D错误;故选C。
7.光合色素主要吸收可见光中的红光和蓝紫光,所以采用蓝紫色的薄膜不仅不能提高光合速率,反而降低光合速率,A错误;温度通过影响光合作用酶和呼吸作用酶的活性来影响绿色植物的有机物的净积累,白天适当提高温度有利于增加光合作用,夜间适当降低温度有利于减弱呼吸作用,减少有机物消耗,提高有机物的净积累量,从而提高作物产量,B错误;土壤板结后,及时松土透气能够增加土壤的通气量,有利于植物的根系进行有氧呼吸,并能促进其吸收土壤中的矿质元素,C错误;充入一定量的氮气可抑制细胞的有氧呼吸,减少有机物的消耗,从而可以延长水果蔬菜贮藏的时间,D正确。故选D。
8.紫色洋葱鳞片叶外表皮细胞在质壁分离过程中,随着失水量的增多,细胞液的浓度越来越大,故吸水能力逐渐增强,A正确;光合作用的能量来源是光能,而化能合成作用的能量来源是化学能,故二者的根本区别是能否利用光能,B正确;叶绿体中含有少量的DNA,是半自主性细胞器,其中进行遗传信息的转录合成mRNA时,需要RNA聚合酶并消耗能量,C正确;虽然有光照条件下,但因根尖细胞没有叶绿体,故不能进行光合作用,据此可知根尖细胞内合成ATP的场所是细胞质基质和线粒体,D错误。故选D。
9.甲组充满空气,因此其中的酵母菌进行的是有氧呼吸,而有氧呼吸能产生水,因此一段时间后甲组的塑料袋内壁有水珠出现,面团变湿润,A正确;该实验为对比实验,甲和乙相互对照,B错误;若放置的时间足够长,甲组中空气会被消耗完,酵母菌会因缺氧进行无氧呼吸而产生酒精,C正确;该实验应选择大小合适,气密性良好的塑料袋,D正确。
10.据表分析,12:00~24:00时间段,二氧化碳的浓度始终维持在180μL/L,说明该时间段内光合作用消耗的二氧化碳总量等于呼吸作用产生的二氧化碳总量,A正确;小球藻置于密闭的恒温箱中,整个黑暗培养阶段每个小时的二氧化碳变化量在1:00~4:00为90μL/L,随着呼吸作用的进行二氧化碳变化量逐渐减小,故呼吸速率开始不变,后逐渐降低,B错误;24小时的实验结束后,CO2浓度有所增加,故小球藻的总干重减少,C正确;给小球藻提供C18O2,则产生的18O首先出现在光合作用产生的有机物和水中,而产生的H218O参与光反应,分解后产生18O2能释放到植物周围空气中,D正确。故选B。
11.本题考查了光合作用发生的场所、光合作用过程中物质的转移、光合作用和呼吸作用的关系及无氧呼吸的有关知识。(1)叶绿素分布于真核细胞叶绿体类囊体的薄膜上,光反应阶段产生的ATP和NADPH将直接参与暗反应阶段中的三碳化合物的还原过程。(2)H2l8O先进行有氧呼吸(第二阶段)生成二氧化碳(Cl8O2),二氧化碳(Cl8O2)再参与暗反应(光合作用)生成有机物(CH218O)。由于阳生植物的光补偿点大于阴生植物,因此植物乙净光合速率为0时,植物甲净光合速率小于0。(3)植物甲密闭在无O2、遮光培养的环境中,其进行无氧呼吸,无氧呼吸第一阶段有少量能量的释放,而植物细胞中有ADP、Pi,则可以少量合成ATP,但无氧呼吸的第二阶段无能量的释放,因此没有ATP的生成。
12.分析题图:随着温度的递增,某温带植物在生活状态下的光合作用强度和呼吸作用强度均呈现先增加后减少的变化趋势,但二者在温度分别为t3和t5时达到最大值,说明t3和t5分别是光合作用强度和呼吸作用强度的最适温度。(1)温度能够影响酶的活性。温度影响光合作用强度与呼吸作用强度的原因是:可影响光合作用与呼吸作用酶的活性。在温度分别为t3和t5时,光合作用强度和呼吸作用强度分别达到最大值,说明光合作用强度和呼吸作用强度的最适温度分别是t3和t5。(2)题图显示:当温度低于tl时,植物的光合作用强度低于呼吸作用强度,没有有机物积累,无法正常生活,这是“深秋时节,随气温逐渐降低,植物已开始落叶进入冬眠状态”的原因。(3)在光合作用的暗反应阶段,在特定酶的催化下,CO2与C5结合形成两个C3分子,C3接受ATP和NADPH释放的能量,并且被NADPH还原为糖类与C5,可见,光合作用固定的CO2中的C元素在暗反应中的途径是CO2→C3→(CH2O)或C5。在光合作用的光反应阶段,叶绿体中光合色素吸收的光能,其用途之一是:将H2O分解为氧和H+,氧直接以分子(O2)形式释放出去,H+与氧化型辅酶Ⅱ(NADP+)结合,形成还原型辅酶Ⅱ(NADPH)。
生物(新教材)高二暑假作业之巩固练习2 细胞的代谢含答案解析: 这是一份生物(新教材)高二暑假作业之巩固练习2 细胞的代谢含答案解析,共9页。
新教材高二生物下学期暑假训练2细胞的代谢含答案: 这是一份新教材高二生物下学期暑假训练2细胞的代谢含答案,共10页。试卷主要包含了在植物组织中,多酚氧化酶等内容,欢迎下载使用。
高二生物下学期暑假训练10生物与环境含解析: 这是一份高二生物下学期暑假训练10生物与环境含解析,共10页。

