备战2022 中考科学 精讲精练 专题28 化学式、物质的分类(学案)
展开
这是一份备战2022 中考科学 精讲精练 专题28 化学式、物质的分类(学案),文件包含备战2022中考科学精讲精练专题28化学式物质的分类学生版docx、备战2022中考科学精讲精练专题28化学式物质的分类教师版docx等2份学案配套教学资源,其中学案共37页, 欢迎下载使用。
一、相对原子质量和相对分子质量
考点1 知道相对原子质量和相对分子质量的概念
1.相对原子质量:原子的实际质量跟C-12原子质量的1/12相比后得出的________。相对原子质量与该原子的实际质量成________。
2.相对分子质量:一个分子中各原子的________总和。
考点2 查阅相对原子质量,根据化学式计算物质的相对分子质量
相对分子质量的计算方法:①查表得化学式中各元素的相对原子质量;②根据算式计算。
二、化学式
考点3 认识常见物质的化学式;解释化学式所表示的含义
1.化学式:用元素符号来表示________的式子。
2.化学式表示的含义:①表示________;②表示这种物质的________;③表示组成物质的________;④表示这种物质的一个分子中所含的原子及原子的数量。
考点4 根据化学式计算组成物质的元素的质量比
物质中各元素的质量比=(A元素的相对原子质量×A元素的原子个数)∶(B元素的相对原子质量×B元素的原子个数)∶……
考点5 根据化学式计算组成物质的某元素的质量分数
化合物中某元素的质量分数=
eq \f(该元素的相对原子质量×该元素的原子个数,化合物的相对分子质量)×100%
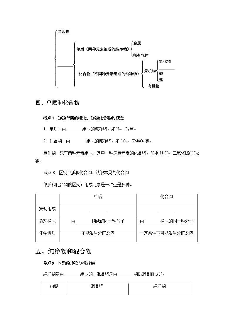
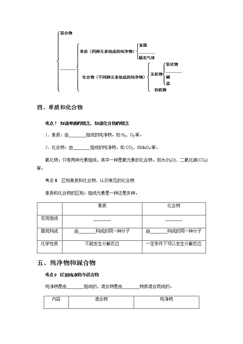
三、物质的分类
考点6 根据物质的组成对常见物质进行分类 指认具体物质的类别
四、单质和化合物
eq \a\vs4\al(考点7 知道单质的概念、知道化合物的概念)
1.单质:由________组成的纯净物。如H2、O2等。
2.化合物:由________组成的纯净物。如CO2、KMnO4等。
氧化物:只有两种元素组成,其中一种是氧元素的化合物。如水(H2O)、二氧化碳(CO2)等。
考点8 区别单质和化合物、认识常见的化合物
单质和化合物的区别:组成元素是一种还是多种。
五、纯净物和混合物
eq \a\vs4\al(考点9 区别纯净物与混合物 )
纯净物是由________组成的,混合物是由________物质混合而成的。
考点10 说明混合物分离的主要方法(过滤、蒸发)及操作要点
1.过滤
过滤适用于液体与________液体的固体之间的分离,或溶解性不同的固体之间的分离。
过滤操作要注意“________”。
①“一贴”:滤纸________。
②“二低”:滤纸边缘略________漏斗边缘;漏斗内液面略________滤纸边缘。
③“三靠”:漏斗最下端紧靠________;玻璃棒轻靠________一边;烧杯轻靠________。
2.蒸发
蒸发适用于从溶液中分离固体溶质,如从食盐水中分离出食盐。
3.饮用水净化的方法
饮用水净化的方法有沉淀法、________和蒸馏法。
eq \a\vs4\al(考点11 说明粗盐提纯的过程 )
粗盐提纯的步骤一般可分为:________、转移。
考点1 1.比值 正比 2.相对原子质量
考点3 1.物质组成 2.某种物质 一个分子 元素种类
考点6 纯净物 非金属 酸
考点7 1.同种元素 2.不同种元素
考点8 同种元素 不同种元素 同种原子 不同种原子
考点9 一种物质 两种或多种 没有
考点10 1.不溶于 一贴二低三靠 ①紧贴漏斗内壁 ②低于 低于 ③烧杯内壁 三层滤纸 玻璃棒 3.过滤法
考点11 溶解、过滤、蒸发
【例题精析】
例1.(2018•徐州)下列对几种有机化合物的叙述正确的是( )
A.甲烷中含有1个碳原子和4个氢原子
B.乙醇(C2H6O)中碳、氢、氧元素的质量比为2:6:1
C.尿素[CO(NH2)2]的相对分子质量为60g
D.葡萄糖(C6H12O6)中碳元素的质量分数为40%
【解答】解:A.甲烷是由甲烷分子构成的,每个甲烷分子是由1个碳原子和4个氢原子,故错误;
B.乙醇中碳、氢、氧元素的质量比为(12×2):(1×6):(16×1)=12:3:8,故错误;
C.相对分子质量单位是“1”,不是“克”,常常省略不写,故错误;
D.葡萄糖(C6H12O6)中碳元素的质量分数为12×612×6+1×12+16×6×100%=40%,故正确。
故选:D。
例2.(2018•温州)茶叶中含有茶氨酸(C7H14O3N2),茶氨酸中各元素质量分数如图所示。其中①表示的元素是( )
A.碳B.氢C.氧D.氮
【解答】解:茶氨酸中碳、氢、氧、氮元素的质量比为:(12×7):(1×14):(16×3):(14×2)=84:14:48:28,可见其中碳元素的质量分数最大,而图示中①所占质量分数最大,所以①表示的是碳元素。
故选:A。
例3.(2018•金华)如图是微信热传的“苯宝宝表情包”,苯(化学式C6H6)、六氯苯(化学式C6Cl6)都是重要的化工原料,下列有关说法正确的是( )
A.苯分子由碳、氢两种元素组成
B.苯中氢元素的质量分数小于10%
C.六氯苯中碳氯两种元素的质量比为1:1
D.六氯苯有6个碳原子和6个氯原子构成
【解答】解:A.苯是由苯分子构成的,苯是由碳元素与氢元素组成的,故错误;
B.苯中氢元素的质量分数为1×61×6+12×6×100%≈7.7%<10%,故正确;
C.由六氯苯的化学式C6H6可知,其中碳元素和氢元素的质量比为:(12×6):(35.5×6)=12:35.5,故错误;
D.六氯苯是由六氯苯分子构成的,而不是由原子直接构成的,故错误。
故选:B。
例4.(2019•潍坊)实验室有一包白色固体,其中除了碳酸钠以外,还可能含有硝酸钡、硫酸钠、氢氧化钠中的一种或几种。为确定其组成进行如下实验:①取少量白色固体于烧杯中,向烧杯中加入足量水并不断搅拌,固体部分溶解;②继续向烧杯中逐滴加入足量稀硝酸并不断搅拌,此时固体质量变化如图。下列说法正确的是( )
A.A→B段对应的实验现象是固体部分溶解,无气泡冒出
B.B→C段对应溶液pH逐渐变大
C.原白色固体中一定含有碳酸钠、硫酸钠、硝酸钡
D.C点对应溶液中一定含有的溶质是硝酸、硝酸钠、碳酸钠、硝酸钡
【解答】解:碳酸钠和硝酸钡反应生成溶于酸的碳酸钡沉淀,硫酸钠和硝酸钡反应生成不溶于酸的硫酸钡沉淀,所以
步骤①:取少量白色固体于烧杯中,向烧杯中加入足量水并不断搅拌,固体部分溶解,
步骤②:接着向烧杯中加入足量稀硝酸并不断搅拌,所以固体中含有碳酸钠、硫酸钠、硝酸钡
A、A→B段对应的反应是碳酸钡和硝酸反应生成硝酸钠、水和二氧化碳,实验现象是固体部分溶解,有气泡冒出,故A错误;
B、B→C段对应溶液pH逐渐变小,故B错误;
C、原白色固体中一定含有碳酸钠、硫酸钠、硝酸钡,可能含有氢氧化钠,故C正确;
D、C点对应溶液中一定含有的溶质是硝酸、硝酸钠、硝酸钡,故D错误。
故选:C。
例5.(2019•台州)空气的组成成分中,属于化合物的是( )
A.氧气B.二氧化碳C.氮气D.稀有气体
【解答】解:A、氧气属于单质,故选项错误;
B、二氧化碳属于化合物,故选项正确;
C、氮气属于单质,故选项错误;
D、稀有气体属于混合物,故选项错误;
故选:B。
例6.(2019•绍兴)为了研究和识别物质,需要对它们进行分门别类。表中物质分类正确的是( )
【解答】解:A、硝酸是由氢离子和酸根离子构成的化合物,属于酸;Na2CO3是由钠离子和碳酸根离子构成的化合物,属于盐,故选项错误。
B、盐酸是由氢离子和酸根离子构成的化合物,属于酸;NaOH是由钠离子和氢氧根离子组成的化合物,属于碱;NaCl是由钠离子和氯离子构成的化合物,属于盐;C2H6O是由碳、氢、氧三种元素组成的化合物,不属于氧化物;故选项错误。
C、硫酸是由氢离子和酸根离子构成的化合物,属于酸;KOH是由钾离子和氢氧根离子组成的化合物,属于碱;NH4NO3是由铵根离子和硝酸根离子构成的化合物,属于盐;H2O是由两种元素组成的且有一种是氧元素的化合物,属于氧化物;故选项正确。
D、过氧化氢不属于酸,故选项错误。
故选:C。
例7.(2018•绍兴)如图所示,围棋棋盘上有五枚棋子,代表铁、稀盐酸、氢氧化钡、碳酸钙、硝酸银五种物质,相邻棋子间的连线表示物质间可以反应。已知与戊的反应中:甲﹣戊的反应类型不同于其它几个反应;丙﹣戊反应能产生一种气体,且该气体还能与丁反应生成沉淀。则下列对应关系正确的是( )
A.AB.BC.CD.D
【解答】解:丙﹣戊反应能产生一种气体,且该气体还能与丁反应生成沉淀,盐酸与碳酸钙反应生成二氧化碳,铁与盐酸反应产生氢气,但氢气不能与其他物质产生沉淀,所以丙﹣戊反应只能是盐酸与碳酸钙反应,甲﹣戊的反应类型不同于其它几个反应,只有铁与盐酸反应属于置换反应,其他反应都是复分解反应,所以甲是铁,戊是盐酸,丙是碳酸钙,丙﹣戊反应能产生一种气体,且该气体还能与丁反应生成沉淀,二氧化碳与氢氧化钡反应产生白色沉淀,所以丁是氢氧化钡,剩下的乙属于硝酸银了。
故选:A。
例8.(2019•益阳)今年4月,多家媒体报道,中科院专家的研究成果中完整阐明了抗癌活性物质汉黄芩素(C16H12O5)的合成机制,成功解析了一种使用2000多年的药用植物中的珍贵化学物质合成途径。请计算:
(1)汉黄芩素的相对分子质量是 284 。
(2)汉黄芩素中各元素质量的最简整数比m(C):m(H):m(O)= 48:3:20 。
【解答】解:(1)汉黄芩素的相对分子质量为12×16+1×12+16×5=284;
(2)汉黄芩素(C16H12O5)中碳、氢、氧三种元素组成的质量比为:(12×16):(1×12):(16×5)=48:3:20。
故填:(1)284;
(2)48:3:20。
例9.(2018•泰安)儿童缺锌会引起食欲不振、发育不良等症状。如图为某补锌口服液说明书的部分信息,图中葡萄糖酸锌化学式已不完整,请根据相关信息回答下列问题:
(1)葡萄糖酸锌的化学式量是455,则葡萄糖酸锌化学式氢原子右下角的数字为 22 ;
(2)若儿童lkg体重每日需要0.5mg锌,每天从食物中只能摄入所需锌的一半。体重为20kg的儿童,理论上一天还需服该口服液 1 支?
【解答】解:(1)葡萄糖酸锌的化学式量是455,即12×12+x+16×14+65=455,x=22;故填:22;
(2)儿童1kg体重每日需要0.5mg锌,则体重为20kg的儿童每天需要锌的质量为0.5mg×20=10mg;每天从食物中只能摄入所需锌的一半,则每天从该口服液中摄入所需锌的质量为10mg×12=5mg;而每支口服液中含锌5.0mg/支,故体重为20kg的儿童每天还需服该口服液1支;故填:1。
例10.(2020•台州)碰碰香是一种常见的室内盆栽植物,因触碰后可散发出令人舒适的香气而得名,其香气具有提神醒脑、驱避蚊虫的作用。碰碰香的香味物质中含量最多的是柠檬烯,其化学式为C10H16.计算:
①柠檬烯中碳元素、氢元素的质量比为 15:2 。
②柠檬烯中碳元素的质量分数是多少?(计算结果精确到0.1%)
【解答】解:①柠檬烯中碳元素、氢元素的质量比为(12×10):(1×16)=15:2。
②柠檬烯中碳元素的质量分数是12×1012×10+1×16×100%≈88.2%。
故答案为:
①15:2;②88.2%。
【习题巩固】
一.选择题(共13小题)
1.常温下,下列各组物质只用一种试剂不能鉴别出来的是( )
①食盐、烧碱、氢氧化镁
②焦炭、氧化铜、氧化亚铁
③碳酸钠溶液、硝酸钠溶液、氯化钠溶液
④蔗糖、硫酸铜粉末、碳酸钙粉末
A.全部B.①②③C.①③④D.只有③
【解答】解:①、食盐溶于水温度不变,烧碱溶于水放热,氢氧化镁不溶于水,故可以使用水这一种试剂鉴别出来;
②焦炭不与稀硫酸反应,氧化铜与稀硫酸反应固体溶解、溶液变蓝,氧化亚铁与稀硫酸反应固体溶解、溶液为浅绿色,故可以使用稀硫酸这一种试剂鉴别出来;
③碳酸钠溶液、硝酸钠溶液、氯化钠溶液使用一种试剂无法鉴别;
④蔗糖溶于水水溶液为无色,硫酸铜粉末溶于水水溶液为蓝色,碳酸钙粉末不溶于水,故可以使用税这一种试剂鉴别出来;
故选:D。
2.2017年7月,中国海域天然气水合物﹣“可燃冰”首次试采圆满成功(如图),取得了持续产气时间最长、产气总量最大、气流稳定、环境安全等多项重大突破性成果,创造了产气时长和总量的世界纪录。“可燃冰”是( )
A.纯净物B.化合物C.混合物D.氧化物
【解答】解:A、纯净物是由一种物质组成,故选项错误;
B、由两种或两种以上的元素组成的纯净物叫化合物,故选项错误;
C、混合物是由两种或两种以上的物质组成,可燃冰是主要成分是甲烷,属于混合物;故选项正确;
D、氧化物是指由两种元素组成的化合物中,其中一种元素是氧元素;故选项错误;
故选:C。
3.磁光存储的研究是Williams等人在1957年使Mn和Bi形成的晶体薄膜磁化并用光读取之后开始的。如图是Mn和Bi形成的某种晶体的结构示意图,则该晶体物质的化学式可表示为( )
A.Mn2BiB.MnBiC.MnBi3D.Mn4Bi3
【解答】解:由晶胞的结构图可知,锰原子分布在正六棱柱的顶点、上下底面的面心上、棱边的中点上和体心上,所以锰原子的个数为:12×16+2×12+6×13+1=6,铋原子分布在六棱柱的体内,数目为6,所以锰原子和铋原子的个数比为6:6=1:1,所以化学式为MnBi,
故选:B。
4.某家庭式空气净化器在工作时会释放出臭氧(O3),利用其强氧化性杀菌消毒并转化为无污染的氧气(O2)。下列分析合理的是( )
A.O3的强氧化性是由O3分子结构决定的
B.相同质量的O3与O2所含的分子个数相同
C.相同分子个数的O3与O2中,所含氧原子的个数相同
D.O3与O2都由氧元素组成,它们的化学性质完全相同
【解答】解:A、物质的组成决定物质的性质,故O3的强氧化性是由O3结构决定的,合理,符合题意;
B、臭氧和氧气的分子含有的氧原子个数不同,等质量的臭氧和氧气含有不同分子数臭氧和氧气的分子含有的氧原子个数不同,等质量的臭氧和氧气含有不同分子数,不合理,不符合题意;
C、相同分子个数的O3与O2中,所含氧原子的个数不同,不合理,不符合题意;
D、构成它们的分子不同,化学性质不同,不合理,不符合题意;
故选:A。
5.类价图反映的是元素的化合价与物质类别之间的关系。如图是碳元素的类价图,图中物质“乙”是( )
A.CH4B.COC.CO2D.K2CO3
【解答】解:A、CH4不是氧化物,选项错误;
B、CO是氧化物,碳元素化合价为+2价,选项正确;
C、CO2是氧化物,碳元素化合价为+4价,选项错误;
D、K2CO3是盐,选项错误;
故选:B。
6.小凡是个爱探究的同她以化合价为纵坐标,以物质类别为横坐标绘制图象,这种图象叫价类图。如图是有关硫的价类图,分析不正确的是( )
A.A点表示的物质类别为单质
B.B点表示的物质的化学式为SO2
C.C点表示的物质的化学式为H2SO4
D.G点所代表的物质类别中有可以与Ba(OH)2反应生成两种沉淀的物质
【解答】解:A、单质中元素的化合价为0,A点表示的物质中硫元素的化合价为0,类别为单质,故选项说法正确。
B、B点表示的物质属于氧化物,硫元素显+4价,氧元素显﹣2价,化学式为SO2,故选项说法正确。
C、C点表示的物质中硫元素显+6价,属于酸,硫酸中硫元素的化合价为+6价,则C点表示的物质的化学式不可能为H2SO4,应为H2SO3,故选项说法错误。
D、G点所代表的物质中硫元素显+6价,属于盐,可以是硫酸铜,硫酸铜与Ba(OH)2反应生成硫酸钡沉淀和氢氧化铜沉淀,故选项说法正确。
故选:C。
7.下列有关物质的化学式、名称、俗名不完全对应的是( )
A.NaOH 氢氧化钠 烧碱
B.CaO 氢氧化钙 生石灰
C.Na2CO3 碳酸钠 纯碱
D.NaCl 氯化钠 食盐
【解答】解:A.氢氧化钠俗称火碱、烧碱、苛性钠,其化学为NaOH,其化学式、名称、俗名完全对应。
B.氧化钙俗称生石灰,其化学式为CaO,其化学式、名称、俗名不完全对应。
C.碳酸钠俗称纯碱,物质的化学式为Na2CO3、化学式、名称、俗名完全对应。
D.氯化钠的俗称是食盐,其化学式为NaCl,其化学式、名称、俗名完全对应。
故选:B。
8.下列化学符号错误的是( )
A.氧化铝中铝元素的化合价:Al23+O3
B.氦气:He
C.氯化镁:MgCl2
D.2个氮原子:2N
【解答】解:A、氧化铝中铝元素的化合价为+3价,可表示为Al+32O3,则A错误,故A符合题意;
B、稀有气体是单原子分子,可用元素符号表示其化学式,则氦气可用He表示,正确,故B不符合题意;
C、氯化镁是金属和非金属形成的化合物,化学式中金属在前,右下角数字表示原子个数,则MgCl2正确,故C不符合题意;
D、在元素符号前面的数字表示原子个数,则2个氮原子表示为2N正确,故D不符合题意;
故选:A。
9.某混合物中含有的化学成分和分子个数组合为:x份CaCO3,y份CaO,2y份CaSO4和p份NaCl(假定混合物中各化合物均匀存在)。已知混合物中氧的质量分数为39%,则混合物中钙的质量分数为( )
A.32.5%B.31.3%C.33.2%D.70%
【解答】解:CaCO3中钙元素与氧元素的个数比为1;3,故x份CaCO3中钙元素与氧元素的原子个数分别为x、3x;
CaO中钙元素与氧元素的个数比为1;1,故y份CaO中钙元素与氧元素的原子个数分别为y、y。
CaSO4中钙元素与氧元素的个数比为1;4,故2y份CaSO4中钙元素与氧元素的原子个数分别为2y、8y。
混合物中钙元素与氧元素的个数应为混合物中各物质含有的钙元素、氧元素的原子个数之和。
故混合物中钙元素与氧元素的原子个数比为:(x+y+2y):(3x+y+8y)=1:3。
元素的质量比是各元素的相对原子质量乘以原子个数之比;
故混合物中钙元素与氧元素的质量比为:(40×1):(16×3)=5:6。
因元素的质量与它的质量分数成正比。
设混合物中钙的质量分数为a%
56=a%39%
a%=32.5%
故选:A。
10.在NaHS、NaHSO4和MgSO4组成的混合物中,测得其中S元素的质量分数为4X%,则该混合物中氧元素的质量分数( )
A.(100﹣4X)%B.(100﹣5X)%C.(100﹣6X)%D.(100﹣7X)%
【解答】解:因为NaHS、NaHSO4组成中钠和氢的个数比是1:1,可以把钠元素和氢元素放在一起看做镁元素(23+1=24),这样三种物质相当于是MgS、MgSO4、MgSO4,此时三种物质中镁和硫的个数比都是1:1;硫元素的质量分数为4X%,所以镁元素的质量分数为2432×4X%=3X%,则混合物中氧元素的质量分数为1﹣4X%﹣3X%=(100﹣7X)%。
故选:D。
11.已知一个SO2分子的质量为n克,一个SO3分子的质量为m克,若以氧原子质量的116作为相对原子质量的标准,则SO3的相对分子质量( )
A.16mm-nB.16nm-nC.16nn-mD.32nm-n
【解答】解:1个氧原子的质量为:(m﹣n)g;
氧原子的相对原子质量为:(m-n)g(m-n)g×116=16;
1个硫原子的质量为:n﹣2(m﹣n)g;
硫原子的相对原子质量为:n-2(m-n)g(m-n)g×116=16(3n-2m)m-n
根据相对分子的质量为组成分子的各原子的相对原子质量之和,所以SO3的相对分子质量为16(3n-2m)m-n+16×3=16mm-n。
故选:A。
12.由NaHS、MgSO4、NaHSO3组成的混合物中,已知S元素的质量分数w(S)=a%,则O元素的质量分数w(O)为( )
A.1.75a%B.1﹣1.75a%C.1.25a%D.无法计算
【解答】解:因为NaHS、NaHSO3组成中钠和氢的比例是1:1,可以把钠元素和氢元素放在一起看做镁元素(23+1=24),这样三种物质相当于是MgS、MgSO4、MgSO3,所以这时三种物质镁和硫的比例相同都是1:1;因为S是a%,所以镁元素的质量分数可通过计算:
设镁元素的质量分数为x
S~Mg
32 24
a% x
3224=a%x
x=0.75a%;
这样硫和镁(即镁、氢、钠)元素的质量分数和=a%+0.75a%=1.75a%,用总量1减去硫和镁(即镁、氢、钠)元素所占的质量分数和即氧元素的质量分数,即1﹣1.75a%。
故选:B。
13.在FeO、Fe2O3和CaCO3的混合物中,已知铁元素的质量分数为56%,则CaCO3的质量分数可能是( )
A.10%B.25%C.30%D.35%
【解答】解:假设混合物共100g,极端假设。设混合物只有FeO和CaCO3,则含Fe56g,则与Fe结合的O应该是16g,余下的28g是CaCO3;同理若为Fe2O3和CaCO3的混合物,则含Fe56g,与Fe结合的O应该是24g,应该含CaCO3的质量为20g,所以碳酸钙含量介于20g和28g之间。则CaCO3的质量分数20%﹣﹣﹣28%之间。
故选:B。
二.填空题(共5小题)
14.含有相同阳离子的两种常见的正盐甲和乙,甲由3种元素组成,乙由4种元素组成。在185~200℃时,一定量的甲完全分解产生相对分子质量为44的气体(不是二氧化碳)丙和3.6g H2O.盐乙和盐丁含有相同阴离子,它们的混合溶液通过小火加热、蒸发浓缩、结晶可制得一种浅绿色晶体戊[(NH4)2Fe(SO4)2],它是一种工业上用作废水处理的混凝剂,农业上又可用作农药及肥料。回答下列问题:
(1)甲的化学式为 NH4NO3 ;
(2)生成气体丙的质量为 4.4g ;
(3)检验乙中阳离子的常用实验方法为 取适量的乙溶于水加氢氧化钠溶液,加热,把湿润的红色石蕊试纸放在试管口,试纸变蓝 ;
(4)写出一个用化合反应生成丁的方程式 Fe+2FeCl3=3FeCl2 ;
(5)价电子数(原子核最外层电子数)和原子数相同的分子、离子或原子团互称为等电子体。与丙互为等电子体的是 AD 。
A.CS2 B.O3 C.SO2 D.SCN﹣。
【解答】解:(1)含有相同阳离子的两种常见的正盐甲和乙,盐乙和盐丁含有相同阴离子,它们的混合溶液通过小火加热、蒸发浓缩、结晶可制得一种浅绿色晶体戊,它是一种工业上用作废水处理的混凝剂,农业上又可用作农药及肥料,即为(NH4)2Fe(SO4)2,所以乙为(NH4)2SO4,丁为FeSO4,甲由3种元素组成,乙由4种元素组成,在185~200℃时,一定量的甲完全分解产生相对分子质量为44的气体(不是二氧化碳)丙和3.6g H2O,所以该气体是丙是N2O,甲为NH4NO3,经过验证,推导正确,所以甲的化学式为NH4NO3;
(2)
NH4NO3△¯N2O↑+2H2O,
44 36
4.4g 3.6g
由化学方程式可知,生成气体丙的质量为4.4g;
(3)乙中阳离子是铵根离子,铵根离子在加热条件下,可以和强碱溶液反应生成氨气,所以检验乙中阳离子的常用实验方法为:取适量的乙溶于水加氢氧化钠溶液,加热,把湿润的红色石蕊试纸放在试管口,试纸变蓝;
(4)用化合反应生成丁的反应是硫酸铁和铁反应生成硫酸亚铁,化学方程式为:Fe+Fe2(SO4)3=3Fe(SO4)2;
(5)丙是N2O,价电子数(主族元素就是最外层电子数)和原子数分别是:16、3,
A、CS2价电子数(主族元素就是最外层电子数)和原子数分别是:16、3,和N2O互为等电子体,故A正确;
B、O3价电子数(主族元素就是最外层电子数)和原子数分别是:18、3,和N2O不互为等电子体,故B错误;
C、SO2价电子数(主族元素就是最外层电子数)和原子数分别是:18、3,和N2O不互为等电子体,故C错误;
D、SCN﹣价电子数(主族元素就是最外层电子数)和原子数分别是:16、3,和N2O互为等电子体,故D正确。
故选:AD。
故答案为:(1)NH4NO3;
(2)4.4g;
(3)取适量的乙溶于水加氢氧化钠溶液,加热,把湿润的红色石蕊试纸放在试管口,试纸变蓝;
(4)Fe+Fe2(SO4)3=3Fe(SO4)2;
(5)AD。
15.某科学兴趣小组本着“在游戏中学习,在学习中成长”的理念,开发了一款名为“化学跑得快”的纸牌游戏。游戏规则是:每张牌对应一种物质,按顺序抽完牌,上家出牌后,下家所出牌中的物质能与上家所出牌中的物质反应,或者能由上家所出牌中的物质转化而来。如图是某五位同学出的牌,请根据游戏规则回答:
(1)写出反应④的化学方程式 CO2+H2O=H2CO3 。
(2)以上四个反应中,反应前后各种元素的化合价均无变化的是 ④ ( 填序号①②③④)。
【解答】解:(1)游戏规则是:每张牌对应一种物质,按顺序抽完牌,上家出牌后,下家所出牌中的物质能与上家所出牌中的物质反应,或者能由上家所出牌中的物质转化而来,戊能使澄清石灰水变浑浊,所以戊是二氧化碳,常见的无色液体丁会与二氧化碳反应,所以丁是水,丙是能供给呼吸的气体,所以丙是氧气,非金属氧化物会与氧气反应,所以乙是一氧化碳,一氧化碳会与黑色的金属氧化物反应,所以A可以是氧化铜,经过验证,推导正确,所以④是水和二氧化碳反应生成碳酸,化学方程式为:CO2+H2O=H2CO3;
(2)①中铜元素的化合价从+2变成0,②中氧元素的化合价从0变成﹣2,③中氧元素的化合价从0变成﹣2,④中各物质的化合价不变,所以以上四个反应中,反应前后各种元素的化合价均无变化的是④;
故答案为:(1)CO2+H2O=H2CO3;
(2)④。
16.有X,Y,Z三种元素,它们的原子核内质子数均不超过18,它们能相互形成XZ和YZ型化合物,X2+和氖原子的核外电子排布相同;Y原子和X2+的电子层数相同,但比Z原子少2个电子,Y原子的最外层电子数是次外层的2倍.试求:
(1)X,Y,Z原子核内的质子数 12、6、8 .
(2)若X,Y,Z的原子核内的质子数与中子数均相等,则化合物XYZ3,的相对分子质量是 84 .
【解答】解:(1)核外电子在分层排布时,应遵循各电子层最多容纳电子数2n2(n为电子层数,且最外层电子数不超过8个,次外层电子数不超过18个).由题意知:X2+和氖原子的核外电子排布相同,可推知x为镁元素,其原子核内质子数为12;Y原子和X2+的电子层数相同,也就是和Mg2+的电子层数相同,可知Y原子的电子层数为2,又知Y原子的最外层电子数是次外层的2倍,可推知Y的核电荷数是6,Y是碳元素,其原子核内质子数为6;Y原子比Z原子少2个电子,推知Z为氧元素,其原子核内质子数为8;
(2)由(1)可知X、Y、Z原子核内质子数分别为:12、6、8,又X,Y,Z的原子核内的质子数与中子数均相等,则XYZ的相对原子质量分别为:24、12、16;
根据:相对分子质量=相对原子质量与相应原子个数的乘积和,化合物XYZ3的相对分子质量=24+12+16×3=84.
故答案为:
(1)12、6、8;
(2)84.
17.平安和健康是幸福生活的前提,科技可以帮助我们更好地保持平安和健康。
(1)某些汽车配置的安全气囊内有叠氮化钠(NaN3)。它是由钠离子和叠氮根离子构成。据此写出叠氮化铜的化学式 Cu(N3)2 ;
(2)在抗疫一线,卫生部使用了负压救护车。负压就是利用技术手段,使车内气压低于外界大气压,所以空气在自由流动时只能由车外向内流动。下列例子中,同样处于负压状态的是 C 。
A.充完气的轮胎 B.高空飞行中的飞机机舱 C.正在工作的吸尘器 D.烧煮食物的高压锅
【解答】解:(1)叠氮化钠(NaN3)是由钠离子和叠氮根离子构成,叠氮根离子为﹣1价,则形成叠氮化铜的化学式为:Cu(N3)2,故填:Cu(N3)2。
(2)A.充完气的汽车轮胎内的气压大于大气压,不处于负压状态,故错误;
B.高空飞行中的飞机机舱外气体流速大、压强小,小于机舱内的气压,不处于负压状态,故错误;
C.正在工作的吸尘器,内部压强减小,小于外界的大气压,处于负压状态,故正确;
D.烧煮食物的高压锅的气压大于大气压,不处于负压状态,故错误。
故选C。
18.温室效应(英文:GreenhuseEffect),又称“花房效应”,是大气保温效应俗称,而二氧化碳是数量最多的温室气体,约占大气总容量的0.03%,其分子式为CO2,化学结构式为:16O=C=16O;最近据国外媒体报道,“火星快车”号和“金星快车”号探测器日前分别在火星和金星大气层中发现了一种非常特殊的气态化合物,这种化合物的存在不但会导致金星上的温室效应被成倍的放大,而且可能会在火星上也诱发温室效应的产生。它的结构式为:16O=C=18O,请你结合所学知识分析作答:
(1)16O=C=16O与16O=C=18O互为同位素吗?为什么? 不是互为同位素;16O=C=16O与16O=C=18O不是互为同位素,因为它们不是同种元素的不同原子 ;
(2)相同质量的16O=C=16O分子与16O=C=18O分子所含的氧元素质量之比为 184:187 。
【解答】解:(1)同位素是指具有相同质子数而中子数不同的原子之间的互称,所以16O=C=16O与16O=C=18O不是互为同位素,因为它们不是同种元素的不同原子;故填:不是互为同位素;16O=C=16O与16O=C=18O不是互为同位素,因为它们不是同种元素的不同原子;
(2)相同质量的16O=C=16O分子与16O=C=18O分子所含的氧元素质量之比=3244×100%:3446×100%=184:187.故填:184:187。
三.计算题(共2小题)
19.我国的“长征”系列运载火箭的第一、第二级燃料多数采用偏二甲肼(C2H8N2)和四氧化二氮(N2O4)的“二元推进剂”。请回答下列问题:
(1)偏二甲肼(C2H8N2)由 三 种元素组成。
(2)偏二甲肼中C、H、N元素质量比为 6:2:7 。
(3)120kg偏二甲肼中含氮量与质量为多少千克四氧化二氮的含氮量相同? 184kg 。
【解答】解:(1)由化学式可知,偏二甲肼(C2H8N2)由碳、氢、氧三种元素组成;故填:三;
(2)偏二甲肼中C、H、N元素质量比为:(12×2):(1×8):(14×2)=6:2:7;故填:6:2:7;
(3)设四氧化二氮的质量为x,则:
120kg×14×212×2+1×8+14×2×100%=x×14×214×2+16×4×100%
x=184kg
故填:184kg。
20.有X、Y、Z三种元素,它们的原子序数依次增大,且都大于10小于18,价电子数之和为10,它们的最高价氧化物的水化物,任意两种都能反应生成盐和水,M元素原子的L电子层上有4个电子,试写出:
(1)X、M的元素名称:X 钠 、M 碳 ;
(2)Z原子的原子结构示意图: ;
(3)M的氧化物与X的最高价氧气物对应的水化物反应的化学方程式: CO2+2NaOH=Na2CO3+H2O ;
(4)X、Y、Z的最高价氧气物的水化物之间两两反应的化学方程式分别为(不按顺序): NaOH+Al(OH)3=NaAlO2+2H2O;Al(OH)3+H2SO4=Al2(SO4)3+6H2O .
【解答】解:X、Y、Z三种元素,它们的原子序数依次增大,且都大于10小于18,价电子数之和为10,它们的最高价氧化物的水化物,任意两种都能反应生成盐和水,则Y为铝,X为钠,Z的最外层电子数为10﹣1﹣3=6,则Z为硫;M元素原子的L电子层上有4个电子,故M为碳.故:
(1)X是钠元素,M是碳元素;(2)Z原子的原子结构示意图为:;
(3)M的氧化物为二氧化碳,X的最高价氧气物对应的水化物为氢氧化钠,反应的方程式为:CO2+2NaOH=Na2CO3+H2O;
(4)X、Y、Z的最高价氧气物的水化物分别为:NaOH、Al(OH)3、H2SO4,反应的方程式为:NaOH+Al(OH)3=NaAlO2+2H2O;Al(OH)3+H2SO4=Al2(SO4)3+6H2O.
故答案为:
(1)钠、碳;
(2);
(3)CO2+2NaOH=Na2CO3+H2O;
(4)NaOH+Al(OH)3=NaAlO2+2H2O;Al(OH)3+H2SO4=Al2(SO4)3+6H2O.
单质
化合物
宏观组成
________
________
微观构成
由________构成的同一种分子
由________构成的同一种分子
化学性质
不能发生分解反应
一定条件下可以发生分解反应
内容
混合物
纯净物
概
念
宏
观
由多种物质组成
由一种物质组成
微
观
分子构成的物质中,由不同分子构成
分子构成的物质中,由一种分子构成
特性
1.________固定组成
2.没有固定的性质,各种成分仍保持原物质的性质
1.具有固定组成
2.有固定的性质
选项
酸
碱
盐
氧化物
A
HNO3
Na2CO3
Cu(NO3)2
Fe3O4
B
HCl
NaOH
NaCl
C2H6O
C
H2SO4
KOH
NH4NO3
H2O
D
H2O2
Ca(OH)2
ZnSO4
O2
甲
乙
丙
丁
戊
A
铁
硝酸银
碳酸钙
氢氧化钡
稀盐酸
B
硝酸银
铁
稀盐酸
氢氧化钡
碳酸钙
C
硝酸银
铁
碳酸钙
氢氧化钡
稀盐酸
D
铁
氢氧化钡
碳酸钙
硝酸银
稀盐酸
相关学案
这是一份中考科学 二轮专题 专题28 化学式、物质的分类 学案,共18页。学案主要包含了思维导图,知识点回顾,例题精析,习题巩固等内容,欢迎下载使用。
这是一份备战2022 中考科学 精讲精练 专题02 细胞(学案),文件包含备战2022中考科学精讲精练专题02细胞学生版docx、备战2022中考科学精讲精练专题02细胞教师版docx等2份学案配套教学资源,其中学案共43页, 欢迎下载使用。
这是一份备战2022 中考科学 精讲精练 专题34 金属(学案),文件包含备战2022中考科学精讲精练专题34金属学生版docx、备战2022中考科学精讲精练专题34金属教师版docx等2份学案配套教学资源,其中学案共42页, 欢迎下载使用。

