所属成套资源:2022届高中地理二轮专题复习高考必练必备(解析版)
2022届高中地理二轮专题复习高考必练必备 专题五 考点4 非地带性现象学案
展开
这是一份2022届高中地理二轮专题复习高考必练必备 专题五 考点4 非地带性现象学案,共7页。
(2017·全国文综Ⅰ)阅读图文资料,完成下列要求。
山地垂直带内部的分异规律,日益为地理学研究所重视。在山地苔原带,植物多样性存在随海拔升高呈单峰变化的规律:在山地苔原带下部,少数植物种类通过种间竞争获得优势,植物多样性较低;随着海拔升高,环境压力变大,种间竞争减弱,植物多样性升高;在更高海拔区域,适宜生存的植物种类减少。地理科考队调查某山峰的苔原带(海拔2 000~2 600米)时发现,该苔原带部分地区存在干扰,导致优势植物数量减少,植物多样性异常;阴、阳坡降水量与坡度差别不大,但植物多样性差异显著(下图)。
(1)确定该苔原带遭受干扰的坡向和部位,以及干扰强度的垂直分布特征。
(2)判断在未遭受干扰时,阴坡与阳坡苔原带植物多样性的差异,并说明判断依据。
(3)分析与阴坡相比,苔原带阳坡地表温度和湿度的特点及产生原因。
(4)说明从2 300米至2 600米,阴、阳坡植物多样性差异逐渐缩小的原因。
答案 (1)遭受干扰的坡向和部位:阳坡,苔原带的下部(中下部,2 000~2 300米左右)。
干扰强度分布特征:随海拔升高而降低(海拔越低,干扰越强烈)。
(2)(未遭受干扰时)阴坡较阳坡植物多样性高。
依据:(按单峰变化规律,)阳坡苔原带的植物多样性最高值应在中部(2 300米左右),低于阴坡最高值。
(3)特点:阳坡地表温度高、湿度低(水分条件差)。
原因:阳坡太阳辐射强,地表温度高,蒸发强度大;阳坡融雪早,蒸发历时长。
(4)随着海拔升高,阴、阳坡面积减小,坡面差异对植物多样性的影响减弱;阴、阳坡相互影响(水分、热量交换作用)增强。
解析 第(1)题,由材料可知,在山地苔原带,植物多样性存在呈单峰变化的规律,即随海拔升高,植物多样性先增后减。由图可知,阴坡是正常状态,而阳坡则随海拔升高呈递减状态。结合材料“该苔原带部分地区存在干扰,导致优势植物数量减少,植物多样性异常”,说明在2 000~2 300米之间受到干扰,使优势植物数量减少,植物多样性增强。第(2)题,由图可知,阴坡未遭受干扰,植物多样性呈现单峰变化规律,峰值海拔在2 300米左右,而此海拔阳坡的植物多样性低于阴坡,说明山地苔原带未遭受干扰时,阴坡的植物多样性高于阳坡。第(3)题,阳坡受太阳光照时间较长,获得太阳辐射多,所以温度高。根据材料可知,阳坡与阴坡的降水条件、坡度差别不大,而导致阳坡与阴坡的植物多样性有明显差异的因素应为蒸发量大小导致的水分条件的差异,所以可以判断阳坡温度高,蒸发量较阴坡大,湿度小。第(4)题,由材料可知,在更高海拔地区,阴、阳坡面积减小,坡面差异对植物多样性的影响减弱。海拔升高,气温降低,热量条件变差,蒸发量减少,水分差异也相应变小,阴、阳坡相互影响增强,从而导致阴坡和阳坡的植物多样性差异减小。
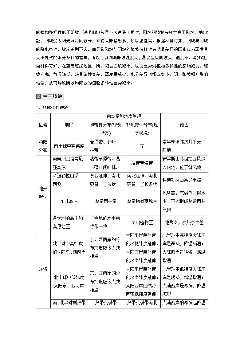
1.非地带性现象
2.非地带性与地带性的关系
(1)非地带性因素叠加在地带性因素之上,使地带性分布规律变得不很完整或不很鲜明。
(2)地带性因素影响是普遍的、基本的;非地带性因素的影响是局部的、特殊的。
(3)在两种因素相互作用、相互制约下,形成了复杂的地理环境。地表各地的地理环境都具有所在地带的地带性特征,同时又不同程度地受非地带性因素的影响,具有非地带性特征,使自然环境更加复杂。
森林界线简称林线,指高纬度或高山地区,由于低温(月平均气温最高在7 ℃以下)、降水等条件影响下森林分布的最高界线。下表为我国不同地区林线海拔范围。据此回答1~3题。
1.影响林线的最主要温度条件是( )
A.冬温 B.夏温 C.积温 D.均温
2.根据上表可知( )
A.纬度越高,林线越低
B.降水越多,林线越高
C.同一纬度,降水越多林线越低
D.同一纬度,海拔越高林线越低
3.西藏林芝的色季拉山是全世界林线海拔最高的山,与此相关的是( )
A.暖湿气流的影响 B.冰雪融水多
C.垂直地带性显著 D.太阳辐射强
答案 1.B 2.C 3.A
解析 第1题,由表可知,纬度较低,林线较高,说明热量是影响林线的重要因素。表中显示,天山纬度比长白山高,林线却比长白山高,二者冬季温度较低,林木生长缓慢,夏季林木生长较快。天山位于大陆内部,晴天多,夏季的温度更高,导致天山的林线比长白山高,这也说明夏温是影响林线的最主要温度条件。第2题,据表可知,一般情况下,纬度越高,林线越低,但并不是绝对的,A错误;同一纬度同海拔地区,降水越多,气温越低,林线越低,B、D错误,故选C。第3题,西藏林芝位于藏南谷地,印度洋暖湿气流可以长驱直入形成地形雨,导致色季拉山森林茂密,成为全世界林线海拔最高的山。
(2020·安徽亳州二中月考)红树林是生长在热带、亚热带地区海岸潮间带滩涂上的森林。读“某大洲红树林分布和该大洲某岛等高线图”(单位:m),回答4~5题。
4.该大洲红树林东西两岸纬度分布出现差异的最主要因素是( )
A.光照 B.地形
C.大气环流 D.洋流
5.该岛甲、乙、丙、丁四地中降水最多的是( )
A.甲地 B.乙地
C.丙地 D.丁地
答案 4.D 5.C
解析 第4题,该大洲为南美洲,大陆东岸有巴西暖流,对沿岸有增温增湿的作用;大陆西岸有秘鲁寒流,对沿岸有降温减湿的作用,所以东海岸的红树林生长纬度更高一些。D正确。第5题,丙地地处40~60°大陆西岸,受盛行西风影响,从海洋上带来暖湿气流,且丙地位于山地的迎风坡,降水最多。C正确。
考点练
天岳幕阜山主峰位于湖南省平江县境内,峰峦延绵湘鄂赣三省,最高峰海拔1 596米,这里分布着大面积的草山草坡(见下图),是南方10亿亩草山草坡的一部分。湖南省地处亚热带;生物群落演替规律是:石山—苔藓地衣—草本—灌丛—针叶林—落叶林—常绿林。据此完成1~3题。
1.天岳幕阜山出现草山草坡属于( )
A.纬度地带性的表现 B.经度地带性的表现
C.垂直地带性的表现 D.非地带性的表现
2.常绿林取代落叶林最重要的影响因素是( )
A.水分 B.光照 C.热量 D.土壤
3.南方草山草坡的保护与开发,适宜的做法是( )
A.大力发展畜牧业 B.植树造林发展林业
C.适度发展旅游业 D.侧重发展种植业
答案 1.D 2.B 3.C
解析 第1题,天岳幕阜山海拔1 500米左右,按山地垂直地带性的分布,山顶主要是阔叶林,不会出现草山草坡。山顶出现草坡,是非地带性的表现,D正确。第2题, 常绿林终年常绿,落叶林以冬季落叶树种为主,所以冬季落叶林中光照充足,逐渐出现常绿树种。常绿林取代落叶林是因为当地的光照条件发生改变,光照终年充足,能满足常绿林生长。区域环境中的水分、热量和土壤条件,在短期内不会发生改变,故选B。第3题,南方草山草坡主要分布在山地,山地不适宜发展种植业;山地出现草坡,说明气候条件不适宜森林生长,不宜发展林业。另外,草山草坡分布区不宜大力发展畜牧业,会造成草地退化,导致生态环境质量下降;草山草坡可适当开发旅游业,C正确。
我国甘肃某地位于半干旱黄土丘陵区,年均降雨量386 mm,潜在蒸发量1 439 mm,下图示意其植被类型土壤含水量状况。不同植被类型土壤样地均位于梁顶,地形、土壤等环境特征较为一致。据此完成4~6题。
4.2016年5月底该地自然植被土壤含水量较高的主要原因是( )
A.蒸发微弱 B.降水较多
C.积雪融化 D.河流补给多
5.农田土壤含水量高于其他植被类型,主要原因是农田( )
A.植被覆盖高 B.位于阴坡
C.灌溉较多 D.地形平坦
6.天然荒草表层(1~10 cm)土壤含水量较低,主要影响因素是( )
A.光照强度 B.地形地势
C.根系深度 D.土质状况
答案 4.B 5.C 6.C
解析 第4题,读图可知,若蒸发为主导因素,则应在气温更低的5月中旬土壤含水量高;黄土丘陵区5月没有积雪;河流补给主要在沿河地带而不会是普遍现象;5月底该地自然植被土壤含水量较高的主要原因可能是降水较多。第5题,该地区位于半干旱地区,发展农业需要灌溉来弥补降水的不足,因此使得农田土壤含水量高于其他植被类型。第6题,荒草的根系浅,因此荒草表层的土壤水分除蒸发外还被荒草吸收,使得其含水量较低。
7.阅读图文材料,完成下列要求。
在东部湿润环境下典型的丹霞地貌区,山块往往具有强烈的离散性,即山块之间是分离的,四壁陡立,没有山脊相连,形成一个个“孤岛”状山块。由于山体海拔高度和相对高度较小,难以达到通常意义上产生垂直分异的高差,但其小环境差异导致的自然分异却十分明显,与一般山地显著不同,具有独特的微观自然分异图谱。
(1)说出丹霞地貌四壁陡立的主要地质作用。
(2)描述坡顶植被分布规律,并解释其原因。
(3)同一个山顶同类环带的植被稀疏程度存在阴坡与阳坡的差别,推测其差别并简述理由。
(4)与山坡顶部植被不同,山谷坡麓地带往往形成高大茂密的沟谷雨林,简述其主要原因。
答案 (1)风化、侵蚀分割、溶蚀和重力崩塌。
(2)植被呈环状分布。原因:平缓山顶都有一定厚度的土层,中心部位土层较厚,向边缘部位土层迅速变薄,再往边缘几乎没有土层,岩石裸露;随着土层变薄,土壤保水性变差,含水量减少,造成了植被的环状分布格局。
(3)阴坡植被较稠密,阳坡较稀疏。 理由:由于丹霞山整体土层薄,水分不易保存,阳坡光照强,蒸发旺盛,加剧了土壤的干旱程度,因而植被较稀疏;阴坡光照弱,蒸发较少,土壤水分条件相对较好,因此植被较稠密。
(4)沟谷地带地势低,是地表水、地下水汇聚地,水分条件好;沟谷海拔低,地形相对封闭,热量条件优越;沟谷地带土层比较深厚。因素
地区
自然带和地表景观
成因
地带性分布(理想状态)
非地带性分布(现实状况)
海陆分布
南半球中高纬度
苔原带、针叶
林带
无
南半球该纬度几乎无
陆地
地形起伏
南美洲巴塔哥尼亚高原
温带草原带、温带落叶阔叶林带
温带荒漠带
安第斯山脉阻挡西风深入内地,位于背风坡
科迪勒拉山系
西侧
东西延伸、南北更替,呈带状
南北延伸、南北更替,呈长条状
科迪勒拉山系的阻挡
东非高原
热带雨林带
热带稀树草原带
地势高,气温低,降水少,不能形成热带雨林气候
各大洲的高山和高原地区
与当地的水平自然带一致
高山植物区
地势高,水热条件差
洋流
北半球中高纬度的大陆东、西两岸
东、西两岸的分布纬度应该大致相当
大陆东岸自然带向较低纬度延伸,大陆西岸自然带向较高纬度延伸
北半球中高纬度大陆东岸是寒流,降温减湿;大陆西岸是暖流,增温增湿
北半球中低纬度大陆东、西两岸
东、西两岸的分布纬度应该大致相当
大陆东岸自然带向较高纬度延伸;大陆西岸自然带向较低纬度延伸
北半球中低纬度大陆东岸是暖流,增温增湿;大陆西岸是寒流,降温减湿
南、北半球副热带的大陆西岸
热带荒漠带
热带荒漠带南北延伸或直逼海岸
大陆西岸的寒流起降温减湿作用
欧洲西海岸
温带落叶阔叶林带和亚寒带针叶林带
温带落叶阔叶林带向北延伸
北大西洋暖流的影响
水分
昆仑山山麓
温带荒漠带
绿洲
冰雪融水和地下水丰富
尼罗河谷地
热带荒漠带
绿洲
尼罗河河水定期泛滥
地区
纬度位置
海拔(米)
天山
42°N
2 800
长白山
41°N
2 400
四姑娘山(四川)
31°N
4 200
色季拉山(西藏林芝)
29°N
4 600
玉山(台湾)
23°N
3 400
相关学案
这是一份2022届高中地理二轮专题复习高考必练必备 专题五 难点突破5 生物与环境学案,共7页。
这是一份2022届高中地理二轮专题复习高考必练必备 专题五 考点3 垂直地域分异学案,共6页。
这是一份2022届高中地理二轮专题复习高考必练必备 专题五 考点2 水平地域分异学案,共7页。

