所属成套资源:2022届高中地理二轮专题复习高考必练必备(解析版)
2022届高中地理二轮专题复习高考必练必备 专题六 考点4 城市化学案
展开
这是一份2022届高中地理二轮专题复习高考必练必备 专题六 考点4 城市化学案,共6页。
(江苏地理)下图为“我国某城市制造业企业数量及其空间分布变化图”。读图回答1~2题。
1.该城市0~6 km的中心城区企业数量( )
A.1985~2004年增多 B.1985~2004年减少
C.2004~2013年增多 D.2004~2013年减少
2.2004年之后,该城市已进入( )
A.工业化初期阶段 B.工业化中期阶段
C.郊区化阶段 D.逆城市化阶段
答案 1.AD 2.BC
解析 第1题,读图可知,该城市0~6 km的中心城区,1985年的企业数量约为180家,2004年约为870家,2013年约为600家。因而0~6 km中心城区企业数量1985~2004年增多,2004~2013年减少,故选AD。第2题,2004年之后,中心城区工业企业数量减少,郊区数量增多,大量工业企业向郊区迁移,说明该城市处于郊区化阶段;2004年之后,企业数量增加迅速,说明该城市已进入工业化中期阶段,故选BC。
1.郊区城市化、逆城市化、再城市化辨析
(1)郊区城市化
(2)逆城市化
(3)再城市化
2.城市化对地理环境的影响
(1)景观变化的影响
①不利影响:
②有利影响:合理的城市化可以使城市景观与自然环境协调发展,形成宜居生活环境。
(2)产业结构转变带来的影响
(3)空间地域利用方式带来的影响
3.城市化问题的解决措施
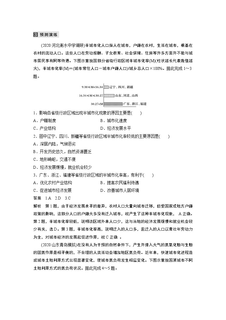
(2020·河北衡水中学调研)半城市化人口指人在城市,户籍在农村,生活在城市,根基在农村的流动人口。这些人口在劳动报酬、子女教育、社会保障、住房等许多方面并不能与城市居民享有同等待遇。下图示意我国部分省级行政区域半城市化率(M)(柱状越长代表数值越大),半城市化率(M)=(城市常住人口-城市户籍人口)/城乡总人口×100%。据此完成1~3题。
1.影响各省级行政区域出现半城市化现象的原因主要是( )
A.户籍制度 B.城市化速度
C.产业结构 D.经济发展水平
2.图中辽宁、四川、新疆等省级行政区域半城市化率较低的主要原因是( )
A.深居内陆,气候恶劣
B.开发历史悠久,自然资源匮乏
C.地形崎岖,交通不便
D.经济发展缓慢,就业机会较少
3.广东、浙江、福建等省级行政区域的半城市化率高,有利于( )
A.优化农村产业结构 B.提高农民福利待遇
C.促进城市经济发展 D.改善城市人居环境
答案 1.A 2.D 3.C
解析 第1题,由于经济发展水平的差异,农村人口大量向城市迁移,但受国家或地方户籍政策的影响,这部分人口的户籍大多没有迁入城市,故产生了这种半城市化现象, A正确。第2题,半城市化率较低,说明该区域外来人口少,这与当地的经济发展缓慢和就业机会较少有关,选D。第3题,半城市化率高,说明迁入的人口多,且迁入的人口以青壮年劳动力为主,对城市经济的发展起促进作用,故C正确 。
(2020·山东青岛模拟)在没有人为干预的自然条件下,产生并排入大气的氮氧化物与生物的固氮作用是相平衡的,不合理的人类活动会增加地区氮负荷。近年来,快速城市化进程造成城市土地利用方式出现显著变化,使城市氮负荷发生相应变化。下图示意我国某城市不同土地利用方式的氮负荷状况。据此完成4~5题。
4.2005~2015年该市氮负荷总量增长最快的土地利用类型是( )
A.林地 B.交通用地
C.农用地 D.城镇居民区
5.2010~2015年该市工业用地面积不断增加,工业用地氮负荷却不断下降,其下降的主要原因是( )
A.逐步分散工业的布局 B.工厂规模逐渐缩小
C.大规模扩建工业园区 D.工业产业转换升级
答案 4.B 5.D
解析 第4题,读图可知,交通用地和城镇居民区氮负荷总量增加较多,农用地变化不大,工业用地先增加后减少,林地减少。与城镇居民区相比,2005年交通用地的氮负荷总量较少,所以2005~2015年氮负荷总量增长最快的土地利用类型为交通用地,故选B。第5题,由材料可知,氮负荷与排入大气的氮氧化物和生物的固氮作用有关。工业产业转换升级能够使高耗能产业减少,排放的氮氧化物也随之减少,故选D。
考点练
(2020·四川宜宾诊断)“夜间经济”是20世纪70年代英国为改善城市中心区夜晚“空巢”现象提出的经济学名词,指发生在18:00到次日清晨6:00,以当地居民、工作人群及游客为消费主体,以购物、餐饮、旅游、娱乐、文化、影视、健身、休闲等为主要形式的现代城市消费经济。目前,我国“夜间经济”在空间上具有围绕城市商务中心、自然或文化遗产、城市中心“边缘地带”分布的规律。据此回答1~3题。
1.20世纪70年代英国城市中心区的夜晚“空巢”现象出现于( )
A.郊区城市化阶段 B.逆城市化阶段
C.再城市化阶段 D.大城市化阶段
2.受气候影响,我国传统的购物、餐饮等夜间消费活动比较旺盛的季节出现在( )
A.春季 B.夏季 C.秋季 D.冬季
3.目前我国倡导发展“夜间经济”,有助于( )
①促进经济发展,增加就业机会 ②提高设施利用率,缓解交通压力 ③提升城市发展水平,增强竞争力 ④增加中心区人口数量,阻止流向郊区
A.①② B.②③ C.①③ D.③④
答案 1.B 2.B 3.C
解析 第1题,城市中心区的夜晚“空巢”现象出现,说明大城市中心区萎缩,人口减少,应出现在逆城市化阶段,B正确。第2题,夏季白天气温高,夜间气温相对适宜,购物、餐饮等夜间消费活动比较旺盛,故该季节应是在夏季,B正确。第3题,“夜间经济”是现代城市消费经济的一种,有很多种形式,故可以增加就业机会,促进经济发展,①对;由于它在空间上围绕城市商务中心、自然或文化遗产城市中心边缘地带等分布,通过补充这些地区的各种服务类型,使城市服务覆盖面更广,增强城市竞争力,③对,选C。
(2020·湖南省天一联盟联考)我国目前城市建设中出现了城市内涝、生态破坏、径流污染等诸多问题,为此正积极推进能“自然积存、自然渗透、自然净化”的海绵城市试点建设工作,其中活水公园雨水收集系统是海绵城市建设的成功案例。读“某活水公园雨水收集系统示意图”,完成4~6题。
4.下列适合推广活水公园雨水收集系统的地区是( )
①珠江三角洲 ②塔里木盆地 ③长江中下游平原 ④柴达木盆地
A.①② B.①③ C.②③ D.③④
5.该系统对城市环境的有利影响包括( )
①减轻城市内涝 ②防止路面结冰,影响通行 ③分解水中污染物,净化水体 ④缓解城市热岛效应
A.①②③ B.①③④
C.①②④ D.②③④
6.图中荷花池的核心功能是( )
A.调节局地小气候 B.保护生物多样性
C.提供观赏景观 D.增加下渗量
答案 4.B 5.B 6.D
解析 第4题,活水公园雨水收集系统主要是通过对雨水的收集,减少地表径流,从而来缓解城市内涝。发生内涝的城市多分布在降水较多,且多集中性暴雨、降水季节变化大的地区, 选B。第5题,该活水公园雨水收集系统增加了城市的水面面积,调节气候的能力增强,可以降低城区的气温,缓解城市热岛效应;暴雨过后该系统可以储存雨水,减少地表径流,减轻城市内涝;可以通过净化处理、沉淀池、湿地公园等对水体降解污染,起到净化作用;但是没有防止结冰的功能,选B项。第6题,荷花池是雨水收集系统的最后一个环节,此环节的核心功能是增加下渗量,这样不仅补给地下水,而且可以起到减缓城市内涝的功能,选D。其余选项均为附带功能。
7.(2020·河北衡水中学调研)阅读图文材料,完成下列要求。
长江三角洲是我国城镇化基础最好的地区之一,在我国国家现代化建设大局和开放格局中具有举足轻重的战略地位。下图示意近30年来长江三角洲地区的城市发展。
(1)概括2015年长江三角洲城市的空间分布特征。
(2)简要归纳1985~2015长江三角洲城市发展的表现。
(3)简述长江三角洲城镇化进程对该区域经济发展的积极作用。
答案 (1)分布不均,北多南少(东多西少);主要沿江、沿湖、沿海分布。
(2)城市数目增多;城市人口增加;城市等级提升;城市规模扩大(形成城市群)。
(3)促进农村人口向城市转移,增加城市劳动人口;推动区域工业化和服务业的发展,改善产业结构;加强城镇基础设施和公共服务设施建设,促进经济发展。
相关学案
这是一份2022届高中地理二轮专题复习高考必练必备 专题十一 考点4 湿地的开发与保护学案,共6页。
这是一份2022届高中地理二轮专题复习高考必练必备 专题二 考点4 气候学案,共8页。
这是一份2022届高中地理二轮专题复习高考必练必备 专题六 热点聚焦1 城市新区建设学案,共7页。

