2022届高考政治一轮复习新人教版必修1 第2单元生产劳动与经营微课堂主观题对劳动就业的考查教案
展开真题验收| 感悟高考 淬炼考能
1.(企业经营与发展)(2020·全国卷Ⅲ,12)某果园尝试新的运营模式:认养人在年初按1 000元/年认养5株桃树,由果园代管,果园将收获的桃子寄给认养人。合同约定,寄送的桃子数量由桃树的实际收成确定;果园承诺有机种植,并定期通过视频或文字向认养人汇报桃子的生长情况;认养人可以去果园参观游览、参加养护采摘等活动。果园的桃树很快被认养一空。该模式的吸引力在于( )
①果园可以提前获得销售收入,降低经营风险 ②果园可以扩大种植规模,提高生产效率 ③认养人可以获得丰富的消费体验,满足个性化需求 ④认养人可以全程参与果园的生产经营,维护自身权益
A.①②B.①③
C.②④D.③④
B [认养人在年初按每年1 000元认养果树,果园可提前获得收入,回收其经营成本,这在一定程度上有助于降低其经营风险,①符合题意。材料并未涉及扩大规模、提高效率,②不符合题意。认养人去果园参观游览、参加养护采摘等活动,该经营模式满足了消费者个性化的消费需求,丰富了其消费体验,③符合题意。由题意知,果园必须定期通过视频或文字向认养人汇报桃子的生长情况;认养人可以去果园参观游览、参加养护采摘等活动,可见认养人可参与果园的种植、采摘等过程,全程监督、参与果园的生产经营活动,但没有涉及维护自身的权益,④不符合题意。]
2.(就业的措施)(2019·北京卷,33)2022年北京将举办冬奥会,这给冰雪产业带来了新的发展机会。冰雪产业主要包括冰雪装备、冰雪旅游、冰雪赛事、冰雪运动培训、冰雪营销五大板块。下列选项正确的是( )
A.对冰雪装备企业减税降费,会提高冰雪装备产品的价值
B.冰雪营销产业的发展会增加冰雪旅游消费的需求弹性
C.冰雪赛事发展会增加冰雪运动培训产业的就业机会
D.冰雪产业链的延伸使五大冰雪产业的替代性增加
C [冰雪赛事发展,带动冰雪产业发展,这会增加冰雪运动培训产业的就业机会,C正确;A说法错误,对冰雪装备企业减税降费,并不能提高冰雪装备产品的价值;B中的“增加冰雪旅游消费的需求弹性”说法错误;D说法错误,冰雪产业链的延伸使五大冰雪产业的互补性增加。]
3.(企业聚合经营)(2020·山东卷,16)现代市场经济条件下,市场存在着大量商家聚合经营的现象,即很多经营同类商品或提供同类服务的企业都喜欢在选址上扎堆。如一些相似的西式快餐店,位置总是相隔不远;一些同类的大型家电零售商,门店总是相邻而居;很多经营服装、小商品、电子科技产品的商家也喜欢扎堆,从而形成了各种各样的服装城、小商品市场、电子科技市场。
在聚合经营情况下,经营同类商品或提供同类服务的企业相对集中,市场竞争会更加激烈。有人认为,聚合经营下的竞争是“零和博弈”,一方的收益必然导致另一方的损失;但也有人认为,这种竞争可以是“正和博弈”,各方的利益可以在竞争中达到共赢。“正和博弈”显然是市场竞争的更好趋向。
结合材料,运用经济生活知识,完成下列任务:
(1)本是竞争对手的各方,为什么要聚合经营?
(2)聚合经营的企业如何以“正和博弈”的思维开展竞争?
[解析] 明确知识要求,即经济生活的相关内容。第(1)问,明确解答方向,即分析企业进行聚合经营的原因,如增强企业盈利能力、提高竞争活力等;结合材料信息组织答案,如降低投资风险和经营成本等。第(2)问,明确解答方向,即分析企业以“正和博弈”的思维开展竞争的措施,如遵守市场规则、增强自身竞争力等;结合材料信息组织答案,如加强合作、打造自身品牌等。
[答案] (1)利用聚集区域市场环境,降低投资风险;共享消费群体,增强盈利能力;降低经营成本,提高经济效益;便于利用行业资源,在竞争中激发创新活力。
(2)加强合作,共同打造聚合区域品牌;坚持正当竞争,合法经营,遵守市场规则;增强自身竞争优势,打造自身品牌。
[教师授课资源1] (企业经营与发展)(2018·全国卷Ⅰ,13)企业聚焦品牌管理和供应链管理,控制产品企划和营销网络,将“设计、生产、运输配送”环节外包,与供应商、加工商和物流企业建立联盟,通过联合开发产品、数据共享,加快市场反应速度。该模式体现的企业经营理念是( )
①整合上下游资源,实现优势互补 ②通过专业化分工,提高效率 ③通过兼并收购,扩大企业规模 ④增加市场份额,提高利润率
A.①②B.①④
C.②③D.③④
A [企业与供应商、加工商等的关系属于上下游关系,该企业将“设计、生产、运输配送”环节进行外包,与供应商、加工商和物流企业建立联盟,属于整合上下游资源,有利于实现优势互补,①符合题意。将部分环节进行外包,加快市场反应速度,是通过专业化分工提高效率的表现,②符合题意。材料中并没有涉及企业间的兼并收购,故③排除。企业所占市场份额增加,其利润率不一定提高,且材料中没有体现增加市场份额,④排除。]
[教师授课资源2] (企业兼并和破产)(2018·江苏卷,7)僵尸企业一般指那些债务严重、入不敷出,依靠银行贷款或政府补贴而得以生存的企业。处置僵尸企业是去产能的关键,近年来,我国通过淘汰等方式不断加大对僵尸企业的处置力度。处置僵尸企业( )
①能够促进资源的合理配置 ②可以避免我国国有资产流失 ③体现了国家宏观调控职能 ④能够维护市场公平竞争环境
A.①②B.①③
C.②④D.③④
B [我国通过淘汰等方式不断加大对僵尸企业的处置力度,能够促进资源的合理配置,体现了国家宏观调控的职能,①③符合题意。“避免我国国有资产流失”表述太绝对,②错误。处置僵尸企业体现我国及时淘汰落后企业,④不符合题意。]
[教师授课资源3] (就业的措施)(2018·北京卷,29)“米面粮油,外卖帮你能搬又能扛;感冒发烧,外卖代买常用药;上门烧菜、上门洗车,人与服务的距离被大大拉近。”如今,这类服务随处可见,被趣称为“懒人经济”。下列分析正确的有( )
①社会分工细化,满足多样化需求 ②扩大相关服务交易规模,促进就业 ③增加享受资料支出,助长非理性消费 ④增加相关商品的生产成本,提高价格
A.①②B.①③
C.②④D.③④
A [“懒人经济”通过细化社会分工,为人们提供更加精准专业的服务,满足了多样化的需求,①正确;“懒人经济”刺激了服务业的发展,有利于扩大服务产业的市场规模,创造就业岗位,②正确。购买服务并不能简单地归结为享受资料消费,也不能笼统地说“懒人经济”就会助长非理性消费,③错误;材料没有体现商品的生产成本增加,价格提高,④错误。]
知识模板——知识这样记忆和运用
类型
重视就业的原因
推动就业的措施
记公式
重要意义+市场经济+发展理念+其他
国家+劳动者+企业
背术语
(1)重要意义:就业是最大的民生,对整个社会生产和发展具有重要意义。
①就业使得劳动力与生产资料相结合,生产出社会所需要的物质财富和精神财富。
②劳动者通过就业取得报酬,从而获得生活来源,使社会劳动力能够不断再生产。
③劳动者的就业,有利于其实现自身的社会价值,丰富精神生活,提高精神境界,从而促进人的全面发展。
(2)市场经济:增加就业是国家宏观调控的重要目标,搞好就业有利于实现共同富裕的社会主义市场经济的根本目标。
(3)发展理念:重视就业坚持以人民为中心的发展思想,坚持共享发展,让全体人民共享改革与发展成果,符合全面建成小康社会的要求。
(4)解决好就业问题可以维护劳动者平等就业等权利,维护劳动者主人翁地位和劳动者权益;增加劳动者的收入,提高居民的消费水平,从而又可以推动整个国民经济的发展。
(1)国家角度
解放和发展生产力,扩宽就业渠道,改善就业结构,增加就业岗位。
大力发展劳动密集型产业;进一步调整产业结构,大力发展第三产业;鼓励支持引导非公有制经济发展;鼓励支持中小企业的发展。
党和政府坚持以人民为中心,坚持就业优先战略和积极的就业政策,鼓励创业带动就业,提供全方位公共就业服务,破除妨碍劳动力流动的体制机制。
坚持劳动者自主就业、市场调节就业、政府促进就业和鼓励创业的方针;加强宏观调控,积极推动大众创业和万众创新。
引导劳动者转变就业观念,树立正确的就业观或创业观,提高自身的素质与技能。
(2)劳动者角度
劳动者要树立正确的就业观,即自主择业观、竞争就业观、职业平等观和多种方式就业观。
通过培训和学习等途径,提高自身技能和素质,适应社会就业的要求。
要树立创新意识和艰苦创业的精神,提高自主创业能力,积极进行自主创业。
(3)企业角度
企业在追求自身经济利益的同时,应该肩负社会责任;改善工作环境,提高工资待遇和福利;开展各种岗位培训,提高工作能力与素质。
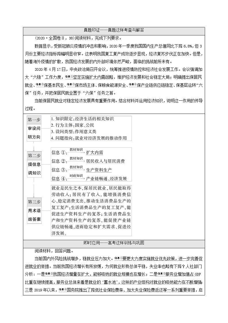
真题印证——真题这样考查与解答
(2020·全国卷Ⅱ,38)阅读材料,完成下列要求。
数据显示,受新冠肺炎疫情的冲击和影响,2020年一季度我国国内生产总值同比下降6.8%,但3月份主要经济指标降幅明显收窄。这表明我国复工复产成效逐步显现,经济复苏步伐正在加快。但是,随着海外疫情的扩散,我国经济发展的内外部环境依然严峻,面临的挑战前所未有。
2020年4月17日,中央政治局召开会议,统筹推进疫情防控和经济社会发展工作。会议强调加大“六稳”工作力度,信息①坚定实施扩大内需战略,维护经济发展和社会稳定大局;明确提出保居民就业、信息②保基本民生、信息③保市场主体、保粮食能源安全、信息④保产业链供应链稳定、保基层运转“六保”任务,并把保居民就业置于“六保”任务之首。
当前保居民就业对稳定经济发展具有重要作用。结合材料并运用经济知识,说明这一作用的传导过程。
即时应用——高考这样训练与巩固
阅读材料,回答问题。
当前国内外风险挑战增多,稳就业压力加大。信息①要更大力度实施就业优先政策,进一步完善促进就业的举措。当前我国经济增长有所放缓,为何就业形势总体平稳,失业率也略有下降?人社部门分析:一是信息②我国经济增量在扩大,能够吸纳的就业规模也在增长;二是信息③服务业增加值占GDP比重在继续提高,服务业总体来看是就业的‘蓄水池’,这样的产业结构对就业的吸纳能力在不断增强;三是2019年以来,信息④国务院推出了降低社会保险费率、加大失业保险费返还等一系列重要举措,启动实施了大规模的职业技能培训;四是信息⑤中国的新产业、新业态、新商业模式不断兴起壮大,也为就业规模的扩大、就业容量的拓展提供了空间;五是改革红利不断释放,2019年上半年日均新登记企业数达到1.94万户,创造了大量新的就业机会。
结合材料,运用经济知识,说明应如何实现就业形势的总体稳定。
2022届高考政治一轮复习新人教版必修3 第9单元文化与生活微课堂主观题对文化与经济政治的关系的考查教案: 这是一份2022届高考政治一轮复习新人教版必修3 第9单元文化与生活微课堂主观题对文化与经济政治的关系的考查教案,共5页。
2022届高考政治一轮复习新人教版必修2 第7单元发展社会主义民主政治微课堂13主观题对我国政党制度的考查教案: 这是一份2022届高考政治一轮复习新人教版必修2 第7单元发展社会主义民主政治微课堂13主观题对我国政党制度的考查教案,共5页。
2022届高考政治一轮复习新人教版必修1 第2单元生产劳动与经营微课堂3主观题对企业经营与发展的考查教案: 这是一份2022届高考政治一轮复习新人教版必修1 第2单元生产劳动与经营微课堂3主观题对企业经营与发展的考查教案,共4页。

