2022届高考生物一轮复习课后限时集训5细胞膜和细胞核含解析新人教版
展开
这是一份2022届高考生物一轮复习课后限时集训5细胞膜和细胞核含解析新人教版,共7页。试卷主要包含了血管紧张素Ⅱ受体是一种膜蛋白,下列有关细胞膜的叙述,错误的是等内容,欢迎下载使用。
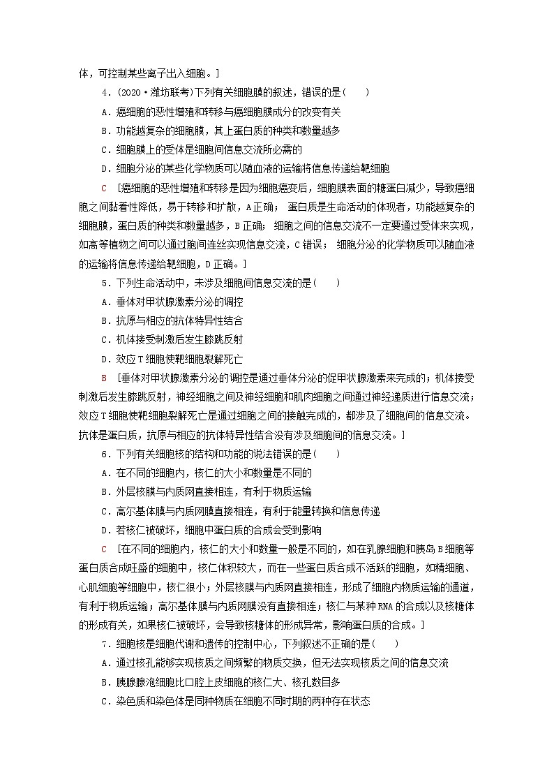
细胞膜和细胞核(建议用时:40分钟)1.(2020·黄冈质检)下列关于真核细胞细胞膜的叙述,正确的是( )A.细胞膜的功能都是由膜蛋白决定的B.蛋白质在细胞膜内侧和外侧的分布是对称的C.细胞膜上的糖蛋白能够将信息分子转移到细胞内发挥作用D.能溶于脂质的物质更容易通过细胞膜进入细胞D [细胞膜的功能主要由蛋白质承担,像信息交流还跟糖被有关,A错误;蛋白质在细胞膜内侧和外侧的分布是不对称的,B错误;信息分子是与细胞膜上的受体蛋白结合,一般不进入细胞内,C错误;因为细胞膜的主要成分是磷脂,故脂溶性物质更容易通过细胞膜进入细胞,D正确。]2.(2019·成都一诊)血管紧张素Ⅱ受体是一种膜蛋白。当血液中的血管紧张素Ⅱ与该受体结合时,可激活细胞内的第二信使Ca2+等,进而调节细胞的代谢活动,如使血管壁平滑肌收缩,导致血压升高。这体现了细胞膜的哪种功能( )A.分隔细胞与环境 B.信息交流C.控制物质的进出 D.具有流动性B [血液中的血管紧张素Ⅱ与细胞膜上的血管紧张素Ⅱ受体特异性结合,可激活细胞内的第二信使Ca2+等,进而调节细胞的代谢活动,如使血管壁平滑肌收缩,导致血压升高,说明细胞膜具有信息交流的功能,B项符合题意。]3.质膜的流动镶嵌模型如图所示,①~④表示其中的物质。下列叙述正确的是( )A.①在质膜的内外侧均有分布,与细胞间的识别有关B.②可自发形成双层结构,与核糖体的形成有关C.③分布于质膜中,能催化质膜中发生的生化反应D.④有脂溶性和水溶性两部分,可控制某些离子出入细胞D [由图可知,①为糖被,只分布在质膜的外侧,与细胞间的识别有关;核糖体是形成蛋白质的场所,而②为磷脂,与核糖体的形成无关;③为胆固醇,分布于质膜中,不能构成酶,不能催化质膜中发生的生化反应;④为蛋白质分子,有脂溶性和水溶性两部分,作为载体,可控制某些离子出入细胞。]4.(2020·潍坊联考)下列有关细胞膜的叙述,错误的是( )A.癌细胞的恶性增殖和转移与癌细胞膜成分的改变有关B.功能越复杂的细胞膜,其上蛋白质的种类和数量越多C.细胞膜上的受体是细胞间信息交流所必需的D.细胞分泌的某些化学物质可以随血液的运输将信息传递给靶细胞C [癌细胞的恶性增殖和转移是因为细胞癌变后,细胞膜表面的糖蛋白减少,导致癌细胞之间黏着性降低,易于转移和扩散,A正确; 蛋白质是生命活动的体现者,功能越复杂的细胞膜,蛋白质的种类和数量越多,B正确; 细胞之间的信息交流不一定要通过受体来实现,如高等植物之间可以通过胞间连丝实现信息交流,C错误; 细胞分泌的化学物质可以随血液的运输将信息传递给靶细胞,D正确。]5.下列生命活动中,未涉及细胞间信息交流的是( )A.垂体对甲状腺激素分泌的调控 B.抗原与相应的抗体特异性结合C.机体接受刺激后发生膝跳反射 D.效应T细胞使靶细胞裂解死亡B [垂体对甲状腺激素分泌的调控是通过垂体分泌的促甲状腺激素来完成的;机体接受刺激后发生膝跳反射,神经细胞之间及神经细胞和肌肉细胞之间通过神经递质进行信息交流;效应T细胞使靶细胞裂解死亡是通过细胞之间的接触完成的,都涉及了细胞间的信息交流。抗体是蛋白质,抗原与相应的抗体特异性结合没有涉及细胞间的信息交流。]6.下列有关细胞核的结构和功能的说法错误的是( )A.在不同的细胞内,核仁的大小和数量是不同的B.外层核膜与内质网直接相连,有利于物质运输C.高尔基体膜与内质网膜直接相连,有利于能量转换和信息传递D.若核仁被破坏,细胞中蛋白质的合成会受到影响C [在不同的细胞内,核仁的大小和数量一般是不同的,如在乳腺细胞和胰岛B细胞等蛋白质合成旺盛的细胞中,核仁体积较大,而在一些蛋白质合成不活跃的细胞,如精细胞、心肌细胞等细胞中,核仁很小;外层核膜与内质网直接相连,形成了细胞内物质运输的通道,有利于物质运输;高尔基体膜与内质网膜没有直接相连;核仁与某种RNA的合成以及核糖体的形成有关,如果核仁被破坏,会导致核糖体的形成异常,影响蛋白质的合成。]7.细胞核是细胞代谢和遗传的控制中心,下列叙述不正确的是( )A.通过核孔能够实现核质之间频繁的物质交换,但无法实现核质之间的信息交流B.胰腺腺泡细胞比口腔上皮细胞的核仁大、核孔数目多C.染色质和染色体是同种物质在细胞不同时期的两种存在状态D.核膜是双层膜,主要由脂质和蛋白质组成A [核孔实现核质之间频繁的物质交换和信息交流;胰腺腺泡细胞能合成并分泌蛋白,故比口腔上皮细胞的核仁大、核孔数目多;染色质和染色体是同一种物质在不同时期的两种存在状态;核膜具有双层膜,主要成分是磷脂和蛋白质。]8.(2020·潍坊联考)关于染色质和染色体,下列叙述错误的是( )A.染色体是由染色质高度螺旋化、缩短变粗形成的B.细胞核的“遗传信息库”功能是由染色质承担的C.原核细胞中DNA没有与蛋白质结合形成染色质D.染色质和染色体的形态结构和化学成分不相同D [在细胞分裂期,染色质高度螺旋化、缩短变粗,呈圆柱状或杆状,叫染色体,A正确;染色质主要成分是DNA和蛋白质,细胞核是“遗传信息库”,因为DNA位于细胞核中的染色质上,B正确; 原核细胞没有细胞核,也没有染色质,拟核中的DNA是裸露的,C正确; 染色体和染色质成分相同,都主要是由DNA和蛋白质组成的,不同点在于染色质是极细的丝状物,染色体呈圆柱状或杆状,D错误。]9.心房颤动(房颤)是常见心律失常的隐性遗传病,其致病机制是核孔复合物跨核运输障碍。下列分析正确的是( )A.核膜由两层磷脂分子组成,房颤与核孔信息交流异常有关B.tRNA在细胞核内合成,运出细胞核与核孔复合物无关C.房颤发生的根本原因可能是编码核孔复合物的基因发生突变所致D.心肌细胞中核孔复合物是蛋白质,运输mRNA等物质不消耗能量C [核膜具有双层膜,由4层磷脂分子组成;tRNA是大分子物质,运出细胞核需通过核孔,故与核孔复合物有关;房颤发生的机制是核孔复合物跨核运输障碍,有可能是编码核孔复合物的基因发生基因突变导致核孔复合物异常;mRNA是大分子物质,进出核孔需要消耗能量。]10.在机体局部发炎时,由发炎部位细胞发出信号,使该处的毛细血管壁细胞表达其膜上的P选择蛋白(一种跨膜蛋白),血浆中的白细胞与毛细血管壁细胞之间识别、黏附并移出血管(如图①②③),最后进入感染部位的组织中,吞噬病原体。据图分析回答:(1)细胞膜的化学组成主要有________和蛋白质。在毛细血管壁细胞中,合成P选择蛋白的细胞器是________。(2)①②③过程体现细胞膜具有________的结构特点。白细胞与毛细血管壁细胞之间能够识别,是因为白细胞的细胞膜上的____________________________与P选择蛋白的相互识别作用。(3)白细胞在感染部位吞噬并消灭病原体的过程属于____________免疫。[解析] (1)细胞膜的化学组成主要有脂质和蛋白质,毛细血管壁细胞细胞膜上的蛋白质是由核糖体合成的。(2)①②③过程是白细胞运动和穿过毛细血管壁的过程,体现了细胞膜具有流动性的结构特点。由题图可知,白细胞的细胞膜上具有识别作用的是糖蛋白和糖脂。(3)白细胞吞噬并消灭病原体的过程是机体生来就有的,属于非特异性免疫。[答案] (1)脂质(或磷脂) 核糖体 (2)(一定的)流动性 糖蛋白和糖脂 (3)非特异性11.如图为小肠上皮细胞亚显微结构示意图,据图回答下列问题:(1)该细胞面向肠腔的一侧形成很多突起即微绒毛,该微绒毛的基本支架是____________。微绒毛不仅可以增加膜面积,还可以增加细胞膜上__________的数量,有利于吸收肠腔中的葡萄糖等物质。(2)图中的四种膜蛋白功能不尽相同,其中膜蛋白A的功能是________,膜蛋白D的功能是________,膜蛋白B和C功能相同,都是____________________。(3)新生儿小肠上皮细胞吸收母乳中的免疫球蛋白的方式是________,体现了细胞膜的结构特点是________。[解析] (1)依题意并结合题图分析可知:微绒毛是小肠上皮细胞细胞膜面向肠腔的一侧形成的突起,因此该微绒毛的基本支架是磷脂双分子层。葡萄糖进入小肠上皮细胞需要载体蛋白(膜蛋白A)的协助,微绒毛不仅增加了膜面积,还增加了细胞膜上载体蛋白的数量,有利于吸收肠腔中的葡萄糖等物质。(2)题图显示:膜蛋白A具有协助小肠上皮细胞吸收葡萄糖的作用,体现了物质运输功能;膜蛋白D可以把二糖水解为单糖,说明具有生物催化功能;膜蛋白B将2个相邻细胞膜紧密连接在一起,膜蛋白C为受体蛋白,说明二者的功能都是进行细胞间信息交流或细胞识别。(3)免疫球蛋白是生物大分子,大分子物质和颗粒性物质主要通过胞吞作用进入细胞,该作用体现了细胞膜的流动性。[答案] (1)磷脂双分子层 载体蛋白 (2)运输物质 催化 进行细胞间信息交流或细胞识别 (3)胞吞 流动性12.1978年,我国著名生物学家童第周将黑斑蛙的成体细胞核移植到某受体细胞中,并使该重组细胞发育成了正常的蝌蚪。下列有关克隆蝌蚪的叙述中,错误的是( )A.童第周所取黑斑蛙的成体细胞核不能来自红细胞B.题干中涉及的受体细胞,一般是指去核的未受精卵细胞C.该重组细胞发育成克隆蝌蚪不需要再进行胚胎移植D.上述过程需要借助精密的显微操作仪和细胞融合法A [哺乳动物成熟的红细胞中没有细胞核,而黑斑蛙的红细胞中有细胞核,所以可以取黑斑蛙的红细胞的细胞核,A错误;动物克隆的受体细胞一般选择未受精的去核卵细胞,B正确;蛙的精子和卵子在水中结合形成受精卵,发育成了蝌蚪,故该重组细胞发育成克隆蝌蚪不需要再进行胚胎移植,C正确;动物细胞在一定的物质(灭活的仙台病毒、聚乙二醇)或电融合技术的介导下相互融合,D正确。]13.一位生物学家研究了100个细胞,把每个细胞分成两部分,一部分含有细胞核,实验标记为N组,另一部分没有细胞核,实验标记为M组。所有细胞都放在相同且适宜的条件下培养一段时间,得到数据如下。以下解释不合理的是 ( )时间(d)12341030M组816220000N组797877746765A.出现M组实验数据是因为没有细胞核,细胞的生命活动无法正常进行B.对比M组和N组实验数据,说明细胞核对于细胞的生命活动是不可或缺的C.M组中无核部分没有立即死亡是因为其中含有部分代谢所需的物质、酶等D.分析N组实验数据,每天有少量细胞死亡一定是实验操作造成细胞损伤D [N组每天有少量细胞死亡可能是细胞的衰老、凋亡引起的。]14.如图为某同学利用同位素标记法研究变形虫细胞核功能的实验,据此推断不正确的是( )A.RNA首先在细胞核中合成,然后释放到细胞质中B.细胞核可能通过控制RNA的合成间接控制细胞的代谢C.若核质分离较长时间后进行移植,则B组实验细胞质中可能无15N标记的RNAD.A组培养液换用15N标记的胸腺嘧啶脱氧核苷酸进行实验,可得到相同的实验结果D [尿嘧啶是合成RNA的原料,由图可知,在细胞核中首先发现被15N标记的RNA,然后在重组细胞的细胞质中发现被15N标记的RNA,说明RNA首先在细胞核中合成,然后释放到细胞质中;细胞核可以通过控制RNA的合成来控制蛋白质的合成,进而控制细胞的代谢;若核质分离较长时间,可能由于细胞核缺乏物质和能量供应导致死亡,这样B组重组细胞的细胞质中无15N标记的RNA;胸腺嘧啶脱氧核苷酸是合成DNA的原料,A组培养液换用15N标记的胸腺嘧啶脱氧核苷酸进行实验,若DNA进行复制,可在细胞核中发现被15N标记的DNA,但DNA不进入细胞质,所以在细胞质中没有被15N标记的DNA,若DNA不复制,则在细胞核与细胞质中都无15N标记的DNA。]15.细胞中细胞核与细胞质之间的关系问题曾经是细胞生物学家们研究的一个热点问题。下面是以伞藻为实验材料所做的几个经典生物学实验。请依据所提供的材料,回答下列问题:材料一 伞藻是单细胞生物。甲、乙两种伞藻的帽形不同(如图),现将甲伞藻的A部分与乙伞藻的B部分嫁接在一起,发现第一次长出的帽状体呈中间类型,若切除这一帽状体,第二次长出的帽状体则与甲的帽状体形状相同。 甲 乙(1)你认为第一次长出的帽状体呈中间类型的原因是________________________________________________________________________________________________________________________________________________________________________________________________。(2)第二次长出的帽状体与甲的帽状体形状相同,这能说明核、质之间的关系是________________________________________________________________________________________________________________________________________________________________________________________________。材料二 当伞藻的帽状体长到一定大小时,就不再继续长大,而是开始发生细胞分裂。于是有人提出了如下假说:细胞分裂与细胞核、细胞质体积的比例有关,当细胞核的体积与细胞质的体积比值太小时,细胞就会发生分裂;反之,就不会发生分裂。并且还做了如下实验:在帽状体已经长出、核将要分裂时,将帽状体切去,核的分裂就会受到抑制,直到新的帽状体再生出来,核才恢复分裂。(3)请你利用伞藻,另外设计一个实验,作为上述实验的补充,进一步证明上述假说。__________________________________________________________________________________________________________________________________________________________________________________________________________________________________________________________。[解析] (1)将甲伞藻的A部分与乙伞藻的B部分嫁接在一起,B部分含有少量的原乙伞藻细胞核转录的信使RNA,它能指导合成少量原乙伞藻的蛋白质。A部分则能指导合成甲伞藻的蛋白质,因而嫁接后长成的帽状体有甲、乙两种伞藻的蛋白质,所以第一次长出的帽状体呈中间类型。(2)切除第一次长出的帽状体,第二次长出的帽状体与甲相同,说明细胞核是遗传和代谢的控制中心,即细胞质中各种代谢活动或生命现象受细胞核控制,最终决定生物性状的主要是细胞核。(3)根据材料二可知,核质比的大小可能会影响细胞的分裂。在已有实验的基础上可设计对比实验,即:在帽状体尚未长成、核不分裂时,将幼小帽状体切去,嫁接上一个长成的帽状体,这个原不该分裂的核就开始分裂了。[答案] (1)B部分含有少量的原乙伞藻细胞核转录的信使RNA,它能指导合成少量原乙伞藻的蛋白质。A部分则能指导合成甲伞藻的蛋白质,因而嫁接后长成的帽状体有甲、乙两种伞藻的蛋白质,故呈中间类型(2)细胞质中各种代谢活动或生命现象受细胞核控制,最终决定生物性状的主要是细胞核 (3)在帽状体尚未长成、核不分裂时,将幼小帽状体切去,嫁接上一个长成的帽状体,这个原不该分裂的核就开始分裂了
相关试卷
这是一份高考生物一轮复习 课后作业本05 细胞膜与细胞核 (含解析),共7页。
这是一份2022届高考生物一轮复习课后限时集训31群落的结构和演替含解析新人教版,共7页。
这是一份2022届高考生物一轮复习课后限时集训28免疫调节含解析新人教版,共7页。

