2022版高考生物一轮复习课时评价28群落及其演替含解析新人教版
展开群落及其演替
一、选择题:每小题给出的四个选项中只有一个符合题目要求。
1.在我国传统文化中有许多关于生物学知识的论述,下列叙述错误的是( )
A.“螟蛉有子,蜾蠃负之”体现了生物之间存在的互利共生关系
B.“远芳侵古道,晴翠接荒城”体现了群落次生演替的过程
C.“螳螂捕蝉,黄雀在后”体现了食物链中不同物种之间的捕食关系
D.“大鱼吃小鱼,小鱼吃虾米,虾米吃淤泥”描述的食物链中淤泥中的藻类属于第一营养级
A 解析:螟蛉是一种绿色小虫,蜾蠃是一种寄生蜂,蜾蠃常捕捉螟蛉放在窝里,产卵在它们身体里,卵孵化后就拿螟蛉作食物,这不是互利共生关系,A错误;“远芳侵古道,晴翠接荒城”体现了一个群落被另一个群落替代的过程,属于群落的次生演替,B正确;“螳螂捕蝉,黄雀在后”体现了螳螂、蝉和黄雀三者间的捕食关系,C正确;“大鱼吃小鱼,小鱼吃虾米,虾米吃淤泥”中虾米是初级消费者,它捕食淤泥中的藻类,藻类属于第一营养级,D正确。
2.草方格沙障是用干的麦草、稻草、芦苇等扎成方格形状固定于沙中,并在方格中播撒固沙植物的种子,用来防风固沙、涵养水分的一种治沙方法。某地用该方法治理正在沙化的土地并取得良好效果,下列说法错误的是( )
A.草方格能蓄积降水促进固沙植物生长
B.微生物对草方格材料的分解改善了土壤结构
C.该过程改变了演替速度但没有改变演替方向
D.该方法可增大治理区域的物种丰富度
C 解析:草方格能防风固沙、涵养水分,有利于蓄积降水,促进固沙植物生长,A正确;大多数微生物属于分解者,其对草方格材料的分解可增加土壤中有机物的含量,有利于土壤结构的改善,B正确;该过程是人工干预了当地的群落演替过程,不但改变了演替速度,也改变了演替方向,C错误;该方法有利于土壤的形成,促进植物的生长,有利于其他生物的定居和物种丰富度的增加,D正确。
3.如果进行菜园土壤中小动物类群丰富度的研究,下列做法错误的是( )
A.可用取样器取样法进行土壤小动物的采集与调查
B.可能用到解剖针、放大镜或实体显微镜等实验用具
C.可依据土壤小动物趋光、趋热等特性来设计诱虫器
D.可用记名计算法来统计土壤中小动物类群的丰富度
C 解析:土壤小动物常具有趋暗、趋湿、避高温等特性,故设计诱虫器时应注意根据这些特点设计。
4.随着城市化进程不断加快,城市中高层建筑越来越多,绿化用地则相对减少。充分利用建筑表面进行城市的“垂直绿化”在城市生态系统中保持足够的绿化面积已越来越引起人们的重视。下列说法错误的是( )
A.实施“垂直绿化”时要充分考虑不同生物之间的种间关系
B.“垂直绿化”对净化空气有重要意义,体现了生态系统的间接价值
C.“垂直绿化”的牵牛花晨开暮合的特点说明光信息在牵牛花的种群繁衍中起重要作用
D.进行建筑顶层平台绿化时选择的植物应具有喜阳、根深、节水性好等特点
D 解析:进行建筑顶层平台绿化时选择的植物应具有喜阳、节水性好等特点,但根不宜太深,D错误。
5.(2020·福建三明模拟)某岛屿由海底火山喷发形成,逐渐形成植被茂盛、风景优美的岛屿,成为旅游胜地后环境发生了改变。下列叙述不正确的是( )
A.次生演替的速度比初生演替的速度快
B.初生演替发生在海底火山喷发形成岛屿后
C.演替达到相对稳定的阶段后,群落内物种组成不再变化
D.海岛旅游可能使岛上的群落演替按照不同于自然演替的速度进行
C 解析:由于原有土壤条件基本保留,甚至还保留了植物的种子或其他繁殖体,因此次生演替的速度比初生演替的速度快,A正确;在海底火山喷发形成的岛屿上开始的演替为初生演替,B正确;演替达到相对稳定的阶段后,由于自然环境的变化、人类活动的影响等,群落内物种组成也会发生变化,C错误;人类的活动可使岛上的群落演替按照不同于自然演替的速度进行,D正确。
6.下列人类的活动不利于生物群落的演替朝着对人类有利的方向发展的是( )
A.引入外来物种,增加物种多样性
B.在沙漠边缘种树种草
C.我国西部地区山坡上退耕还林、还草
D.减少草原放牧量
A 解析:引入外来物种,可能会因当地环境条件适于其生长,再加上没有天敌,造成疯长,而对当地物种构成严重威胁,破坏当地生物多样性,破坏生态平衡,从而不利于群落的演替朝着对人类有利的方向发展。
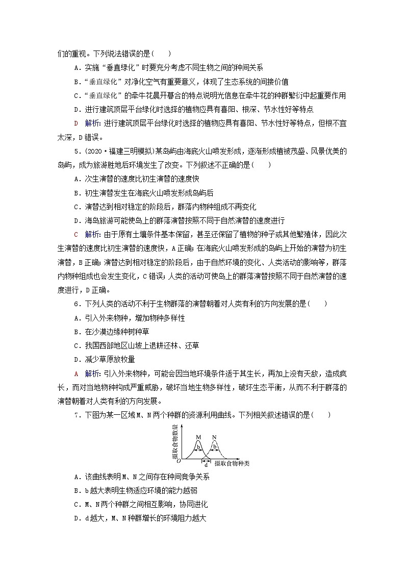
7.下图为某一区域M、N两个种群的资源利用曲线。下列相关叙述错误的是( )
A.该曲线表明M、N之间存在种间竞争关系
B.b越大表明生物适应环境的能力越弱
C.M、N两个种群之间相互影响,协同进化
D.d越大,M、N种群增长的环境阻力越大
B 解析:由题图可以看出,两种群摄取的食物种类有一定程度的重叠,表明两种群存在食物上的竞争;b越大,说明两种生物摄取食物的种类越多,适应环境的能力越强;M、N两个种群之间通过竞争相互影响,协同进化;d越大,两种群的食物种类重叠越多,彼此通过食物对对方的影响越大,种群增长的环境阻力就越大。
二、选择题:每小题给出的四个选项中有一个或多个符合题目要求。
8.2019 年澳大利亚的山火肆虐了 4 个多月,过火面积超过6万平方千米,造成包括超 2万只考拉(吃桉树叶)在内的约 5 亿只动物丧生。下列叙述正确的是( )
A.过火地区上的所有动物构成一个群落
B.可调查灾后考拉的种群密度并据此判断其种群数量的变化趋势
C.考拉粪便中的能量不属于初级消费者同化的能量
D.过火地区的生态恢复过程属于次生演替
CD 解析:群落包含一定地域内所有的生物,A错误;判断种群数量变化趋势的依据是年龄结构,B错误;考拉吃桉树叶,其粪便的能量属于生产者固定的能量,不属于初级消费者同化的能量,C正确;火灾过后,土壤条件基本保留,甚至还保留了种子或其他繁殖体,恢复过程属于次生演替,D正确。
9.螳螂属于肉食性昆虫,夏季经常在公园路灯下发现它们的踪迹。母螳螂和公螳螂交配后会将“夫君”吃掉。以下说法错误的是( )
A.母螳螂和公螳螂是捕食关系
B.调查公园草地上螳螂虫卵的种群密度可以采用样方法
C.当螳螂的数量达到环境容纳量时,螳螂的增长率为0
D.公园里有的地方螳螂多,有的地方螳螂少,说明食物会影响群落的空间分布
AD 解析:捕食关系属于种间关系,母螳螂与公螳螂交配后将“夫君”吃掉,是种内关系,A错误;调查公园草地上螳螂虫卵的种群密度可以采用样方法,B正确;当螳螂的数量达到环境容纳量时,螳螂的出生率等于死亡率,增长率为0,C正确;群落的空间结构是指不同的物种分布,而题目中说的是同一物种,D错误。
10.图甲表示弃耕农田的群落演替情况,图乙、丙、丁表示演替过程中各种量随时间的变化曲线。下列有关分析不正确的是( )
A.图甲中,b点时只存在群落的水平结构,d点时存在垂直结构和水平结构
B.图乙可表示演替过程中物种丰富度与时间的关系
C.图丙可表示该地块上抵抗力稳定性与时间的关系
D.图丁可表示草本植物数量随时间变化的情况
AC 解析:b点和d点均有垂直结构和水平结构,A错误;随着时间的推移,物种数量逐渐增多,丰富度增加,抵抗力稳定性升高,恢复力稳定性降低,B正确,C错误;在灌木和乔木占优势前,草本植物数量逐渐增加,在灌木和乔木占优势后,草本植物数量减少,最终趋于稳定,D正确。
三、非选择题
11.冰碛层是冰川融化后形成的裸地,冰碛层上的群落演替要经历上百年的时间。下表为冰碛层演替过程中优势植物的替代情况及部分阶段土壤的pH。
演替过程中优势种的替代顺序 | 冰川退去后的裸地 | 苔藓→草本植物→柳树 | 赤杨 | 云杉、铁杉 | ||
第9年 | 第18年 | 第35~50年 | 第80~100年 | |||
土壤的pH | 7.9~8.0 | — | 7.2 | 6.5 | 5 | 4.8 |
(1)冰碛层上的群落演替属于________________(填写演替类型)。
(2)由表分析,演替过程中土壤pH的变化主要与________(填写生物名称)有关。
(3)赤杨定居后,一些固氮微生物侵入赤杨根部,形成根瘤。这些固氮微生物从赤杨根部获得营养,同时也将空气中的氮转化为植物能够吸收的离子形式。固氮微生物与赤杨的种间关系是____________。根据分析,云杉和铁杉成为优势种的原因:①______________________;②__________________________。
(4)据表分析,从冰碛层上的优势种替代过程可以看出,群落的发展变化是生物与环境间定向____________的结果。
解析:(1)冰碛层上的群落演替是从冰川退去后的裸地开始的,属于初生演替。(2)由题表分析,演替过程中,在赤杨阶段时土壤pH的变化较大,说明土壤pH的变化主要与赤杨有关。(3)根据题意可知,固氮微生物与赤杨的种间关系是互利共生。综上分析可知,云杉和铁杉成为优势种的原因:①土壤的酸化;②土壤中氮素含量增加。(4)据题表分析,从冰碛层上的优势种替代过程可以看出,群落的发展变化是生物与环境间定向选择的结果。
答案:(1)初生演替 (2)赤杨 (3)互利共生 土壤的酸化 土壤中氮素含量增加 (4)选择
12.(2020·山东模拟)薇甘菊原产于中南美洲,后来入侵我国,它生性喜光,善于攀缘,生长迅速,致使许多植物被其覆盖后因缺少阳光而死亡。薇甘菊入侵某生态系统后植物种类数及碳储量变化如表所示:
| 未被入侵时期 | 轻微入侵时期 | 重度入侵时期 | |
植物种类/种 | 150 | 121 | 69 | |
碳储量/(吨/公顷) | 植被 | 56.2 | 50.9 | 43.5 |
凋落物 | 2.0 | 3.5 | 5.4 | |
土壤 | 161.9 | 143.2 | 117.7 | |
(1)薇甘菊入侵后导致植物群落的丰富度________(填“上升”或“下降”),生态系统的抵抗力稳定性将逐渐________(填“升高”或“降低”)。土壤中分解者的分解作用逐渐________(填“增强”或“减弱”)。
(2)田野菟丝子的茎缠绕在薇甘菊植株上,茎上即可形成吸器吸收薇甘菊植株中的营养物质。田野菟丝子与薇甘菊之间存在________关系,可利用田野菟丝子控制薇甘菊数量。
(3)关于薇甘菊的成功入侵,研究者认为,这是由于入侵种群在迁入新环境后发生适应性变化,把原来用于防御原产地天敌的能量投入生长和繁殖中。为验证该假设,研究者将薇甘菊入侵种群和对照种群种植在与入侵地气候、土壤等条件相同的环境中,除草、治虫,测定株高、分枝数和生物量。
①实验中,对照种群应从________获取。
②若测定结果为薇甘菊入侵种群_________________,则该结果支持上述假设。
解析:(1)随着薇甘菊的入侵,植物种类减少,所以植物的丰富度下降,生态系统抵抗力稳定性降低,分析题表知,土壤中碳储存量减少,说明土壤中分解者的分解作用逐渐增强。(2)田野菟丝子吸收薇甘菊植株中的营养物质,所以它们是寄生关系。(3)研究者作出了假设“由于入侵种群在迁入新环境后发生适应性变化,把原来用于防御原产地天敌的能量投入生长和繁殖中”,如果该假设正确,可以推知,在相同的入侵地环境条件下,如果比较发生适应性变化之后的入侵种群和发生适应性变化之前的入侵种群,前者的生长状况应该优于后者,所以可以据此设计对照实验。对照组:生长于原产地的薇甘菊种群+入侵地的环境条件→测定生长情况;实验组:已适应入侵地环境的薇甘菊种群+相同的入侵地的环境条件→测定生长情况。如果实验组的薇甘菊种群的株高、分枝数、生物量都高于对照组,则就可以支持上述假设。
答案:(1)下降 降低 增强 (2)寄生 (3)①原产地 ②株高、分枝数、生物量都大于对照组
新高考生物一轮复习小题过关训练第28练 群落及其演替(含解析): 这是一份新高考生物一轮复习小题过关训练第28练 群落及其演替(含解析),共14页。
新高考生物一轮复习课时练习31 群落及其演替(含解析): 这是一份新高考生物一轮复习课时练习31 群落及其演替(含解析),共12页。
2024届高考生物一轮总复习课时验收评价四十三群落及其演替: 这是一份2024届高考生物一轮总复习课时验收评价四十三群落及其演替,共5页。试卷主要包含了烟粉虱为害会造成番茄减产等内容,欢迎下载使用。

