2022版高考生物一轮复习课时评价31生态系统的信息传递和稳定性含解析新人教版
展开这是一份2022版高考生物一轮复习课时评价31生态系统的信息传递和稳定性含解析新人教版,共6页。试卷主要包含了选择题,非选择题等内容,欢迎下载使用。
生态系统的信息传递和稳定性
一、选择题:每小题给出的四个选项中只有一个符合题目要求。
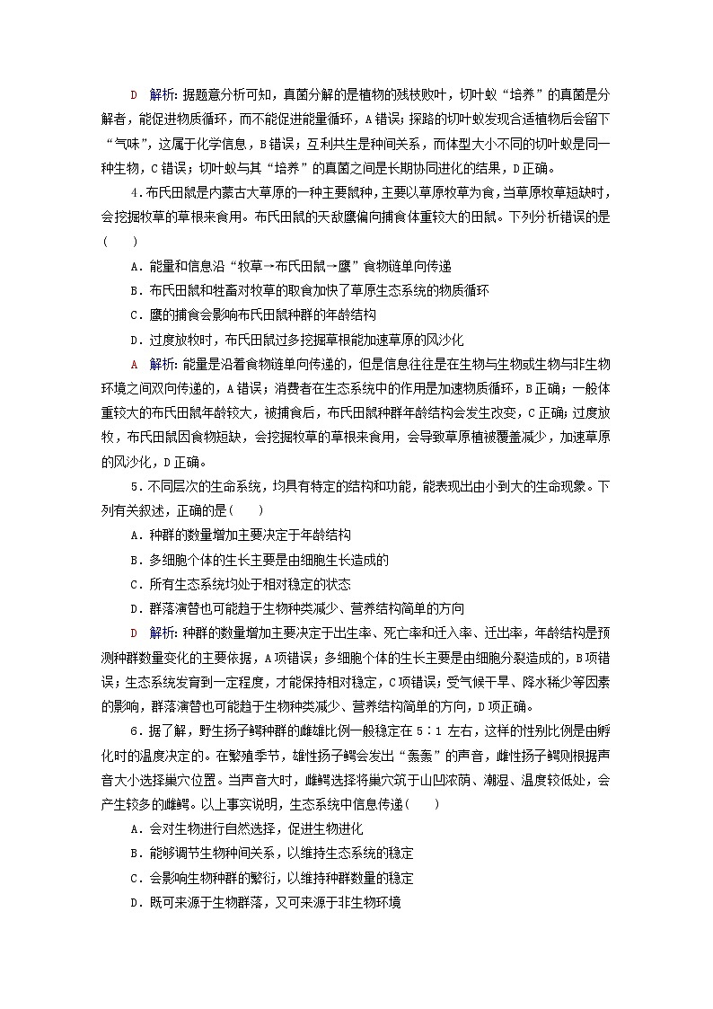
1.某生物兴趣小组的同学用河水、池泥、水藻、植食性小鱼、广口瓶、凡士林等材料制作了3个生态瓶(如图所示)。下列说法中错误的是( )
A.甲瓶中的小鱼很快死亡是因为瓶内分解者数量过少
B.乙瓶中的生物存活的时间相对较长
C.丙瓶中的分解者主要存在于河水及池泥中
D.若想维持生态平衡,丙瓶不应放在黑暗中
A 解析:甲瓶中主要是因为消费者(植食性小鱼)数量过多,瓶中水藻不能制造足够的O2,小鱼因缺氧而死亡,所以应保持各组分的比例合适,才能使生态瓶维持较长时间。
2.(2020·山东泰安模拟)常绿直立灌木夹竹桃可产生名为夹竹苷的剧毒物质,孕妇及幼儿接触会使人昏睡、智力低下,但其花、叶可吸引夹竹桃天蛾前来产卵,天蛾幼虫以夹竹桃叶为食。由此无法推断( )
A.夹竹桃天蛾幼虫可以抵御夹竹苷及其代谢产物的毒性
B.借助夹竹苷可引诱雌性夹竹桃天蛾前来并将其杀死,属于生物防治
C.夹竹苷可以吸引夹竹桃天蛾的天敌前来捕食天蛾幼虫,调节种间关系
D.进化过程中夹竹桃和夹竹桃天蛾均被选择出了适应性变异
C 解析:天蛾幼虫以夹竹桃叶为食,说明其可以抵御夹竹苷及其代谢产物的毒性,A正确;利用夹竹苷诱杀雌性夹竹桃天蛾来控制夹竹桃天蛾的性别比例,干扰雌雄交配,进而降低其种群密度,属于生物防治,B正确;从题干中不能推断夹竹苷可以吸引夹竹桃天蛾的天敌前来捕食天蛾幼虫,C错误;夹竹桃和夹竹桃天蛾在生存斗争中发生了协同进化,产生了适应性变异,D正确。
3.切叶蚁切割收集的植物叶片,将含有消化酶的排泄物排在碎叶上,用来培养真菌,然后以真菌作为自己的食物来源。下列分析正确的是( )
A.切叶蚁“培养”的真菌是分解者,能促进物质和能量循环
B.探路的切叶蚁发现合适植物后会留下“气味”,这属于物理信息
C.体型大小不同的切叶蚁之间存在互利共生的关系
D.切叶蚁与其“培养”的真菌之间的关系是长期协同进化的结果
D 解析:据题意分析可知,真菌分解的是植物的残枝败叶,切叶蚁“培养”的真菌是分解者,能促进物质循环,而不能促进能量循环,A错误;探路的切叶蚁发现合适植物后会留下“气味”,这属于化学信息,B错误;互利共生是种间关系,而体型大小不同的切叶蚁是同一种生物,C错误;切叶蚁与其“培养”的真菌之间是长期协同进化的结果,D正确。
4.布氏田鼠是内蒙古大草原的一种主要鼠种,主要以草原牧草为食,当草原牧草短缺时,会挖掘牧草的草根来食用。布氏田鼠的天敌鹰偏向捕食体重较大的田鼠。下列分析错误的是( )
A.能量和信息沿“牧草→布氏田鼠→鹰”食物链单向传递
B.布氏田鼠和牲畜对牧草的取食加快了草原生态系统的物质循环
C.鹰的捕食会影响布氏田鼠种群的年龄结构
D.过度放牧时,布氏田鼠过多挖掘草根能加速草原的风沙化
A 解析:能量是沿着食物链单向传递的,但是信息往往是在生物与生物或生物与非生物环境之间双向传递的,A错误;消费者在生态系统中的作用是加速物质循环,B正确;一般体重较大的布氏田鼠年龄较大,被捕食后,布氏田鼠种群年龄结构会发生改变,C正确;过度放牧,布氏田鼠因食物短缺,会挖掘牧草的草根来食用,会导致草原植被覆盖减少,加速草原的风沙化,D正确。
5.不同层次的生命系统,均具有特定的结构和功能,能表现出由小到大的生命现象。下列有关叙述,正确的是( )
A.种群的数量增加主要决定于年龄结构
B.多细胞个体的生长主要是由细胞生长造成的
C.所有生态系统均处于相对稳定的状态
D.群落演替也可能趋于生物种类减少、营养结构简单的方向
D 解析:种群的数量增加主要决定于出生率、死亡率和迁入率、迁出率,年龄结构是预测种群数量变化的主要依据,A项错误;多细胞个体的生长主要是由细胞分裂造成的,B项错误;生态系统发育到一定程度,才能保持相对稳定,C项错误;受气候干旱、降水稀少等因素的影响,群落演替也可能趋于生物种类减少、营养结构简单的方向,D项正确。
6.据了解,野生扬子鳄种群的雌雄比例一般稳定在5∶1 左右,这样的性别比例是由孵化时的温度决定的。在繁殖季节,雄性扬子鳄会发出“轰轰”的声音,雌性扬子鳄则根据声音大小选择巢穴位置。当声音大时,雌鳄选择将巢穴筑于山凹浓荫、潮湿、温度较低处,会产生较多的雌鳄。以上事实说明,生态系统中信息传递( )
A.会对生物进行自然选择,促进生物进化
B.能够调节生物种间关系,以维持生态系统的稳定
C.会影响生物种群的繁衍,以维持种群数量的稳定
D.既可来源于生物群落,又可来源于非生物环境
C 解析:根据题意分析,信息传递能影响扬子鳄生物种群的繁衍,维持种群数量的稳定,未涉及自然选择;题中只涉及扬子鳄一种生物,因此没有体现信息传递调节生物种间关系的功能;根据题中信息可知,雄性扬子鳄发出“轰轰”的声音属于物理信息,来自生物种群,未说明来自非生物环境。
7.(2020·山东模拟)某森林生态系统的相关指标随群落演替时间的变化如图所示。下列说法正确的是( )
A.Pg与R的差值表示生产者的有机物积累量
B.Pg达最大值时,该生态系统的抵抗力稳定性最高
C.枯枝落叶的积累是演替后期Q高于Pg的原因之一
D.演替达到稳定阶段时,其物种组成将保持不变
C 解析:Pg为生产者固定的太阳能,与自身的呼吸差值为生产者用于生长、发育和繁殖的量,而R代表生态系统所有生物的呼吸量,A错误;群落演替到顶极群落时,抵抗力稳定性最高,此时Pg与R接近,不是最大值,B错误; Q为生态系统内的有机物总量,枯枝落叶的积累是演替后期Q高于Pg的原因之一,C正确;演替达到稳定阶段时,其物种组成也会改变,D错误。
二、选择题:每小题给出的四个选项中有一个或多个符合题目要求。
8.2020 年新春伊始,非洲遭遇几十年一遇的蝗灾。下面有关描述正确的是( )
A.蝗虫的入侵导致该生态系统的抵抗力稳定性降低
B.依据出生率、死亡率、迁入率和迁出率预测蝗虫种群数量变化
C.“J”形种群增长不受种群密度制约
D.山丘的低、中、高地带分布不同生物属于群落水平结构
ACD 解析:蝗虫的入侵,导致本地物种减少,降低了该生态系统的抵抗力稳定性,A正确;出生率、死亡率、迁入率和迁出率直接决定种群密度,依据出生率、死亡率、迁入率和迁出率可以直接判断种群数量变化,年龄结构可预测未来种群数量变化,B错误;“J”形种群增长不受种群密度制约,C正确;山丘的低、中、高地带分布着不同生物,属于群落在水平方向的分布,是群落水平结构,D正确。
9.(2020·山东潍坊模拟)杜甫作为中国古代诗歌的集大成者,他的《江畔独步寻花七绝句》其六中“黄四娘家花满蹊,千朵万朵压枝低。留连戏蝶时时舞,自在娇莺恰恰啼”,描绘了百姓人家与大自然和谐相处的场景。下列相关叙述错误的是( )
A.日照时间的长短决定植物的开花期,体现了生物种群的繁衍离不开信息传递
B.可以使用标记重捕法调查蝴蝶的种群密度
C.黄莺的鸣叫属于物理信息,物理信息还可来自非生物环境
D.人与自然和谐相处的美景激发了诗人的创作热情,这体现了生物多样性的间接价值
D 解析:日照时间的长短为物理信息,其对植物开花期的调节说明生物种群的繁衍离不开信息传递,A正确;蝴蝶作为动物,活动能力较强、活动范围广,所以用标记重捕法调查蝴蝶的种群密度,B正确;黄莺的鸣叫属于物理信息,物理信息还可来自非生物环境,如光照、温度等,C正确;人与自然和谐相处的美景激发了诗人的创作热情,体现了生物多样性的直接价值,D错误。
10.(2020·山东济宁模拟)在丝瓜地生态系统中,丝瓜、昆虫甲、昆虫乙存在捕食关系。下图为某年度调查甲、乙两种昆虫种群数量变化的结果。下列叙述正确的是( )
A.该丝瓜地的碳循环在丝瓜、昆虫与其生活的环境之间完成
B.短时间内,乙数量增加对提高丝瓜产量有一定的促进作用
C.昆虫甲、乙间的种间关系为捕食,甲为被捕食者
D.当甲、乙与丝瓜间的能量传递效率维持在10%时,该生态系统不一定达到稳态
BCD 解析:碳循环在生物群落和非生物环境之间进行,该丝瓜地的丝瓜和昆虫不能代表该生态系统的所有生物群落,A错误;由题图可知,昆虫甲个体数是先增先减,昆虫乙个体数为后增后减,则可推出昆虫甲为被捕食者,昆虫乙是捕食者,昆虫乙捕食昆虫甲,则食物链为丝瓜→甲→乙,故短时间内乙数量增加可导致其对甲的捕食量增加,对提高丝瓜产量有一定的促进作用,B、C正确;当甲、乙与丝瓜间的能量传递效率维持在10%时,该生态系统不一定达到稳态,D正确。
三、非选择题
11.结合如下图示回答问题:
(1)若横坐标代表生态系统中营养结构的复杂程度,纵坐标代表生态系统的稳定性,则代表抵抗力稳定性的是________。北极冻原生态系统的稳定性与上图不符,原因是__________________________________________。
(2)菊花属于短日照植物,即在每天光照时间短于一定数值时容易开花,若横坐标代表每天光照时间,纵坐标代表开花所需的天数,则A、B曲线中代表短日照植物的是________。据此可知植物的开花受到生态系统中的________信息的影响,说明生态系统信息传递的作用是________________________。
解析:(1)生态系统中营养结构越复杂,受到干扰保持原状的能力越强,B代表抵抗力稳定性。北极冻原生态系统生态环境恶劣,生物种类较少,抵抗力稳定性和恢复力稳定性均较弱。(2)短日照植物每天光照时间越短,开花所需时间越少,B代表短日照植物。光照长短属于生态系统中的物理信息,说明生态系统的信息传递可以影响种群的繁衍。
答案:(1)B 北极冻原生态系统生态环境恶劣,生物种类较少,抵抗力稳定性和恢复力稳定性均较弱 (2)B 物理 影响种群的繁衍
12.(2021·内蒙古通辽模拟)氧化塘是一种利用天然净化能力对污水进行处理的构筑物的总称。其净化过程与自然水体的自净过程相似,主要利用菌藻的共同作用处理废水中的有机污染物,通过在塘中种植水生植物,进行水产养殖,以水生植物和水产、水禽的形式作为资源回收,使污水处理与利用结合起来,实现污水处理资源化。下图为某氧化塘的示意图,请根据所学知识,回答下列问题:
(1)氧化塘下游生活有大量的动植物,当沉水植物大量繁殖后,部分浮游植物的数量下降,大型底栖动物的数量有所增加,这是在________(填“种群”“群落”或“生态系统”)水平上研究的结果。池塘鱼类养殖中要采用立体养殖法,从群落结构的角度分析,立体养殖可以__________________________________。
(2)沉水植物通过一定的信息传递吸引浮游动物栖息在其叶表面,从而抚育出高密度的浮游动物。浮游动物能够大量捕食浮游藻类,也间接地控制了浮游藻类的数量。这体现出信息传递的作用是______________________。
(3)流入氧化塘的污水量比较少,污染比较轻微,氧化塘能通过________、________以及微生物分解等途径很快消除污染,氧化塘中的生物种类和数量不会受到明显的影响。该过程体现了生态系统具有一定的______________能力。
(4)流经该生态系统的总能量是________________________。
解析:(1)据题图可知,在池塘下游生活有大量的动植物,其中沉水植物大量繁殖后,部分浮游植物的数量下降,大型底栖动物的数量有所增加,这是在群落水平上研究的结果。鱼类养殖中要采用立体养殖法,从群落结构的角度分析,立体养殖可以充分提高对资源和空间的利用率。(2)沉水植物通过一定的信息传递吸引浮游动物栖息在其叶表面,从而抚育出高密度的浮游动物。浮游动物能够大量捕食浮游藻类,也间接地控制了浮游藻类的数量。这体现出信息传递具有调节生物的种间关系,以维持生态系统的稳定的作用。(3)由题图看出,氧化塘主要通过物理沉降、微生物的分解、化学分解和藻类植物的光合作用进行污水净化。该过程体现了生态系统具有一定的自我调节能力。(4)流经该生态系统的总能量是生产者固定的太阳能和污水中有机物所含的化学能。
答案:(1)群落 提高对资源和空间的利用率(或充分利用资源和空间) (2)调节生物的种间关系,以维持生态系统的稳定 (3)物理沉降 化学分解 自我调节 (4)生产者固定的太阳能和污水中有机物所含的化学能
相关试卷
这是一份高考生物一轮复习 课后作业本35 生态系统的信息传递和稳定性(含解析),共7页。试卷主要包含了H2O及含N废物等内容,欢迎下载使用。
这是一份2024届人教版高考生物一轮复习生态系统的信息传递和稳定性作业(单项版)含答案,共7页。试卷主要包含了加拿大一枝黄花现身南充嘉陵,长江是中华民族的母亲河等内容,欢迎下载使用。
这是一份高考生物一轮复习特训:35生态系统的信息传递及稳定性 Word版含解析,共16页。试卷主要包含了选择题,非选择题等内容,欢迎下载使用。

