所属成套资源:2022届高考政治一轮复习专题练习(解析版)
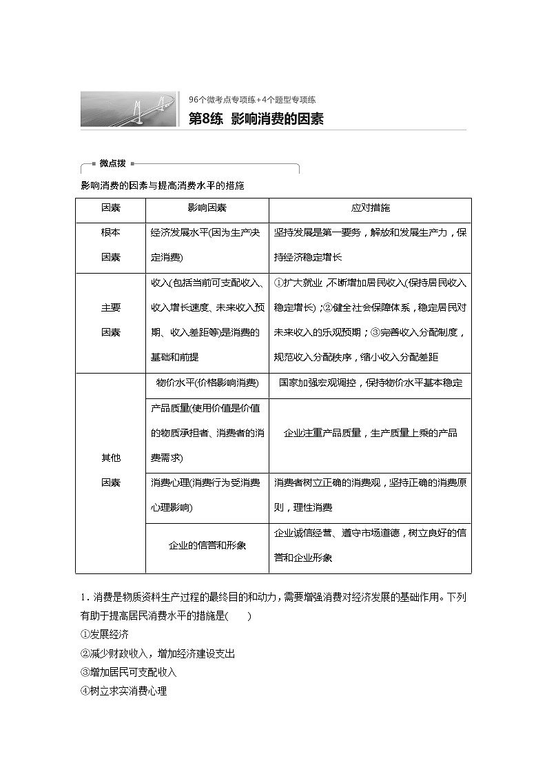
2022届高考政治一轮复习专题8练 影响消费的因素
展开
这是一份2022届高考政治一轮复习专题8练 影响消费的因素,共4页。试卷主要包含了阅读材料,完成下列要求等内容,欢迎下载使用。
影响消费的因素与提高消费水平的措施因素影响因素应对措施根本因素经济发展水平(因为生产决定消费)坚持发展是第一要务,解放和发展生产力,保持经济稳定增长主要因素收入(包括当前可支配收入、收入增长速度、未来收入预期、收入差距等)是消费的基础和前提①扩大就业,不断增加居民收入(保持居民收入稳定增长);②健全社会保障体系,稳定居民对未来收入的乐观预期;③完善收入分配制度,规范收入分配秩序,缩小收入分配差距其他因素物价水平(价格影响消费)国家加强宏观调控,保持物价水平基本稳定产品质量(使用价值是价值的物质承担者、消费者的消费需求)企业注重产品质量,生产质量上乘的产品消费心理(消费行为受消费心理影响)消费者树立正确的消费观,坚持正确的消费原则,理性消费企业的信誉和形象企业诚信经营、遵守市场道德,树立良好的信誉和企业形象 1.消费是物质资料生产过程的最终目的和动力,需要增强消费对经济发展的基础作用。下列有助于提高居民消费水平的措施是( )①发展经济②减少财政收入,增加经济建设支出③增加居民可支配收入④树立求实消费心理A.①② B.①③ C.②③ D.③④2.当前我国经济要走出低谷,要着力于扩大内需特别是消费需求,而刺激居民消费必须解决居民“有钱花”“会花钱”和“敢花钱”。这里让居民“敢花钱”,就是要( )A.提高产品的质量,降低商品价格B.发展经济,增加居民收入C.健全社会保障体系D.更新消费者观念,提高商家的服务质量3.2020年上半年,我国汽车市场持续低迷。有专家分析指出,汽车销量下滑主要受经济下行压力加大、房地产火爆、居民购买力不足、新能源汽车补贴下降等因素影响。这说明( )①汽车作为高档耐用品,需求弹性较大②消费受人们当前收入及未来收入预期的影响③汽车与住房互补导致汽车需求反向变动④新能源汽车行业的发展离不开国家的财政补贴A.①② B.①③ C.②④ D.③④4.某校学习小组以“新个人所得税法改革如何释放百姓红利”为议题进行探究性学习,收集到国家税务总局发布的2019年前三季度信息如下:个人所得税居民消费活力指标新增减税(亿元)人均减税(元)生活服务业销售收入互联网批发和零售销售收入同比增长(%)高于第三产业销售增速(%)同比增长(%)高于第三产业销售增速(%)4 4261 74616.24.716.85.3 下列对该信息的分析符合议题的是( )①个税改革减轻了居民纳税负担,增强消费能力②个税改革是人们共享改革发展成果的重要基础③居民可支配收入增加有利于促进消费水平提升④加大税收调节力度能够释放第三产业发展活力A.①③ B.①④ C.②③ D.②④5.下表为我国2018~2020年端午假期旅游数据统计情况。 2018年2019年2020年游客人数(万人次)8 9109 597.84 880.9旅游收入(亿元)362393.3122.8 据上表推测,出现2020年端午假期旅游收入变化的原因可能是( )①社会保障完善,居民收入增加②旅游消费水平平稳发展,消费结构优化③人们对预期收入不乐观影响旅游消费④疫情与汛期叠加给假日旅游市场带来的挑战A.①② B.①③ C.②④ D.③④6.阅读材料,完成下列要求。我国艺术品消费市场现正处于形成的过程中,未来存在巨大市场潜力,这是一个发展趋势。专家认为:“从实际市场来看,国内艺术消费市场在这几年得到快速发展和起步,以艺术衍生品产业为例,从创意到产品到产业体系,都在逐步的成长过程中,很多美术馆也在强化艺术教育,同时很多国内美术馆开始做一些艺术衍生品,这都是一些非常积极的信号。”结合材料,运用经济生活的知识,分析我国艺术消费市场得到快速发展的原因。
答案精析1.B [提高居民消费水平的根本措施是发展经济,影响居民消费水平的主要因素是居民收入,应增加居民可支配收入,提高居民消费水平,①③正确。②④与提高居民消费水平的措施无关。]2.C [“敢花钱”是消费无后顾之忧,消费者放心消费,这需要健全社会保障体系,C符合题意。“敢花钱”强调的是居民的消费心理,A不符合题意,排除。B指的是“有钱花”,不符合题意。D指的是“会花钱”,不符合题意。]3.A [材料说明汽车作为高档耐用品,需求弹性较大,①符合题意。经济下行导致居民对当前收入及未来收入预期降低,影响汽车消费量,这体现了消费受人们当前收入及未来收入预期的影响,②符合题意。]4.A [材料中个税改革体现了人们共享改革发展的成果,没有体现重要基础地位,排除②。生活服务业和互联网批发零售销售收入增速高于第三产业销售增速,不能体现加大税收调节力度能够释放第三产业发展活力,排除④。]5.D [经济发展水平、未来收入预期影响居民消费水平。2020年端午假期旅游人数和收入相比以前减少,这可能是因为受疫情影响,人们对预期收入不乐观影响旅游消费;疫情与汛期叠加给假日旅游市场带来的挑战,③④正确。]6.(1)收入是消费的基础和前提。随着我国经济的稳定发展,人们的收入不断提高,这是我国艺术消费市场得到快速发展的主要原因。(2)人们的消费行为受消费心理的影响。随着生活水平的提高,人们越来越追求身心愉悦和全面发展,同时随着人们文化素养的提高,审美素养也得以提高,艺术品的消费不断增加。(3)随着人们家庭资产的不断增加,为实现资产的保值增值,一些家庭会拓展投资渠道,选择投资艺术品。(4)国家制定了科学的产业政策,大力发展文化产业,艺术品创作日渐繁荣,推动了艺术品市场的壮大。
相关试卷
这是一份统考版2024版高考政治一轮复习第一部分微专题专练专练4影响价格的因素,共3页。
这是一份【通用版】2022届高考政治一轮总复习每日拔高练 第8练 消费及消费类型,共5页。
这是一份【通用版】2022届高考政治一轮总复习每日拔高练 第6练 影响价格的因素,共5页。

