还剩7页未读,
继续阅读
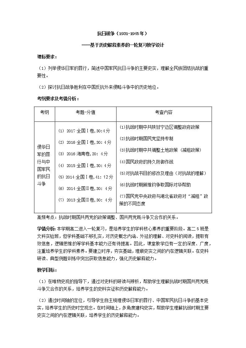
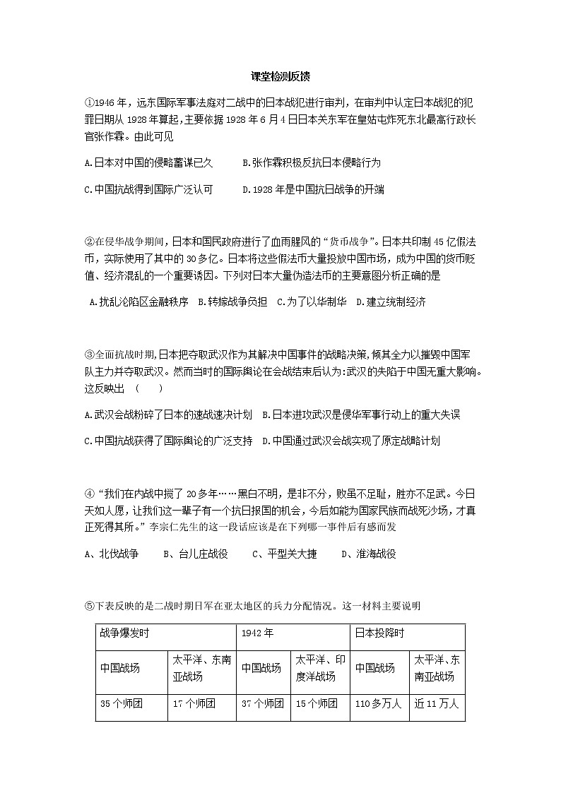
高中历史北师大版必修一第9课 中华民族的抗日战争教案设计
展开相关教案
高中历史北师大版必修一第9课 中华民族的抗日战争教案设计:
这是一份高中历史北师大版必修一第9课 中华民族的抗日战争教案设计,共10页。教案主要包含了教学内容,课标要求,教材分析,学情分析,教学目标,教学重难点,教学方法,学习方法等内容,欢迎下载使用。
高中历史北师大版必修一第9课 中华民族的抗日战争教案设计:
这是一份高中历史北师大版必修一第9课 中华民族的抗日战争教案设计,共2页。教案主要包含了活动背景,活动目的,活动过程,五周等内容,欢迎下载使用。
高中历史第二单元 近代中国的反侵略反封建斗争和民主革命第9课 中华民族的抗日战争教学设计:
这是一份高中历史第二单元 近代中国的反侵略反封建斗争和民主革命第9课 中华民族的抗日战争教学设计,共3页。教案主要包含了抗日救亡运动的高涨,卢沟桥事变和全民族抗战,抗日战争的胜利等内容,欢迎下载使用。

