2021年呼伦贝尔市、兴安盟初中毕业生学业考试化学试卷
展开2021年呼伦贝尔市、兴安盟初中毕业生学业考试
化学
可能用到的相对原子质量:H—1 C—12 O—16 S—32 Cl—35.5 Na—23
一、选择题(下列各题的四个选项中只有一个符合题意。共 15 个小题,每小题 1 分,共 15 分)
1.[2021·呼伦贝尔、兴安盟]下列物质的用途中既利用物理性质又利用化学性质的是( )
A.活性炭除异味
B.氢气作燃料
C.二氧化碳灭火
D.小苏打治疗胃酸过多
[答案]C
[解析]活性炭除异味利用的是活性炭的吸附性,属于物理性质;氢气作燃料,利用的氢气的可燃性,属于化学性质;二氧化碳用于灭火利用的是二氧化碳的密度比空气的密度大、二氧化碳不燃烧也不支持燃烧的性质,所以既利用了二氧化碳的物理性质也利用了化学性质;小苏打治疗胃酸过多,利用的是小苏打能与胃酸(HCl)反应来中和过多的胃酸,属于化学性质。
2.[2021·呼伦贝尔、兴安盟]下列物质按照单质、化合物、混合物的顺序排列的是( )
A.汞、乙醇、石油
B.干冰、氧化铜、赤铁矿
C.铁、五氧化二磷、冰水混合物
D.C60、天然气、煤
[答案]A
3.[2021·呼伦贝尔、兴安盟]操作规范是安全进行实验并获得成功的保证。下列实验操作中错误的是( )
A.固体药品取用 | B.加热液体 | C.检查装置气密性 | D.过滤 |
[答案]B
[解析]加热液体时,试管里的液体不应超过试管容积的。
4.[2021·呼伦贝尔、兴安盟]在火箭的制造中使用了钛合金,钛元素在元素周期表中的相关信息如图所示,从图中获得信
息错误的是( )
A.钛的原子序数是 22
B.钛原子的核电荷数是 22
C.钛元素属于金属元素
D.钛元素的相对原子质量是 47.87g
[答案]D
[解析]相对原子质量的单位是“1”,不是“g”。
5.[2021·呼伦贝尔、兴安盟]下列物质中氮元素化合价最低的是( )
A.N2 B.NO2 C.HNO3 D.NH3
[答案]D
[解析]N2中氮元素的化合价为0;NO2中氮元素的化合价为+4;HNO3中氮元素的化合价为+5;NH3中氮元素的化合价为-3。
6.[2021·呼伦贝尔、兴安盟]下列事实从微观粒子角度解释错误的是( )
A.浓氨水挥发——氨分子不断运动
B.水通电分解——水分子变成其他分子
C.水蒸发为水蒸气,所占体积变大——水分子体积变大
D.金刚石和石墨物理性质存在明显差异——碳原子排列方式不同
[答案]C
[解析]水蒸发为水蒸气,所占体积变大,是因为水分子间的间隔变大。
7.[2021·呼伦贝尔、兴安盟]水是一种宝贵的自然资源,下列有关水的说法正确的是( )
A.水由氢气和氧气组成
B.生活中可用煮沸的方法降低水的硬度
C.河水经沉淀、过滤、吸附,净化成蒸馏水
D.电解水实验中产生 O2和 H2的体积比为 2:1
[答案]B
8.[2021·呼伦贝尔、兴安盟]化学与人类健康密切相关,下列说法错误的是( )
A.为预防骨质疏松适量补充钙元素
B.鸡蛋和瘦肉中蛋白质含量丰富
C.霉变大米清洗后还可食用
D.食用含铁丰富的食物预防缺铁性贫血
[答案]C
9.[2021·呼伦贝尔、兴安盟]关于燃烧与灭火,下列说法正确的是( )
A.热油锅着火用锅盖盖灭,隔绝了氧气
B.纸箱着火用水浇灭,降低了可燃物着火点
C.室内起火,迅速打开门窗通风
D.煤不充分燃烧有利于节约燃料
[答案]A
10.[2021·呼伦贝尔、兴安盟]下列说法正确的是( )
A.洗洁精和汽油去油污的原理相同
B.将 pH 试纸用水润湿后测定某盐酸 pH
C.催化剂在化学反应后其质量增加
D.尿素〔CO(NH2)2〕可促进植物叶色浓绿
[答案]D
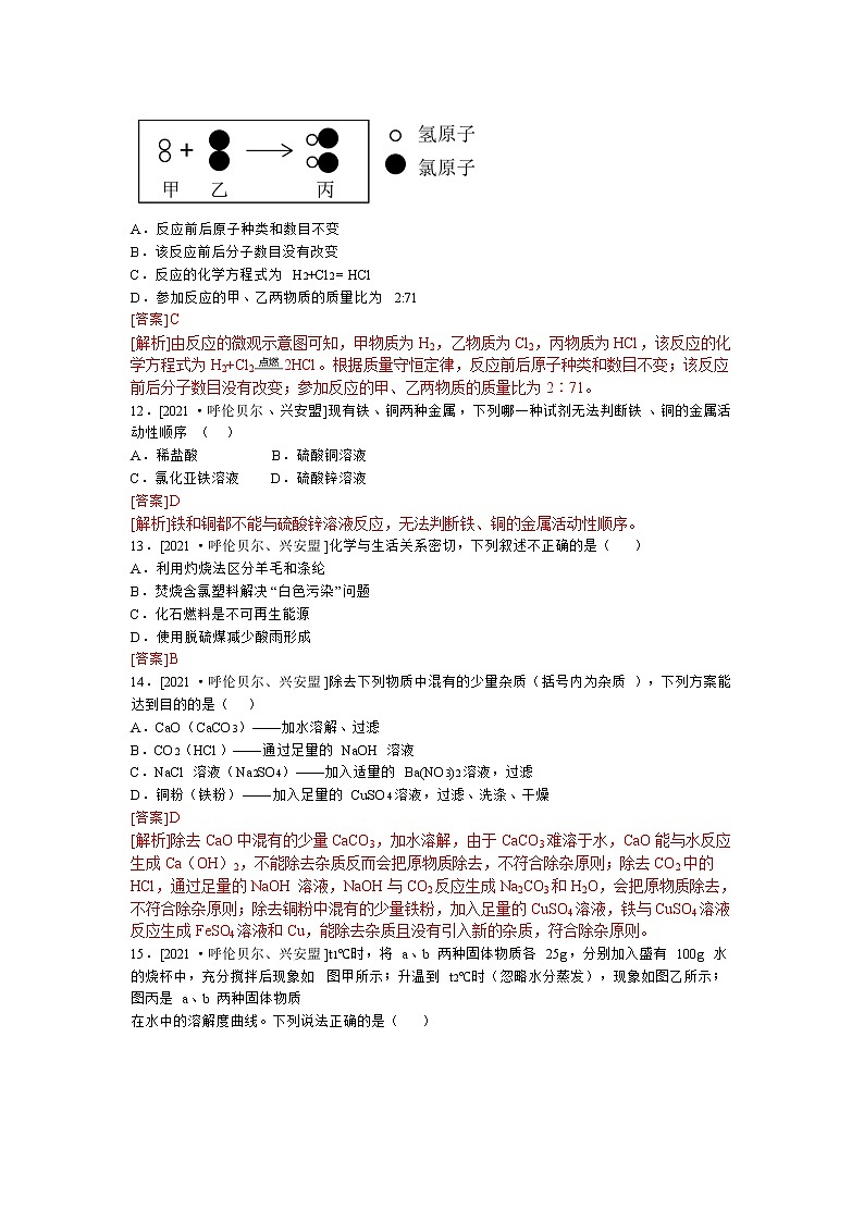
11.[2021·呼伦贝尔、兴安盟]下图是甲、乙两物质在点燃条件下发生化学反应的示意图,下列分析不正确的是( )
A.反应前后原子种类和数目不变
B.该反应前后分子数目没有改变
C.反应的化学方程式为 H2+Cl2 = HCl
D.参加反应的甲、乙两物质的质量比为 2:71
[答案]C
[解析]由反应的微观示意图可知,甲物质为H2,乙物质为Cl2,丙物质为HCl,该反应的化学方程式为H2+Cl22HCl。根据质量守恒定律,反应前后原子种类和数目不变;该反应前后分子数目没有改变;参加反应的甲、乙两物质的质量比为2∶71。
12.[2021·呼伦贝尔、兴安盟]现有铁、铜两种金属,下列哪一种试剂无法判断铁、铜的金属活动性顺序 ( )
A.稀盐酸 B.硫酸铜溶液
C.氯化亚铁溶液 D.硫酸锌溶液
[答案]D
[解析]铁和铜都不能与硫酸锌溶液反应,无法判断铁、铜的金属活动性顺序。
13.[2021·呼伦贝尔、兴安盟]化学与生活关系密切,下列叙述不正确的是( )
A.利用灼烧法区分羊毛和涤纶
B.焚烧含氯塑料解决“白色污染”问题
C.化石燃料是不可再生能源
D.使用脱硫煤减少酸雨形成
[答案]B
14.[2021·呼伦贝尔、兴安盟]除去下列物质中混有的少量杂质(括号内为杂质),下列方案能达到目的的是( )
A.CaO(CaCO3)——加水溶解、过滤
B.CO2(HCl)——通过足量的 NaOH 溶液
C.NaCl 溶液(Na2SO4)——加入适量的 Ba(NO3)2溶液,过滤
D.铜粉(铁粉)——加入足量的 CuSO4溶液,过滤、洗涤、干燥
[答案]D
[解析]除去CaO中混有的少量CaCO3,加水溶解,由于CaCO3难溶于水,CaO能与水反应生成Ca(OH)2,不能除去杂质反而会把原物质除去,不符合除杂原则;除去CO2中的HCl,通过足量的NaOH 溶液,NaOH与CO2反应生成Na2CO3和H2O,会把原物质除去,不符合除杂原则;除去铜粉中混有的少量铁粉,加入足量的CuSO4溶液,铁与CuSO4溶液反应生成FeSO4溶液和Cu,能除去杂质且没有引入新的杂质,符合除杂原则。
15.[2021·呼伦贝尔、兴安盟]t1℃时,将 a、b 两种固体物质各 25g,分别加入盛有 100g 水的烧杯中,充分搅拌后现象如 图甲所示;升温到 t2℃时(忽略水分蒸发),现象如图乙所示;图丙是 a、b 两种固体物质
在水中的溶解度曲线。下列说法正确的是( )
A.图丙中曲线 N 表示 b 物质的溶解度曲线
B.图甲中两烧杯内 a、b 溶液的溶质质量分数相等
C.图乙中烧杯内 b 溶液的溶质质量分数为 25%
D.可用降温结晶的方法从饱和 a 溶液中得到固体 a
[答案]B
[解析]结合图甲、图乙可知,b物质的溶解度随着温度升高而增大,故图丙中曲线M表示b物质的溶解度曲线,则曲线N表示a物质的溶解度曲线;由图甲可知,t1℃时,a、b均是饱和饱和溶液,结合图丙可知,t1℃时a、b两物质溶解度相等,故图甲中两烧杯内a、b溶液的溶质质量分数相等;图乙中烧杯b内固体全部溶解,b溶液的溶质质量分数为×100%=20%;a物质的溶解度随温度降低而增大,降低温度,a的溶解度增大,饱和溶液变成不饱和溶液,故不能用降温结晶的方法从饱和a溶液中得到固体a。
二、填空与简答题(本题 3 个小题,每空 1 分,共 10 分)
16.[2021·呼伦贝尔、兴安盟]请用化学用语填空。
(1)氦气____________。
(2)与示意图对应的粒子符号____________。
(3)2H2中右下角“2”的含义___________。
[答案](1)He (2)Na+ (3)1个氢分子由2个氢原子构成
17.[2021·呼伦贝尔、兴安盟]金属材料广泛应用于生产、生活中。
(1)我国高铁飞速发展,下列高铁列车部件的主要材料属于金属材料的是________(填字母)。
A.合金车体 B.塑料小桌板 C.涤纶座套
(2)自行车支架表面的一层漆可以隔绝空气中的氧气和__________,从而防止其生锈。
(3)工业炼铁的原理是利用一氧化碳与氧化铁发生反应,其化学方程式为 ______________________。
[答案](1)A (2)水蒸气 (3)Fe2O3+3CO2Fe+3CO2
18.[2021·呼伦贝尔、兴安盟]A~E 为初中化学常见的五种物质,均含同一种元素。已知 A 为单质,B、C 为组成元素相同的气体,D 用于改良酸性土壤,E 俗称纯碱。它们之间转化关系如下图(“→”表
示某一种物质经一步反应可转化为另一种物质,“—”表示相连两物质能发生化学反应)。
(1)A 的化学式为_________。
(2)C 与 D 反应的化学方程式为___________。
(3)C→B 的化学方程式为___________________________________。
(4)D 与 E 反应的基本反应类型是_____________反应。
[答案](1)O2 (2)CO2+Ca(OH)2=CaCO3↓+H2O (3)CO2+C2CO (4)复分解
[解析]D用于改良酸性土壤,则D是Ca(OH)2,E俗称纯碱,则E为Na2CO3;B、C为组成相同的气体,且C与Na2CO3可以相互转化,C与Ca(OH)2可以发生反应,B与C可以相互转化,则C是CO2,B是CO;A为单质,且A~E均含同一种元素,A可以转化为CO,也可以转化为CO2,则A为O2。代入验证,推断正确。(1)A的化学式为O2。(2)C与D反应的化学方程式为CO2+Ca(OH)2=CaCO3↓+H2O。(3)C是CO2,B是CO,C→B的化学方程式为CO2+C2CO。(4)D是Ca(OH)2,E为Na2CO3,D与E反应的化学方程式为Ca(OH)2+Na2CO3=CaCO3↓+2NaOH,属于复分解反应。
三、实验与探究题(本题 3 个小题,每空 1 分,共 18 分)
19.[2021·呼伦贝尔、兴安盟]下列实验均用到红磷或白磷,请分析并回答相关问题。
实验 1 测定空气里氧气的含量 | 实验 2 红磷燃烧前后质量的测定 | 实验 3 燃烧条件的实验 |
(1)实验 1 中红磷要过量的目的是________________________________。
(2)实验 2 中红磷_______________(填“需要”或“不需要”)过量。
(3)实验 1 中,为达到实验目的,红磷___________(填“能”或“不能”)用铁丝替代。
(4)实验 3 水中白磷未燃烧的原因是_____________________________________。
[答案](1)消耗完装置中的空气 (2)不需要 (3)不能 (4)隔绝空气
[解析]实验1中红磷要过量的是为了消耗完装置中的空气,这样就不会影响测定的结果。(2)实验2中,根据质量守恒定律,在化学反应中,参加反应前各物质的质量总和等于反应后生成各物质的质量总和,红磷的量不影响验证质量守恒定律,故实验2中红磷不需要过量。(3)实验1中,为达实验目的,红磷不能用铁丝代替,因为铁丝不能在空气中燃烧,只能在纯氧中燃烧。(4)实验3中,铜片上的白磷燃烧,是因为温度达到了白磷的着火点且与氧气接触,而热水中白磷未燃烧的原因是隔绝了空气。
20.[2021·呼伦贝尔、兴安盟]请根据下面常用化学实验装置回答以下问题。
(1)写出仪器①的名称___________。
(2)实验室选用 B 装置制取氧气的化学方程式为_________________________________。
(3)若用 F 装置收集氧气,当___________时开始收集,收集完氧气后用玻璃片__________(填
“磨砂”或“光滑”)一面盖住集气瓶口,____________(填“正放”或“倒放”)在桌面上。
(4)若用 G 装置通过排空气的方法收集氧气,验满的方法是_______________________。
(5)实验室制取 CO2的化学方程式为________________________________________。
(6)实验室制取 CO2时,为了控制反应速率和节约药品,最好选择___________(填字母)作为发生装置。检验生成气体是 CO2所选用的试剂为______________。
[答案](1)长颈漏斗 (2)2H2O22H2O+O2↑ (3)导管口有气泡冒出 磨砂 正放 (4)将带火星的木条放在集气瓶b口,若木条复燃,说明氧气已收集满 (5)CaCO3+2HCl=CaCl2+H2O+CO2↑ (6)C 澄清石灰水
21.[2021·呼伦贝尔、兴安盟]已知某无色溶液的溶质是氢氧化钠和碳酸钠中的一种或两种,某化学兴趣小组的同
学对其成分进行探究。
【查阅资料】BaCl2溶液呈中性。
【进行实验】
甲组:取少量该溶液置于试管中,加入足量稀盐酸,观察到有气泡产生,得出原溶液中一定含有______________________________________________。
乙组:另取一支试管,加入少量原溶液,滴入无色酚酞溶液,观察到溶液变红,认为原溶液一定含有氢氧化钠。
丙组:认为乙组的结论不正确,原因是________________________________________。为进一步确定原溶液中是否含有氢氧化钠,于是丙组继续探究。
实验操作 | 实验现象 | 实验结论 |
丙组在乙组所做实验后的溶液中,加入足量 BaCl2溶液 | ____________________ | 原溶液中既有碳酸钠也有氢氧化钠 |
【反思与拓展】
(1)在丙组的实验中,BaCl2溶液的用量对得出正确的实验结论_______(填“有”或“无”)
影响。
(2)根据原溶液中既有碳酸钠也有氢氧化钠的结论,写出甲组的实验中发生中和反应的化
学方程式________________________________________。
[答案][进行实验] Na2CO3 Na2CO3溶液也显碱性,滴入无色酚酞溶液,溶液也会变红,不能说明溶液中一定含有氢氧化钠 有白色沉淀生成,溶液仍然显红色
[反思与拓展](1)有 (2)NaOH+HCl=NaCl+H2O
[解析][进行实验] 甲组中取少量溶液置于试管中,加入足量稀盐酸,观察到有气泡产生,说明原溶液中一定含有碳酸钠,因为碳酸钠与稀盐酸反应产生二氧化碳。乙组中另取一支试管,加入少量原溶液,滴入无色酚酞溶液,观察到溶液变红,认为原溶液一定含有氢氧化钠,丙组认为乙组的结论不正确,因为原溶液中一定含有碳酸钠,碳酸钠溶液显碱性,滴入无色酚酞溶液,溶液也会变红,不能认为原溶液中一定含有氢氧化钠。为进一步确定原溶液中是否含有氢氧化钠,丙组继续探究,由于丙组的实验结论是原溶液中既有碳酸钠也有氢氧化钠,那么丙组在乙组所做实验后的溶液中加入足量的BaCl2溶液,足量的BaCl2溶液与碳酸钠反应产生白色沉淀,氢氧化钠溶液能使酚酞溶液变红,故实验现象为产生白色沉淀,溶液仍然显红色。[反思与拓展](1)在丙组的实验中,若加入BaCl2溶液的量不足,则BaCl2溶液不能将碳酸钠完全除去,对氢氧化钠的检验会产生影响。(2)原溶液中既有碳酸钠又有氢氧化钠,甲组的实验中,加入足量稀盐酸,稀盐酸先与氢氧化钠发生中和反应,当氢氧化钠完全反应后稀盐酸再与碳酸钠发生反应产生二氧化碳气体。
四、计算与分析题(本题 2 个小题,共 7 分)
22.[2021·呼伦贝尔、兴安盟]维生素 C(化学式为 C6H8O6)主要存在于蔬菜、水果中,它能增强人体对疾病抵抗力。
(1)一个维生素 C 分子中共含有_______个原子。
(2)维生素 C 中碳、氢、氧元素的质量比为______(填最简整数比)。
[答案](1)20 (2)9∶1∶12
[解析](1)1个维生素C分子由6个碳原子、8个氢原子和6个氧原子构成,一共含有20个原子。(2)维生素C中碳、氢、氧元素的质量比为(12×6)∶(1×8)∶(16×6)=9∶1∶12。
23.[2021·呼伦贝尔、兴安盟]为测定某碳酸钠溶液的溶质质量分数,取 50.0g 一定溶质质量分数的稀硫酸置于烧杯中,将 200.0g 待测碳酸钠溶液分 5 等份依次加入到上述盛有稀硫酸的烧杯中,测出每次完全反应后溶液的总质量,实验数据记录如下表:
| 第一次 | 第二次 | 第三次 | 第四次 | 第五次 |
加入碳酸钠溶液的质量/g | 40.0 | 40.0 | 40.0 | 40.0 | 40.0 |
反应后溶液的总质量/g | 88.9 | 127.8 | M | 205.6 | 245.6 |
请根据实验数据分析解答下列问题。
(1)表格中 M 的数值为_______。
(2)该碳酸钠溶液的溶质质量分数是多少?(精确到 0.1%)
[答案](1)166.7
(2)解:第一次加入碳酸钠溶液时,反应生成的CO2气体质量为40g+50g-88.9g=1.1g。
设40g碳酸钠溶液中溶质质量为x。
Na2CO3+H2SO4=Na2SO4+CO2↑+H2O
106 44
x 1.1g
x=2.65g
该碳酸钠溶液中溶质的质量分数为×100%≈6.6%。
答:该碳酸钠溶液的溶质质量分数是6.6%。
[解析]根据表格提供的数据可以看出,50g稀硫酸与碳酸钠溶液反应生成二氧化碳的总质量为50g+40×5-245.6=4.4g。每加入40g碳酸钠溶液生成气体的质量为1.1g,第五次加入40g碳酸钠溶液时没有气体生成,说明第四次加入碳酸钠溶液时恰好与稀硫酸完全反应。故第三次加入40g碳酸钠溶液生成气体质量也是1.1g,故M=127.8+40-1.1=166.7。
2022-2023学年天津市初中毕业生学业考试化学试题: 这是一份2022-2023学年天津市初中毕业生学业考试化学试题,共10页。试卷主要包含了选择题,填空题,简答题,实验题,计算题等内容,欢迎下载使用。
2022年本溪初中化学毕业生学业考试(含答案解析): 这是一份2022年本溪初中化学毕业生学业考试(含答案解析),共12页。试卷主要包含了选择题,填空题,简答题,实验题,计算题等内容,欢迎下载使用。
2022年天津市初中毕业生学业水平考试模拟试卷化学试卷(word版含答案): 这是一份2022年天津市初中毕业生学业水平考试模拟试卷化学试卷(word版含答案),共14页。试卷主要包含了单选题,双选题,填空题,推断题,简答题,实验题,计算题等内容,欢迎下载使用。

