小学数学人教版三年级上册3 测量综合与测试图片课件ppt
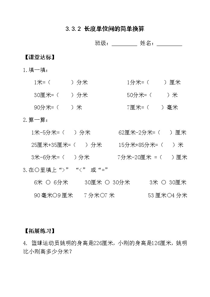
展开(1)1厘米=( )毫米 10毫米=( )厘米 1分米=( )厘米 10厘米=( )分米 1米=( )分米 10分米=( )米
(2)说说你是怎么想的? 2个1厘米里面有几个1毫米? 5个10厘米里面有几个1分米?
想:1厘米是10毫米, 2厘米是2个10毫米。
想:10厘米是1分米, 80厘米里面有8个10厘米。
50毫米=( )厘米 20分米=( )米40毫米=( )厘米 300厘米=( )米80厘米+8分米=( )分米
90厘米=( )分米
2米=( )厘米
100毫米=( )分米
6分米=( )厘米
3. 一本故事书厚8毫米,5本这样的故事书厚多少 毫米?合多少厘米?
8×5=40(毫米)
答:5本这样的故事书厚40毫米,合4厘米。
20÷4=5(分米)
答:这个凳子的高大约是5分米。
4. 用一根长2米的木料,锯成同样长的4根做凳子腿。 这个凳子的高大约是多少?
5. 一根4分米长的绳子,对折再对折后,每段绳子 有多长?
4÷2÷2=2÷2=1(分米)
答:每段绳子长1分米。
2020-2021学年8 分数的初步认识分数的简单应用教课内容ppt课件: 这是一份2020-2021学年8 分数的初步认识分数的简单应用教课内容ppt课件,文件包含三数上387分数的简单应用课件ppt、三数上387分数的简单应用学案docx、三数上387分数的简单应用当堂达标题docx、三数上387分数的简单应用教案docx等4份课件配套教学资源,其中PPT共9页, 欢迎下载使用。
人教版三年级上册周长复习ppt课件: 这是一份人教版三年级上册周长复习ppt课件,文件包含三数上376复习课件ppt、三数上376复习当堂达标题doc、三数上376复习教案doc等3份课件配套教学资源,其中PPT共8页, 欢迎下载使用。
小学人教版加法授课课件ppt: 这是一份小学人教版加法授课课件ppt,文件包含三数上341加法1课件ppt、三数上341加法1学案docx、三数上341加法1当堂达标题docx、三数上341加法1教案docx等4份课件配套教学资源,其中PPT共10页, 欢迎下载使用。

