语法专项-名词的用法(无练习答案)学案
展开1.掌握可数名词和不可数名词;
2.掌握可数名词复数的规则变化和不规则变化;
3.掌握不可数名词量的表达方式;
4.掌握名词所有格的用法;
5.掌握名词用作定语的用法;
6.掌握专有名词的用法。
【要点梳理】
名词的概念:在我们身边存在着形形色色的人和事物,它们都有自己的称呼,我们用来称呼它们的词就是名词,概括来说表示人、事物、地方、现象等的名称的词都叫名词。
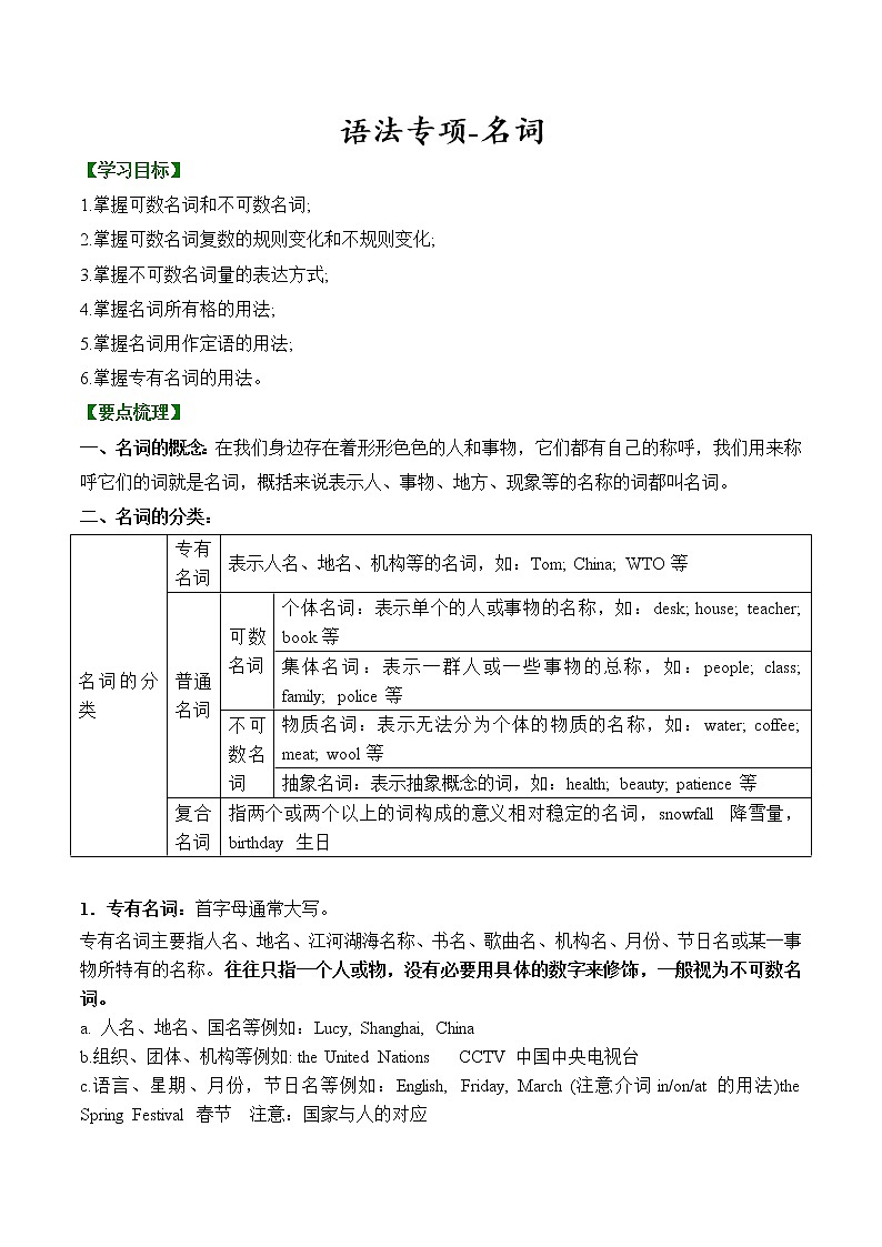
二、名词的分类:
1.专有名词:首字母通常大写。
专有名词主要指人名、地名、江河湖海名称、书名、歌曲名、机构名、月份、节日名或某一事物所特有的名称。往往只指一个人或物,没有必要用具体的数字来修饰,一般视为不可数名词。
a. 人名、地名、国名等例如:Lucy, Shanghai, China
b.组织、团体、机构等例如: the United Natins CCTV 中国中央电视台
c.语言、星期、月份,节日名等例如:English, Friday, March (注意介词in/n/at的用法)the Spring Festival 春节 注意:国家与人的对应
China----- Chinese America---- American(s) Australia---- Australian(s) Canada---- Canadian(s) Japan---- Japanese Germany---- German(s) France----Frenchman(Frenchmen) English----Englishman(Englishmen)
e.江河湖海:The Yangtze River长江 The Yellw River 黄河 Dngting Lake洞庭湖
2.普通名词:
(1)不可数名词:不可以直接以数字计算的名词。
(1)物质名词
指无法分为个体的物质、材料、食品、饮料、液体、气体、金属等名称的词。
Wd 木材 bread 面包 water 水 air 空气 gas 煤气 snw 雪 rice米饭 paper纸 fd食物 rain雨 weather天气 juice果汁 milk牛奶 meat肉 fruit蔬菜
(2)抽象名词
指用来指人或事物的品质、情感、状态、动作等抽象概念及学科、疾病等名称的词。
hnesty 诚实 hunger 饥饿 success 成功 failure 失败 health 健康 wrk工作news(新闻), mney 金钱 English英语 infrmatin信息
(2)可数名词:可以直接以数字计算的名词。
(1)个体名词 指单个人或单个事物的名词。kid 孩子 bk 书 desk 桌子 dctr 医生
(2)集体名词 (强调整体时谓语用单数,强调整体中的每个个体时谓语用复数)
指一群人或一些事物总称的名词。class 班级 team 队伍 family 家人
Our class(我们班)is made up f 50 students.
Our class(我们班的成员)are frm different cuntries.
3. 复合名词
指两个或两个以上的词构成的意义相对稳定的名词。
headmaster 校长 rainfall 降雨量 blackbard 黑板
三,名词的数
可数名词:能用具体数字来计算的名词。(个体名词)
不可数名词:不能用具体数字来计算的名词。(物质名词和抽象名词)
可数名词的单数形式一般不能单独使用,可数名词的单数形式一般要在名词前加 “a\an或the”等词。
★名词复数的规则变化:
a. 一般情况下,直接在词尾加s; 例如:bk---bks girl---girls desk---desks
b.以s, x, sh, ch结尾的,在词尾加es;例如:bx---bxes bus---buses watch---watches fish---fishes
c. 以辅音字母+y 结尾的,变y为i 加es; 例如:city---cities family---families
以元音字母(a, e, i, , u)+y 结尾的,直接加s; 例如:by---bys day---days key---keys
d. 以f或fe结尾的,变f或fe为v加es; 例如:knife---knives life---lives shelf-shelves wlf-wlves
wife---wives half---halves但rf, scarf 后直接加s
e. 以结尾的,有生命的(或以辅音字母加 结尾的)加es,例如:tmat---tmates ptat---ptates negr- negres(黑人),her-heres(英雄)
无生命的(或以元音字母加结尾的)加s; 例如:radi---radis vide-vides
z---zs pian---pians pht--- phts 但hipp(河马)后直接加s
以下名词特别容易出错,请注意:stmach胃—stmachs, rf屋顶—rfs, reef 暗礁—reefs,
belief信仰—beliefs,handkerchief手帕—handkerchiefs/handkerchieves
★名词复数的不规则变化:
(1) 单复数同形
【记】中国人和日本人爱护绵羊、鹿和鱼(用作条数时可数,做鱼肉为不可数名词)
Chinese Japanese sheep deer fish
(2) 单复数不同形
【记】男人和女人的孩子用脚踢了老鼠的牙齿
man → men wman → wmen pliceman → plicemen gentleman→ gentlemen muse → mice persn → peple
child → children ft → feet tth → teeth
gse-geese x-xen(公牛)
【注】由man 和wman构成的合成词,每个名词都要变复数
如:a man dctr→ tw men dctrs a wman teacher→ tw wmen teachers
(3) 某国人的复数
【记】1) 中、日不变 Chinese Japanese
2) 英、法变 Englishman→Englishmen Frenchman→Frenchmen
3) 其余s加后面 American→American German→ Germans Australian→Australians Canadian→ Canadians
Russian→Russians Indian→Indians
★只能用来修饰可数名词的表示数量的一些词或短语:
few很少的(表示否定),a few一些(表示肯定),many(许多),hw many(多少),
a number f(许多的), several几个
★只能用来修饰不可数名词的表示数量的一些词或短语:
little很少的(表示否定);a little一些(表示肯定),much(许多),hw much (多少),a bit f(一些)
既能用来修饰可数名词又能用来修饰不可数名词的表示数量的一些词或短语:sme(一些,用于肯定句), any(一些,用于否定和疑问句)a lt f (许多), lts f(许多)
★不可数名词量的表示方法:计量词+f 不能说ne bread
例如:a piece f news a cup f tea a piece f bread
tw pieces f news tw cups f tea tw pieces f bread
注意:a bag f apples
名词所有格:
1.名词所有格一般都是在结尾加 ’s,如 Kate’s,但以-s 结尾的复数,只加“ ’ ”,如Teachers’ Day;
△f+名词: 用来表示无生命东西的所有关系,如 the prblem f the Americans 但表示时间、距离、国家、地点等无生命的名词,所有格也有’s 的形式,如 tw days’ trip。
2.当某物为两人共有时,名词所有格为A+ B’s: Tm and Tim’s ball。而当某物为各人所有时为 A’s +B’s:Tm’s and Tim’s balls。
3.双重所有格则指:f 属格+名词所有格/名词性物主代词,如 a cusin f my father's,a friend f mine。
五、名词作定语的用法:
1、名词的普通格:在英语中,把名词用作形容词,放在其它名词之前 (即放在“定语”位置),这种现象称之为名词形容词,例如: 1)That irn dr is fr the center building.那个铁门是给中心大楼用的。 2)The glass windws let in the mrning sun.早晨的阳光从玻璃窗射进来。
名词作定语一般用单数形式(也有用复数的,详见后面)。例如:There ar ea lt f she shps in the street.But there is nly ne jewellery shp in it.
下面谈谈几种常被用作定语的复数名词:
①、专有名词作定语: the United States gvernment 美国政府 Nuclear Standards Bard 核能标准委员会
②、表示多层次意思的名词作定语: an hnurs student 优等生 a savings bank 储蓄银行
③、复数形式作单数用的名词(像news,mathematics数学,ecnmics经济学)作定语: news agency 通讯社
④、名词单复数同时作定语,意思不变: a custm(s) huse 海关 a truser(s) pcket 裤袋
⑤、意思不同的单复数名词作定语: a glasses frame 眼镜框 arms race 军备竞赛 a glass frame 玻璃框
⑥、有时在某种情形下用复数名词,在另一种情形下又要用单数: a cmmunicatins satellite 通讯工具 a cmmunicatin engineering 通讯工程学 a wages plicy 工资政策 wage negtiatins 工资谈判
⑦、由f属格转变而来的-s属格,脱落'变为复数名词,用作定语: a teachers delegatin(=a delegatin f teachers) 教师代表团
⑧、man, wman, gentleman等作定语时,其单复数以所修饰的名词的单复数而定。如:men wrkers wmen teachers gentlemen fficials。
⑨、相当数量作定语的名词,即使含义是复数的,也还是常用单数形式,如range marmalade/ˈmɑːməleɪd/(果酱)是用梅子(ranges)做的酱, a match bx(火柴盒)是装火柴(matches)的盒子, eyeshadw(眼影)。
名词作定语一般用单数,但也有以下例外:
1) 用复数作定语。如:sprts meeting 运动会 students reading-rm 学生阅览室
2) man, wman, gentleman等作定语时,其单复数以所修饰的名词的单复数而定。
如:men wrkers wmen teachers gentlemen fficials
3) 有些原有s结尾的名词,作定语时,s保留。
如:gds train (货车) custms papers 海关文件 clthes brush衣刷
【总结】
【当堂小测】
( ) 1 She was very happy. She in the maths test.
A. makes a few mistake B. made a few mistakes C. made few mistakes D. makes few mistake
( ) 2 We need sme mre_______. Can yu g and get sme, please?
A. ptat B. ptats C. ptates D. ptate
( ) 3 _____are____fr cutting things.
A. Knife/used B. Knives/used C. Knife/using D. Knives/using
( ) 4 What big____ the tiger has!
A. tth B. teeth C. tths D. tthes
( ) 5 Please remember t give the hrse sme tree______.
A. leafs B. leaves C. leaf D. leave
( ) 6 ---Can we have sme ______? ---Yes, please.
A. banana B. ranges C.apple D. pear
( ) 7 On the table there are five_______.
A. tmats B. piece f tmates C. tmates D. tmat
( ) 8 They gt much ______ frm thse new bks.
A. ideas B. phts C. infrmatin D. stries
( ) 9 He gave us____ n hw t keep fit.
A. sme advices B. sme advice C. an advice D. a advice
( ) 10 When we saw his face, we knew______ was bad.
A. sme news B. a news C. the news P. news
( ) 11 What______ lvely weather it is!
A. / B. the C. an D. a
( ) 12 ---Wuld yu like______tea? ---N, thanks. I have drunk tw_______.
A. any, bttles f range B. sme, bttles f range
C. many, bttles f ranges D. few, bttle f ranges
( ) 13 He is hungry. Give him ______ t eat.
A. tw breads B. tw piece f bread C. tw pieces f bread D. tw pieces f breads
( ) 14 It really tk him:___ ___ t draw the nice hrse.
A. smetimes B. hur C. lng time D. sme time
( ) 15 I wuld like t have___.
A. tw glasses f milk B. tw glass f milk I C. tw glasses f milks D. tw glass f milks
( ) 16 Can yu give me ____?
A. a tea B. sme cup f tea C. a cup tea D. a cup f tea
( ) 17 Please give me ______ paper.
A. ne B. a piece C. a D. a piece f
( ) 18 Jhn bught______ fr himself yesterday.
A. tw pairs f shes B. tw pair f she C. tw pair f shes D. tw pairs shes
( ) 19 ---Hw many _______ have yu gt n yur farm? ---I’ve gt five.
A. sheeps B. sheep C. pig D. chicken
( ) 20 Sme ______ came t ur schl fr a visit that day.
A. Germans B. Germen C. Germany D. Germanies
( ) 21 In the picture there are many_______ and tw.
A. sheep; fxes C. sheeps; fxes B. sheeps; fx D. sheep;fxs
( ) 22 A grup f______ will visit the museum tmrrw.
A. Hungarian B. Australian C. Japanese D. American
( ) 23 This table is made f______.
A. many glass B. glasses C. sme glasses D. glass
( ) 24 ---What wuld yu like t have fr lunch, sir? ---I’d like____. !
A. chicken B. a chicken C. chickens D. the chicken
( ) 25 Children shuld make_______ fr ld peple in a bus.
A. rm B. a rm C. rms D. the rm
( ) 26 Tables are made f______.
A. wd B. sme wds C. wden D. wds
( ) 27 I wnder why ______ are s interested in actin (武打片) films.
A. peple B. peples C. the peple D. the peples
( )28 have read_______ f the yung writer.
A. wrks B. wrk C. this wrks D. the wrks
( ) 29 Let’s meet at 7: 30 utside the gate f______?
A. the Peple’s Park B. the Peples’ Park C. the Peple Park D. Peple’s Park
( ) 30 ______ Chinese peple are ______ hard wrking peple.
A. /; a B. We; the C. The; the D. The; a
( ) 31 Hw many were there in the street when the accident happened?
A. pliceman B. plices C. plice D. peples
【课后作业】
( ) 1 There is a ____f wd left n the grund.
A. cup B. piece , C. bx D. pair
( )2 There are sixty-seven___ in ur schl.
A. wmen’s teacher B. wmen teachers C. wman teachers D. wmen teacher
( ) 3 There are five___ in ur factry.
A. wman driver B, wmen driver C. wman drivers D. wmen drivers
( ) 4 These ____ were sent t the villages t help the farmers.
A. wmen dctr B. wmen dctrs C. wman dctrs D. wman dctr
( )5 They write mst f their___ in English.
A. business letter B. business letters C. businesses D. businesses letters
( ) 6 We came t a ___ at last .and went in.
A. watch shp B. watches shp ,’C. watching shp D. watchs shp
( )7 This shp sells apples, bananas and things like these. It’s a___.
A. fd shp B. bk shp C. fruit shp D. vegetable shp
( ) 8 She brke a___ while she was washing up.
A. glass f wine B. glass fr wine C. glass wine D. wine glass
( )9 I’ve frgtten bth f the____.
A. rm numbers . B. rms number C. rms numbers D. rm number
( ) 10. September 10th is____ in China.
A. Teacher’s Day B. Teachers’ Day C. Teacher Day D. Teachers Day
( ) 11 ---Is the brm under ____ desk? ---N, it’s under____.
A. the teacher’s; my B. teacher’s; mine C. teacher’s; me D. the teacher’s; mine
( ) 12 Excuse me, where is the___?
A. men’s rm B. mens’ rm C. men’s rms D. men rms
( ) 13 The ftball under the bed is____.
A. Lily and Lucy B. Lily’s and Lucy’s C. Lily’s and Lucy D. Lily and Lucy’s
( ) 14 This is my____ dictinary.
A. sister Mary B. sister’s C. sister, Mary’s D. sister’s Mary’s
( ) 15 He went t ___ shp t buy a shirt.
A. a tailr B. the tailr C. a tailrs D. the tailrs’
( ) 16 Jan is____.
A. Mary’s and Jack sister B. Mary and Jack’s sister
C. Mary and Jack sister D. Mary’s and Jack’s sister
( )17 The pst ffice is a bit far frm here. It’s abut_____.
A. thirty minutes’s walk B. thirty minute’s walk C. thirty minutes’ walk D. thirty minutes walk
( ) 18 Half___ telephne calls are made in English.
A. the wrld B. wrld C. the wrld’s D. wrld’s
( )19 ____ face t the suth.
A. Windws f the rm B. The windws f the rm C. The rm’s windws D. The windws in rm
( ) 20 Please take tw___.
A. picture f the park B. pictures f the park C. the pictures f a park D. picture f a park
( )21 The wrkers are repairing____.
A. the rf f the huse B. a rf f the huse C. rf f the huse D. this rf f huse
( ) 22 The pst card is sent by ____.
A. a friend f my father B. a friend f my father’s C. my father friend D. my father friend’s
( )23 My father is a____. He wrks in a hspital.
A. teacher B. dctr C. farmer D. sldier
( ) 24 ---Which animal lives nly in China? ---The____.
A. tiger B. mnkey C. panda D. elephant
( ) 25 April cme befre___ and after___.
A. March; May B. May; March C. June; May D. March; February
( )26 Which f the fllwing is right?
A. China has a large ppulatin. B. China has much ppulatin.
C. China has many ppulatins. D. China has a great deal f ppulatin.
( )27Please d like this. Fld the paper____ and cut alng the fld.
A. int pieces B. in half C. n halves D. t half
名词的分类
专有名词
表示人名、地名、机构等的名词,如:Tm; China; WTO等
普通名词
可数名词
个体名词:表示单个的人或事物的名称,如:desk; huse; teacher; bk等
集体名词:表示一群人或一些事物的总称,如:peple; class; family; plice等
不可数名词
物质名词:表示无法分为个体的物质的名称,如:water; cffee; meat; wl等
抽象名词:表示抽象概念的词,如:health; beauty; patience等
复合名词
指两个或两个以上的词构成的意义相对稳定的名词,snwfall 降雪量,birthday 生日
名词的数
可数名词
单数
复数
规则变化
不规则变化
不可数名词
数量表达
中考英语语法名词专项练习单选题(附答案): 这是一份中考英语语法名词专项练习单选题(附答案),共2页。
中考英语语法复习——介词的分类、用法归纳及练习(有答案)学案: 这是一份中考英语语法复习——介词的分类、用法归纳及练习(有答案)学案,共13页。学案主要包含了介词的概念,介词的用法,介词短语梳理,介词专项练习等内容,欢迎下载使用。
中考英语语法复习——动词的分类、用法归纳及练习(无答案)学案: 这是一份中考英语语法复习——动词的分类、用法归纳及练习(无答案)学案,共10页。学案主要包含了be动词,助动词等内容,欢迎下载使用。

