- 专题28 想象类作文(三):扩写 课件+教案 课件 16 次下载
- 专题29 新闻写作 课件+教案 课件 18 次下载
- 专题30 写传记 课件+教案 课件 16 次下载
- 专题31 写景作文 课件+教案 课件 21 次下载
- 专题33 写读后感 课件+教案 课件 20 次下载
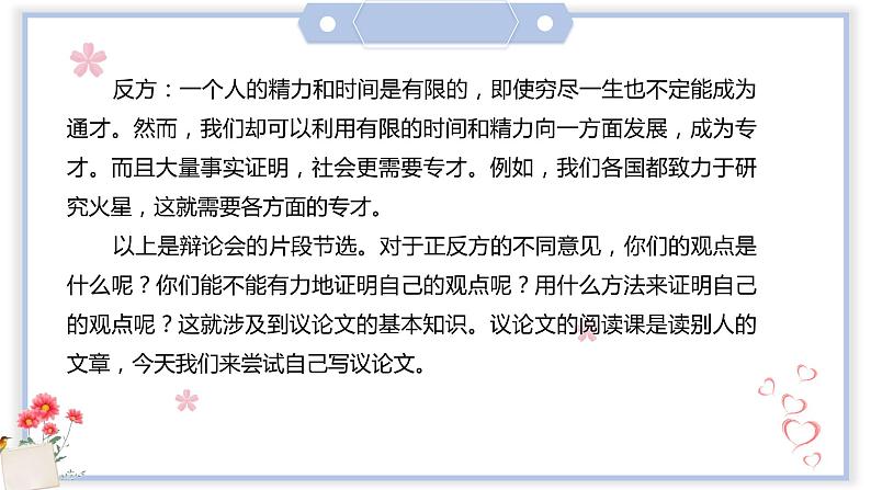
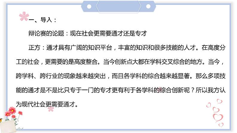
专题32 写简单的议论文 课件+教案
展开2024中考语文复习专项习作作文写作技巧专题(授课课件+范文实例)之32: 这是一份2024中考语文复习专项习作作文写作技巧专题(授课课件+范文实例)之32,共59页。PPT课件主要包含了要义解说,经典解读,策略解密,虚实相生的形式,虚实相生的方法,真题解析,写作导引,范文展示,名师点评等内容,欢迎下载使用。
2022年中考语文专题复习-新闻类考题总结课件(共32页): 这是一份2022年中考语文专题复习-新闻类考题总结课件(共32页),共32页。
2022年考语文专题复习:古诗词赏析课件(共32页): 这是一份2022年考语文专题复习:古诗词赏析课件(共32页),共32页。PPT课件主要包含了中考古诗词赏析目标,★经验分享,★共同学习,★能力延伸,★齐来品析,★小结巩固,诗如情如思,诗如歌如诉,温故知新,表现手法等内容,欢迎下载使用。

