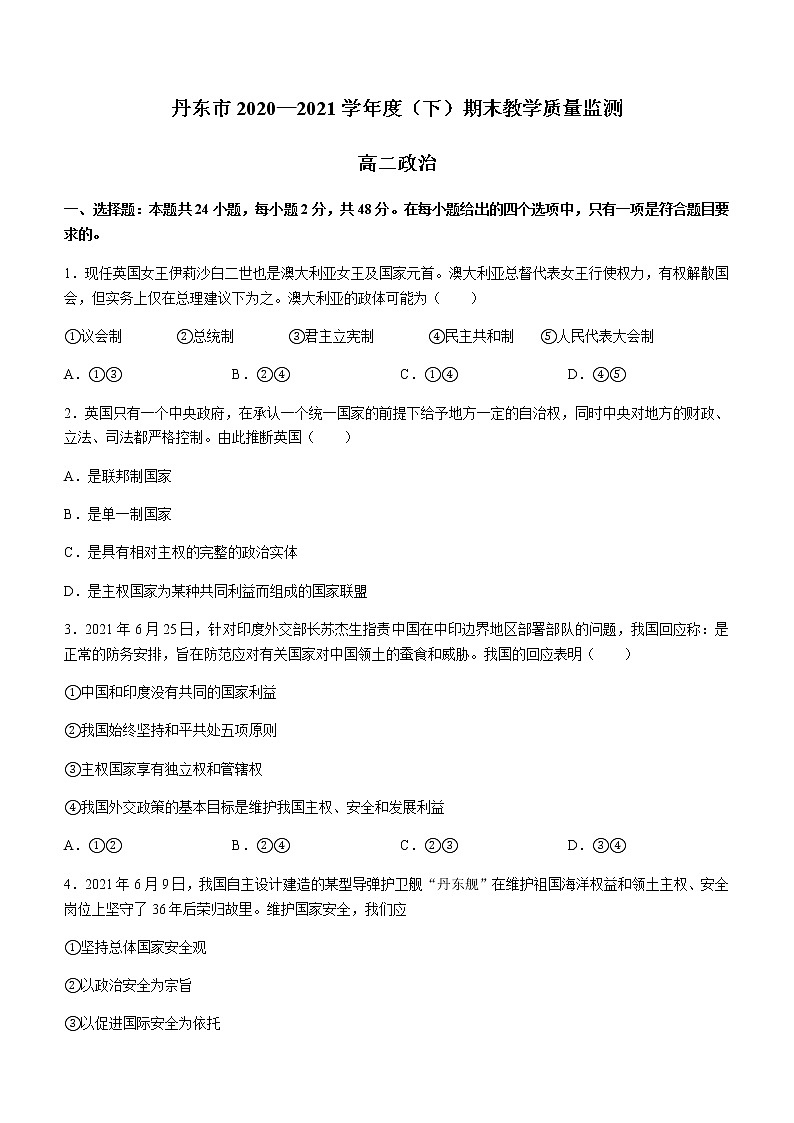
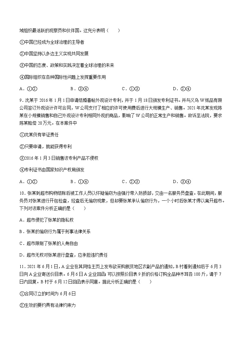
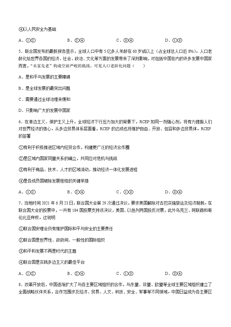
辽宁省丹东市2020-2021学年高二下学期期末教学质量监测 政治试题 Word版含答案
展开辽宁省丹东市2023-2024学年高二上学期期末教学质量监测政治试题: 这是一份辽宁省丹东市2023-2024学年高二上学期期末教学质量监测政治试题,共16页。
辽宁省丹东市2023-2024学年高二上学期期末教学质量监测政治试题(无答案): 这是一份辽宁省丹东市2023-2024学年高二上学期期末教学质量监测政治试题(无答案),共5页。试卷主要包含了红色资源浓缩红色记忆等内容,欢迎下载使用。
2022-2023学年辽宁省丹东市高一上学期期末教学质量监测政治试题含答案: 这是一份2022-2023学年辽宁省丹东市高一上学期期末教学质量监测政治试题含答案,共9页。

