专项14.《家庭电路和安全用电》
展开这是一份专项14.《家庭电路和安全用电》,共22页。
2020全国物理中考题分类汇编——《家庭电路和安全用电》
1.(2020北京市)关于家庭电路和安全用电,下列说法正确是( )
A. 电能表是测量消耗电能的仪表
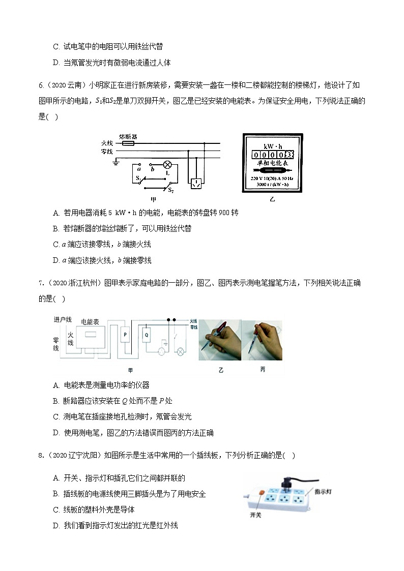
B. 家庭电路中的电冰箱和空调是串联的
C. 用电器电线的绝缘皮破损了仍能继续使用
D. 导致家庭电路中电流过大的原因一定是短路
2.(2020福建省)关于安全用电,下列做法正确的是( )
A. 家用电器失火,先灭火后断电
B. 用湿布擦拭工作中的家用电器
C. 插线板的电源线绝缘层破损,仍继续使用
D. 家用电器的金属外壳必须与三脚插头的长插脚相连
3.(2020山西)如图所示,志愿者小亮正在为社区老人家里更换灯泡。下列操作流程符合安全用电原则的是( )
A. 摘下灯罩→更换灯泡→切断电源→通电测试
B. 切断电源→摘下灯罩→更换灯泡→通电测试
C. 更换灯泡→切断电源→摘下灯罩→通电测试
D. 摘下灯罩→切断电源→更换灯泡→通电测试
4.(2020四川成都)关于家庭电路和安全用电,下列说法正确的是( )
A. 使用验电笔时不能接触笔尾的金属体
B. 电灯开关安装在零线上
C. 空气开关跳闸一定是短路引起的
D. 更换灯泡应先断开开关
5.(2020四川自贡)一种试电笔的构造如图所示,下列说法正确的是( )
A. 使用试电笔时手可以接触笔尖
B. 使用试电笔时手不要接触笔卡
C. 试电笔中的电阻可以用铁丝代替
D. 当氖管发光时有微弱电流通过人体
6.(2020云南)小明家正在进行新房装修,需要安装一盏在一楼和二楼都能控制的楼梯灯,他设计了如图甲所示的电路,S1和S2是单刀双掷开关,图乙是已经安装的电能表。为保证安全用电,下列说法正确的是( )
A. 若用电器消耗5 kW·h的电能,电能表的转盘转900转
B. 若熔断器的熔丝熔断了,可以用铁丝代替
C. a端应该接零线,b端接火线
D. a端应该接火线,b端接零线
7.(2020浙江杭州)图甲表示家庭电路的一部分,图乙、图丙表示测电笔握笔方法,下列相关说法正确的是( )
A. 电能表是测量电功率的仪器
B. 断路器应该安装在Q处而不是P处
C. 测电笔在插座接地孔检测时,氖管会发光
D. 使用测电笔,图乙的方法错误而图丙的方法正确
8.(2020辽宁沈阳)如图所示是生活中常用的一个插线板,下列分析正确的是( )
A. 开关、指示灯和插孔它们之间都并联的
B. 插线板的电源线使用三脚插头是为了用电安全
C. 线板的塑料外壳是导体
D. 我们看到指示灯发出的红光是红外线
9.(2020黑龙江省齐齐哈尔)如图所示的做法中,符合安全用电原则的是( )
A. 导线的绝缘皮破损,仍继续使用
B. 使用电动机时,机壳没有接地
C. 使用试电笔时,要用指尖抵住上端的金属帽
D. 同时使用的用电器总功率过大
10.(2020黑龙江省哈尔滨)下列图中不符合安全用电原则的是( )
A. 使用验电笔时,手应接触笔后端的金属部分
B. 人应远离断线后落地的高压线
C. 电灯的开关应接在零线上
D. 不用湿布擦拭正在工作的电灯
11.(2020广西贵港)下列做法符合安全用电原则的是( )
A. 家庭电路发生火灾时,先灭火再切断电源
B. 在电线上晾晒衣服
C. 有金属外壳的用电器必须要接地
D. 电工师傅站在绝缘凳子,可同时接触火线和零线
12.(2020广西南宁)为了避免雷电灾害,专家建议要躲进具有防雷设施的封闭式建筑物里,且不要靠近与室外有连接的导体。因此,如遇雷雨天气,下列做法中不符合安全防雷的是( )
A.不要靠近金属栏杆
B.在室内要关闭并远离窗户
C.躲进具有防雷设施的建筑物内
D.手机等各种电器可正常使用
13.(2020贵州铜仁)电给人类带来了极大的便利。但不正确用电也会带来很大的危害,甚至会危及生命。下列做法符合安全用电原则的是( )
A. 发生触电事故时,首先应切断电源再进行施救
B. 保险丝断了,可以用铜丝替代
C. 使用试电笔时,手指要碰到笔尖的金属体
D. 只用一只手接触火线,一定不会造成触电事故
14.(2020河南)如果家中有人触电,在不能立即切断电源的情况下,千万不能用手直接去拉触电者,可以用一些物品使触电者脱离带电体。下列物品中不能使用的是( )
A. 木擀面杖 B. 橡胶手套 C. 铝拖把杆 D. 塑料凳子
15.(2020吉林长春)下列做法遵守安全用电原则的是( )
A. 在输电线上晾衣服 B. 更换灯泡前切断电源
C. 用湿手拔电源插头 D. 使用绝缘层老化的导线
16.(2020湖南长沙)进入汛期以来,多地发生强降雨,人们在防汛的同时还要注意用电安全,下列做法正确的是( )
A. 雷天不在大树下躲避
B. 雷雨天在室外使用手机打电话
C. 手上有水时拔用电器的插头
D. 发现有人触电时,立即用手直接将人拉开
17.(2020江苏南京)下列措施符合安全用电规范的是( )
A. 电冰箱的金属外壳接地
B. 使用绝缘皮破损的导线
C. 用湿布擦拭工作的台灯
D. 一个插座上同时使用多个大功率用电器
18.(2020湖北黄石)小椿同学设计了一种照明电路,其设计要求是:用两个开关控制一盏灯,两个开关同时闭合灯才能发光,只闭合其中任意一个开关,灯都不能发光。下面四幅电路图中,既符合上述要求,又符合安全用电要求的是( )
A. B. C. D.
19.(2020内蒙古呼和浩特)现代化的家庭电路不仅让我们生活更安全,更给我们带来了很大的舒适和便捷。如图所示是小清家配电系统的简化电路图。一天,小清在插座上插上了新买的制冷机,开关1“跳闸”了,而其他开关正常,拔掉制冷机后合上开关1.其他用电器仍正常工作,再次插上后又出现了之前的现象。根据以上描述,下列说法正确的是( )
A. 插座出现了短路现象
B. 开关2或者开关3可能被短路
C. 开关4可能断路
D. 开关4允许通过的最大电流远大于开关1允许通过的最大电流
20.(2020湖北武汉)如图所示是现在一般标准住宅户内配电系统方框图。下列说法正确的是( )
A. 电能表用来计量家中所有用电器的总功率
B. 空调正常工作时,吊灯一定发光
C. 如果插座被短路,“漏电保护器”就会切断电流
D. 空气开关“跳闸”,可能是电路发生短路引起的
21.(2020广东省)将电灯、开关和插座接入家庭电路中,接线正确的是( )
A. B. C. D.
22.(2020安徽省)如图所示的家庭电路,当闭合开关时,发现电灯不亮。若原因是图中打“×”的位置发生了断路。则在开关闭合的情况下,用测电笔测试电路中A点时,测电笔氖管______(选填“会”或“不会”)发光。
23.(2020天津)如图所示为部分家庭电路示意图,其中电器元件连接错误的是______(填标号)。
24.(2020辽宁沈阳)家庭电路进户的两条输电线,火线和零线可以用试电笔判断。正确使用试电笔时,手指千万不能到______(选填“笔尖属体”或”笔尾金属体”),当管发光时______(选填“有”或“没有”)电流通过人体。
25.(2020甘肃省金昌市)家庭电路的触电事故都是人体直接或间接跟______线接触造成的。如图所示是测电笔的结构,在使用测电笔时,手能接触测电笔的______(选填“笔尖”和“笔尾”)金属体。
26.(2020吉林)如图是人们常用的插线板。可以用______来判断插孔接的是火线还是零线;当把三脚插头插入三孔插座中时,用电器的金属外壳就会与______相连。以防止触电事故的发生。
27.(2020河北)在家庭电路中,为了防止触电,必须把用电器的开关装在______线上,电冰箱、洗衣机等大功率家用电器的电源插座都用三孔插座,为了安全,三脚插头的接地脚应与用电器的______相连。
28.(2020青海)请用笔画线表示导线,将图中的电灯、开关和插座正确接入家庭电路中。
29.(2020四川自贡)生活中有一种插线板,在使用中发现:插线板上的指示灯在开关断开时不发光,插孔不能提供工作电压;而在开关闭合时指示灯发光,插孔可以提供工作电压;如果指示灯损坏,开关闭合时插孔也能提供工作电压。根据上述现象,请在图中画出开关、指示灯、电阻和插孔的连接方式,并与电源线接通。
30.(2020陕西)如图,将灯泡及开关正确连入家庭电路。
31.(2020山东青岛)教室中有一台空调和多盏标有“220V8W”的电灯,其中黑板前方的电灯L1和L2由一个开关S单独控制,如图所示。
(1)请用笔画线表示导线,将电灯L1、L2和开关S接入电路中,使两灯都能正常发光。
(2)当打开空调时,空气开关“跳闸”。出现这种现象的原因可能是______。
32.(2020甘肃省金昌市)一个房间要安装2盏“220V 40W”的电灯和一个插座,要求开关S只控制两盏灯且每盏灯都能正常发光,请按以上要求将图中元件用笔画线代替导线连接起来。
33.(2020广西贵港)请将图中各元件正确接入电路,其中开关只控制电灯。
34. .(2020江苏苏州)如图,请把节能灯正确接人到家庭电路中。
参考答案
1.【答案】A
【解析】解:
A、电能表是测量电功或用电器消耗电能的仪表,故A正确;
B、家庭电路中电冰箱和空调工作时互不影响,为并联连接,故B错误;
C、电线的绝缘皮破损时应及时更换,否则容易发生触电事故,故C错误;
D、导致家庭电路中电流过大的原因可能是发生了短路,也可能是用电器的总功率过大,故D错误。
故选:A。
(1)电能表是用来测量某用户在一段时间内所消耗的电能多少的仪表;
(2)家庭电路中,各用电器都是并联连接;
(3)电线的绝缘皮破损时容易造成触电事故;
(4)家庭电路电流过大的原因有两个:短路或用电器的总功率过大。
本题综合性较强,重点考查了家庭电路的相关知识,与学生生活联系密切,体现了物理知识和生活的联系。
2.【答案】D
【解析】解:
A、用电器着火时,要先切断电源,再救火,若先灭火易引发触电,故A错误;
B、用湿布擦拭工作中的家用电器,可能会因湿抹布导电而发生触电事故,故B错误;
C、电源线绝缘层破损后要及时更换,防止引发触电事故,故C错误;
D、用电器的金属外壳必须接地,并且三脚插头的“长脚”与用电器的金属外壳相连是为了防止触电,故D正确。
故选:D。
(1)电器着火时,要先切断电源,再救火;
(2)湿物体是导体,接触带电体容易发生触电;
(3)绝缘层破损的电线要及时更换;
(4)家用电器的金属外壳要接地。
本题考查的是日常生活中的一些安全用电常识,值得注意的是:生活用水是导体,金属外壳的用电器一定要接地。
3.【答案】B
【解析】解:更换灯泡之前必须断开开关,切断电源,摘下灯罩,更换灯泡,最后通电测试灯泡是否发光,故B正确,ACD错误。
故选:B。
更换灯泡前首先切断电源,再维修,最后通电测试。
本题考查更换灯泡的流程,一定要记住先切断电源。
4.【答案】D
【解析】解:
A、使用验电笔时,应让手与笔尾的金属体接触,才是正确的,当氖管发光时,说明接触的是火线,故A错误。
B、为了用电的安全,控制电灯的开关应该接在火线上,故B错误;
C、家庭电路中空气开关跳闸是因为电路中电流太大造成的,电流过大的原因可能是发生了短路,也可能是用电器总功率过大,故C错误;
D、更换灯泡时,先断开开关,可以防止发生触电事故,故D正确。
故选:D。
(1)使用验电笔时,应让手与笔尾的金属体接触,不能与笔尖金属体接触;
(2)为了用电的安全,开关应控制火线;
(3)家庭电路电流过大或发生短路,空气开关会跳闸;
(4)维修用电器或更换灯泡时,一定要切断电源。
本题考查了学生对安全用电知识的了解与掌握,平时学习时多了解、多积累,加强安全意识,不能违反。
5.【答案】D
【解析】解:
AB、手不要接触试电笔前端的金属体,必须接触试电笔末端的金属体,使电源和大地之间形成通路,故AB错误;
CD、在使用试电笔时,试电笔的高值电阻和人串联在火线和大地之间,加在两者之间的电压是220V,此时试电笔的高值电阻分担的电压很大,人体分担的电压很小,通过人体的电流很小,氖管发光,不会发生触电事故,因此不能用铁丝代替试电笔中的电阻,故C错误,D正确.
故选D.
(1)使用试电笔辨别火线时,一定要用手触及笔尾的金属部分,否则容易造成误判,认为带电体不带电是十分危险的.使用测电笔时,不能用手触及试电笔前端的金属探头,这样会造成人身触电事故;
(2)试电笔的内部有一个阻值很大的电阻,当人接触试电笔的笔尾金属体,人和测电笔是串联在电路中,如果两者串联在零线和大地之间,加在两者之间的电压是0V,氖管不发光;如果两者串联在火线和大地之间,加在两者之间的电压是220V,此时试电笔的阻值很大分担的电压很大,人体分担的电压很小,不会超过人体的安全电压,氖管发光,但是不会对人造成伤害.
本题考查了测电笔的使用方法,手指一定要接触笔尾的金属体,不会触电的!
6.【答案】D
【解析】解:
A、3000r/kW⋅h表示每消耗1kW⋅h的电能,电能表的转盘转3000r,
用电器消耗5kW⋅h的电能,则电能表转盘的转数:n=3000r/kW⋅h×5kW⋅h=15000r,故A错误;
B、熔丝熔断后,不能用铁丝来代替,因为铁丝的电阻率小、熔点高,用铁丝代替保险丝,不能在电流过大时自动切断电路,故B错误;
CD、为了安全,开关要接在火线、所控制的电灯之间,则由图可知a端应该接火线,b端接零线,故C错误、D正确。
故选:D。
(1)3000r/kW⋅h表示每消耗1kW⋅h的电能,电能表转盘转3000r,据此求用电器消耗5kW⋅h的电能,电能表转盘的转数;
(2)保险丝(熔丝)在电流过大时发热自动熔断,切断电路,从而起到保护电路的作用,保险丝是采用电阻率大、熔点较低的铅锑合金制成的;
(3)为了安全,开关要接在火线、所控制的电灯之间。
本题考查了对电能表相关参数、保险丝的制作材料的理解、开关与所控制的电灯的连接方法,属于基础题目。
7.【答案】D
【解析】解:
A、电能表不是测量电功率而是测量用电器消耗电能的仪表,故A错误;
B、为了用电的安全,断路器应该接在火线上,即接在P处,当断路器断开电路时,后面的用电器和插座是不带电的,故B错误;
C、测电笔在插座接地孔检测时,地线不带电,所以氖管不会发光,故C错误;
D、使用测电笔时,应让手与笔尾的金属体接触,故丙的方法正确,故D正确。
故选:D。
(1)电能表是测量用电器消耗电能(电功)的仪表;
(2)为了用电的安全,断路器应该接在火线上;
(3)接地线与火线之间是不接通的;
(4)使用测电笔时,应让手与笔尾的金属体接触,才是正确的,当氖管发光时,说明接触的是火线。
此题考查的是家庭的连接方法和测电笔的使用方法,是安全用电的常识知识,需要熟记并会应用。
8.【答案】B
【解析】解:
A、指示灯和插孔它们之间都并联的,开关与插线板是串联的,故A错误;
B、插线板的电源线使用三脚插头,是为了使金属外壳的用电器的金属外壳接地,故B正确;
C、插线板的塑料外壳不容易导电,是绝缘体,故C错误;
D、我们看到指示灯发出的红光不是红外线,人的眼睛看不到红外线,故D错误。
故选:B。
(1)家庭电路中,各用电器是并联的;开关与所控制的用电器是串联的;
(2)家用电器的金属外壳要接地;
(3)不容易导电的物体是绝缘体;
(4)人看不见红外线。
本题考查的有关插线板的一些安全用电常识,属于基础知识,要掌握。
9.【答案】C
【解析】解:A、绝缘层破损了的导线仍然使用,容易发生触电事故,故A错误;
B、用电器金属外壳一定要接地,外壳一旦漏电,电流可以及时的导入大地,故B错误;
C、使用测电笔辨别火线时,一定要用要用指尖抵住上端的金属帽,故C正确;
D、在一个普通插线板上长时间同时使用多个大功率用电器,导致电流过大,引发火灾;故D错误。
故选:C。
根据安全用电的常识分析:
(1)绝缘皮破损的导线容易漏电,发生触电事故;
(2)对于金属外壳的家用电器,金属外壳一定接地,防止外壳漏电,发生触电事故;
(3)使用测电笔时手要接触笔尾的金属体;
(4)电路的用电功率较大时,电流过大,易引发火灾。
本题考查了学生对安全用电知识的了解与掌握,平时学习时多了解、多积累,加强安全意识,不能违反。
10.【答案】C
【解析】解:
A、使用验电笔时,手要与笔尾金属体接触,这样才能辨别零线和火线,故A正确;
B、人靠近断线后落地的高压线,易发生跨步电压触电,所以人应远离断线后落地的高压线,故B正确;
C、控制灯泡的开关要接在火线上,开关断开时,灯上没有电,便于维修或更换灯泡,图中接反了,故C错误;
D、生活用水是电的导体,用湿布擦正在工作的电灯时,可能会因湿抹布导电而发生触电事故,故D正确。
故选:C。
(1)验电笔的正确使用是:手接触笔尾金属体,笔尖金属体接触零线或火线,氖管发光的是火线,氖管不发光的是零线;
(2)高压触电:高压电弧触电、跨步电压触电;
(3)家庭电路中,开关要接在火线上,灯泡的螺旋套要接在零线上;
(4)湿物体是导体,接触带电体容易发生触电。
本题考查了生活中的一些安全用电常识,应注意积累并严格遵守,牢记安全用电常识,并在生活中加以运用,有一定的现实意义。
11.【答案】C
【解析】解:
A、用电器着火时,要先切断电源,再救火,若直接用水泼易引发触电。故A不符合安全用电原则;
B、湿衣服是导体,当把湿衣服晾在电线上时,一旦漏电,人接触衣服时会发生触电事故,故B不符合安全用电原则;
C、有金属外壳的家用电器外壳与大地相连接,如果家用电器内部火线绝缘皮破损或失去绝缘性能,致使火线与外壳接通,外壳就带电,人体接触外壳等于接触火线,就会发生触电事故;如果把外壳用导线接地,即使外壳带了电,电流也会从接地导线流走,人体接触外壳就没有危险,故C符合安全用电原则;
D、站在绝缘的凳子上同时触摸火线和零线,形成电流通路,有电流通过人体,造成触电事故。故D不符合安全用电原则。
故选:C。
①电器着火时,要先切断电源,再救火;
②生活用水是导体;
③有金属外壳的家用电器,使用时金属外壳要接地;
④当人体直接或间接接触火线并形成电流通路的时候,就会有电流流过人体,从而造成触电。
熟练掌握家庭电路中的安全用电常识,并能在实践中加以运用,有一定的现实意义,应引起我们的重视。
12.【答案】D
【解析】
A.雷雨天,如果靠近金属栏杆易遭受雷击,不要靠近金属栏杆,不符合题意;
B.雷雨天气时,留在室内,并关好门窗是正确的,不符合题意;
C.雷雨天气时,躲进具有防雷设施的建筑物内,是正确的做法,不符合题意;
D.雷雨天气,手机等各种电器不可正常使用,如果使用这些用电器易遭受雷击,符合题意。
故选D。
13.【答案】A
【解析】解:A、如果用手去拉触电者,也会造成触电事故的发生,应该首先切断电源,然后再进行其他的救护措施,故A符合安全用电原则;
B、保险丝是用熔点低的材料制成的,而铜的熔点高,不能及时熔断,故B不符合安全用电原则;
C、在使用试电笔时,应用手接触笔尾的金属体,用笔尖接触导线,手指不能碰到笔尖的金属体,故C不符合安全用电原则;
D、大地是导体,站在地上的人触到火线,电流通过人体流向大地,形成回路,会触电,故D不符合安全用电原则。
故选:A。
(1)发现有人触电或电引起的火灾,首先切断电源,再实行救援措施;
(2)保险丝是用电阻率大熔点低的铅锑合金制成的,当电流过大时会熔断而保护电路;
(3)使用试电笔时,应让手与笔尾的金属体接触,才是正确的,当氖管发光时,说明是接触的是火线;
(4)触电的实质是当有一定大小的电流通过人体,就会引起人体触电。
要求掌握测电笔的使用方法、触电急救方法、保险丝等知识,是基础题。
14.【答案】C
【解析】解:有人触电时,可以使用绝缘物体使触电者脱离带电体;木擀面杖、橡胶手套、塑料凳子都属于绝缘体,铝拖把杆属于导体,故C符合题意。
故选:C。
导体容易导电,绝缘体不容易导电。据此分析选择。
本题考查了导体和绝缘体的性质,属于基础知识,熟记即可。
15.【答案】B
【解析】
本题考查了学生对安全用电知识的了解与掌握,平时学习时多了解、多积累,加强安全意识,不能违反。
(1)(3)一般的水是导体,湿物体是导体,接触带电体容易发生触电;
(2)灯口是与火线相连的,如果接触会发生触电事故;
(4)电线的绝缘皮破损,人去接触时,容易造成触电事故。
【解答】
A.一般的水是导体,湿衣服也是导体,当把湿衣服晾在电线上时,一旦漏电,人接触衣服时会发生触电事故,故A不符合安全用电原则;
B.通电的情况下,换灯泡时,如果不慎碰到了灯口,会发生触电事故,因此更换灯泡前先切断电源,故B符合安全用电原则;
C.一般的水是导体,湿手拔电源插头,易发生触电事故,故C不符合安全用电原则;
D.电线的绝缘皮破损老化时应及时更换,否则容易发生触电事故或短路(即火线和零线直接连通),故D不符合安全用电原则。
故选B。
16.【答案】A
【解析】解:A、雷天不在大树下躲避,站在大树下躲避,容易发生雷击现象,故A正确;
B、雷雨天在室外使用手机打电话时所发射的电磁波容易引来雷电,造成触电事故,故B错误;
C、水属于导体,手上有水时拔用电器的插头有可能使电流通过水传到人体上,使人体触电,十分危险,故C错误;
D、发现有人触电应该先切断电源,不能直接用手拉开,否则施救者也会触电,故D错误。
故选:A。
(1)雷雨天不能站在大树下;
(2)雷雨天应避免打电话,打电话时所发射的电磁波容易引来雷电,造成触电事故;
(3)水是导体;
(4)发现有人触电,切断电源再进行相应的救治。
本题考查了学生对安全用电知识的了解与掌握,平时学习时多了解、多积累,加强安全意识,学好电、用好电!
17.【答案】A
【解析】解:
A、电冰箱必须使用三脚插头,让金属外壳接地可以防止因漏电导致金属外壳带电而发生触电事故,故A正确;
B、由于导线绝缘皮老化漏电或短路,电路中的电阻几乎为零,会造成电流过大,引发事故;故D错误;
C、用湿布擦拭工作的台灯,湿布中含有大量的水,水是导体,因此人会触电,故C错误;
D、家庭电路中各用电器是并联的,一个插座上同时使用多个大功率用电器,会造成干路电流过大,引起火灾,故D错误。
故选:A。
(1)有金属外壳的用电器,外壳接地;
(2)绝缘皮损坏,则导线会露在外面,容易造成事故;
(3)水是导体,能够导电,因此不能用湿物体接触电器;
(4)家庭电路中各用电器是并联的,一个插座上同时使用多个大功率用电器,会造成干路电流过大,引起火灾。
本题考查了学生对安全用电知识的了解与掌握,平时学习时多了解、多积累,加强安全意识,不能违反。
18.【答案】B
【解析】解:分析电路可知,若两开关并联,则只要闭合一个开关,灯即发光;若两开关串联,则只有两开关都闭合时电路才能接通;为保证安全开关应接在火线上。符合条件的为B。
故选:B。
为保证安全电路设计时要求开关应接在火线上;分析电路可知哪一种设计可以满足只有两开关同时闭合灯才发光。
通过解答本题要掌握:两开关并联时,只要一个开关闭合电路即能接通;两开关串联,必须两个开关均闭合,电路才能接通。
19.【答案】D
【解析】解:
A、插座出现了短路现象,此时空气开关4会跳闸,断开电路,接入制冷机时,空气开关4和空气开关1都不会跳闸,故A错误;
B、开关2或者开关3可能被短路,则整个电路短路,空气开关1跳闸,接入制冷机时,电路的状态不会改变,故B错误;
C、开关4可能断路,接入制冷机时,由于通过制冷机无电流,不会改变电路的状态,故C错误;
D、插上了新买的制冷机,开关1“跳闸”了,而其他开关正常,拔掉制冷机后合上开关1.其他用电器仍正常工作,再次插上后又出现了之前的现象,这表明接入制冷机时,由于电路中的总电流会变大,超出了开关1的额定电流,所以开关1会跳闸,故D正确。
故选:D。
空气开关的作用:当电路中出现短路或用电器的总功率过大时,空气开关会断开电路;
在家庭电路中,各用电器是互不影响的,为并联。
本题考查了家庭电路的故障分析,明确空气开关的工作原理是解题的关键。
20.【答案】D
【解析】解:
A、电能表用来计量家中所有用电器消耗电能多少的仪器,故A错误;
B、家庭电路中各用电器之间是并联的,互不影响,空调正常工作时,吊灯不一定发光,故B错误;
C、如果插座被短路,电路中的电流过大;只有进户线的火线与零线的电流不相等,且差值达到一定值时,漏电保护器也会切断电路,故C错误;
D、空气开关“跳闸”的原因是干路中的电流过大,可能是电路发生短路引起的,也可能是总功率过大引起的,故D正确。
故选:D。
(1)电能表是测量电能多少的仪器;
(2)并联电路各支路互不影响;
(3)(4)带有漏电保护器的总开关具有空气开关和漏电保护器的功能,当出现短路、过载(用电器总功率过大)和漏电时,能自动“跳闸”对人或电路起到保护作用;当电路中的电流过大时,空气开关会断开电路。
掌握家庭电路中各用电器之间的连接以及漏电保护器的应用,回答时注意:通过插座连接的用电器电流也要通过漏电保护器。
21.【答案】D
【解析】
灯泡接法:火线进入开关,再进入灯泡顶端的金属点,零线直接接入灯泡的螺旋套,这样在断开开关能切断火线,接触灯泡不会发生触电事故。既能控制灯泡,又能更安全;三孔插座的接法:上孔接地线;左孔接零线;右孔接火线。
故选D。
22.【答案】会
【解析】解:
图中,开关接在火线与电灯之间,开关闭合后,若“×”的位置发生了断路,A点还与火线连通,所以用测电笔测试A点时,氖管会发光。
故答案为:会。
用测电笔的笔尖接触火线或与火线相连的用电器,测电笔的氖管会发光。
本题考查了测电笔的使用,属于基础题目。
23【答案】②
【解析】
三线插座的接法是:左零右火上接地,所以其连接正确;二线插座的接法是:左零右火,其连接正确;开关应接在灯泡与火线之间,故灯泡的连接错误。
24.【答案】笔尖属体 有
【解析】解:试电笔的正确使用方法是,手接触笔尾金属体,笔尖金属体接触零线或火线,氖管发光的是火线,氖管不发光的是零线,
当笔尖接触火线时,电流会经笔尖、氖管、大电阻、笔尾、人体导向大地,形成通路。这一过程中,人体会成为电路的一部分,会有微弱的电流通过。
故答案为:笔尖属体;有。
使用试电笔时,笔尖接触要检测的导线,手接触笔尾金属体;人体会成为电路的一部分,从而可以使氖管发光。
此题考查对试电笔正确使用方法和工作过程的了解,要牢记。
25.【答案】火线 笔尾
【解析】解:
(1)当人体直接或间接与火线接触时,就会造成触电;
(2)使用测电笔辨别火线和零线时,用手接触笔尾金属体,笔尖接触电线,氖管发光,表明检测的是火线,但是手不能接触笔尖金属体,防止触电。
故答案为:火线;笔尾。
(1)当有一定大小的电流通过人体,就会引起人体触电。
(2)测电笔是用来辨别火线和零线的,使用测电笔辨别时,用手触及笔尾的金属部分,笔尖接触电线,若氖管发光则为火线,否则为零线。
本题是一道基础题,考查了触电的原因、测电笔的使用等,熟练掌握相关基础知识即可正确答题。
26.【答案】测电笔 大地
【解析】解:(1)在家庭电路中,用测电笔来辨别火线和零线;
(3)使用三角插头和三孔插座,多出的那个孔是用来接地线的,当用电器的三脚插头插入时,用电器的金属外壳通过三孔插座与大地相连通,如果金属外壳漏电,地线将人体短路,防止触电事故的发生。
故答案为:测电笔;大地。
(1)在家庭电路中,用测电笔来辨别火线和零线;
(2)三孔插座中间多出的那个孔是用来接地线的,当用电器的三脚插头插入时,用电器的金属外壳通过三孔插座与大地相连通,如果金属外壳漏电,地线将人体短路,防止人触电。
本题考查零线与火线的辨别,使用三孔插座的目的,难度不大。
27.【答案】火 金属外壳
【解析】解:
(1)用电器的开关装在火线上,接触用电器时,可以断开开关,切断火线,防止接触用电器发生触电事故;
(2)为了安全用电,电冰箱、洗衣机等大功率家用电器的电源插座都用三孔插座,三脚插头的接地脚应与用电器的金属外壳相连通,这样若金属外壳的用电器外壳万一带电,电流会通过地线导入大地,防止造成触电事故的发生。
故答案为:火;金属外壳。
(1)开关控制用电器时,开关接在用电器和火线之间,开关能控制用电器,而且断开开关能切断火线,使用用电器更安全;
(2)三孔插座中多出的一个孔是用来接地线的;三脚插头中有一根导线要与用电器金属外壳相连。目的就是为了防止触电。
本题考查了家庭电路的电器连、开关的连接,都是和学生生活联系比较密切的问题,要特别注意,做到学以致用。
28.【答案】解:(1)灯泡接法:火线进入开关,再进入灯泡顶端的金属点,零线直接接入灯泡的螺旋套,这样在断开开关能切断火线,接触灯泡不会发生触电事故;
(2)三孔插座的接法:上孔接地线、左孔接零线、右孔接火线,如下图所示:
【解析】(1)灯泡的接法:火线进入开关,再进入灯泡顶端的金属点;零线直接接入灯泡的螺旋套。
(2)三孔插座的接法:上孔接地线;左孔接零线;右孔接火线。
本题考查了家庭电路的连接,在家庭电路中,安装各个元件,不但考虑各元件能使用,更要考虑使用的安全性。
29.【答案】解:
插线板上的指示灯在开关闭合时会发光,插孔正常通电,说明开关同时控制灯泡和插座,灯泡和插座之间可能是串联,也可能是并联,如果两者并联,开关应该在干路上;由题知,如果指示灯损坏,开关闭合时插孔也能正常通电,说明灯泡和插座之间是并联的;
开关接在灯泡、插座和火线之间控制火线使用更安全;
由于指示灯的工作电压较小,所以需要给指示灯串联一个电阻来分担电源的电压;
三孔插座的接法是左零右火上接地,如图所示:
。
【解析】插线板的指示灯在开关断开时不发光、插孔不能提供工作电压,而在开关闭合时指示灯发光、插孔可以提供工作电压,说明开关同时控制指示灯和插孔;如果指示灯损坏,开关闭合时插孔也能提供工作电压,说明指示灯和插孔可以独立工作、互不影响即为并联,且开关位于干路。
根据用电器之间是否相互影响是判断用电器串联和并联的方法之一;家庭电路中,开关控制用电器,开关一定接在用电器和火线之间,既能控制用电器,又能保证使用安全。
30.【答案】解:
开关要接在火线和灯之间,这样在断开开关时能切断火线,接触灯泡不会发生触电事故。既能控制灯泡,又能更安全。
【解析】灯泡的接法:开关与灯泡串联,且开关要接在火线和灯之间。
掌握家庭电路的灯泡、开关、三孔插座、两孔插座、保险丝的接法,同时考虑使用性和安全性。
31.【答案】电路用电器总功率过大或发生短路
【解析】解:
(1)家庭电路中两盏灯并联,由开关S控制,所以S应在两灯的干路部分,为了安全,开关应先连接火线,由此连接电路如图所示:
(2)当电路中电流过大时,为了保护电路,空气开关跳闸,造成电流过大的原因可能是电路某处有短路或用电器总功率过大;
所以当打开空调时,空气开关“跳闸”,原因可能是电路用电器总功率过大或发生短路。
故答案为:(1)如图所示;(2)电路用电器总功率过大或发生短路。
(1)家庭电路中灯泡应并联,开关要接在火线和所控制两盏灯之间;
(2)家庭电路中电流过大的原因:电路用电器总功率过大或发生短路。
本题考查家庭电路的连接以及电路中电流过大原因的分析,电路连接注意要规范并符合安全用电的要求。
32.【答案】解:要求开关S只控制两盏灯且每盏灯都能正常发光,则两个灯泡是并联的,且与插座之间也是并联的;开关同时控制两个灯泡,灯泡接法:火线进入开关,再进入灯泡顶端的金属点,零线直接接入灯泡的螺旋套,这样在断开开关时,能切断火线与灯泡的连接,接触灯泡不会发生触电事故。既能控制灯泡,又能更安全。
两孔插座的接法,左边接零线,右边接火线。如图所示:
【解析】一个房间要安装2盏“220V 40W”的电灯和一个插座,要求开关S只控制两盏灯且每盏灯都能正常发光,请按以上要求将图中元件用笔画线代替导线连接起来。
掌握家庭电路的灯泡、开关、三孔插座、两孔插座、保险丝的接法,同时考虑使用性和安全性。
33.【答案】解:(1)开关控制电灯时,开关和电灯串联,火线首先过开关再入灯泡顶端的金属点,零线直接连电灯的螺丝口。
(2)三孔插座的接法:左孔接零线,右孔接火线,上孔接地线。如图所示。
【解析】(1)电灯的接法:火线首先进开关,再入灯泡顶端的金属点,零线直接接入灯泡的螺旋口。
(2)三孔插座的接法:左孔接零线,右孔接火线,上孔接地线。
火线首先进开关,再入灯泡顶端的金属点,零线直接接入灯泡的螺旋口,如果火线直接进入电灯,零线过开关进电灯,在断开开关时,火线没有切断,容易发生触电事故。
34.【答案】解:
灯泡接法:火线先进入开关,再进入灯泡顶端的金属点,零线直接接入灯泡的螺旋套,如图所示:
【解析】灯泡的接法:火线进入开关,再进入灯泡顶端的金属点;零线直接接入灯泡的螺旋套,这样在断开开关能切断火线,接触灯泡不会发生触电事故。
本题考查了家庭电路中电灯和开关的接法;要掌握家庭电路的灯泡、开关、三孔插座、两孔插座、保险丝的接法,同时考虑使用性和安全性。
相关教案
这是一份初中物理粤沪版九年级下册第十八章 家庭电路与安全用电1 家庭电路教学设计,共3页。教案主要包含了导入新课,自学互研,合作探究,交流展示,板书设计,教后反思等内容,欢迎下载使用。
这是一份苏科版九年级全册家庭电路与安全用电教案,共7页。教案主要包含了学习目标,课前检测,典例分析,课后练习等内容,欢迎下载使用。
这是一份初中物理粤沪版九年级下册1 家庭电路教案,共3页。教案主要包含了引入新课,新课教学等内容,欢迎下载使用。

