初中语文人教部编版八年级上册口语交际 复述与转述教案
展开口语交际 复述与转述
【教学目标】
1.了解复述与转述的含义和区别。
2.区分详细复述与简单复述,重点学习简单复述。
3.掌握变换人称、转换时空等转述的方法。
【教学课时】
1课时
【教学过程】
一、复习旧知,导入新课
师:七年级我们学习过一篇课文,叫作《穿井得一人》,哪位同学能复述一下这篇课文的内容?
(一生复述课文,其他学生补充交流)
师:生活中离不开传话,传话就离不开复述与转述,如果不注意复述与转述的规则,就会闹出“穿井得一人”的笑话。今天,我们就来探究一下,怎样才能更好地复述与转述。
(板书:口语交际 复述与转述)
【设计意图】让学生复述《穿井得一人》这篇课文,不仅复习了旧知,而且让他们明确复述与转述是生活中常用的口头表达形式,并不是新知识,从而增强学习和探究的自信心和兴趣,自然导入新课。
二、辨析分类,明确复述类型及方法
1.复述的定义
设问:什么是复述?
预设 复述常见的意思有两种,一是把别人说过的话或自己说过的话重说一遍;二是语文教学上指学生把读物的内容用自己的话说出来,是教学方法之一。也就是在理解和记忆的基础上,对有关读物的内容加以整理,有重点、有条理、有感情地把内容再现出来的一种表达方式,它熔理解、记忆、归纳、表达于一炉。
2.复述的类型
复述一般有详细复述和简要复述:
课件出示:
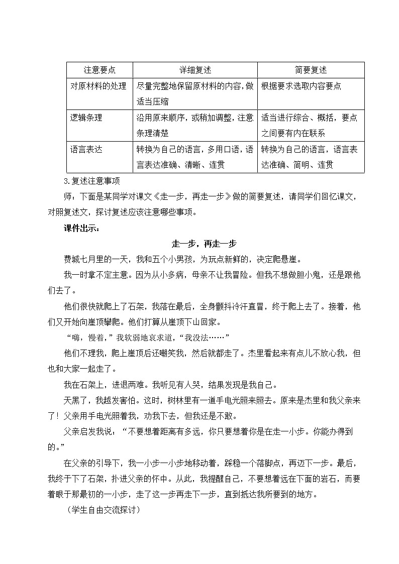
注意要点 | 详细复述 | 简要复述 |
对原材料的处理 | 尽量完整地保留原材料的内容,做适当压缩 | 根据要求选取内容要点 |
逻辑条理 | 沿用原来顺序,或稍加调整,注意条理清楚 | 适当进行综合、概括,要点之间要有内在联系 |
语言表达 | 转换为自己的语言,多用口语,语言表达准确、清晰、连贯 | 转换为自己的语言,语言表达准确、简明、连贯 |
3.复述注意事项
师:下面是某同学对课文《走一步,再走一步》做的简要复述,请同学们回忆课文,对照复述文,探讨复述应该注意哪些事项。
课件出示:
走一步,再走一步
费城七月里的一天,我和五个小男孩,为玩点新鲜的,决定爬悬崖。
我一时拿不定主意。因为从小多病,母亲不让我冒险。但我不想做胆小鬼,还是跟他们去了。
他们很快就爬上了石架,我落在最后,全身颤抖冷汗直冒,终于爬上去了。接着,他们又开始向崖顶攀爬。他们打算从崖顶下山回家。
“嗨,慢着,”我软弱地哀求道,“我没法……”
他们不理我,爬上崖顶后还嘲笑我,然后就都走了。杰里看起来有点儿不放心我,但也和大家一起走了。
我在石架上,进退两难。我听见有人哭,结果发现是我自己。
天黑了,我越发害怕。这时,树林里有一道手电光照来照去。原来是杰里和我父亲来了!父亲用手电光照着我,劝我下去,但我还是不敢。
父亲启发我说:“不要想着距离有多远,你只要想着你是在走一小步。你能办得到的。”
在父亲的引导下,我一小步一小步地移动着,踩稳一个落脚点,再迈下一步。最后,我终于下了石架,扑进父亲的怀中。从此,我提醒自己,不要想着远在下面的岩石,而要着眼于那最初的一小步,走了这一步再走下一步,直到抵达我所要到的地方。
(学生自由交流探讨)
师小结:这位同学把原先1300多字的文章减缩成了400多字,故事仍然饶有兴味。通过刚才的探究,这段复述主要有以下几个优点,也是复述时应该注意落实的基本事项。
课件出示:
复述要注意落实的事项:
1.内容和思路完全符合原文,忠实于原作;2.保留了故事中的重点部分;3.适当穿插了对话;4.将文中部分书面语转化成了口语。
除此之外,不同文体的作品,复述的侧重点也有所不同。
课件出示:
记叙性的材料,要抓住主要人物,按事情的主线简要叙述;议论性的材料,要针对主要观点和论据做简要的陈述;说明性的材料,可抓住事物的主要特征来说。一些优美的修辞或者连接性的段落,均可舍去。
三、实例演练,探究转述方法
1.转述的概念
设问:什么是转述?预设 转述也叫捎话,就是把别人的话说给另外的人听。转述重“转”。这首先是转换,比如人称的转换。当甲让乙告诉丙某事时,用的是第一人称,但乙告诉丙时,就一定要换成第三人称。其次是转达,要准确地把别人的意思表达出来。
师:下面我们就来欣赏一个成功转述的典型例子,然后思考一下文中主人公转述成功的原因。
小红传话
只见凤姐儿站在山坡上招手叫,红玉连忙弃了众人,跑至凤姐跟前,堆着笑问:“奶奶使唤作什么事?”凤姐打谅了一打谅,见他生的干净俏丽,说话知趣,因笑道:“我的丫头今儿没跟进我来。我这会子想起一件事来,要使唤个人出去,不知你能干不能干,说的齐全不齐全?”红玉笑道:“奶奶有什么话,只管吩咐我说去。若说的不齐全,误了奶奶的事,凭奶奶责罚就是了。”凤姐笑道:“你是那位小姐房里的?我使你出去,他回来找你,我好替你说的。”红玉道:“我是宝二爷房里的。”凤姐听了笑道:“嗳哟!你原来是宝玉房里的,怪道呢。也罢了,等他问,我替你说。你到我们家,告诉你平姐姐:外头屋里桌子上汝窑盘子架儿底下放着一卷银子,那是一百六十两,给绣匠的工价,等张材家的来要,当面称给他瞧了,再给他拿去。再里头床头间有一个小荷包拿了来。”
…………
这里红玉……到了李氏房中,果见凤姐儿在这里和李氏说话儿呢。红玉上来回道:“平姐姐说,奶奶刚出来了,他就把银子收了起来,才张材家的来讨,当面称了给他拿去了。”说着将荷包递了上去,又道:“平姐姐教我回奶奶:才旺儿进来讨奶奶的示下,好往那家子去。平姐姐就把那话按着奶奶的主意打发他去了。”凤姐笑道:“他怎么按我的主意打发去了?”红玉道:“平姐姐说:我们奶奶问这里奶奶好。原是我们二爷不在家,虽然迟了两天,只管请奶奶放心。等五奶奶好些,我们奶奶还会了五奶奶来瞧奶奶呢。五奶奶前儿打发了人来说,舅奶奶带了信来了,问奶奶好,还要和这里的姑奶奶寻两丸延年神验万全丹。若有了,奶奶打发人来,只管送在我们奶奶这里。明儿有人去,就顺路给那边舅奶奶带去的。”
话未说完,李氏道:“嗳哟哟!这些话我就不懂了。什么‘奶奶’‘爷爷’的一大堆。”凤姐笑道:“怨不得你不懂,这是四五门子的话呢。”
(节选自《红楼梦》第二十七回,人民文学出版社2008年版,标题为编者所加)
预设 这是一个典型的成功转述的例子。“四五门子”的事,在几句话的转述中,清清楚楚地表达了出来。尽管旁听者完全不知道讲的是什么,但听者能完全领会说者的意思,这说明转述者一是能完整地记住需要转述的内容,二是做了语言上的成功转化,这才让听的人不至于误会。
2.转述注意事项
师:既然转述有一些讲究,同学们针对刚才的转述,接着探讨一下,说一说转述应该注意哪些问题呢?
(学生自由发言)
预设
课件出示:
转述注意事项:
1.时空与人称的转换。同样一件事,今天说与明天说,在这里说与在那里说,跟这个人说与跟那个人说,时间词、方位词、人称词都必须跟着转换,不然就会造成混乱,甚至闹出笑话。
2.体式与风格的转换。不同场合有不同的要求,不同对象也有不同的需要,在重述某一语言材料时,要根据特定的需要作体式或风格的转换。如果给少年儿童讲历史故事,就不能用文言语言,而要转换成现代语言;如果原材料内容深奥,做普及宣传时就得“深入浅出”;如果原材料只是个梗概,为了取得吸引人的效果,也不妨通过想象适当增添一些情节和细节。
3.复述与转述的区别
师:同样都是叙述,复述与转述有什么区别呢?
预设 (1)复述重在“复”,转述重在“转”。(2)复述重在“保值”——保持原汁原味,完整准确,突出要点,但又不是简单的复制粘贴;转述重在“保真”——重在真实、准确地传递信息。(3)复述重在知识的巩固和运用,转述重在学会与人沟通。(4)复述可以创新,转述只能遵循原意。
4.链接中考
课件出示:
(2019·重庆A卷)【请你转述】
班主任王老师对金晶同学说:“我们班想举办一次‘眼健康科普讲座’,听说你的邻居李叔叔是眼科专家,我想邀请他后天下午两点半到班上来做这次讲座,你问问他能来吗?”
第二天,金晶应该怎样向李叔叔转述王老师的话?
预设 李叔叔,您好!我们班明天下午两点半将举办一次“眼健康科普讲座”,您是眼科专家,我们班主任王老师想邀请您来做这次讲座,不知您能否在百忙中抽出时间来?
师小结:转述时注意人称、时间、地点的转变,还要注意礼貌用语。
【设计意图】本环节意在引导学生对转述的概念、注意事项进行探究。通过一个典型的成功转述的例子,让学生体会转述的要点。同时,紧跟一个中考链接,让学生通过考题来检验所学,理论和实践相联系,印象更深刻。
四、你转我转,看我表演
根据下面的材料,进行转述训练。请与同学合作,轮流扮演材料中的人物,再现这件事情。要求转述准确、完整。
张明有了一辆新自行车,刘宇特别想骑一次,但是又不好意思直接跟张明说,所以请李晨帮忙转达自己的想法。听了李晨的话,张明欣然同意,请刘宇第二天上午九点到自己家所在的小区来骑车,并请李晨转述自己的邀请。
(小组内转述,老师随时做出评价)
预设 1.李晨转述刘宇的话,可以说:“张明,你的新自行车真漂亮,刘宇也想骑一下,可以吗?”
2.李晨转述张明的话,可以说:“刘宇,张明同意你骑他的新自行车了,他约你明天上午九点到他们家小区去骑。”
师:再增加点难度,现在我们把复述和转述结合在一起训练,怎么样?
情景:你就是李晨,向老师复述这件事,并且希望老师表扬张明。
(学生尝试复述)
预设 李晨向老师复述:前几天,张明有了一辆新自行车,刘宇特别想骑一次,但又不好意思说,就让我帮忙转述他的想法,张明听了我说的之后,很痛快地就答应了,并且让我邀请刘宇第二天上午九点到他家所在的小区来骑。张明这一点做得很棒,老师您得表扬一下哦。
五、加工信息,学会表述
师:请同学们阅读课本P122第三题,用自己的话告诉同学,什么是经典。
课件出示:
1.经典作品是那些你经常听人家说“我正在重读……”而不是“我正读……”的书。
2.经典作品是这样一些书,它们对读过并喜爱它们的人构成一种宝贵的经验;但是对那些保留这个机会,等到享受它们的最佳状态来临时才阅读它们的人,它们也仍然是一种丰富的经验。
3.一部经典作品是一本每次重读都好像初读那样带来发现的书。
4.一部经典作品是一本即使我们初读也好像是在重温我们以前读过的东西的书。
5.一部经典作品是一本从不会耗尽它要向读者说的一切东西的书。
6.经典作品是这样一些书,我们越是道听途说,以为我们懂了,当我们实际读它们,我们就越是觉得它们独特、意想不到和新颖。
(摘自卡尔维诺《为什么读经典》,黄灿然、李桂蜜译)
师指导:这是一种更为复杂的简要复述型题,也是中考口语交际和综合性学习经常考查的问题。这种题目,实际上是信息的提取和概括,就是通过提炼、概括、压缩、推理、分类等方法获取语段或材料的准确信息,然后用简要复述的形式表述即可。
本题,先分别从六句话中提取中心词,大家找一下。
预设 ①经常听人家说“我正在重读……”
②读过并喜爱它们的人构成一种宝贵的经验
③每次重读都好像初读
④初读也好像是在重温
⑤不会耗尽它要向读者说的一切
⑥觉得它们独特、意想不到和新颖
师:把这六点信息整合在一起,然后用“经典是……”的句式复述即可。
预设 经典是初读如同重温、重读又好像初读那样特别能引人共鸣的书。经典的内涵一直在生长、在蔓延,你必须自己读才能发现,而且不论你何时读,都不会觉得晚。
师小结:解答这一类的题目,一定要注意先把材料的层次理清,可以根据标点符号来逐点梳理,尤其要注意要点的全面。解答时可从以下三个方面入手:
课件出示:
1.找出材料中的关键性词语,如时间、地点、人物,明确主要内容、主要观点或表达意图等基本信息;若是多则材料,则要找出材料与材料间的相同点或不同点。
2.采用“人物+事件”或“事件+如何”的格式复述概括。
3.尽量提取材料原句作答,必要时添加个别字词即可。语言简洁准确,不超过规定字数。
【板书设计】
复述与转述
复述 转述
(复) (转)
保值 保真
完整准确,突出要点
【设计亮点】
本节课的教学立足教材,采用指导和活动相结合的方式组织课堂,避免了传统的灌输式教学模式,调动了学生学习的积极性。复述与转述都是针对已有材料进行的重述,因而在选材方面,指导课选择侧重学生熟知的材料,这样便于集体讲解;活动课采用课后“口语实践”题+考题的模式,既完成了教材预设 任务,又拓宽了学生的视野,使学生在活动训练中提高能力,达成目标。
初中语文口语交际 复述与转述精品教案设计: 这是一份初中语文口语交际 复述与转述精品教案设计,共7页。
初中语文人教部编版八年级上册第五单元口语交际 复述与转述教案: 这是一份初中语文人教部编版八年级上册第五单元口语交际 复述与转述教案,共5页。教案主要包含了复述,转述等内容,欢迎下载使用。
语文八年级上册口语交际 复述与转述精品教案: 这是一份语文八年级上册口语交际 复述与转述精品教案,共4页。教案主要包含了教学目标,教学重点和难点,教学过程,教学方法和手段,课堂练习,辅助教学资源与工具,结论,教学反思等内容,欢迎下载使用。

