四川省省德阳市2021年中考化学真题模拟试题
展开第Ⅰ卷(选择题 24分)
一、选择题:(每小题3分,每小题只有一个选项正确)
1. 保护环境,共建美丽地球家园。以下践行“低碳”生活理念的做法不合理的是
A. 加强新能源汽车的研发和推广应用
B. 废旧书籍、报纸分类回收,再利用
C. 提高煤的开采水平,推广利用煤进行火力发电
D. 减少使用化石燃料,开发利用太阳能、风能等
【答案】C
【解析】
【分析】本题考查环保问题。
【详解】A、加强新能源汽车的研发和推广应用,有利于减少二氧化碳的排放量,故A不符合题意;
B、废旧书籍、报纸分类回收,再利用,有利于保护环境,故B符合题意;
C、推广利用煤进行火力发电会产生二氧化碳,不利于环保,故C不符合题意;
D、减少使用化石燃料,开发利用太阳能、风能等,可以缓解二氧化碳的排放,故D不符合题意;
故选C。
【点睛】本题难度不大,注意在平常学习时生活常识的积累。
2. 海洋是巨大的资源宝库,海水通过“盐田法”得到“粗盐”。实验室中通过溶解、过滤、蒸发三步操作可将“粗盐”中难溶性杂质去除,下列仪器在上述操作过程中不会用到的是
A. 烧杯B. 漏斗
C. 锥形瓶D. 蒸发皿
【答案】C
【解析】
【分析】
【详解】溶解时需要烧杯、玻璃棒;过滤时所需的仪器为铁架台、玻璃棒、漏斗、烧杯;蒸发时需要蒸发皿、铁架台、酒精灯、玻璃棒;所以上述操作中未用到锥形瓶。
故选C。
3. 金俗称“黄金”。近期,德阳市广汉三星堆遗址又发掘出一副黄金面具,向世界再次展现灿烂的华夏文明,也反映出古蜀人高超的金属冶炼技术和加工水平。以下有关说法正确的是
A. 黄色、有金属光泽属于金的物理性质
B. 将黄金敲打成面具的过程是化学变化
C. 颜色与黄金高度相似的黄铜富含黄金
D. 金较活泼,黄金面具出土后易被氧化
【答案】A
【解析】
【分析】本题考查金属的性质。
【详解】A、黄金具有金属光泽的黄色固体,不需要化学变化表现出来,属于物理性质,故选项A说法正确;
B、将黄金敲打成面具的过程,没有新物质生成,是物理变化,故选项B说法不正确;
C、黄铜与黄金颜色相似,但黄铜是铜、锌合金,不是黄金,故选项C说法不正确;
D、金不活泼,即使在高温条件下也不与氧气反应,故选项D说法不正确。
故选A。
【点睛】本题难度不大,结合金属的性质作答即可。
4. 证据推理是化学学科的重要素养之一。下列宏观事实与相关解释或结论不一致的是
A. 50mL水和50mL酒精混合后的总体积小于100mL,是由于分子间存在间隙
B. 夏日雨后初晴,路面的水渍很快消失,主要是由于水分子运动到空气中去了
C. 水通电分解成氢气和氧气,说明水中含有氢、氧两种元素
D. 将CO2通入紫色石蕊试液,试液变红,说明CO2是一种酸
【答案】D
【解析】
【分析】
【详解】A、50mL水和50mL酒精混合后总体积小于100mL,是因为分子之间有间隔,一部分水分子和酒精分子会互相占据分子之间的间隔,故选项解释正确。
B、夏日雨后初晴,气温较高,路面的水渍很快消失,是因为温度升高,水分子很快运动到空气中去了,故选项解释正确。
C、水通电分解成氢气和氧气,说明水中含有氢、氧两种元素,故选项解释正确。
D、二氧化碳通入紫色石蕊试液中,紫色石蕊试液变红,是因为二氧化碳与水反应生成碳酸,碳酸使石蕊溶液变红色,而不是二氧化碳呈酸性,故选项解释错误。
故选:D。
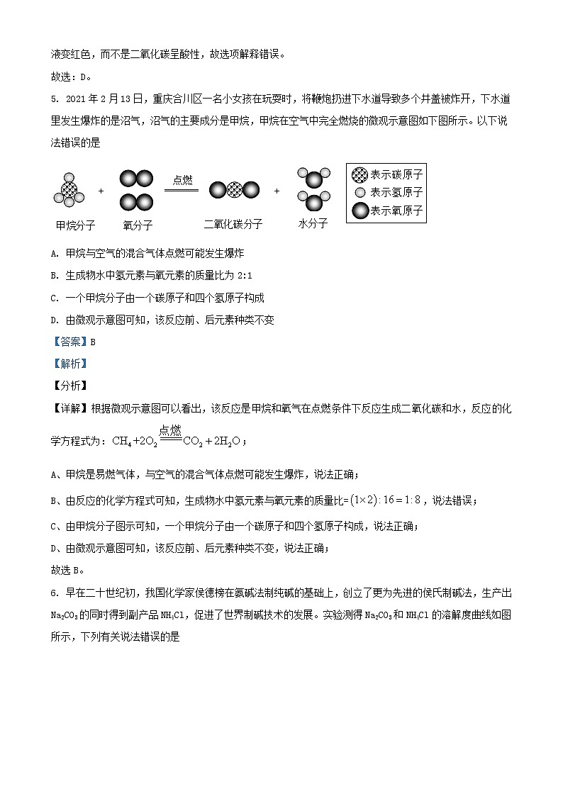
5. 2021年2月13日,重庆合川区一名小女孩在玩耍时,将鞭炮扔进下水道导致多个井盖被炸开,下水道里发生爆炸的是沼气,沼气的主要成分是甲烷,甲烷在空气中完全燃烧的微观示意图如下图所示。以下说法错误的是
A. 甲烷与空气的混合气体点燃可能发生爆炸
B. 生成物水中氢元素与氧元素的质量比为2:1
C. 一个甲烷分子由一个碳原子和四个氢原子构成
D. 由微观示意图可知,该反应前、后元素种类不变
【答案】B
【解析】
【分析】
【详解】根据微观示意图可以看出,该反应是甲烷和氧气在点燃条件下反应生成二氧化碳和水,反应的化学方程式为:;
A、甲烷是易燃气体,与空气的混合气体点燃可能发生爆炸,说法正确;
B、由反应的化学方程式可知,生成物水中氢元素与氧元素的质量比=,说法错误;
C、由甲烷分子图示可知,一个甲烷分子由一个碳原子和四个氢原子构成,说法正确;
D、由微观示意图可知,该反应前、后元素种类不变,说法正确;
故选B。
6. 早在二十世纪初,我国化学家侯德榜在氨碱法制纯碱的基础上,创立了更为先进的侯氏制碱法,生产出Na2CO3的同时得到副产品NH4Cl,促进了世界制碱技术的发展。实验测得Na2CO3和NH4Cl的溶解度曲线如图所示,下列有关说法错误的是
A. t1℃时,100g的Na2CO3饱和溶液中含溶质20g
B. t1℃时,NH4Cl的溶解度大于Na2CO3的溶解度
C. t2℃时,Na2CO3和NH4Cl的饱和溶液中溶质质量分数相同
D. 将t2℃的NH4Cl的饱和溶液降温至.t1℃,有NH4Cl晶体析出
【答案】A
【解析】
【详解】A、t1℃时,碳酸钠的溶解度是20g,即100g水中最多溶20g碳酸钠,则120g的Na2CO3饱和溶液中含溶质20g,符合题意;
B、t1℃时,NH4Cl的溶解度大于Na2CO3的溶解度,不符合题意;
C、t2℃时,碳酸钠和氯化铵的溶解度相等,都是40g,即100g水中最多溶40g碳酸钠或氯化铵,则Na2CO3和NH4Cl的饱和溶液中溶质质量分数相同,不符合题意;
D、将t2℃的NH4Cl的饱和溶液降温至t1℃,有NH4Cl晶体析出,因为氯化铵的溶解度随温度的降低而降低,不符合题意。
故选A。
7. 在化工生产中通过除杂得到较纯净的产品。以下除杂的实验设计不合理的是
A. AB. BC. CD. D
【答案】B
【解析】
【分析】
【详解】A、氧气通过灼热的铜网时可与铜发生反应生成氧化铜,而氮气不与铜反应,能除去杂质且没有引入新的杂质,符合除杂原则,设计合理;
B、CaO能与水反应生成氢氧化钙,反而把原物质除去,不符合除杂原则,设计不合理;
C、硫酸与硝酸钡反应生成硝酸和硫酸钡沉淀,加入适量Ba(NO3)2的溶液,充分反应后过滤,可除去硝酸中的硫酸,设计合理;
D、氯化镁与氢氧化钠反应生成氢氧化镁沉淀和氯化钠,过滤,向滤液中加入适量稀盐酸,除去过量的氢氧化钠,可除去氯化镁,且不引进新杂质,设计合理;
故选B。
8. 碳酸氢钠(NaHCO3)是发酵粉的主要成分,常用于制作糕点、馒头的发泡剂。某同学为探究发酵粉样品中NaHCO3的质量分数,他取样品20.0g,进行如下实验探究:
假设样品中除NaHCO3之外的其他成分加热不发生变化,也不与盐酸反应,直接进入固体B中。下列判断正确的是
A. 加热产生CO2的质量为3.1g
B. 固体A中含有Na2CO3的质量为7.5g
C. 蒸发结晶得到的固体B中含有剩余的HCl
D. 原发酵粉样品中的NaHCO3的质量分数为84.0%
【答案】D
【解析】
【分析】
【详解】A、碳酸氢钠受热分解生成碳酸钠、水和二氧化碳,样品20.0g加热后剩余固体质量为16.9g,根据质量守恒定律可知同,生成二氧化碳和水的质量和为3.1g,说法错误;
B、样品20.0g加热后剩余固体质量为16.9g,生成二氧化碳和水的质量和为3.1g,根据可知,生成二氧化碳和水的质量比为44:18,则生成固体A过程,生成二氧化碳和水的质量分别为2.2g、0.9g,设固体A中含有Na2CO3的质量为x,则
解得x=5.3g,说法错误;
C、盐酸具有挥发性,蒸发结晶得到的固体B中不会含有剩余的HCl,说法错误;
D、根据钠元素守恒,设原发酵粉样品中的NaHCO3的质量为y,则
解得y=16.8g;
原发酵粉样品中NaHCO3的质量分数为,说法正确;
故选:D。
第Ⅰ卷(非选择题 36分)
二、填空题(本题5个小题,36分)
9. “绿色化学”是化工产生中的重要理念。下图为利用尿素工厂废气和磷酸工厂废渣(液)联合生产硫酸钙的工艺流程。
回答下列问题:
(1)副产品的化学式为______。
(2)沉淀池中发生反应化学方程式为_____________。
(3)工艺流程中体现“绿色化学”理念的设计有_________(答一点即可)。
【答案】 (1). CaO (2). (3). CO2循环利用,减少温室气体的排放等
【解析】
【分析】
【详解】(1)由流程图可知,副产品为碳酸钙在煅烧炉中煅烧得到,煅烧碳酸钙生成氧化钙和二氧化碳,则副产品化学式为CaO。
(2)沉淀池中硫酸钙、水、二氧化碳和氨气反应生成碳酸钙和硫酸铵,化学方程式为。
(3)工艺流程中,需要消耗二氧化碳,且二氧化碳能循环使用,体现“绿色化学”理念的设计有CO2循环利用,减少温室气体的排放等。
10. 已知甲、乙、丙、X、Y、Z均为初中化学常见物质,甲、乙、丙为氧化物,X、Y、Z为单质,Z为紫红色金属,其转化关系如下图所示,其中乙→Y在工业上用于赤铁矿冶炼生铁,部分反应物、反应条件和生成物已略去。
回答下列问题:
(1)MnO2中Mn的化合价为________。
(2)有毒气体乙的化学式为________。
(3)Y→Z的化学反应基本类型为___________。
(4)丙为有磁性的黑色固体,则X→丙的化学方程式为________。
【答案】 (1). +4 (2). CO (3). 置换反应 (4).
【解析】
【分析】已知甲、乙、丙、X、Y、Z均为初中化学常见物质,甲、乙、丙为氧化物,X、Y、Z为单质,Z为紫红色金属,可推出Z为铜,乙→Y在工业上用于赤铁矿冶炼生铁,乙为有毒气体,可推出乙为一氧化碳,Y为铁,甲能在二氧化锰的作用下转化为X,可推出甲为过氧化氢,X为氧气,X能转化为丙,丙能转化为Y,可推出丙为四氧化三铁,代入验证,符合题意。
【详解】(1)二氧化锰中氧元素显-2价,设锰元素的化合价为x,根据化合物中,正、负化合价的代数和为零,可得:x+(-2)×2=0,x=+4;
(2)由分析可知,乙为一氧化碳,化学式为:CO;
(3)Y→Z为铁与硫酸铜反应生成硫酸亚铁和铜,该反应符合“一种单质与一种化合物反应生成另一种单质和另一种化合物”的反应,属于置换反应;
(4)丙为有磁性的黑色固体,丙为四氧化三铁,X→丙为铁在氧气中燃烧生成四氧化三铁,该反应的化学方程式为:。
11. 为探究某化工厂固体废物的成分,以便回收有用物质,除掉有害物质。已知固体废物的主要成分是NaCl,还可能含有Na2CO3、K2SO4、NH4NO3、MgSO4、FeCl3,通过以下探究回答下列问题。
(1)气体乙的化学式为_________。
(2)无色溶液A中存在的阴离子有_______。
(3)反应生成气体甲的化学方程式为__________。
(4)原固体废物中一定存在的物质有___________。
【答案】 (1). CO2 (2). (3). (4). NaCl、Na2CO3、NH4NO3
【解析】
【分析】已知固体废物的主要成分是NaCl,还可能含有Na2CO3、K2SO4、NH4NO3、MgSO4、FeCl3,加水溶解,加适量氯化钡溶液,生成白色沉淀和无色溶液B,则固体废物一定不含氯化铁,白色沉淀中加入足量稀硝酸,得到气体乙和无色溶液C,Na2CO3、K2SO4、MgSO4与氯化钡反应均能产生白色沉淀,但只有碳酸钠与氯化钡反应生成的碳酸钡沉淀能溶于硝酸,则固体废物一定不含K2SO4、MgSO4,一定含Na2CO3,碳酸钡与稀硝酸反应生成硝酸钡、水和二氧化碳,气体乙为二氧化碳;
固体废物中加入过量的氢氧化钠溶液,生成刺激性气味气体甲和无色溶液A,可知甲为氨气,则固体废物一定含NH4NO3,NH4NO3与NaOH反应生成硝酸钠、氨气和水,综上所述,原固体废物中一定存在的物质有氯化钠、碳酸钠、硝酸铵。
【详解】(1)由分析可知,气体乙的化学式为。
(2)由分析知,固体废物中含氯化钠、碳酸钠、硝酸铵,加入过量的氢氧化钠溶液,NH4NO3与NaOH反应生成硝酸钠、氨气和水,则无色溶液A中含有氯化钠、碳酸钠、硝酸钠、氢氧化钠,故存在的阴离子有。
(3)反应生成气体甲的化学方程式为。
(4)原固体废物中一定存在的物质有氯化钠、碳酸钠、硝酸铵(NaCl、Na2CO3、NH4NO3)。
12. 厉害了,我的国!5月15日,“天问一号”巡视器成功着陆于火星乌托邦平原,我国首次火星探测器任务着陆火星取得圆满成功。运载“天问一号”探测器的“长征五号遥四”常用氢氧燃料提供动力。结合以下装置探究氢气、氧气的相关实验,回答下列问题。
(1)上图的仪器甲的名称为__________________。
(2)在实验室用高锰酸钾做原料制取氧气,发生装置应选择_________(填标号),选用装置F采用排空气法收集,氧气应从________(填“h”或“i”)通入。
(3)采用锌与稀盐酸反应制取氢气,反应原理为(用化学方程式表达)____________,选择上述恰当装置,组装一套制取、除杂、并收集一瓶氢气的装置,所选装置的接口连接顺序为a→( )( )→( )( )→h(填接口标号)。
【答案】 (1). 酒精灯 (2). A (3). i (4). (5). g (6). f (7). d (8). e
【解析】
分析】
【详解】(1)上图的仪器甲的名称为酒精灯。
(2)在实验室用高锰酸钾做原料制取氧气,属于固体加热型,发生装置应选择A,选用装置F采用排空气法收集,氧气密度比空气大,应从i通入。
(3)采用锌与稀盐酸反应制取氢气,锌与稀盐酸反应生成氯化锌和氢气,反应的化学方程式为,选择上述恰当的装置,组装一套制取、除杂、并收集一瓶氢气的装置,先用氢氧化钠溶液除去氯化氢气体,再通过浓硫酸干燥,氢气密度比空气小,用向下排空法收集,所选装置的接口连接顺序为a→(g)→(f)→(d)→(e)→h。
13. 某课外活动小组同学取一定量的铜与氧化铜的粉末固体混合物放入烧杯中,加入50g稀硫酸,恰好完全反应,烧杯中固体的质量随收集变化情况如图所示。计算所用稀硫酸的溶质质量分数。
【答案】解:剩余固体是铜,即混合物中铜是2g,所取粉末中氧化铜的质量为:10g-2g=8g,
设硫酸的质量为x,
解得x=98g,
所用稀硫酸的溶质质量分数=
答:所用稀硫酸的溶质质量分数是19.6%。
【解析】
【分析】
【详解】见答案。
选项
物质
杂质
实验设计
A
N2
O2
通过灼热的足量铜网,充分反应
B
CaO
CaCl2
加水充分溶解,过滤,洗涤,干燥
C
硝酸
H2SO4
加入适量Ba(NO3)2的溶液,充分反应后过滤
D
NaCl
MgCl2
溶于水。加入稍过量的NaOH溶液,充分反应后过滤,向滤液中加入适量稀盐酸,蒸发结晶
2023年四川省德阳市中考化学真题(无答案): 这是一份2023年四川省德阳市中考化学真题(无答案),共4页。试卷主要包含了选择题等内容,欢迎下载使用。
2022年四川省德阳市中考化学真题(解析版): 这是一份2022年四川省德阳市中考化学真题(解析版),共10页。试卷主要包含了 已知等内容,欢迎下载使用。
【中考真题】2022年四川省德阳市中考化学试卷(附答案): 这是一份【中考真题】2022年四川省德阳市中考化学试卷(附答案),共12页。

