初中化学第二单元 探索水世界综合与测试单元测试同步达标检测题
展开鲁教版九年级化学
第二章 我们周围的空气 单元测试题
考试总分: 100 分 考试时间: 120 分钟
学校:__________ 班级:__________ 姓名:__________ 考号:__________
一、选择题(共 10 小题 ,每小题 1 分 ,共 10 分 )
1. 空气是一种宝贵的自然资源,在空气中体积分数约占的成分是
A. 氧气 B. 氮气 C. 二氧化碳 D. 稀有气体
2. 实验室用加热氯酸钾的方法制取氧气并用排水法收集,下列仪器在组装时的前后顺序正确的是
A. ②①④③ B. ①②④③ C. ①②③④ D. ②①③④
3. 右图装置常用来测定空气中氧气的含量。下列对该实验的认识中正确的是
A. 红磷燃烧产生大量白色烟雾
B. 燃烧匙中的红磷可以换成细铁丝
C. 该实验可说明N2难溶于水
D. 红磷的量不足会导致进入集气瓶中水的体积大于1/5
4. 实验室用高锰酸钾加热制取氧气时,必须用到的一种仪器是
A. 酒精灯 B. 燃烧匙 C. 石棉网 D. 量筒
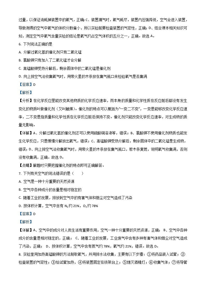
5. 如图所示装置可用于测定空气中氧气的含量,实验前在集气瓶内加入少量水,并做上记号.下列说法中不正确的是
A. 红磷燃烧结束后立刻打开弹簧夹
B. 实验时红磷一定要过量
C. 实验前一定要检查装置的气密性
D. 该实验证明氧气约占空气总体积的
6. 下列说法正确的是
A. 分解过氧化氢的催化剂只有二氧化锰
B. 氯酸钾只有加入了二氧化锰才会分解
C. 高锰酸钾受热分解后,剩余固体中的二氧化锰是催化剂
D. 向上排空气法收集氧气时,用带火星的木条放在集气瓶口来检验氧气是否集满
7. 下列有关空气的说法错误的是( )
A. 空气是一种十分重要的天然资源
B. 空气中各种成分的含量是相对稳定的
C. 随着工业的发展,排放到空气中的有害气体和烟尘对空气造成了污染
D. 按体积计算,空气中含有N2约21%,O2约78%
8. 实验室用加热高锰酸钾方法制取氧气,并用排水法收集,主要有以下步骤:①将药品装入试管;②检查装置的气密性;③给试管加热,④将装置固定在铁架台上;⑤熄灭酒精灯;⑥收集气体;⑦将导管从水槽中取出.正确的操作顺序是
A. ①②④③⑥⑤⑦ B. ②①④③⑥⑦⑤
C. ②①④③⑥⑤⑦ D. ②①④③⑦⑥⑤
9. 禁止燃放烟花爆竹,是防止环境污染的一项重要措施,由燃放烟花爆竹引起的污染是
水源污染 大气污染 噪声污染 三项污染都存在.
A. B. C. D.
10. 实验室用过氧化氢制取氧气,若实验中忘记加入二氧化锰,其结果是
A. 不产生氧气 B. 生产氧气速度慢
C. 产生氧气的总量少 D. 没有影响
二、填空题(共 6 小题 ,每小题 1 分 ,共 6 分 )
11. 空气质量预报主要内容包括:首要污染物、空气污染指数和空气质量级别.空气污染与空气质量级别的对应关系(表)
空气污染指数 | |||||||
空气质量状况 | 优 | 良 | 轻度污染 | 轻度污染 | 轻度污染 | 重度污染 | 重度污染 |
空气质量级别 |
年月日我国部分城市空气质量日报(表)
城市 | 首要污染物 | 空气质量指数 | 空气质量级别 |
广州 | 可吸入颗粒物 | 轻度污染 | |
天津 | 可吸入颗粒物 | ① | |
昆明 | 二氧化硫 | 良 | |
海口 | – | 优 |
上述城市中易出现酸雨的城市是________;
请根据表和表的内容,确定当日天津的空气质量级别:①________.
为了提高广州的空气质量,请你至少提出两项可以提高广州空气质量的措施:
①________;②________.
12. 某化学兴趣小组在做“铁在氧气里燃烧”实验时,进行了一系列探究活动,请你一同参与.
【探究一】:铁丝燃烧是否需要纯氧
【实验内容】:取的铁丝,分别在体积分数为、、、的中实验.
实验现象
实验现象 | 燃烧剧烈、燃烧时间长,效果好 | 燃烧比弱,燃烧时间短,实验成功 | 燃烧比弱,燃烧时间更短,实验成功 | 难以燃烧,只是发红 |
【结论】:就铁丝而言,燃烧所需氧气的最低体积分数为________,且氧气浓度越大,燃烧现象越________.(填“剧烈”或“不剧烈”);
【探究二】:铁丝燃烧产生火星四射的原因
图中螺旋状铁丝的末端系一根火柴的作用是________;
小明按图实验时,集气瓶炸裂了,其可能的原因是________;
小明对铁丝在氧气中燃烧为什么会火星四射进行探究.下表是他将纯铁丝和不同含碳量的铁丝(铁丝直径为)放入氧气中燃烧时的实验现象的记录.请你分析完成下表:
物质 | 纯铁丝 | 含碳的铁丝 | 含碳的铁丝 | 含碳铁丝 |
燃烧时 的现象 | 无火星四射现象, 熔断 | 剧烈燃烧 极少火星 | 剧烈燃烧 少量火星 | ________ |
通过以上实验,说明铁丝燃烧产生火星四射现象和________(填元素符号)有关.
13. 绿色化学又称环境友好化学,他给化学家提出一项新的挑战,其核心就是要________.
14. 氧气在加压、降温条件下会变为________色液体或固体.这是________变化.液态氧气一般储存在________中.
15. 硫在氧气中燃烧的现象是________做此实验时为集气瓶底放少量水是为了防止________.
16. 生活中处处有化学,通过学习已经知道:
太空飞行人员需要携带的气体是________;
铁生锈、食物腐烂是因为空气中有________;雨雪等自然现象证明空气中有________;
鱼能在水中生存是因为氧气________溶于水;空气中氧气的主要来源________.
三、解答题(共 2 小题 ,每小题 9 分 ,共 18 分 )
17. 为什么工业制氧属于物理变化?
18. (1)PM2.5是什么________?
(2)实验室制取氧气和工业制取氧气原理的根本区别是什么________?
四、实验探究题(共 6 小题 ,每小题 11 分 ,共 66 分 )
19. 某校化学兴趣小组的同学利用下图装置进行实验.
实验目的:①用高锰酸钾制取一瓶氧气,做细铁丝燃烧的实验.
②粗略测定加热一定质量的高锰酸钾所收集到的氧气体积.
反应原理:加热高锰酸钾制氧气.化学方程式为________.
仪器认识:写出上图中仪器①、②的名称:①________,②________.
装置连接:为达到实验目的②,各装置的正确连接顺序是(填接口的字母):________________
问题分析:①实验过程发现瓶中的水变红了,原因是________;
②用收集到的氧气做细铁丝燃烧的实验时,发现瓶底炸裂,发生失误的操作原因可能是________.
③根据高锰酸钾的质量算出产生的氧气质量为理论值.如果实际测得氧气的体积超过理论值,你认为原因可能是________.
20. 实验与探究:追踪氧气和二氧化碳足迹
据科学家估计,全世界生物的呼吸和燃烧所消耗的氧气,每秒钟可达万吨左右.但是我们生活中并没有明显感到环境中氧气不足,这是什么原因呢?事实上,把地球作为一个整体,一些化学变化在消耗氧气的同时,另一些变化又在产生氧气,并且维持一种动态平衡.科学研究发现,地球的再生氧气主要来源于地球臭氧层电场电流对水分子的电解和绿色植物的光合作用.下图是自然界中碳、氧循环的主要途径:
根据上图,运用你学过的有关知识,回答下列问题.
(1)试写出自然界中两种不同类型的消耗氧气的途径
① ________ ② ________
(2)请你设计一个实验,模拟(1)中消耗氧气的一种变化.将实验方案写在下面: ________ 。
(3)在实验中,为了获得少量氧气,可以根据物质的性质,选择含有 ________ 元素的物质,通过控制反应条件来实现.请你用化学方程式表示在实验室里产生氧气的一个变化 ________ .
(4)另外有一种实验室产生少量氧气的简易方法:用过氧化氢的水溶液做反应物,反应条件是常温和二氧化锰做催化剂,反应的化学方程式为 ________ .若根据该反应制取氧气,则发生装置跟制取 ________ 气体的发生装置相同,需要的仪器有 ________ .与实验室用氯酸钾制取氧气比较,该反应的优点是 ______ .现用溶质质量分数为30%、密度为1.1g/mL的过氧化氢溶液制取氧气.实验中,发现二氧化锰与过氧化氢溶液混合后,装置中产生氧气的速度太快,你认为可能的原因有 ________________ .
(5)从图中可以看出,碳和氧的循环过程是紧密联系在一起的一种自然过程.事实上,地球上的碳只有0.9%参与循环,99.1%都固定在岩石圈中,然而,人类对能源和资源的过度开发利用,已经影响到自然界中碳、氧循环.
①在上面叙述中所说中碳、氧循环是指 ________ 的循环.
A.碳和氧的单质B.氧气和二氧化碳C.碳元素和氧元素
②根据自然界中碳、氧循环示意图,试分别写出一个自然界中产生和消耗二氧化碳气体的化学方程式.
产生二氧化碳的反应 ________ ,消耗二氧化碳的反应 ________ .
③为了遏制大气中二氧化碳不断增加的趋势,维护好自然界中碳、氧循环,请你提出两点措施 ________ ; ________ .
21. 对大量实验事实进行分析,找出一些规律,再根据这些规律,对一些物质的性质作出推测,这是化学学习中必须训练的科学方法,请仿照下表中的示例,以初中学过的酸碱盐化学性质为例,填写空白.
实验事实(写化学方程式) | 规律 |
示例:Zn+H2SO4=ZnSO4+H2↑ | 酸溶液+活泼金属盐+氢气 |
(1)________ | ________ |
(2)________ | ________ |
22. 空气看不见也摸不着,你能设计简单的实验证明它的存在吗?请说出操作过程、实验现象及结论__________.
23. 如图是实验室常用的实验仪器与装置.依据题目要求回答下列问题:
写出标号仪器的名称① ________ ② ________ .
实验室制取氧气有多种方法,如分解过氧化氢溶液、加热高锰酸钾、 ________ 、 ________ 等.
采用分解过氧化氢溶液制氧气有许多优点,如: ________ (填序号).
①产物无污染 ②不需加热 ③需加热 ④生成物只有氧气
甲同学用分解过氧化氢溶液的方法制取并收集氧气应分别选择 ________ (填字母序号)装置,加入药品前应注意检验装置的 ________ 性.
乙同学选择装置以高锰酸钾为原料制取氧气,他应该装置试管内导管口处添加了一小团棉花,其目的是 ________ .
丙同学对乙同学的制氧装置产生了质疑,他认为加热高锰酸钾时,在试管较小的空间内氧气浓度高、温度也较高,而棉花是易燃物质,实验时可能会发生危险,他建议采用不易燃烧的丝状物质代替棉花更安全.判断丙同学的观点正确与否,你认为较科学的依据是 ________ (填序号).
①依据教科书的观点 ②依据老师的观点 ③依据实验事实
试计算一间空间的教室里含有氧气的质量为多少克?________
24. 用作牙膏摩擦剂的轻质碳酸钙可以用矿石来制备,某化学兴趣小组设计了种转化流程,如图所示.
【生产流程】
【相关资料】
a.二氧化碳持续通入氢氧化钙溶液发生如下反应:
,;
b.碳酸氢钙微溶于水,微热易分解:;
c.生石灰与水充分反应后可得到颗粒非常细小的熟石灰浆.
问题讨论】
小王主张用流程①、②、④和操作的设计.请写出反应①和④的化学方程式:
①________;④________;
操作包括搅拌和________、洗涤、烘干等工序;该流程中,通过反应④可回收副产品_____.
小李认为流程①、②、③和操作比小王的主张更好,理由是:________;
制轻质碳酸钙时,为________(选填“悬浊液”或“溶液”),理由是:________.
小李认为得到的产品中可能含有杂质,所以操作包括搅拌、________和过滤、烘干等工序,以提高产率.
【产品含量测定】含量的测定:取产品,研成粉状后,按图进行实验.
实验步骤:
①连接好装置,检查气密性; ②打开弹簧夹,在处缓缓通入一段时间空气;
③称量的质量; ④关闭弹簧夹,慢慢滴加稀硫酸至过量,直至中无气泡冒出;
⑤打开弹簧夹,再次缓缓通一段时间空气;⑥称量的质量,得前后两次质量差为.
问题探究
①产品研成粉的目的________;
②装置的作用是________;装置的作用是________,
③若没有装置,则测定的的质量分数会________(填“偏大”、“偏小”、“不变”).
称量的质量,得前后两次质量差为,可求得产品中的质量分数为________.
【总结反思】
某同学设计上述实验方案测定牙膏中钙元素的质量分数:向一定量牙膏中加入过量稀盐酸,测定生成的质量,据此计算牙膏中钙元素的质量分数.小李同学认为即使排除实验仪器和操作的影响,上述测定的结果仍不一定准确,理由是________.
鲁教版第二单元 探索水世界综合与测试当堂达标检测题: 这是一份鲁教版第二单元 探索水世界综合与测试当堂达标检测题,共10页。试卷主要包含了选择题,填空题,探究实验题等内容,欢迎下载使用。
初中化学鲁教版九年级上册第二单元 探索水世界综合与测试课时练习: 这是一份初中化学鲁教版九年级上册第二单元 探索水世界综合与测试课时练习,文件包含第二单元探秘水世界九年级化学上册阶段检测鲁教版原卷版doc、第二单元探秘水世界九年级化学上册阶段检测鲁教版解析版doc等2份试卷配套教学资源,其中试卷共21页, 欢迎下载使用。
初中化学鲁教版九年级上册第六单元 燃烧与燃料第二节 化石燃料的利用当堂达标检测题: 这是一份初中化学鲁教版九年级上册第六单元 燃烧与燃料第二节 化石燃料的利用当堂达标检测题,文件包含精品解析鲁教版九年级上册化学62化石燃料的利用同步测试题原卷版doc、精品解析鲁教版九年级上册化学62化石燃料的利用同步测试题解析版doc等2份试卷配套教学资源,其中试卷共15页, 欢迎下载使用。

