山东省济宁市鱼台县2020-2021学年七年级下学期期末生物试题(word版,含答案)
展开2020~2021学年度第二学期期末教学质量检测
七年级生物试题
(满分50分)
第Ⅰ卷(选择题 共20分)
选择题:(下列各题的四个选项中,只有一项最符合题意,每小题1分,共20分)
1.小红和小华在做“探究唾液对淀粉的消化作用”实验时,他们将等量的唾液和清水分别装入盛有等量馒头碎屑的试管A和试管B内,搅拌均匀,再将两支试管放在37℃的温水中10分钟,取出试管并滴入碘液,发现A不变蓝,B变蓝。通过此实验可以得出的结论是
A.淀粉被唾液分解成了其他物质 B.淀粉能使唾液发生变化
C.唾液将淀粉转变成了葡萄糖 D.唾液可以将淀粉转变为麦芽糖
2.下表为四种人工食品的主要成分含量及总质量。若摄食等量的此四种食品,则依据表中资料判断,下列哪种食品可提供最多的能量?
人工食品 | 主要成分含量 | 总质量 |
A | 蔗糖2.5克、维生素1.5克、无机盐1克 | 5克 |
B | 蔗糖4.5克、无机盐0.5克 | 5克 |
C | 蔗糖1克、维生素3.5克、无机盐0.5克 | 5克 |
D | 维生素2克、无机盐1.5克、蔗糖1.5克 | 5克 |
3.胸廓有节律地扩大和缩小,从而完成吸气和呼气。人体呼出的气体与吸入的气体相比,主要区别是
A.呼出的气体中氧气含量减少,二氧化碳含量增多
B.呼出的气体中氧气含量增多,二氧化碳含量减少
C.呼出的气体中氧气和二氧化碳含量都增多,氮气含量减少
D.呼出的气体中氧气和二氧化碳含量都减少,氮气含量增多
4.人体内的血液只能向一个方向流动,也就是说血液循环具有单向性,人体四肢静脉管壁的内表面有防止血液倒流的静脉瓣。下列四种表示静脉内血液流动状况的图示,正确的是
A B C D
5.小军同学不小心磕破了头部,因没及时治疗引起伤口感染,医生在他的臀部注射消炎药进行治疗。药物到达伤口经历的血液循环途径是
A.只经历了体循环
B.只经历了肺循环
C.先进入体循环,接着进入肺循环,后又进入体循环
D.先进入肺循环,接着进入体循环,后又进入肺循环
6.如下图所示,甲是人体内三种血管的关系示意图,其中箭头表示血液流动方向;乙图表示a、c血管血液中的气体含量。下列各项正确的是
A. a血管为肠静脉 B. c血管为肺动脉
C. a 血管内流的是动脉血 D. b表示肺部毛细血管
甲 乙
7.小俊伤口发炎,医生要给她注射青霉素,注射之前先做皮试,做皮试的时候,小俊感觉特别疼,这是因为皮肤的下列哪种结构中有丰富的感觉神经末梢?
A.表皮 B.真皮 C.角质层 D.生发层
8.侏儒症和糖尿病都是由于人体内激素分泌异常引起的疾病。下列各项中与上述疾病相对应的激素是
A.胰岛素、生长激素 B.甲状腺激素、生长激素
C.生长激素、胰岛素 D.生长激素、甲状腺激素
9.以下几种生命现象中,不属于反射活动的是
A.寒冷的环境中,人的身体发抖 B.含羞草的叶被触动时,叶柄自然下垂
C.气温升高时,人体皮肤血管扩张 D.食物误入喉腔,引起剧烈咳嗽
10.下图为缩手反射反射弧的模式图,若④处损伤,其他部分正常,当感受器受到刺激时将表现为
A.有感觉,且能缩手 B.有感觉,但不能缩手
C.无感觉,但能缩手 D.无感觉,且不能缩手
11.视觉形成过程中,外界物体反射的光线,形成物像、最终产生视觉的场所分别是
A.晶状体、视网膜 B.角膜、大脑皮层的视觉中枢
C.视网膜、大脑皮层的视觉中枢 D.大脑皮层的视觉中枢、大脑皮层的视觉中枢
12.青少年如果不注意用眼卫生,如长时间近距离注视电视屏幕或操作电脑,就会导致眼中某个结构过度变凸且不能恢复原状而形成近视。变凸的这一结构是
A.①角膜 B.②玻璃体 C.③晶状体 D.②晶状体
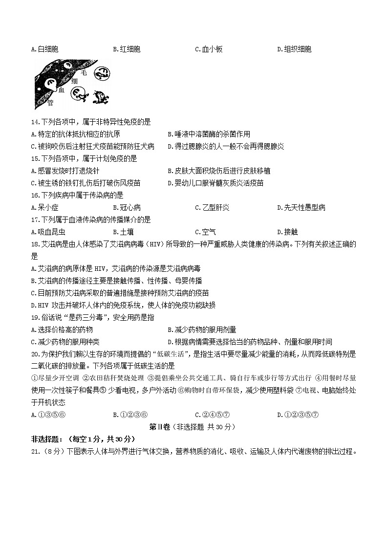
13.请根据右图判断,图中所示4个大的细胞是
A.白细胞 B.红细胞 C.血小板 D.组织细胞
14.下列各项中,属于非特异性免疫的是
A.特定的抗体抵抗相应的抗原 B.唾液中溶菌酶的杀菌作用
C.被狗咬伤后注射狂犬疫苗能预防狂犬病 D.得过腮腺炎的人一般不会再得腮腺炎
15.下列各项中,属于计划免疫的是
A.感冒发烧时打退烧针 B.皮肤大面积烧伤后进行皮肤移植
C.被生锈的铁钉扎伤后打破伤风疫苗 D.婴幼儿口服脊髓灰质炎活疫苗
16.下列疾病中属于传染病的是
A.呆小症 B.冠心病 C.乙型肝炎 D.先天性愚型病
17.下列属于血液传染病的传播媒介的是
A.吸血昆虫 B.土壤 C.空气 D.接触
18.艾滋病是由人体感染了艾滋病病毒(HIV)所导致的一种严重威胁人类健康的传染病。下列有关叙述正确的是
A.艾滋病的病原体是HIV,艾滋病的传染源是艾滋病病毒
B.艾滋病的传播途径主要是接触传播、性传播、母婴传播
C.目前预防艾滋病采取的普遍措施是接种预防艾滋病的疫苗
D.HIV 攻击并破坏人体内的免疫系统,使人体的免疫功能缺损
19.俗话说“是药三分毒”,安全用药是指
A.选择价格高的药物 B.减少药物的服用剂量
C.减少药物的服用种类 D.根据病情需要选择恰当的药物品种、剂量和服用时间
20.为保护我们赖以生存的环境而提倡的“低碳生活”,是指生活中要尽量减少能量的消耗,从而降低碳特别是二氧化碳的排放量。下列各项属于低碳生活的是
①尽量少开空调 ②农田秸秆焚烧处理 ③提倡乘坐公共交通工具、骑自行车或步行等方式出行 ④用餐时尽量使用一次性筷子和餐具⑤ 少看电视,多户外活动 ⑥购物时自带环保袋,减少使用塑料袋 ⑦电视、电脑始终处于开机状态
A.①③⑤⑥ B.①②③⑥ C.②④⑤⑦ D.①②③⑤⑦
第Ⅱ卷(非选择题 共30分)
非选择题:(每空1分,共30分)
21.(8分)下图表示人体与外界进行气体交换,营养物质的消化、吸收、运输及人体内代谢废物的排出过程。
(1)有一类特殊的蛋白质致使血液呈红色。为了预防体内缺乏该种蛋白质,在设计菜谱时要搭配一定量的富含 的食物。
(2)食物中的淀粉主要在 被消化和吸收,进入血液。
(3)肾脏是泌尿系统的主要器官, 是肾脏结构和功能的基本单位,尿液的形成要经过 两个重要生理过程。
(4)医生在给某患者验尿时,发现尿中含有较多的葡萄糖,且患者还有多饮、多食、多尿、消瘦等症状,据此,请你推测此人患的病是 。
(5)从图中可以看出,人体内物质分解产生的二氧化碳、尿素和多余的水分等代谢废物排出体外的途径有
条。
(6)通过 ,实现了肺与外界环境的气体交换的气体交换,使肺泡内的气体不断地得到更新。人体内的气体交换是通过 完成的。
22.(6分)甲状腺是人体内最大的内分泌腺。为了研究甲状腺的作用,科学家利用蝌蚪进行了下列两个实验:
实验一:破坏蝌蚪的甲状腺,发现饲养缸中的蝌蚪停止发育。然后在饲养缸的水中放入甲状腺激素,发现破坏了甲状腺的蝌蚪又发育成了成蛙。
实验二:将相同的蝌蚪分成等量的两组,放在相同的环境条件下饲养,在其中的一组的饲料里添加适量的甲状腺激素制剂,每天观察蝌蚪的发育情况,结果发现蝌蚪发育成有苍蝇大小的成蛙。
请根据上述实验和相关知识回答问题:
(1)甲状腺激素是由 分泌的,根据上述实验过程可以推测出:甲状腺激素具有 作用。
(2)在我国一些山区,有时能够看到患有地方性甲状腺肿(俗称大脖子病,如右图)的人。若对该地区的土壤、饮水、食物成分进行分析,与沿海地区相比,明显偏少的物质是 ,从而导致发病率比较高。如何预防这类疾病,请你提出一条合理化建议: 。
(3)幼儿时期甲状腺激素分泌过少则会患 ,患者的 ,生殖器官发育不全。
23.(8分)流行性感冒是常见传染病,是病原体侵入人体呼吸道引起的。症状一般表现为发热、头痛、咳嗽、打喷嚏、全身酸痛等。一旦出现流行性感冒病人,在人口密集的地方极易传播,在短时间内迅速蔓延。请分析回答下列问题:
(1)流行性感冒能在人群中传播,它具有 等特点。
(2)打喷嚏是鼻黏膜受刺激后人体的反应,这是人体的第 道防线在起作用,属于 免疫。
(3)下图是几种预防流感的措施。其中得了流感要尽早到医院治疗属于 ;室内经常通风和注意个人卫生属于 ;接种流感疫苗属于 。
(4)有些传染病,虽然是无症状感染者已经具有 ,一般传染病在 传染性最强。
24.(4分)为了探究吸烟对人体的危害,某研究小组设置了以下实验,请完善实验,并回答有关问题:
实验步骤:
①取两个底部有网格透气的鼠笼,分别标注为甲组、乙组。
②两组各放入一只大小和健康状况相同的小白鼠,在相同条件下进行饲喂。甲组笼外底部点燃香烟持续烟熏,乙组 。
实验现象:
一段时间后,甲组小鼠正常,乙组小鼠眼睛充血红肿、活动异常,最后痉挛、休克。
(1)该实验方案有一处不科学,不科学之处为: 。
(2)若将不科学之处进行改进后,实验结果仍然不变,则可以得出的结论是: 。
(3)香烟中的有害物质直接损伤人体的哪一系统?
A.神经系统 B.消化系统 C.呼吸系统 D.循环系统
25.(4分)如图表示反射弧的组成示意图,请据图回答:
(1)反射弧包括 五部分。
(2)缩手反射属于非条件反射,神经中枢位于 (脊髓/大脑皮层)。
(3)反射活动的结构基础是反射弧,人体在完成一项反射活动,必须保持 结构的完整,任何一个环节出现障碍,反射活动就不能正常进行。
(4)假如此反射弧控制的是排尿反射,如果此人出现大小便失禁,无法进行有意识的排尿,说明在正常情况下脊髓内的神经中枢受 的控制。
2020~2021学年度第二学期期末教学质量检测
七年级生物参考答案
选择题:每小题1分,共20分
题号 | 1 | 2 | 3 | 4 | 5 | 6 | 7 | 8 | 9 | 10 |
选项 | A | B | A | B | C | C | B | C | B | B |
题号 | 11 | 12 | 13 | 14 | 15 | 16 | 17 | 18 | 19 | 20 |
答案 | C | D | A | B | D | C | A | D | D | A |
非选择题:每空1分,共30分
21.(8分)(1)铁和蛋白质 (2)小肠
(3)肾单位肾小球和肾小囊内壁的滤过作用和肾小管的重吸收作用(或肾小球的滤过作用和肾小管的重吸收作用)
(4)糖尿病 (5)3 (6)呼吸运动 扩散作用
22.(6分)(1)甲状腺 促进发育 (2)碘 多吃含碘丰富的食物(合理即可)
(3)呆小症 身材矮小,智力低下
23.(8分)(1)传染性和流行性 (2)一 非特异性
(3)控制传染源 切断传播途径 保护易感人群 (4)传染性 发病初期
24.(4分)②不点香烟
(1)各组小白鼠只有一只,数量太少,具有偶然性 (2)吸烟有害健康 (3)C
25.(4分)(1)感受器、传入神经纤维、神经中枢、传出神经纤维、效应器
(2)脊髓 (3)反射弧 (4)大脑(或者大脑皮层)
精品解析:山东省济宁市鱼台县2022-2023学年七年级下学期期末生物试题(解析版): 这是一份精品解析:山东省济宁市鱼台县2022-2023学年七年级下学期期末生物试题(解析版),共17页。试卷主要包含了选择题,非选择题等内容,欢迎下载使用。
山东省济宁市鱼台县2021-2022学年七年级下学期期中生物试题(word版含答案): 这是一份山东省济宁市鱼台县2021-2022学年七年级下学期期中生物试题(word版含答案),共7页。试卷主要包含了我会选等内容,欢迎下载使用。
山东省济宁市鱼台县2021-2022学年八年级下学期期中生物试题(word版含答案): 这是一份山东省济宁市鱼台县2021-2022学年八年级下学期期中生物试题(word版含答案),共9页。试卷主要包含了选择题,非选择题等内容,欢迎下载使用。

