高中数学北师大版 (2019)必修 第一册第二章 函数2 函数2.2 函数的表示法学案
展开【新教材】3.1.2 函数的表示法(人教A版)
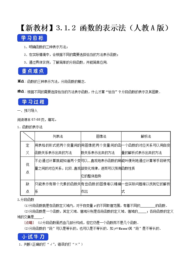
1、明确函数的三种表示方法;
2、在实际情境中,会根据不同的需要选择恰当的方法表示函数;
3、通过具体实例,了解简单的分段函数,并能简单应用.
重点:函数的三种表示方法,分段函数的概念.
难点:根据不同的需要选择恰当的方法表示函数,什么才算“恰当”?分段函数的表示及其图象.
一、 预习导入
阅读课本67-68页,填写。
1.函数的表示法
| 列表法 | 图像法 | 解析法 |
定 义 | 用表格的形式把两个变量间的函数关系表示出来的方法 | 用图像把两个变量间的函数关系表示出来的方法 | 一个函数的对应关系可以用自变量的解析式表示出来的方法 |
优 点 | 不必通过计算就能知道两个变量之间的对应关系,比较直观 | 可以直观地表示函数的局部变化规律,进而可以预测它的整体趋势 | 能叫便利地通过计算等手段研究函数性质 |
缺 点 | 只能表示有限个元素的函数关系 | 有些函数的图像难以精确作出 | 一些实际问题难以找到它的解析式 |
2.分段函数
(1)分段函数就是在函数定义域内,对于自变量x的不同取值范围,有着不同的 的函数.
(2)分段函数是一个函数,其定义域、值域分别是各段函数的定义域、值域的 ;各段函数的定义域的交集是 .
[点睛] (1)分段函数虽然由几部分构成,但它仍是一个函数而不是几个函数.
(2)分段函数的“段”可以是等长的,也可以是不等长的.如y=其“段”是不等长的.
1.判断(正确的打“√”,错误的打“×”)
(1)任何一个函数都可以同上述三种方法表示. ( )
(2)函数f(x)=2x+1不能用列表法表示. ( )
(3)函数的图象一定是定义区间上一条连续不断的曲线. ( )
(4)分段函数由几个函数构成. ( )
(5)函数f(x)=是分段函数. ( )
2.函数y=f(x)的图象如图,则f(x)的定义域是( )
A.R
B.(-∞,1)∪(1,+∞)
C.(-∞,0)∪(0,+∞)
D.(-1,0)
3.已知反比例函数f (x)满足f(3)=-6,f (x)的解析式为________.
题型一 函数的定义
例1 某种笔记本的单价是5元,买x (x∈{1,2, 3,4,5})个笔记本需要y元.试用三种表示法表示函数y=f(x) .
跟踪训练一
1.已知函数f(x),g(x)分别由下表给出.
则f ( g(1))的值为________;当g ( f (x))=2时,x=________.
题型二 分段函数求值
例2 已知函数f (x)=
(1)求f 的值;
(2)若f(x)= ,求x的值
跟踪训练二
1.
题型三 求函数解析式
例3 (1)已知f(x+1)=-3x+2,求f(x);
(2)已知f(x)是二次函数,且满足f(0)=1,f(x+1)-f(x)=2x,求f(x)的解析式;
(3)已知函数f(x)对于任意的x都有f(x)+2f(-x)=3x-2,求f(x).
跟踪训练三
1.已知f(x)是一次函数,且f(f(x))=2x-1,求f(x)的解析式;
2.已知f(+1)=x+2,求f(x)的解析式;
3.设函数f(x)满足f(x)+2f=x(x≠0),求f(x).
题型四 函数的图像及应用
例4 1. 函数f(x)=|x-1|的图象是( )
2.给定函数,
(1)在同一直角坐标系中画出函数的图像;
(2)
.请分别用图像法和解析法表示函数.
跟踪训练四
1.已知函数f(x)的图象如右图所示,则f(x)的解析式是________.
2.若定义运算a⊙b=则函数f(x)=x⊙(2-x)的值域为________.
题型五 函数的实际应用
例5下表是某校高一(1)班三位同学在高一学年度几次数学测试的成绩及班级及班级平均分表:
| 第一次 | 第二次 | 第三次 | 第四次 | 第五次 | 第六次 |
王 伟 | 98 | 87 | 91 | 92 | 88 | 95 |
张 城 | 90 | 76 | 88 | 75 | 86 | 80 |
赵 磊 | 68 | 65 | 73 | 72 | 75 | 82 |
班平均分 | 88.2 | 78.3 | 85.4 | 80.3 | 75.7 | 82.6 |
请你对这三们同学在高一学年度的数学学习情况做一个分析.
1.若f(x)=则f(5)的值为( )
A.8 B.9 C.10 D.11
2.已知f=x,则f(x)=( )
A. B. C. D.
3.若f(x)对于任意实数x恒有3f(x)-2f(-x)=5x+1,则f(x)=( )
A.x+1 B.x-1
C.2x+1 D.3x+3
4.函数f(x)=的值域是( )
A.R B.[0,+∞)
C.[0,3] D.[0,2]∪{3}
5.已知函数f(x)的图象如图所示,则f(-5)= ,f(f(2))= .
6.已知f(x)为二次函数,其图象的顶点坐标为(1,3),且过原点,求f(x)的解析式.
7.某商场新进了10台彩电,每台单价3 000元,试求售出台数x与销售额y之间的函数关系,分别用列表法、图象法、解析法表示出来.
答案
小试牛刀
1.(1)× (2) √ (3) × (4)× (5 )√
2.C
3.y=-
自主探究
例1【答案】见解析
【解析】这个函数的定义域是数集{1,2, 3,4,5}.
用解析法可将函数y=f(x)表示为 y=5x, x∈{1,2, 3,4,5}
用列表法可将函数y=f(x)表示为
用图像法可将函数y=f(x)表示为
跟踪训练一【答案】1 1
【解析】由于函数关系是用表格形式给出的,知g (1)=3,∴f ( g(1))=f (3)=1.由于g (2)=2,∴f (x)=2,∴x=1.
例2 【答案】(1) (2) ±
【解析】(1)因为f =-2=-,
所以f =f ==.
(2)f(x)=,若|x|≤1,则|x-1|-2=,得x=或x=-.
因为|x|≤1,所以x的值不存在;
若|x|>1,则=,得x=±,符合|x|>1.
所以若f(x)=,x的值为±.
跟踪训练二【答案】-或10
【解析】解析:当x0≤2时,f(x0)=x+2=8,即x=6,
∴x0=-或x0=(舍去);
当x0>2时,f(x0)=x0,∴x0=10.
综上可知,x0=-或x0=10.
例3 【答案】见解析
【解析】(1)(方法一)令x+1=t,则x=t-1.
将x=t-1代入f(x+1)=-3x+2,
得f(t)=-3(t-1)+2=-5t+6,∴f(x)=-5x+6.
(方法二)∵f(x+1)= -3x+2=+2x+1-5x-5+6=-5(x+1)+6,∴f(x)=-5x+6.
(2)设所求的二次函数为f(x)=a+bx+c(a≠0).
∵f(0)=1,∴c=1,则f(x)=a+bx+1.
∵f(x+1)-f(x)=2x对任意的x∈R都成立,
∴a+b(x+1)+1-(a+bx+1)=2x,
即2ax+a+b=2x,由恒等式的性质,得
∴∴所求二次函数为f(x)=x2-x+1.
(3)∵对于任意的x都有f(x)+2f(-x)=3x-2,
∴将x替换为-x,得f(-x)+2f(x)=-3x-2,联立方程组消去f(-x),可得f(x)=-3x- .
跟踪训练三【答案】见解析
【解析】(1)∵f(x)为一次函数,∴可设f(x)=ax+b(a≠0).
∵f(f(x))=f(ax+b)=a(ax+b)+b=a2x+ab+b=2x-1.
∴解得
故f(x)=x+1-或f(x)=-x+1+.
(2)(方法一)f(+1)=()2+2+1-1=(+1)2-1,其中+1≥1,
故所求函数的解析式为f(x)=x2-1,其中x≥1.
(方法二)令+1=t,则x=(t-1)2,且t≥1,
函数f(+1)=x+2可化为f(t)=(t-1)2+2(t-1)=t2-1,故所求函数的解析式为f(x)=x2-1
,其中x≥1.
(3)因为对任意的x∈R,且x≠0都有f(x)+2f=x成立,
所以对于∈R,且≠0,有f+2f(x)=,
两式组成方程组
②×2-①得,f(x)=.
例4 【答案】1.B 2.见解析
【解析】1.法一:函数的解析式可化为y=画出此分段函数的图象,故选B.
法二:由f(-1)=2,知图象过点(-1,2),排除A、C、D,故选B.
2. (1)同一直角坐标系中函数的图像
(2)结合的定义,可得函数的图像
由解得.
由图易知的解析式为
=
跟踪训练四
【答案】1.f(x)=2. (-∞,1]
【解析】1. 由图可知,图象是由两条线段组成,当-1≤x<0时,设f(x)=ax+b,将(-1,0),(0,1)代入解析式,则∴
当0≤x≤1时,设f(x)=kx,将(1,-1)代入,则k=-1.
2.由题意得f(x)=画出函数f(x)的图象得值域是(-∞,1].
例5【答案】见解析
【解析】从表可以知道每位同学在每次测试中的成绩,但不太容易分析每位同学的成绩变化情况。如果将每位同学的“成绩”与“测试序号”之间的函数关系分别用图象(均为6个离散的点)表示出来,如图3.1-6,那么就能直观地看到每位同学成绩变化的情况,这对我们的分析很有帮助.
从图3.1-6可以看到,王伟同学的数学学习成绩始终高于班级平均水平,学习情况比较稳定而且成绩优秀.张城同学的数学学习成绩不稳定,总是在班级平均水平上下波动,而且波动幅度较大.赵磊同学的数学学习成绩低于班级平均水平,但表示他成绩变化的图象呈上升趋势,表明他的数学成绩在稳步提高.
当堂检测
1-4.ABAD
5. 4
6.【答案】∴f(x)=-3x2+6x.
【解析】(方法一)由于函数图象的顶点坐标为(1,3),
则设f(x)=a(x-1)2+3(a≠0).
∵函数图象过原点(0,0),∴a+3=0,∴a=-3.
故f(x)=-3(x-1)2+3.
(方法二)设f(x)=ax2+bx+c(a≠0),
依题意得
即解得
∴f(x)=-3x2+6x.
7. 【答案】见解析
【解析】(1)列表法如下:
x(台) | 1 | 2 | 3 | 4 | 5 |
y(元) | 3 000 | 6 000 | 9 000 | 12 000 | 15 000 |
x(台) | 6 | 7 | 8 | 9 | 10 |
y(元) | 18 000 | 21 000 | 24 000 | 27 000 | 30 000 |
(2)图象法:如图所示.
(3)解析法:y=3 000x,x∈{1,2,3,…,10}.
数学必修 第一册3.1 函数的概念及其表示第1课时导学案: 这是一份数学必修 第一册3.1 函数的概念及其表示第1课时导学案,文件包含正文docx、答案docx等2份学案配套教学资源,其中学案共11页, 欢迎下载使用。
高中数学人教A版 (2019)必修 第一册3.1 函数的概念及其表示导学案: 这是一份高中数学人教A版 (2019)必修 第一册3.1 函数的概念及其表示导学案,共1页。学案主要包含了探究学习,知识应用等内容,欢迎下载使用。
高中数学人教A版 (2019)必修 第一册3.1 函数的概念及其表示学案设计: 这是一份高中数学人教A版 (2019)必修 第一册3.1 函数的概念及其表示学案设计,共11页。

