人教版广州版小学英语知识点总结知识讲解
展开
这是一份人教版广州版小学英语知识点总结知识讲解,主要包含了字母及音标,词汇,词法,句法与句型,英语常识,课后练习等内容,欢迎下载使用。
一、字母及音标
知识重点是单元音和双元音的区分,难点是清辅音和浊辅音的区分。
二、词汇
掌握一定量的词汇,对词汇训练题及阅读理解、写作都是非常重要的。 小升初对词汇的考察几乎贯穿到了所有题目。
三、词法
词法部分主要在词法运用上来体现,多以选择题、 用所给单词的恰当形式填空的形式出现。
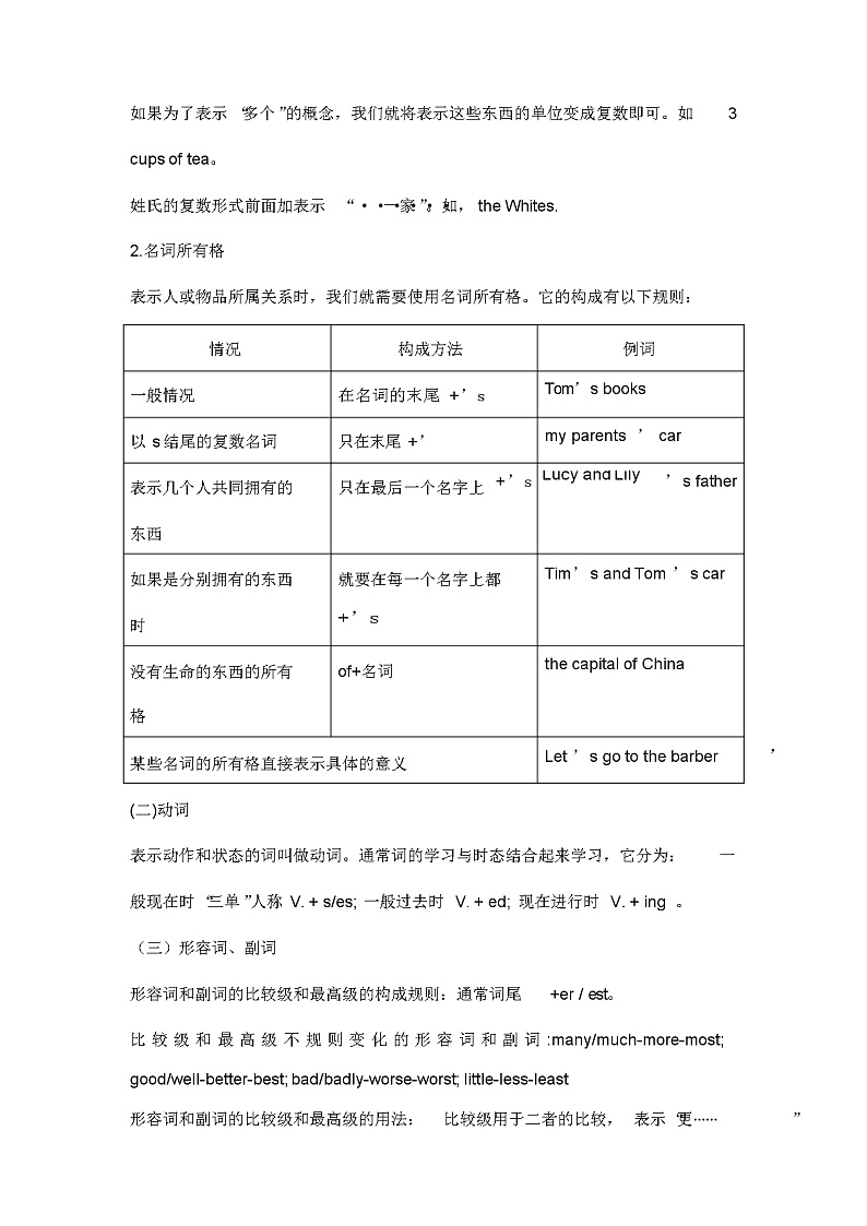
(一)名词的数和格
1.名词的数:名词分为可数名词和不可数名词。可数名词变复数
不可数名词量的表示: a+表示这些东西的单位 +不可数名词,如a cup f tea。
如果为了表示 “多个”的概念,我们就将表示这些东西的单位变成复数即可。如3
cups f tea。
姓氏的复数形式前面加表示“··一·家·”·。·如, the Whites. 2.名词所有格
表示人或物品所属关系时,我们就需要使用名词所有格。它的构成有以下规则:
情况
构成方法
例词
一般情况
在名词的末尾 +’s
Tm’ s bks
以 s 结尾的复数名词
只在末尾 +’
my parents’ car
表示几个人共同拥有的
只在最后一个名字上
+’s Lucy and Lily
’ s father
东西
如果是分别拥有的东西
就要在每一个名字上都
Tim’ s and Tm ’ s car
时
+’s
没有生命的东西的所有
f+名词
the capital f China
格
某些名词的所有格直接表示具体的意义
Let ’ s g t the barber
’
(二)动词
表示动作和状态的词叫做动词。通常词的学习与时态结合起来学习,它分为:一般现在时 “三单”人称 V. + s/es; 一般过去时 V. + ed; 现在进行时 V. + ing。
(三)形容词、副词
形容词和副词的比较级和最高级的构成规则:通常词尾+er / est。
比 较 级 和 最 高 级 不 规 则 变 化 的 形 容 词 和 副 词 :many/much-mre-mst; gd/well-better-best; bad/badly-wrse-wrst; little-less-least
形容词和副词的比较级和最高级的用法:比较级用于二者的比较, 表示“更”
之意。而最高级用于三者或三者以上的比较。表示“最···。·两·者·比”较时句中有
than。形容词最高级前一定要有the,而副词最高级前则不需要。
meyuhimherusyuthemit
them
用在动词或介词的后面。如:t
her.
2.名词性物主代词
单 独使用, 表示
“
的”,它的前
mine
yurs
his
hers
urs
yurs
theirsits
theirs
面或后面是be 动
词。
(四)代词 :人称代词和物主代词1.人称代词的宾格
不定代词
sme、any、ne、nes:sme表示“一些”,可以接可数复数名词。 any 用在疑问句或否定句中。 One 代表单数可数名词, nes代表复数可数名词。
(五)数词
数词包括基数词和序数词。它们的用法:时间的表达、年、月、日的表达、数学符号的表达。
(六)冠词
冠词分为定冠词、零冠词和不定冠词。
不定冠词: a 用在以辅音音素开头的单数可数名词。an 用在以元音音素开头的单数可数名词前。
定冠词 the 的用法: 特指某一个具体的人或事物;指说话的两个人都心照不宣的同一个人或事物;指上下文中提到的人或物;用在序数词、 形容词最高级以及
方位词的前面。用在世界上独一无二的事物前;用在乐器名词前; 用在固定搭配中。
零冠词:国名、地名、人名等专有名词前;名词前已经有this、that、his、my、any 等限定词时;其它情况。
(七)介词
介词 in 的用法:
in后面加上“衣帽”类单词,表示“穿(戴)着”。如:
In a cat 穿着外套in dress穿着裙子
In T-shirts 穿着短袖In shrts穿着短裤
in shes穿着鞋子In scks穿着袜子
in后面加“位置”类单词,表示“在里面” 。如:
The bks are in my desk.这些书在我的书桌里。
at: 在
1) 表示时间,后接具体时间点;2) 表示地点,后接小地点
Let’s meet at 7:00 in the evening. I am at hme nw.
With:有;和在一起
with a cap 、 with a hat
With a bag in her hands.她手里拿着一个包。
Beside: 在旁边
There is a river beside my huse.
四、句法与句型
小学部分涉及到四种时态: 一般现在时、一般将来时、 一般过去时、现在进行时。
在考试的作文部分,经常会考到:描写人、动物、城市、植物、节日、季节、过去事情、一天的日程安排、计划及看病、问路、打电话等话题的作文。在写的时候首先一定要选准时态,每时每刻都要注意有没有用错,写完一定要复查。
(一)一般现在时
1.一般现在进行时的定义及标识词:表示经常、习惯性动作。
关键是掌握①标志词: always, usually, ften, never, smetimes, seldm, every时+ 间
等。②当主语是第三人称单数时,动词就要加s/es其.它人称统一用动词原形。
(二)一般将来时
1.一般将来时表示将要发生的事情。通常用两种形式来表示:1)be ging t+动词原形; 2)will/shall+ 动词原形。 前者强调 “打算”要做一件事情, 而后者只是客观地说明一件事情将要发生。
(三)一般过去时
1.一般过去时表示在过去某一时间里发生的事情。我们用动词的过去式来表示, 也就是说在动词末尾 +ed 来完成。
(四)现在进行时
现在进行时表示正在进行的动作。其谓语的特点是:be + V-ing。
学好现在进行时的关键是①be 动词的选择②动词 —ing 的变化规则。刚开始学习英语的同学,往往对我联系动词be 与主语人称保持一致的问题把握不好。
为此,建议在歌谣中熟悉我(联系动词)的“身影”:我用 am,你用 are;is 用在他、她、它;遇到复数全用are。
(五) There be 句型
There be句型用来表示某地/某时有某物 / 某人。
五、英语常识
英语常识渗透在一些主观题上,平时一定要多留心。
1.常见的节日
Name(名称)
日期
中文名称
英文名称
元旦
New Year’ s Day
January 1st
春节
Spring Festival
February
国际妇女节
Wmen’ s Day
March 8th
愚人节
Fl’ s Day
April 1 st
国际劳动节
May Day
May 1st
母亲节
Mther’ s Day
The secnd Sunday f May
国际儿童节
Children’ s Day
June 1st
父亲节
Father’ s Day
The third Sunday f June
端午节
Dragn Bat Festival
June
党的生日
The birthday f CCP
July 1st
建军节
Army ’ s Day
August 1st
教师节
Teachers’ Day
September 10th
中秋节
Mid-autumn Festival
August 15th
国庆节
Chinese Natinal Day
Octber 1st
万圣节
Hallween
Nvember 1st
感恩节
Thanks-giving Day
The furth Thursday f Nvember
圣诞节
Christmas
December 25th
国家、首都、语言、国籍、最大的城市
六、课后练习
一、语音:找出划线部分读音不同的单词
cuntry
natinality
language
capital
the biggest city
China
Chinese
Chinese
Beijing
Chngqing
Japan
Japanese
Japanese
Tky
Tky
America
American
English
Washing D.C
New Yrk
Australia
Australian
English
Canberra
Sydney
The UK
British
English
Lndn
Lndn
Canada
Canadian
English/French
Ottawa
Trnt
France
French
French
Pairs
Pairs
Germany
German
German
Berlin
Berlin
Russia
Russian
Russian
Mscw
Mscw
3.中国和西方不同之处
The first day f a week
China
Mnday
Western cuntries
Sunday
The last day f a week
Sunday
Saturday
Language
Chinese
English
The mst imprtant festival
Spring Festival
Christmas
( ) 1. A. t
t h
B. bkC. lkD. ck
( )2. A. cheap B. spreadC. meanD. peace ( ) 3. A. lud B. rundC. huseD. yung ( ) 4. A. flags B. niseC. hasD. maps ( )5. A. uncle B. bankC. certainD. drink
二、单项选择
()6. I have t tell yu. But first, please help t fish, children.
anything imprtant, ur, any
smething imprtant, yurselves, sme
imprtant everything, yurs, each
imprtant thing, us, ther
() 7. Tm and Jerry are twins and they are . Their family gd. Nw the family watching TV.
A. we hers, are, areB. urs hers, are, is
C. ur heres, is, areD. us heres, is, is
() 8. ---Have yu seen bag? I left it here just nw. I’t s Brwns.
--- Is it ne n the chair near the dr?
A. a, the, theB. the, the, theC. a, a, aD. the, the, a
() 9. D it . The filmwillbe n 30 minutes. I thinkthe Captain America. The first Avenger is X Men.
quickest, by, mre 2 hundreds times interesting than
quicker, fr, 2 hundred time less interesting than
mre quickly, in, 2 hundred times less interesting than
quicklier, t, 2 hundreds time mre interesting than
() 10. When we are , he is alne with nthing.
A. at table, at the tableB. at a table, n table
C. n the table, n tableD. n table, at a table
() 11. The weather is nt t cld t ht in this seasn. Let’s g a science trip.
A. and, frB. nr, tC. but, withD. r, n
() 12. She is surprised she ca’nt believe her eyes. I’ ll tell her the truth I see her.
A. t, t, andB. s, that, as sn as
C. such, s, whenD. nt, but, that
()13.There sme, ?
anybreadinthefridge.Let’s
tbuy
A. are, ges, will yuB. is, ging, will yu
C. aren’t, went, shall weD. isn’ t, g, shall we
() 14. I nthing in my pcket. But iPhne and 2 cmputers n the table.
A. have, there is anB. has, I have
C. there be, there areD. there be, there is a
() 15. Her handwriting is as as .
A. well, IB. better, meC. gd, mineD. best, mind () 16. clever yu are!
A. What aB. HwC. WhatD. Hw a
( ) 17. I want t find a gd bk. I’m ging t the .
A. cinemaB. libraryC. museumD. supermarket ( ) 18. Wh’s the lady blue?
A. inB. nC. atD. with
( ) 19. Thse must tulips.
A. beingB. isC. areD. be ( ) 20. --- d yu g t the cinema? ---Seldm.
A. WhenB. What timeC. Hw ftenD. Which
三、根据中文,完成下列的句子,每空格填一词。
孙中山反对帝制,他尽力改变中国和解放人类。
Dr .SunYatsen was the emperr. He t change China and
the peple.
莫扎特是最伟大的音乐家之一。
Mzart was f the .
每天狮子在深林里四处闲逛找食物,一旦抓到公牛,它就马上把牛吃光。
Every day, the lin went arund in the frest fr fd. Once it catches ne bull, it will eat it at .

