四年级上册语文期末试题试卷下载
这是一份河南省周口市校联考2023-2024学年四年级上学期期末语文试卷,共3页。
这是一份人教部编版四年级语文上册 期末全真模拟卷(重点小学)【含答案】,共7页。试卷主要包含了看拼音,写词语,查字典填空,选择题,把下列词语补充完整,并完成练习,按要求完成下面的句子练习,根据积累的知识填空,阅读《扁鹊治病》选段,完成...
这是一份黑龙江省哈尔滨市团结中心校2021-2022学年四年级上学期期末语文试卷,共2页。
这是一份贵州省贵阳市观山湖区2023-2024学年四年级上学期期末语文试题,共6页。
这是一份广东省东莞市横沥镇2021-2022学年四年级上学期期末语文试卷,共5页。
这是一份黑龙江省哈尔滨市团结中心校2021-2022学年四年级上学期期末语文试卷,文件包含Thebirthdaypresentpptx、Nintendowav、Thebirthdaypresentmp3、lollipopwav、lollywav、notepadwav、p1wav、p2mp3、p2wav、p3wav、p4wav、p5wav、uhhuhwav等13...
这是一份2023-2024学年广东省湛江市廉江市四年级上学期期末语文真题及答案,共11页。试卷主要包含了根据语境写词语,写出下面句子中加点字的正确读音,下列表达恰当的一项是,下列加点字读音正确的一组是,按要求完成句子练习,根据积累完成填空,...
这是一份2023-2024学年广东省韶关市浈江区四年级上学期期末语文真题及答案,共15页。试卷主要包含了看拼音,写词语,下列词语中书写有误的一项是,下列词语搭配不恰当的一项是,下列给句子断句正确的一项是,选择适当的词语填空等内容,欢迎下载使...
这是一份2023-2024学年广东省梅州市梅县区四年级上学期期末语文真题及答案,共11页。试卷主要包含了看拼音,写词语,用横线画出带点字正确的读音,比一比,再组词,先把四字词补充完整,再选词填空,选词填空,判断作者是怎样观察的,修改病句,口...
这是一份2023-2024学年广东省揭阳市榕城区四年级上学期期末语文真题及答案,共13页。试卷主要包含了 给加点字选择正确的读音, 看拼音,写词语, 写出词语的近、反义词, 把成语补充完整,再选择填空, 选择合适的词语填空, 按要求写句子, 判断,...
这是一份2023-2024学年北京市石景山区四年级上学期期末语文真题及答案,共12页。试卷主要包含了根据读音给词语写出合适的汉字等内容,欢迎下载使用。
这是一份2021-2022学年广东省韶关市乐昌市四年级上学期期末语文真题及答案,共13页。试卷主要包含了在括号里填上同音字,照样子,加偏旁,再组词,把下面词语补充完整,按要求完成句子练习,白居易在《暮江吟》中写道等内容,欢迎下载使用。
这是一份安徽省芜湖市镜湖区育红小学2023-2024学年四年级上学期语文期末检测试题,共3页。
这是一份河北省保定市雄县2022-2023学年四年级上学期期末语文试题,共4页。
这是一份河北省保定市满城区校联考2022-2023学年四年级上学期期末语文试题,共4页。
这是一份[语文][期末]北京市东城区2023-2024学年四年级上学期语文期末试卷,共3页。试卷主要包含了填写答题卡的内容用2B铅笔填写,提前 xx 分钟收取答题卡等内容,欢迎下载使用。
这是一份山东省德州市德城区2023-2024学年四年级上学期期末检测语文试题,共3页。
这是一份2023-2024学年浙江省温州市龙湾区四年级上学期期末语文真题及答案,共9页。试卷主要包含了笔下生花,缤纷世界,玩转童年,收藏幸福等内容,欢迎下载使用。
这是一份山西省吕梁市汾阳市2023-2024学年四年级上学期期末检测语文试题,共3页。
这是一份河南省许昌市禹州市2023-2024学年四年级上期期末核心素养语文试卷,共6页。试卷主要包含了选择,根据拼音写词语,按要求写句子,诗词、名句积累,用“/”划去括号里不正确的汉字等内容,欢迎下载使用。
这是一份山西省吕梁市文水县2023-2024学年四年级上学期语文期末检测试题,共6页。
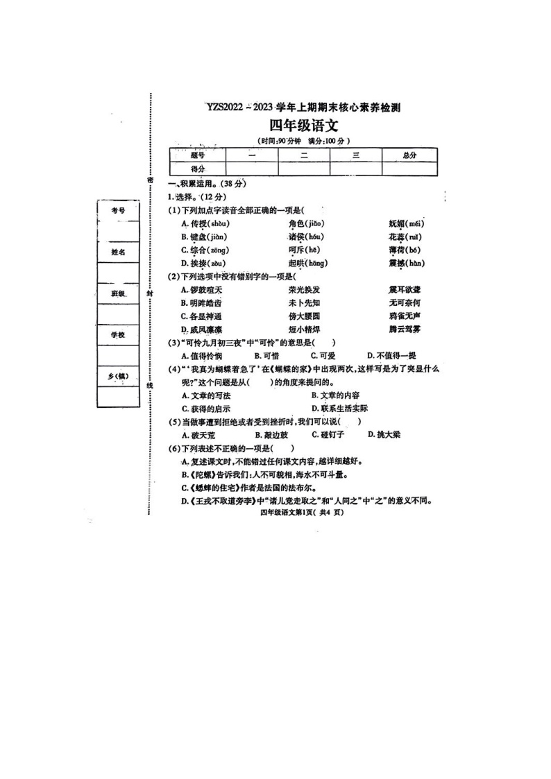
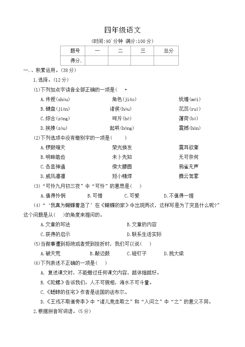
这是一份河南省许昌市禹州市2022-2023学年四年级上学期期末语文试题,共4页。
这是一份安徽省宣城市宁国市2023-2024学年四年级上学期期末语文试题,共5页。
这是一份江西省宜春市丰城市2023-2024学年四年级上学期期末质量检测语文试卷,共4页。
这是一份贵州省黔西南州兴义市2021-2022学年四年级上学期期末语文试题,共4页。
这是一份[语文]2023-2024学年甘肃省兰州市永登县部编版四年级上册期末考试试卷,共5页。试卷主要包含了看拼音,写字词,给下列加点的字选择正确的读音,形近字组词,按要求写四字词语,判断题等内容,欢迎下载使用。
这是一份陕西省宝鸡市凤县2022-2023学年四年级上学期期末语文试卷,共3页。
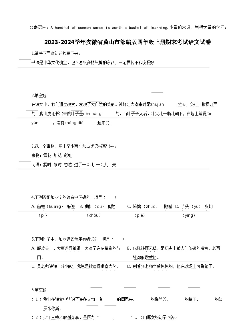
这是一份[语文]2023-2024学年安徽省黄山市部编版四年级上册期末考试语文试卷,共5页。试卷主要包含了请将下面这句话抄写下来,填空题,在中国神话中,你最喜欢的人物是,照样子,长话短说等内容,欢迎下载使用。
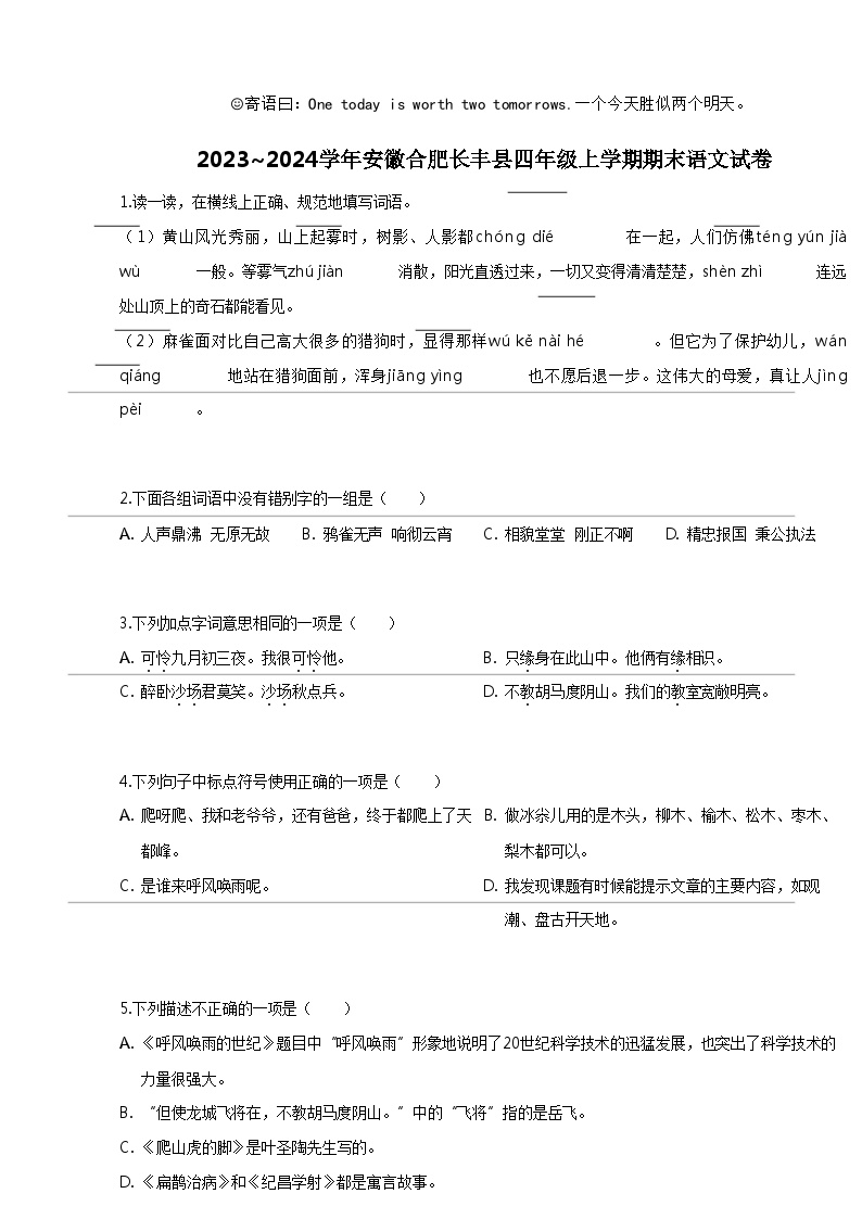
这是一份[语文]2023_2024学年安徽合肥长丰县四年级上学期期末语文试卷,共5页。试卷主要包含了下列加点字词意思相同的一项是,下列描述不正确的一项是,下列语句中不是比喻句的是,它远不如我想象中那么漂亮,根据意思,选择合适的词语填空等内容,...
这是一份[语文]2023_2024学年安徽合肥蜀山区四年级上学期期末语文试卷部编版,共4页。试卷主要包含了看拼音写词语,用“√”标出加点字正确的读音,下面加点字词解释正确的一项是(,下列说法正确的一项的是(,照样子,改写句子,按课文内容填空,综...
四年级上册语文精品专辑
教习网精选小学语文人教部编版、统编版(2024)、人教部编版 (五四制)、特教-人教版等版本四年级上册期末试题试卷及答案分析供大家下载练习,助大家轻松搞定每一次考试。