人教版五年级下册数学期末冲刺卷(五)word版,含答案
展开一、数学判断(共8题;共16分)
1.两个不同的质数一定是互质数.( )
2.因为 13+23=1 ,所以 13 和 23 互为倒数。( )
3.长方体有8个顶点,每个顶点上有3条棱,所以长方体共有24条棱。( )
4.妈妈带淘气游玩,售票处规定:身高不足1.2米的儿童免费入园,等于或超过1.2米的儿童需购票。妈妈身高1.6米,淘气的身高是妈妈身高的 58 。淘气需要购票入园,( )
5.两根1米长的电线,第一根用去全长的 14 ,第二根用去 14 米,两根电线的剩余部分一样长。( )
6.如下图所示,纪念碑在广场中心的北偏东75°方向。( )
7.比 37 大且比 57 小的分数,只有 47 。( )
8.如果一个正方体的棱长扩大到原来的4倍,它的体积就扩大到原来的64倍。( )
二、数学应用(共8题;共16分)
9.为了美化火车站候车室的环境,将在候车室中放置个正方体的无盖鱼缸,鱼缸棱长是6dm,它的表面积是( )
A. 144dm² B. 150dm² C. 180dm² D. 216dm²
10.预计2020年京沈高速铁路开通,为了保证通车时间,两个工程队正合修一条长400米的铁路线,甲队每天修25米,乙队每天修15米。两队合作,×天能完成。下列方程正确的是( )
A. 25+15×=400 B. (25+15)×=400 C. 25×+15=400 D. 400÷15×=25
11.一斤鸡蛋的 23 有6个,这一斤鸡蛋共有几个?”下列方程正确的是( )
A. 23÷x=6 B. 23x=6 C. 6x=23 D. x÷6=23
12.上周,妙想的妈妈每天在星星超市消费情况如下:60元,40元,50元,10元,55元,25元,40元。她这一周平均每天在星星超市消费的钱数是( )
A. 10元 B. 25元 C. 40元 D. 55元
13.学习小组将个长5厘米,宽4厘米,高3厘米的长方体,切割成边长为1厘米的小正方体,小正方体的个数是( )
A. 12个 B. 15个 C. 20个 D. 60个
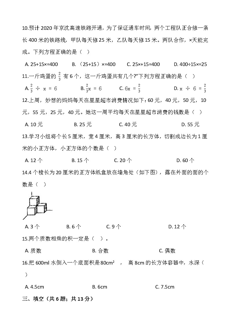
14.4个棱长为20厘米的正方体纸盒放在墙角处(如下图),露在外面的面的个数是( )
A. 3个 B. 6个 C. 9个 D. 12个
15.两个质数相乘的积一定是( )。
A. 质数 B. 合数 C. 偶数
16.把600ml水倒入一个底面积是80cm2 , 高8cm的长方体容器中,水深( )
A. 4.5cm B. 6cm C. 7.5cm
三、填空(共6题;共13分)
17.58 =________÷16= ()32 ________=________(填小数)
18.A=2×2×3,B=2×3×5,这两个数的最大公因数是________,最小公倍数是________。
19.2012年沈大高速铁路开通,平均速度达到每小时350千米,普通客车的平均时速是沈大高铁平均时速的 15 ,普通客车的平均时速是________。
20.把4米长的绳子平均分成7段,每段长________米,每段是全长的________。
20秒=________分
1.05吨=________千克 0.5m2=________dm2
22.李庄在村口挖了一个长方体蓄水池,占地面积是12m2 , 水池深3m。这个蓄水池最多能蓄水________m3。
四、计算。(共3题;共26分)
23.直接写得数。
13 - 15 = 14 + 512 = 1- 57 = 38 + 12 = 19 + 12 =
45 - 23 = 23 + 16 = 38 - 216 = 35 + 16 = 711 + 411 =
24.解方程
(1)x+ 23 = 34 (2)x- 512 =1
25.脱式计算,请写出必要的计算过程。
(1)56+13-12 (2)12×34×13
五、解决问题(共3题;共29分)
26.学校有35个排球和60个篮球,排球个数占篮球个数的几分之几?篮球个数占总个数的几分之几?
27.修一条路,第一天修了全长的 25 ,第二天修了全长的 27 ,第三天要把剩下的全部修完。第三天要修全长的几分之几?
28.牡丹路口装了一个新的长方体铁皮邮箱,长50cm,宽40cm,高75cm,做这个邮箱需要多少平方米的铁皮?这个邮箱的容积是多少?(铁皮厚度不计)
答案解析部分
一、数学判断(20分)
1.【答案】 正确
2.【答案】 错误
3.【答案】 错误
4.【答案】 错误
5.【答案】 正确
6.【答案】 正确
7.【答案】 错误
8.【答案】 正确
二、数学应用(56分)
9.【答案】 C
10.【答案】 B
11.【答案】 B
12.【答案】 C
13.【答案】 D
14.【答案】 C
15.【答案】 B
16.【答案】 C
三、填空(23分)
17.【答案】 10;20;0.625
18.【答案】 6;60
19.【答案】 每小时70千米
20.【答案】 47;17
21.【答案】 2700;13;1050;50
22.【答案】 36
四、计算。(26分)
23.【答案】 13 - 15 = 215 14 + 512 = 23 1- 57 = 27 38 + 12 = 78 19 + 12 = 1118
45 - 23 = 215 23 + 16 = 56 38 - 216 = 14 35 + 16 = 2330 711 + 411 =1
24.【答案】 (1)x+23=34
解:x=34-23
x=112
(2)x-512=1
解:x=1+512
x=1512
25.【答案】 (1)56+13-12
=76-12
=46
=23
(2)12×34×13
=38×13
=18
五、解决问题(30分)
26.【答案】 解:35÷60=712
60÷(35+60)
=60÷95
=1219
答:排球个数占篮球个数的712 , 篮球个数占总个数的 1219。
27.【答案】 解:1-25-27
=35-27
=1135
答:第三天要修全长的 1135。
28.【答案】 解:(50×40+50×75+40×75)×2
=(2000+3750+3000)×2
=(5750+3000)×2
=8750×2
=17500(平方厘米)
17500÷10000=1.75(平方米)
50×40×75
=2000×75
=150000(立方厘米)
答:做这个邮箱需要1.75平方米的铁皮,这个邮箱的容积是150000立方厘米。
人教版五年级下册数学期末冲刺卷(一)word版含答案: 这是一份人教版五年级下册数学期末冲刺卷(一)word版含答案,共11页。试卷主要包含了填空,判断,选择,计算,手脑并用,操作思考,应用题等内容,欢迎下载使用。
人教版五年级下册数学期末冲刺卷(五)word版含答案: 这是一份人教版五年级下册数学期末冲刺卷(五)word版含答案,共10页。试卷主要包含了填空,火眼金睛识对错,精挑细选,计算,解决问题等内容,欢迎下载使用。
人教版五年级下册数学期末冲刺卷(三)word版含答案: 这是一份人教版五年级下册数学期末冲刺卷(三)word版含答案,共10页。试卷主要包含了填空,选择,火眼金睛,细心判断,计算,画一画,解决问题等内容,欢迎下载使用。

