山东省济南市济阳区2020-2021学年九年级上学期期末考试物理试题(word版 含答案)
展开2020——2021第一学期九年级期末
物 理 试 题
本试题分第I卷(选择题)和第Ⅱ卷(非选择题)两部分。第Ⅰ卷满分为50分;第Ⅱ卷满分为50分。本试题满分100分,考试时间为60分钟。
注:本考试不允许使用计算器。
第I卷(选择题共50分)
一、单项选择题(本大题共 10 小题,每小题3分,共 30 分。每小题给出的四个选项中,只有一个选项最符合题目的要求。选对得 3分;多选、错选、不选均不得分。)
1.在物理学的发展中,许多科学家做出了杰出的贡献。19世纪20年代,一位科学家怀着强烈的好奇心和执著的探究精神,付出了几年艰辛的劳动,通过自己设计制造仪器,找到了电流跟电阻、电压之间的关系,他就是物理学家
A.焦耳 B.奥斯特 C.欧姆 D.伏特
2.下列现象中,通过做功改变物体内能的是
A.天寒地冻,人们在室内用集中供热取暖 B. 砂轮磨刀,刀在高速摩擦之下溅出火花C.烈日炎炎,人们走进空调房间乘凉避暑 D. 晾晒棉被,阳光下的棉被晒得暖乎乎的
3.水的比热容较大,人们往往利用它的这一特性为生活、生产服务,下列实例中与它这一特性无关的是
A.让流动的热水流过散热器供暖 B.内陆地区比沿海地区昼夜温差大
C.夜晚向稻田里放水以防冻坏秧苗 D.冬天地窖里放些水防止菜被冻坏
4.为了节约能源,需要提高热机的效率,下列措施中能提高热机效率的是
A.尽量减少热机部件间的摩擦 B.尽量增加热机的工作时间
C.尽量燃烧一些热值大的燃料 D.尽量增加所用燃料的质量
5.下列关于材料、能源及信息的说法中,正确的是
A.光盘、硬盘、优盘、信用卡都用了磁性材料
B.煤、石油、天然气、核能属于不可再生能源
C.半导体材料的使用,使电脑手机实现微型化
D.白炽灯用钨丝做灯丝,是因为钨丝的熔点低
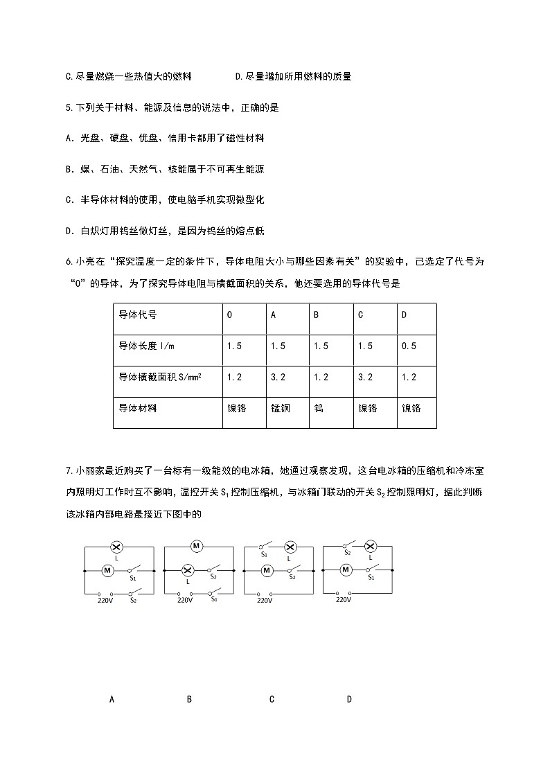
6.小亮在“探究温度一定的条件下,导体电阻大小与哪些因素有关”的实验中,已选定了代号为“O”的导体,为了探究导体电阻与横截面积的关系,他还要选用的导体代号是
导体代号 | O | A | B | C | D |
导体长度l/m | 1.5 | 1.5 | 1.5 | 1.5 | 0.5 |
导体横截面积S/mm2 | 1.2 | 3.2 | 1.2 | 3.2 | 1.2 |
导体材料 | 镍铬 | 锰铜 | 钨 | 镍铬 | 镍铬 |
7.小丽家最近购买了一台标有一级能效的电冰箱,她通过观察发现,这台电冰箱的压缩机和冷冻室内照明灯工作时互不影响,温控开关S1控制压缩机,与冰箱门联动的开关S2控制照明灯,据此判断:该冰箱内部电路最接近下图中的
A B C D
8.以下各种做法中,符合安全用电原则的是
A.三孔插座地线要保证良好接地
B.控制电灯的开关要接到零线上
C.用潮湿的手拔插用电器的插头
D.有人触电要尽快用手把他拉开
9.在用电高峰时,家中的电压会比220V稍微低一些。一盏标有“220V 40W" 的白炽灯,它在用电高峰和其他时段相比
A.实际功率减小,消耗电能减小
B.发光亮度减小,实际功率减小
C.实际功率增大,消耗电能增大
D.发光亮度增大,实际功率增大
10.无线充电技术开始逐渐进入到人们的生活中,如图所示,将手机等电子设备靠近或放置在像鼠标垫一样的充电板上时,手机内的线圈就产生电流,对电池进行充电。下列四幅图中能反映这种无线充电原理的是
二、多项选择题(本大题共 5 小题,每小题4分,共 20 分。每小题给出的四个选项中,至少有两个选项符合题目的要求。全选对得 4分;少选得3分;多选、错选、不选均不得分。)
11.生活中经常对一些物理量进行估测,下列数值中接近实际情况的是
A.触电电流零点几安可瞬间致命
B.我国家庭电路的电压为220V
C.家用空调的功率约为2000W
D.现在你所在考场内的温度约5℃
12. 关于下图所示的实验现象及说明的问题,下列说法正确的是
A.图甲:小明进行“人工造雨”实验,钢勺附近“白气”是水汽化时的水蒸气
B.图乙:微微加热时锥形瓶中呈现淡淡的紫色,说明固态碘受热先熔化再汽化
C.图丙:两根用丝绸摩擦过的玻璃棒靠近时相互排斥,说明同种电荷相互排斥
D.图丁:原来均匀的细铁屑靠近磁体时有规律的分布,说明磁体周围存在磁场
13. 小明学习物理课之后,更加用心观察生活,他总结的以下说法中正确的是
A.缝衣针沿条形磁体摩擦几次,缝衣针就能够吸引铁屑,是磁化现象
B.用毛皮摩擦过的橡胶棒与泡沫塑料小球相互吸引,说明小球带正电
C. 热量无法自发从低温物体向高温物体转移,说明能量转移有方向性
D.根据欧姆定律,同一导体两端的电压越大,这段导体中的电流就越大
14、以下关于各仪表的说法和读数正确的是
甲 乙 丙 丁
A.甲图是电阻箱,可以调节电阻的大小并能显示电阻的阻值,此时阻值为608Ω
B.乙图是电能表,是测量电功的仪表,此家庭电路总共消耗的电能为2818.7J
C.丙图是电压表,与所测用电器并联,若此时连接0-15V量程,读数为13V
D.丁图为电流表,串联在被测电路中,若此时连接0-0.6A量程,读数为0.51A
15.物理是一门以实验为基础的学科,任何规律的总结和结论的得出,都是以大量的实验为基础的。以下对实验过程及结论的认识中,正确的是
A. 探究“冰熔化特点”的实验中,要用碎冰且不断搅拌是为了使冰受热均匀,测温更准确
B. 探究“水沸腾特点”的实验中,要时刻观察温度计,当温度为100℃时,说明水沸腾了
C. “伏安法”测量定值电阻阻值的实验中,测量多组电压电流值的目的是为了减小误差
D. “通电导体在磁场中受力的作用”实验中,同时改变磁场和电流方向,受力方向不变
第II卷(非选择题共50分)
三、填空题(每空2分,共12分。请将每小题的正确答案填写在横线上)
16.(1)图甲是一种磁悬浮地球仪摆件,地球仪内部下端装有磁铁,底座内部装有如图乙所示的电磁铁。 a端是电磁铁的______(选填“N”或 “S”)极;右手螺旋定则是英国物理学家安培归纳的,人们用他的名字命名了 的单位 (填写物理量名称)。
(2)2019年3月,中国青年科学家曹原证实了石墨烯在特定条件下的超导性能,取得了国际超导科研领域的重大突破。利用石墨烯超导的零电阻特性进行远距离输电,将实现电能零耗损。其节能依据的原理是 (选填“焦耳定律”或“欧姆定律”);右图是家庭电路组成的示意图,其中开关与它所控制的电灯是 (选填“串联”或“并联”)的。
(3)“复兴号”动车组进行了多项技术创新和改进,给人们的旅途生活带来了极大的方便,车厢内实现了WiFi网络全覆盖,WiFi采用的是低强度的 (选填“超声波”或“电磁波”)传输信号,车厢内座椅下方的插座方便了旅客充电的需求,其中三孔插座的电路元件符号是________。
四、计算题(共2小题,每小题9分,共18分)
17.瑞士大学的学生设计了一款灯壶合一的“水壶台灯”,如图所示。“水壶台灯”由玻璃壶罩,圆形底座和白炽灯组成。白炽灯泡与壶性灯罩下方的凹槽正好吻合(灯泡不直接与水接触),可将发光时的内能用于茶水的加热保温。白炽灯标有“220V 100W”字样,【C水=4.2×103(J/kg•℃)】。请通过计算求出:
(1)该台灯正常工作电流是多少?
(2)该台灯正常工作7分钟所消耗的电能是多少焦?
(3)若此过程中有0.1Kg初温为40℃的水加热至90℃,水吸收热量是多少?
18.小军和小明在学习了电学知识后,设计了如右图所示的电路。灯泡L上标有“3.8V 0.3A”的字样,R为定值电阻。闭合开关后,灯泡L恰好正常发光,电流表的示数为0.4A。通过计算回答:
(1)灯泡L的额定功率是多少瓦?
(2)定值电阻R的阻值是多少欧?
(3)整个电路通电1min,定值电阻R产生多少焦的热量?
五、实验探究题(共2小题,每小题10分,共20分)
19.课堂上,小红组同学来探究“相同质量的不同物质在升高相同温度时,吸收热量的多少是否相同”,进行了如图所示的实验:
(1)实验中要取 的水和煤油,放入两个相同的容器中,用两只 的酒精灯分别对它们加热。
(2)在此实验中,液体吸收热量的多少是通过_____________ (选填“升高的温度的多少”或“加热时间的长短”)来比较的。
(3)除了如图所示的实验器材之外,还需要的测量器材有__________和__________。
(4)在安装调整如图所示的实验器材时,科学合理的顺序是__________。(“从下往上”或“从上往下”)
(5)完善实验方案后,开始实验,小红组记录的实验数据如下表:
组别 | 液体 | 初温/℃ | 末温/℃ | 加热时间/min |
小红 | 水 | 25 | 40 | 6’30’’ |
煤油 | 25 | 40 | 5’10’’ |
由小红组数据可知,______ (水/煤油)吸收的热量更多。
分析表中的实验数据,得到的结论是:
。
(6)进一步思考,若相同质量的水和煤油,吸收相同热量时, (水/煤油)升高的温度更多。小红由此想到,这就是在探究“电流产生的热量与哪些因素有关”的实验中,使用了煤油而不用水的原因。
20. 实验课上,小帆和小华利用了以下器材来探究“导体中的电流跟它两端电压的关,
(1) 图甲是她们设计的电路图,请你用笔画线代替导线将图乙实物图连接完整。
序号 | R=5Ω |
| |
U/V | I/A |
| |
① | 1 | 0.2 |
|
② | 2 | 0.4 |
|
③ | 3 | 0.6 |
|
(2)在连接电路时,开关应该 (选填“断开”或者“闭合”) ,小华在正确连接电路后,闭合开关,发现电流表无示数,电压表有示数且接近电源电压,对于此时电路中出现的故障,以下选项正确的是
。(填序号)
A.电阻开路 B.电阻短路 C.滑动变阻器开路 D.滑动变阻器短路
(3)解除故障之后,继续进行实验“探究电流与电压的关系”,第一次实验完成后,再进行第二次实验,应该将滑动变阻器的划片向 (选填“A”或者“B”)端滑动,将电压表的示数调节为2V,并记录电流表的示数。
(4)分析表中的数据,他们得出的初步探究结论是: 。
(5)得出结论后,小帆和小华又分别在保持电阻两端电压不变的情况下,研究了电流跟电阻之间的关系,记录数据如下:
表一/小帆 |
| 表二/小华 | ||||||||||
R/Ω | 5 | 10 | 15 | 20 | 25 |
| R/Ω | 5 | 10 | 15 | 20 | 25 |
I/A | 0.60 | 0.28 | 0.20 | 0.14 | 0.12 |
| I/A | 0.48 | 0.24 | 0.16 | 0.12 | 0.10 |
两位同学用的电阻相同,但测出的电流值却不同,其原因是______________________________________________________。
(6)本实验结束后,想把电路中的电阻R更换成一个额定电压为 3.8V、电阻约为10Ω的小灯泡进行“测量小灯泡的额定电功率”的实验,则对实验电路必须进行的改动是
和
九年级物理试题参考答案2021.1
一、单项选择题(30分)
1.B 2. B 3. A 4. C 5.C 6.A 7.A 8.D 9.A 10.B
二、多项选择题(20分)
11.ABD 12.BC 13.ABD 14.ACD 15.BCD
三、非选择题(50分)
16.(12分)⑴做功 汽化(蒸发)
⑵N 负
⑶太阳能 半导体
16题评分意见:本题共12分。每空2分。
17.(5分)
⑴ 完全燃烧0.5 m3天然气放出的热量
Q放 =Vq= 0.5 m3× 3×107 J/m3 =1.5×107 J ………………………………………………2分
⑵热水器内100 kg的水吸收的热量
Q吸 = cm(t2―t1)= 4.2×103 J/(kg·℃) × 100 kg ×(50 ℃-20 ℃)= 1.26×107 J………2分
⑶燃气热水器工作时的效率 η=×100%= ×100%=84%………………1分
18.(9分)
⑴灯泡L的额定功率
P额=U额I额=12V×0.2A=2.4W………………………2分
⑵因为灯泡L正常发光,所以
IL=I额=0.2A,UL=U额=12V………………………1分
又因为灯泡L与定值电阻R串联,所以
I=IR=IL=0.2A………………………………………1分
U=UL+UR=12V+3V=15V……………………………1分
由公式I=可得:定值电阻R的阻值
R===15Ω……………………………………2分
⑶t=5min=300s
整个电路5min消耗的电能
W=UI t=15V×0.2A×300s=900J………………………2分
17题、18题评分意见:可参照上述标准给分。只写出公式及其变形式而未与题中给出各量相联系的不得分。因前面数字计算结果错误而导致后面结果错误的,不重复扣分。其他解法正确的同样给分。代入数据中没有单位或单位有错误本题扣1分。角标没有区分的每题扣1分(扣在第一个没有标角标的得分板)。不写答或无替代答的文字说明扣1分(扣在最后一个得分板)。
19.(12分)⑴B
⑵火焰大小相同(或完全相同) 液体升高的温度
⑶水 大于 比热容
19题评分意见:本题共10分。⑴2分。⑵ 4分。⑶6分。
20.(12分)⑴如图所示。
⑵ C。
⑶ 灯丝的电阻随其温度的变化而变化。(在不同的电压下,灯的亮度不同,灯丝的温度不同,灯丝的电阻也就不同)
⑷ 4.99。
⑸ 电阻一定时,电流与电压成正比。
20题评分意见:本题共12分。⑴ 4分,2根导线各2分;⑵ 2分;⑶ 2分,答案合理即可得分;⑷ 2分;⑸ 2分。
2024年山东省济南市济阳区中考一模物理试题: 这是一份2024年山东省济南市济阳区中考一模物理试题,共28页。试卷主要包含了单项选择题,多项选择题,非选择题等内容,欢迎下载使用。
山东省济南市济阳区2023-2024学年九年级上学期1月期末物理试题: 这是一份山东省济南市济阳区2023-2024学年九年级上学期1月期末物理试题,共4页。
山东省济南市济阳区2020-2021学年八年级下学期期中物理试题: 这是一份山东省济南市济阳区2020-2021学年八年级下学期期中物理试题,共14页。试卷主要包含了单项选择题,多项选择题,填空题,计算题,实验探究题等内容,欢迎下载使用。

