2022届高考语文一轮复习第3板块现代文阅读专题2考点2图表信息的筛选与信息的图示表述检测含解析202104231124
展开材料一:新中国成立以后,我国盐业管理体制虽几经变迁,但总的基调仍是政府主导的计划管理方式。
1996年5月27日,国务院197号令发布《食盐专营办法》。此后,在以专营形式加强食盐管理的同时,工业盐逐步实现了市场化管理。
食盐专营制度在确保市场合格碘盐供应、提高碘盐覆盖率和食用率、消除碘缺乏病、稳定盐价、应对突发事件和自然灾害等方面发挥了重要作用,特别是仅用十年时间即实现了“基本消除碘缺乏病”的目标,得到广泛赞誉,被联合国有关组织评价为“世界的典范”和“里程碑式的成就”。
食盐专营制度在取得突出成就的同时,也存在四个方面的突出问题:一是市场区域分割,造成流通环节过多,经营效率较低;二是产销矛盾突出,制盐企业与批发企业市场地位不平等;三是产业结构调整进展缓慢;四是制约了行业的创新发展,专营条件下的专营企业过于依赖专营,创新动力不足。
进入21世纪以来,我国盐业产销总量、市场规模位居世界第一,但在国外市场拓展方面一直未取得重大突破,在国际盐业市场的影响力和话语权不够。我国盐业总体呈现产大于销的格局,由于近年来全国盐的总消费和两碱用盐消费增长速度明显减弱,市场需求有限,以致制盐企业开工率明显不足。
(摘编自《以自身改革确保“两个安全”》,
《国资报告》2017年6月8日)
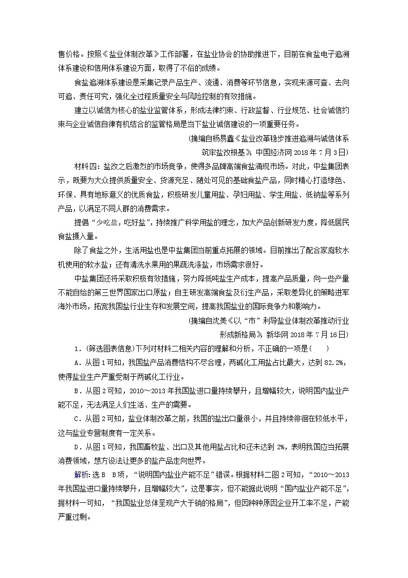
材料二:
(图片来源:《中国盐业杂志》2014年8月25日)
材料三:2017年1月1日起,盐业体制改革正式实施,全面放开了食盐出厂、批发和零售价格。按照《盐业体制改革》工作部署,在盐业协会的协助推进下,目前在食盐电子追溯体系建设和信用体系建设方面,取得了不俗的成绩。
食盐追溯体系建设是采集记录产品生产、流通、消费等环节信息,实现来源可查、去向可追、责任可究,强化全过程质量安全与风险控制的有效措施。
建立以诚信为核心的盐业监管体系,形成法律约束、行政监督、行业规范、社会诚信约束与企业诚信自律有机结合的监管格局是当下盐业诚信建设的一项重要任务。
(摘编自杨易鑫《盐业改革稳步推进追溯与诚信体系
筑牢盐改根基》,中国经济网2018年7月3日)
材料四:盐改之后激烈的市场竞争,使得多品牌高端食盐涌现市场。对此,中盐集团表示,既要为大众提供质量安全、货源充足、随处可见的基础食盐产品,同时精心打造绿色、环保、具有地标意义的优质食盐,积极研发儿童用盐、孕妇用盐、学生用盐、低钠盐等系列产品,以满足不同人群的消费需求。
提倡“少吃盐,吃好盐”,持续推广科学用盐的理念,加大产品创新研发力度,降低居民食盐摄入量。
除了食盐之外,生活用盐也是中盐集团当前重点拓展的领域。目前推出了配合家庭软水机使用的软水盐;还有清洗水果用的果蔬洗涤盐,市场需求很好。
中盐集团还将采取积极有效措施,努力降低吨盐生产成本,提高产品质量,向一些产量不能自给的第三世界国家出口原盐;自主研发高端食盐及衍生产品,采取差异化的策略进军海外市场,拓宽我国盐行业生存和发展空间,提高我国盐业的国际竞争力和影响力。
(摘编自沈美《以“市”利导盐业体制改革推动行业
形成新格局》,新华网2018年7月16日)
1.(筛选图表信息)下列对材料二相关内容的理解和分析,不正确的一项是( )
A.从图1可知,我国盐产品消费结构不尽合理,两碱化工用盐占比最大,达到82.2%,使得盐业生产严重受制于两碱化工行业。
B.从图2可知,2010~2013年我国盐进口量持续攀升,且增幅较大,说明国内盐业产能不足,无法满足人们生活、生产的需要。
C.从图2可知,盐业体制改革之前,我国的盐出口量很小,并且持续徘徊在较低水平,这与盐业专营制度有一定关系。
D.从图1可知,我国畜牧盐、出口及其他用盐占比和还未达到2%,表明我国应当拓展消费领域,想方设法让更多的盐产品走向世界。
解析:选B B项,“说明国内盐业产能不足”错误。根据材料二图2可知,“2010~2013年我国盐进口量持续攀升,且增幅较大”,这是事实,但不能据此说明“国内盐业产能不足”,据材料一可知,“我国盐业总体呈现产大于销的格局”,但因种种原因企业开工率不足,产能严重过剩。
2.下列对材料相关内容的概括和分析,正确的一项是( )
A.新中国成立以后,我国盐业管理体制几经变迁,但总的基调仍是政府主导的计划管理方式,所以2017年1月1日盐业改革之前,我国一直实行盐业专营制度。
B.食盐专营制度利弊各半,其作用是实现了“基本消除碘缺乏病”的目标,受到广泛的赞誉;同时稳定了盐价,有效应对了突发事件和自然灾害。
C.我国制盐企业开工率明显不足,是由于近年来我国盐的总消费和两碱用盐消费增长明显减弱,市场需求有限。
D.盐业体制改革实施后,国家全面放开了食盐出厂、批发和零售价格,极大地调动了生产企业和流通领域的积极性,国家对食盐无须也无力监管。
解析:选C A项,曲解文意,我国是从1996年5月27日起开始实行《食盐专营办法》,即食用盐(包括口食盐和食品加工用盐)专营制度,而非针对整个盐业,也非“一直”实施。B项,无中生有,文中并无“食盐专营制度利弊各半”的说法。D项,“国家对食盐无须也无力监管”曲解文意,盐业体制改革实施后,国家只是改变了对食盐生产和流通的管理方式,绝非“无须也无力监管”。
3.结合材料,概括说明我国实行盐业体制改革的现实意义。
解析:解答此类题,首先要找出我国盐业体制改革之前存在的问题,即材料一中所指出的“存在四个方面的突出问题”,然后看材料四“盐改之后”出现的变化,就此分析即可。
答案:①可以有效克服原有管理体制、机制的种种弊病;②可以充分激发企业的创新精神,发展特色产品,满足人们的不同需求;③可以引导人们树立健康科学的用盐理念;④可以促使企业提高质量,拓宽市场,使我国盐业走向世界。
二、阅读下面的文字,完成4~6题。
材料一:在我国,建筑废弃物通常被称为建筑垃圾。2005年建设部出台《城市建筑垃圾管理规定》将“建筑垃圾”定义为:“建设单位、施工单位新建、改建、扩建和拆除各类建筑物、构筑物、管网等以及居民装饰装修房屋过程中所产生的弃土、弃料及其他废弃物。”伴随着我国快速城市化建设进程,建筑废弃物大量产生。目前,我国建筑废弃物已占到城市垃圾总量的30%到40%。而这些建筑垃圾目前回收率不到5%。建筑废弃物的大量产生与低效利用造成严重的环境污染和资源浪费,不符合生态文明时代生态效率原则的要求。
(黄锡生等《生态效率视角下建筑废弃物
减排与利用的法律规制》)
材料二:通过“重力分选”,将建筑垃圾按照不同比重分为“重、中、轻”三档物料,同时在分选过程中经风力抽吸还会分离出其中的轻飘物和细尘土二种物料,总计会有五档物料产生。(见下表)在经过上述二道分选后,其中的部分物料就会直接作为相应产品的原料,予以利用,剩余物料将视情况或再进入下道处置。
(顾成玉《建筑垃圾处置及利用的探索》)
材料三:建筑垃圾在日本的正式名称叫“建设副产物”。其中,又分为不可作为原材料使用的废弃物、可作为原材料再利用的建材(如混凝土块、木材)和可直接再使用的建材(如渣土、金属)三大类。可见,在日本人的观念中,建设过程中产生的剩余物资并不全是垃圾。
日本对“建设副产物”的细分多达20多种,处理不同种类副产物适用的法律也不同。比如杂草等按一般垃圾处理,木材、建筑污泥等按建筑垃圾处理,金属等按产业垃圾处理,石棉、荧光灯变压器等有毒有害物质按特别管理产业垃圾处理,建筑渣土则不归入垃圾。
减少施工现场垃圾产生和尽可能再利用是日本处理建筑垃圾的主要原则。根据《建设副产物适正处理推进纲要》,建设项目的发包人和施工方有义务在建设过程中减少建设副产物的产生,建材供应商和建筑设计者有义务生产和采用能再生利用的建材。对能再使用的建设副产物应尽量再使用;对不能再使用的建设副产物应尽量再生利用;对不能再生利用的副产物则尽量通过燃烧实现热回收。
日本对建筑垃圾的生产、分类、处理有严格的流程管理。施工队要向建筑公司总部提交对工程可能产生的垃圾估算、分类再利用和最终处理的详细计划,并将结果报告保存5年。如果一家企业上一年产生的产业垃圾超过1 000吨,则必须在当年6月30日前向当地都道府县知事提交垃圾减量的计划。
(管克江等《德国、日本、新加坡的建筑垃圾再利用经验》)
4.(信息的图示表述)下列对材料二相关内容的梳理,不正确的一项是( )
A.eq \x(\a\al(建筑,垃圾))eq \(――→,\s\up14(经重力分选))eq \x(\a\al(各类无机,细粉料))eq \(――→,\s\up14(去向))eq \x(\a\al(做路基,材料))
B.eq \x(\a\al(建筑,垃圾))eq \(――→,\s\up14(经重力分选))eq \x(\a\al(轻质砖、,保温料))eq \(――→,\s\up14(去向))eq \x(\a\al(做路基材,料或填埋))
C.eq \x(\a\al(建筑,垃圾))eq \(――→,\s\up14(经重力分选))eq \x(\a\al(红砖及,类似物))eq \(――→,\s\up14(去向))eq \x(\a\al(做烧结砖原料,或陶粒替代))
D.eq \x(\a\al(建筑,垃圾))eq \(――→,\s\up14(经重力分选))eq \x(\a\al(石子、混凝土、,玻陶))eq \(――→,\s\up14(去向))eq \x(\a\al(做路基材,料或填埋))
解析:选A A项,“建筑垃圾经重力分选出各类无机细粉料”错误,从材料二来看,“通过‘重力分选’,将建筑垃圾按照不同比重分为‘重、中、轻’三档物料,同时在分选过程中经风力抽吸还会分离出其中的轻飘物和细尘土……”,由此可知,“各类无机细粉料”除需经“重力分选”外,还需要经“风力抽吸”才能分离出来。
5.下列对材料相关内容的概括和分析,不正确的一项是( )
A.在我国,建筑垃圾是指建设、施工单位在各类建筑、施工活动中以及居民装饰装修房屋过程中所产生的弃土、弃料及其他废弃物。
B.建筑垃圾并不是垃圾,如果采用正确的处理方法,它们是可以再回收利用的,因此“建筑废弃物”这一说法并不准确。
C.在处理垃圾的过程中,经二道分选后,部分物料会直接作为相应产品的原料,予以利用,剩余物料将视情况或再进入下道处置。
D.日本对建筑垃圾的处理非常细致,不同垃圾处理方法不同,与中国不同的是,建筑渣土不属于建筑垃圾。
解析:选B “建筑垃圾并不是垃圾”“它们是可以再回收利用的”说法绝对化,应为“建筑垃圾并不都是垃圾”“它们大都是可以再回收利用的”。
6.根据材料三,简要概括日本在处理建筑垃圾方面给我们的启示。
解析:先找出“日本在处理建筑垃圾方面”的做法,然后根据其做法概括出启示。第一段,日本的分类十分细,可见在处理之前要先做好分类。第三段,“减少施工现场垃圾产生和尽可能再利用是日本处理建筑垃圾的主要原则”,这就要求我们要从源头进行治理,同时还要尽可能再利用。最后一段,“日本对建筑垃圾的生产、分类、处理有严格的流程管理”,这就要求在管理上要严格。据此可知,从做好分类、源头治理、尽可能再利用、严格管理等四个方面分点进行概括即可。
答案:(要点)①做好分类;②源头治理;③尽可能再利用;④严格管理。
状态
主要组分
去向
说明
重物料
石子、混凝土、玻陶
路基材料、填埋
填埋占总量15%左右
中物料
红砖及类似物
烧结砖原料、陶粒替代
需加工后成原料使用
轻物料
轻质砖、保温料
路基材料、填埋
填埋占总量20%左右
轻飘物
纸、塑料、织物、木料
焚烧
砂、土
各类无机细粉料
做路基材料
高考语文二轮复习现代文阅读专题2考点练2图表信息的筛选与信息的图示表述含答案: 这是一份高考语文二轮复习现代文阅读专题2考点练2图表信息的筛选与信息的图示表述含答案,共6页。试卷主要包含了阅读下面的文字,完成1~3题,阅读下面的文字,完成4~6题等内容,欢迎下载使用。
高考语文二轮复习现代文阅读专题2考点练1概念理解与信息筛选含答案: 这是一份高考语文二轮复习现代文阅读专题2考点练1概念理解与信息筛选含答案,共5页。试卷主要包含了阅读下面的文字,完成1~3题,阅读下面的文字,完成4~6题等内容,欢迎下载使用。
2022届高考语文一轮复习第3板块现代文阅读专题1考点2分析论证思路与论证手法检测含解析202104231121: 这是一份2022届高考语文一轮复习第3板块现代文阅读专题1考点2分析论证思路与论证手法检测含解析202104231121,共4页。试卷主要包含了阅读下面的文字,完成1~3题,阅读下面的文字,完成4~6题等内容,欢迎下载使用。

