中考物理真题及答案--河北物理(含解析)
展开
真题:中考物理试卷附详细参考答案
一、选择题(本大题共8个小题)
1.(2分)(2014•河北)在物理学的发展过程中,许多物理学家做出了杰出贡献.创立经典力学理论体系并发现万有引力定律的科学家是( )
A.
焦耳
B.
牛顿
C.
阿基米德
D.
托里拆利
考点:
物理常识.菁优网版权所有
专题:
其他综合题.
分析:
根据我们对万有引力和经典力学理论体系的了解来作答.
解答:
解:万有引力是牛顿发现的,力的单位是牛顿.
故选B.
点评:
物理学中,很多物理量的单位都是用科学家的名字来命名的,这是为了纪念他们对科学做出的贡献,我们应该认识并分清他们.
2.(2分)(2014•河北)关于声和电磁波的说法正确的是( )
A.
人们根据音色辨别蝉鸣虫吟
B.
街道上的噪声设备可以减弱噪声
C.
水面舰艇是通过电磁波搜寻水下目标的[来源:Z.xx.k.Com]
D.
移动电话和电烙铁都是利用电磁波工作的
考点:
声音的综合利用;电磁波的传播.菁优网版权所有
专题:
信息的传递.
分析:
(1)音色是判断发声体的依据;
(2)减弱噪声的途径:在声源处、在传播过程中、在人耳处;
(3)声呐是利用超声波的回声定位工作的;
(4)电流具有:热效应、磁效应和化学效应.
解答:
解:A、不同发声体发出声音的音色不同,音色是判断发声体的依据,故A正确;
B、街道上的噪声设备是监测噪声等级的,不能减弱噪声,故B错误;
C、水面舰艇是通过超声波搜寻水下目标的,故C错误;
D、电烙铁都是利用电流热效应工作的,故D错误.
故选A
点评:
本题考查了声音的特征和对减弱噪声方法、声音的运用及电流效应运用的理解,需要认真分析判断.
3.(2分)(2014•河北)下列估测最接近实际的是( )
A.
一只信鸽的质量约为5kg
B.
电冰箱冷冻室的温度约为4℃
C.
成年人正常步行的速度约为3m/s
D.
篮球板上篮圈到地面的距离约为3.05m
考点:
质量的估测;温度;长度的估测;速度与物体运动.菁优网版权所有
专题:
估算综合应用题.
分析:
本题考查对常见的一些量要有数据、数量级的认识,估测是一种科学的近似计算,它不仅是一种常用的解题方法和思维方法,而且是一种重要的科学研究方法,在生产和生活中也有着重要作用.
解答:
解:
A、一只信鸽的质量约为0.5kg,所以A不符合实际情况;
B、电冰箱冷冻室的温度约为﹣14℃,所以B不符合实际情况;
C、成年人正常步行的速度约为1.2m/s,所以C不符合实际情况;
D、篮球板上篮圈到地面的距离约为3.05m,所以D符合实际情况.
故选D.
点评:
估测法是利用物理概念、规律、物理常数和常识对物理量的数值、数量级进行快速计算以及对取值范围合理估测的方法.
4.(2分)(2014•河北)下列现象发生的过程中,放出热量的一组是( )①冰雪消融②积水干涸③滴水成冰④霜满枝头.
A.
①②
B.
①③
C.
②④
D.
③④
考点:
熔化与熔化吸热特点;凝固与凝固放热特点;汽化及汽化吸热的特点;生活中的凝华现象.菁优网版权所有
专题:
温度计、熔化和凝固;汽化和液化、升华和凝华.
分析:
物体从固态变为液态的过程叫熔化,熔化要吸热;物体从液态变为固态的过程叫凝固,凝固要放热;物体从气态变为液态的过程叫液化,液化要放热;物体由气态直接变为固态叫凝华,凝华要放热.
解答:
解:春天,冰雪消融,是熔化过程,需要吸收热量;积水干枯是由液体变为气态,需要吸热;滴水成冰是由液体变为固态,需要放热,霜满枝头属于凝华现象,需要放热.
故选D.
点评:
此题考查的是物态变化的判断和物态变化伴随的吸放热情况,熟记概念是解决本题的关键.
5.(2分)(2014•河北)小明坐在汽车上,透过车窗看到与公路并排的铁路上一列火车的车头,过了一会儿又看到车尾.关于火车与汽车的运动情况,不可能的是( )
A.
火车静止,汽车运动
B.
火车运动,汽车静止
C.
火车和汽车运动方向相同,火车的速度等于汽车的速度
D.
火车和汽车运动方向相反,火车的速度小于汽车的速度
考点:
运动和静止的相对性.菁优网版权所有
专题:
运动和力.
分析:
坐在汽车中的小明在车窗里看到火车的车头,过一会儿,她又在车窗里看到火车的车尾.若两车头朝向一致,两车之间一定发生了位置的改变,以汽车为参照物火车是向前运动.汽车有三种运动情况,由汽车的三种情况判断火车的运动情况.
解答:
解:
小明先看到火车的车头,后看到火车车尾,以汽车为参照物火车是向前运动.
汽车有三种情况:
如果汽车静止,火车是向前运动的.
如果汽车向前行驶,火车也向前运动,火车的运动速度比汽车大.
如果汽车是向后倒车,火车可能是静止、可能是向前运动、也可能是倒车但是比汽车的倒车速度小.因此不可能是A、C.
故选AC.
点评:
以汽车为参照物火车是运动的,由汽车的三种运动状态,分析火车的运动状态.两车的运动情况比较多,要全面进行分析,不要遗漏.
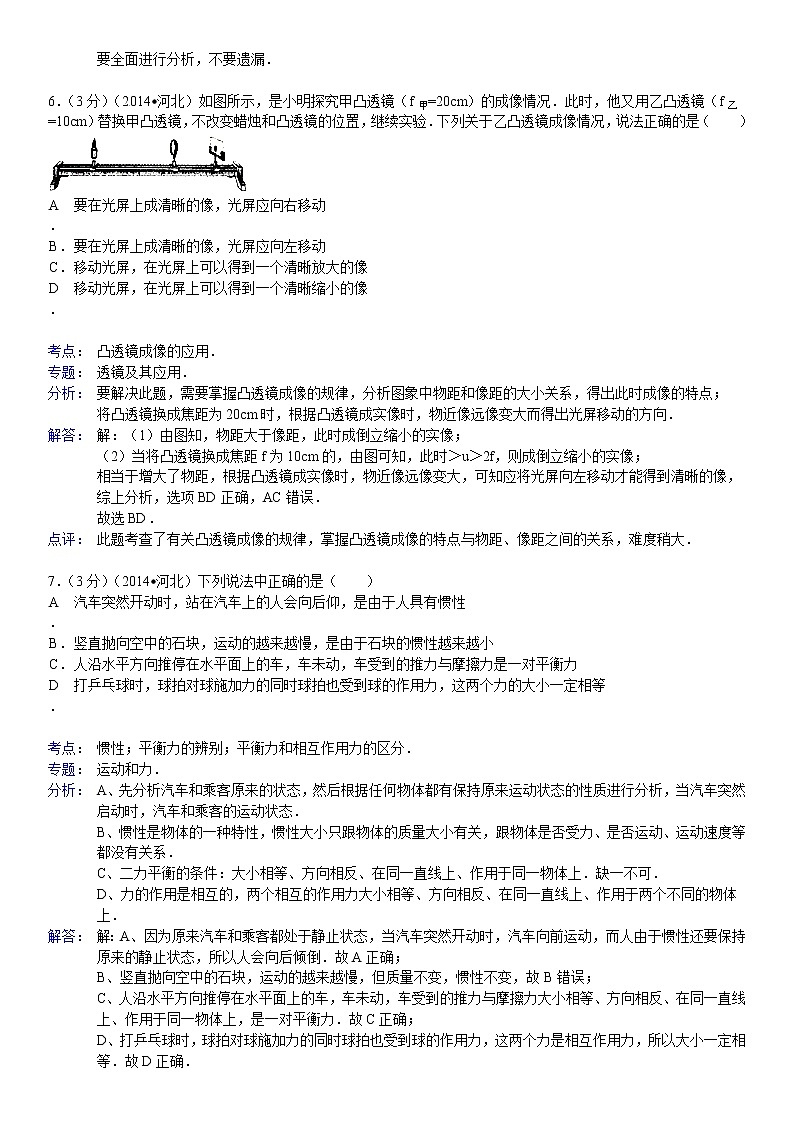
6.(3分)(2014•河北)如图所示,是小明探究甲凸透镜(f甲=20cm)的成像情况.此时,他又用乙凸透镜(f乙=10cm)替换甲凸透镜,不改变蜡烛和凸透镜的位置,继续实验.下列关于乙凸透镜成像情况,说法正确的是( )
A.
要在光屏上成清晰的像,光屏应向右移动
B.
要在光屏上成清晰的像,光屏应向左移动
C.
移动光屏,在光屏上可以得到一个清晰放大的像
D.
移动光屏,在光屏上可以得到一个清晰缩小的像
考点:
凸透镜成像的应用.菁优网版权所有
专题:
透镜及其应用.
分析:
要解决此题,需要掌握凸透镜成像的规律,分析图象中物距和像距的大小关系,得出此时成像的特点;
将凸透镜换成焦距为20cm时,根据凸透镜成实像时,物近像远像变大而得出光屏移动的方向.
解答:
解:(1)由图知,物距大于像距,此时成倒立缩小的实像;
(2)当将凸透镜换成焦距f为10cm的,由图可知,此时>u>2f,则成倒立缩小的实像;
相当于增大了物距,根据凸透镜成实像时,物近像远像变大,可知应将光屏向左移动才能得到清晰的像,综上分析,选项BD正确,AC错误.
故选BD.
点评:
此题考查了有关凸透镜成像的规律,掌握凸透镜成像的特点与物距、像距之间的关系,难度稍大.
7.(3分)(2014•河北)下列说法中正确的是( )
A.
汽车突然开动时,站在汽车上的人会向后仰,是由于人具有惯性
B.
竖直抛向空中的石块,运动的越来越慢,是由于石块的惯性越来越小
C.
人沿水平方向推停在水平面上的车,车未动,车受到的推力与摩擦力是一对平衡力
D.
打乒乓球时,球拍对球施加力的同时球拍也受到球的作用力,这两个力的大小一定相等[来源:学&科&网]
考点:
惯性;平衡力的辨别;平衡力和相互作用力的区分.菁优网版权所有
专题:
运动和力.
分析:
A、先分析汽车和乘客原来的状态,然后根据任何物体都有保持原来运动状态的性质进行分析,当汽车突然启动时,汽车和乘客的运动状态.
B、惯性是物体的一种特性,惯性大小只跟物体的质量大小有关,跟物体是否受力、是否运动、运动速度等都没有关系.
C、二力平衡的条件:大小相等、方向相反、在同一直线上、作用于同一物体上.缺一不可.
D、力的作用是相互的,两个相互的作用力大小相等、方向相反、在同一直线上、作用于两个不同的物体上.[来源:Z§xx§k.Com]
解答:
解:A、因为原来汽车和乘客都处于静止状态,当汽车突然开动时,汽车向前运动,而人由于惯性还要保持原来的静止状态,所以人会向后倾倒.故A正确;
B、竖直抛向空中的石块,运动的越来越慢,但质量不变,惯性不变,故B错误;
C、人沿水平方向推停在水平面上的车,车未动,车受到的推力与摩擦力大小相等、方向相反、在同一直线上、作用于同一物体上,是一对平衡力.故C正确;
D、打乒乓球时,球拍对球施加力的同时球拍也受到球的作用力,这两个力是相互作用力,所以大小一定相等.故D正确.
故选ACD.
点评:
此题综合考查了惯性、平衡力的辨别、平衡力和相互作用力的区分等多个知识点,综合性较强,但难度不大,惯性现象在现实生活中随处可见,和我们的生活密切相关,学习中要注意联系实际,用所学惯性知识解决生活中的实际问题.
8.(3分)(2014•河北)如图所示的电路中,电源电压保持不变.R1为滑动变阻器,R2、R3为定值电阻.闭合开关S,将滑片P由a端向b端滑动一段距离后,电压表V1、V2示数变化的大小分别为△U1、△U2,电流表示数变化的大小为△I.下列判断正确的是( )
A.
△U2大于△U1
B.
与的差值等于R2
C.
R2和R3消耗的电功率的和增加了△U2•△I
D.
电压表V1示数变小、电压表V2示数变大,电流表示数变大
考点:
电路的动态分析.菁优网版权所有
专题:
电路变化分析综合题.
分析:
分析清楚电路结构,根据滑片的移动方向判断滑动变阻器接入电路的阻值如何变化,应用串联电路特点与欧姆定律分析答题.
解答:
解:由图示电路图可知,三个电阻串联,电流表测电路电流,电压表测R1、R2两端电压,电压表V2测电阻R2、R3两端电压,
A、由图示电路图可知,△U2﹣△U1=△UR1﹣△UR3,滑片向右移动过程中,R1两端电压减小,R3两端电压增大,R1两端电压的减小量等于R2、R3两端电压的增加量之和,则△UR1>△UR3,U2﹣△U1>0,U2>△U1,故A正确;
B、=R2+R3,=R2+△R1,故B错误;
C、滑片向右移动过程中,电路电流增大,R2和R3消耗的电功率的和增加量△P=I′2(R2+R3)﹣I2(R2+R3)=(I′2﹣I2)(R2+R3)≠△U2•△I,故C错误;
D、滑片向右移动过程中,滑动变阻器接入电路的阻值减小,电路总电阻变小,电源电压不变,由欧姆定律可知电路电流增大,电压表V1示数变小、电压表V2示数变大,故D正确;
故选:AD.
点评:
本题考查了串联电路的特点和欧姆定律、电功率公式的灵活运用;难点是会把电压和电流的比值转化为电阻的大小来判断比值的变化.
二、填空及简答题(每空1分,物理部分共14分)
9.(3分)(2014•河北)将一个底部封闭的薄壁金属管固定在支架上,管中装一些酒精,然后用塞子塞紧管口.
把一根橡皮条缠在管子上并迅速来回拉动,很快会观察到塞子被酒精蒸气顶出(如图所示).回答下列问题:
(1)问题:采用哪种方式使金属管壁的温度升高的?
回答: 做功 .
(2)针对图片,请从物态变化角度提出一个问题并回答
问题: 塞子被酒精蒸气顶出的过程中,发生了怎样的能量转化 ?
回答: 内能转化为机械能 .
考点:
做功改变物体内能.菁优网版权所有
专题:
热和能.
分析:
拉动绳子对金属管做功,属于对物体做功,机械能转化为内能;看到塞子被弹起,属于物体对外做功,内能转化为机械能.
解答:
解:(1)实验中,用一根绳子在管外绕几圈,并迅速地来回拉动绳子,此时机械能转化为内能,酒精的温度升高,属于做功改变物体的内能,使金属管壁的温度升高;
(2)过一会儿,会看到塞子跳了起来,是里面的蒸气对外做功,这一过程中内能转化为机械能.
故答案为:(1)做功;
(2)塞子被酒精蒸气顶出的过程中,发生了怎样的能量转化?
内能转化为机械能.
点评:
此题考查做功改变内能的两个过程,体现了机械能和内能的相互转化过程.
10.(3分)(2014•河北)小红站在学校大厅衣冠镜前2m的地方,像到小红的距离为 2 m;小红发现衣领处有一点污渍,便走近镜子,镜中的像将 不变 (选填“变大”、“不变”或“变小”);由于大厅内光线较暗,为了帮助小红看清衣领上的污渍,小明应将光源照向 衣领 (选填“衣领”或“平面镜”).
考点:
平面镜成像的特点、原理、现象及其实验方案.菁优网版权所有
专题:
光的传播和反射、平面镜成像.
分析:
根据平面镜成像特点进行判断:物体在平面镜中成虚像,物像大小相等,物像连线与镜面垂直,物像到平面镜的距离相等.
解答:
解:(1)小红站在距离平面镜2m前照镜子,根据物像到平面镜距离相等,所以小明的像到镜面的距离也是2m.
(2)当小红走近镜子时,小明的身高不变,根据物像大小相等,所以像大小不变.
(3)光照射在平面镜上会发生镜面发射,为了帮助小红看清衣领上的污渍,小明应将光源照向衣领;
故答案为:2;不变;衣领.
点评:
平面镜成像特点是平面镜成像习题的重要依据,一定要熟练掌握.
11.(3分)(2014•河北)小明自制了一个带有电磁铁的木船模型(如图所示).将它放入水中漂浮,船头指向东.闭合开关S,电磁铁的A端为 S 极;电磁铁由于受到 地磁场 的作用,船头会指向 北 .
考点:
通电螺线管的磁场;地磁场.菁优网版权所有
专题:
应用题;电和磁.
分析:
由右手螺旋定则可知螺线管的磁极,螺线管处在地球的磁场中,因磁极间的相互作用可知小船静止时船头的指向.
解答:
解:由右手螺旋定则可知螺线管右侧为N极,左侧为S极;因地磁场沿南北方向,地球南极处为地磁场的N极,地球北极处为地磁场的S极;因同名磁极相互排斥,异名磁极相互吸引,故船头指向北方.
故答案为:S;地磁场;北;
点评:
通过本题应掌握:(1)知道地球是个巨大的磁体,地磁南极在地理北极的附近,地磁北极在地理南极附近;
(2)右手螺旋定则内容为:右手握住螺线管,四指指向电流方向,大拇指所指向的方向为磁感线N极方向.
12.(2分)(2014•河北)小明购买了一只容积为1.2L的电热水壶.他往壶中装满了温度为25℃的水,若使壶中的水加热至沸腾,需要吸收 3.78×105 J的热量;小明将电热水壶接到家庭电路中,通电7min烧开了这壶水,如果在这一过程中它的效率是90%,电热水壶的实际功率是 1000 W.[标准大气压下ρ水=1.0×103kg/m3、c水=4.2×103J/(kg•℃)].
考点:
电功与热量的综合计算.菁优网版权所有
专题:
电和热综合题.
分析:
(1)根据m=ρV求出水的质量;根据Q=cm(t﹣t0)求出水吸收的热量;
(2)根据W==Pt的变形公式即可求出电热水壶的实际功率.
解答:
解:(1)水的体积V=1.8L=1.8×10﹣3m3,
由ρ=可得,水的质量:m=ρV=1×103kg/m3×1.2×10﹣3m3=1.2kg,
将水烧开水吸收的热量:Q=cm(t﹣t0)=4.2×103J/(kg•℃)×1.2kg×(100℃﹣25℃)=3.78×105 J;
(2)由W==Pt可得,P===1000W.
故答案为:3.78×105 ;1000W.
点评:
此题主要考查的是学生对质量、热量、电功率计算公式的理解和掌握,注意变形公式的熟练运用.
13.(3分)(2014•河北)如图是小明眼镜的照片.
(1)小明是近视眼,所用的镜片是 凹 (选填“凸”或“凹”)透镜.
(2)眼镜所用材料中属于合成材料的是 树脂 .
(3)眼镜戴久了,镜架上会产生铜锈,其主要成分是碱式碳酸铜[Cu2(OH)2CO3].铜生锈除与空气中氧气和水有关,还与空气中的 CO2 有关.
考点:
近视眼的成因与矫正办法.菁优网版权所有
专题:
透镜及其应用.
分析:
由于晶状体太厚,其折光能力太强,或眼球的前后方向太长,使得像成在视网膜的前方,这就是近视眼的成因;而后据凸透镜和凹透镜对光线的作用分析,即可判断用哪种透镜来矫正.
解答:
解:(1)近视眼的表现是看不清远处的东西,即是由于晶状体太厚,其折光能力太强,或眼球的前后方向太长,使得像成在视网膜的前方造成的,故若想使得像成在视网膜上,即需要让原来的光线发散一些,由于凹透镜对光线有发散的作用,故用凹透镜来矫正近视眼.
(2)眼镜所用材料中属于合成材料的是树脂;
(3)碱式碳酸铜中含有碳元素,空气中含有碳元素的物质是二氧化碳,故铜生锈与空气中的二氧化碳有关,故填:CO2;
故答案为:(1)凹;(2)树脂;(3)CO2
点评:
该题考查了近视眼的成因及矫正,故能从光的会聚和发散的角度分析其成因和矫正是解决该知识点的关键.
14.(3分)(2014•河北)双能源(汽油和天然气)汽车以其经济、污染小等优点倍受人们青睐.(已知汽油的热值为3.2×107J/L3、天然气的热值为7.2×107J/m3)
(1)内燃机是汽车的“心脏”,它是把内能转化为 机械能 的机器.
(2)完全燃烧9L汽油放出的热量与完全燃烧 4 m3的天然气放出的热量相等.
(3)天然气的主要成分是甲烷.甲烷燃烧的化学方程式为: CH4+2O2CO2+2H2O .
考点:
热机;燃料的热值.菁优网版权所有
专题:
比热容、热机、热值.
分析:
(1)内燃机是利用内能做功的机器,其在工作时有四个冲程,即吸气、压缩、做功、排气四个冲程.其中压缩冲程将机械能转化为内能;做功冲程将内能转化为机械能;
(2)知道汽油体积和热值,利用燃料完全燃烧放热公式求放出的热量,再根据燃料完全燃烧放热公式求需要完全燃烧的天然气的体积;
(3)根据甲烷燃烧生成了二氧化碳和水,分析写出反应的方程式.
解答:
解:
(1)内燃机是将内能转化为机械能的机器;
(2)9L汽油完全燃烧放出的热量:Q放=vq汽油=9L×3.2×107J/L=2.88×108J,
∵Q放=Vq天然气,
∴需要完全燃烧天然气的体积:
V===4m3;
故答案为:2.9.
(3)甲烷燃烧生成了二氧化碳和水,反应的方程式是:CH4+2O2CO2+2H2O.
故答案为:
(1)机械能;
(2)4;
(3)CH4+2O2CO2+2H2O.
点评:
(1)此题主要考查了内燃机工作时的能量转化情况;
(2)学生对燃料完全燃烧放热公式掌握和运用;
(3)方程式的书写题时,首先根据反应找出反应物、生成物和反应条件,再根据方程式的书写规则书写方程式.
三、实验探究题
15.(8分)(2014•河北)小明乘车时发现某段道路的限速标志牌(如图1所示).
他提出了问题:汽车为什么要限速呢?他搜集的资料如下:
汽车遇到意外情况时,司机从看到情况到反应刹车需要的时间叫反应时间,在反应时间内汽车原速前进的距离,叫反应距离.从刹车到车停下来,汽车前进的距离叫制动距离.实验数据如表:
次数
速度km/h
反应距离m
制动距离m
1
60
11
20
2
80
15
34
3
100
19
54
(1)利用表中第一组数据,计算出该司机的反应时间是 0.66 s.
(2)分析表中数据可知,影响汽车制动距离的主要因素是 汽车速度的大小 .
为什么同样道路上,对不同车型设定不一样的最高行驶速度?小明做了如下实验:在斜面底端放置了一个纸盒,然后分别让两个体积相同的实心铁球和铝球从斜面顶端自由滚下(如图2所示).由实验可知: 相同速度的物体,质量越大,其动能越大 .由于大型汽车高速行驶时的 动能 较大,它的危险性就大.所以对不同车型要设定不一样的最高行驶速度.
考点:
控制变量法与探究性实验方案.菁优网版权所有
专题:
探究型实验综合题.
分析:
(1)利用上表中第一组反应距离和速度,利用公式t=可求反应时间.
(2)根据表格中数据分析制动距离的主要影响因素;
物体动能的多少,可由它对外做功的多少来确定,而做功的多少,图2实验是通过纸盒运动距离的长短来反映的;根据图2纸盒被推动的距离,可知铁球的动能与铝球动能的大小关系;两球的质量不同,速度不同,动能也不同,由此可以看出速度影响动能比较大.
解答:
解:(1)∵v=,
∴t===1.9×10﹣4h≈0.66s
(2)由表格中数据可知,影响汽车制动距离的主要因素是汽车速度的大小;
在斜面底端放置了一个纸盒,然后分别让两个体积相同的实心铁球和铝球从斜面顶端自由滚下,由图中纸盒被推动的距离可以说明,在相同速度时,物体质量越大,其动能越大;因此在同样的路段上,对不同车型限制不同的车速.
故答案为:(1)0.66;(2)汽车速度的大小;相同速度的物体,质量越大,其动能越大;动能.
点评:
本题主要考查学生对于汽车限速问题的理解和掌握,注意实验的分析是解题关键.
16.(6分)(2014•河北)小明用一根粗细均匀两端开口的薄壁玻璃管、薄橡皮膜、刻度尺、烧杯和水(已知ρ水=1.0×103kg/m3)来测量某种液体的密度.实验过程如下:
①将玻璃管的一端用薄膜扎好.
②将玻璃管扎有薄膜的一端逐渐放入装有水的烧杯中.
③往玻璃管内缓慢地加入待测液体直到薄膜变平为止(如图所示);测出薄膜到水面和液面的距离分别为h1和h2.
④计算待测液体的密度ρ液.
回答下列问题:
(1)小明将玻璃管扎有薄膜的一端放入水中,薄膜向上凸起,说明 液体内部有压强 ;玻璃管浸入水中越深,薄膜向上凸起程度 越大 .(选填“越大”、“越小”或“不变”)
(2)画出小明收集实验数据的表格.
(3)待测液体的密度ρ液= 0.71×103 kg/m3.
(4)已知玻璃管的横截面积为5cm2、质量为20g,厚度忽略不计.当薄膜变平后,小明松开手,玻璃管将 向下 (选填“向上”或“向下”)运动;玻璃管静止后,薄膜到水面的距离 7.6 cm.(g取10N/kg)
考点:
液体的密度测量实验.菁优网版权所有
专题:
测量型实验综合题.
分析:
(1)液体内部压强的特点:液体内部存在各个方向的压强,压强的大小和深度有关,深度越大;
橡皮膜受到液体的压强通过橡皮膜凹凸程度来体现的,橡皮膜凹凸程度越大,说明橡皮膜受到液体的压强越大;
(2)根据测量的物理量的实验数据,可设计实验表格.
(3)往玻璃管内缓慢地加入待测液体直到薄膜变平,说明玻璃管内外压强相等,根据薄膜到水面和液面的距离分别为h1和h2.利用液体压强公式可求得液体的密度;
(4)分别求出玻璃管受到的重力和浮力,然后根据物体浮沉条件确定玻璃管的运动方向;再根据玻璃管静止后,F浮=G=ρgV排,求得排开水的体积,然后即可求得薄膜到水面的距离.
解答:
解:(1)将一端扎有橡皮薄膜的玻璃管浸入水中,橡皮膜向上凸进,说明水内部有向上的压强;
若增大玻璃管浸入水中的深度,橡皮膜受到水的压强变大,因此向上凸起的程度将变大;
(2)由题意知,往玻璃管内缓慢地加入待测液体直到薄膜变平时,玻璃管内外压强相等,故欲求待测液体的密度ρ液,需要测出薄膜到水面的距离h1和薄膜到液面的距离h2.故设计实验表格如下:
实验序号
薄膜到水面的距离
h1/cm
薄膜到液面的距离
h2/cm
薄膜凸起程度
液体密度
ρ/cm3
1
2
3
(3)由薄膜变平可知,玻璃管内外压强相等,由图可知,h1=7cm=0.07m,h2=5cm=0.05m,
则ρ液gh2=ρ水gh1,
解得ρ液==≈0.71×103kg/m3,
(4)玻璃管内液体的体积:
V液=V容=Sh2=5cm2×5cm=25cm3=2.5×10﹣5m3,
玻璃管的重力:G管=m管g=0.02kg×10N/kg=0.2N,
液体的重力:G液=m液g=ρ液V液g=0.71×103kg/m3×2.5×10﹣5m3×10N/kg≈0.18N,
玻璃管与液体的总重力G总=G管+G液=0.2N+0.18N=0.38N;
此时,此时玻璃管排开水的体积:
V排1=5cm2×7cm=35cm3=3.5×10﹣5m3,
玻璃管受到的浮力:
F浮1=ρ水gV排=1.0×103kg/m3×10N/kg×3.5×10﹣5m3=0.35N<G总,
所以,玻璃管将向下运动.
由题意得,玻璃管静止后,F浮2=G总=0.38N;
即ρ水gV排2=0.38N,
解得V排2=0.38×10﹣4m3=38cm3,
则薄膜到水面的距离h===7.6cm.
故答案为:(1)液体内部有压强;越大;(2)见解答中表格;(3)0.71×103;(4)向下;7.6.
点评:
这是一道测量型综合题目,涉及到液体密度的测量、液体压强的特点及其计算、重力和浮力的计算及物体浮沉条件的应用,综合性很强,难度在(4),关键有二,一是分别求出玻璃管受到的重力和浮力;二是根据玻璃管静止后,F浮=G=ρgV排,求得排开水的体积.
17.(7分)(2014•河北)探究“电流与电阻的关系”.器材有:滑动变阻器、开关、电源(电压恒为6V)各一个,电流表、电压表各一块,三个定值电阻(10Ω、15Ω、20Ω),导线若干.
(1)图1是小明连接的实物电路,图中有一根导线连接错误,请你在连接错误的导线上打“×”并补画出正确的连线.
(2)电路连接正确后,闭合开关前,滑片应置于 A 端(选填“A”或“B”).
(3)闭合开关后,移到滑片,使与电阻(20Ω)并联的电压表示数为4V,读出电流表示数,再分别改接15Ω、10Ω的电阻,重复上述实验,收集的实验数据如表1所示.老师告诉小明有一组数据误差较大,便找来一个5Ω的电阻让他再测一组数据.当他把5Ω的电阻接入电路时,要使电压表示数仍为4V,实验不能继续进行,其原因是 电阻断路(或短路) .改变连接后,当电压表示数仍为4V时,电流表示数为 1.6 A(如图2所示).
综合分析数据可得:电压一定时, 导体中的电流跟导体的电阻成反比 .
表1
电压U/V
4
电阻R/Ω
20
15
10
电流I/A
0.20
0.28
0.40
表2
电阻R/Ω
10
电压U/V
2
3
4
5
6
电流I/A
0.2
0.3
0.4
0.5
0.6
【拓展】小明又利用上述实验器材探究“电流与电压的关系”,将滑片从一端移到另一端的过程中,收集的实验数据填入了表2中.
(1)分析表2中数据可得:电阻一定时, 导体中的电流跟导体两端的电压成正比 .
(2)分析可知,小明使用的变阻器的最大阻值为 20 Ω.
考点:
探究电流与电压、电阻的关系实验.菁优网版权所有
专题:
探究型实验综合题.
分析:
(1)被测电阻与电流表、滑动变阻器串联接入电路,电压表与被测电阻并联,并且电流从正接线柱流入,负接线柱流出;由实物图画电路图时,可以根据先串后并的原则,先按电流的流向把元件最多的电路画出,再把并联的部分画到相应的位置即可;
(2)滑动变阻器在电路中有两种作用,一种是保护电路,滑动变阻器的滑片要处于最大阻值处,阻值最大,电流最小,电路不会因电流过大烧坏电路.另一种是移动滑片改变小灯泡两端的电压和电流.
(3)电路中分别接入20Ω、15Ω、10Ω的电阻,实验能够正常进行,说明电路是正常的,改接5Ω电阻后,电路不能正常进行,电路故障出在电阻上,是电阻断路(或短路);
先确定电流表选择的量程和最小分度值,再读出电流表的示数;
综合数据分析可知,电压一定时,导体中的电流和导体的电阻成反比;
拓展:
(1)电阻一定时,导体中的电流和导体两端的电压成正比;
(2)根据串联电路的特点和滑动变阻器接入电路的最大值和最小值列出等式解答.
解答:
解(1)电路连接时,电阻短路,修改如下:[来源:Z.xx.k.Com]
(2)在闭合电路前,滑动变阻器的滑片应为最大阻值处,所以滑片应位于A端;
(3)若再接入5Ω的电阻时,实验不能正常进行,电路故障出在电阻上,是电阻短路或短路;
电阻两端的电压为4V,根据I=,电流表选择0~0.6A量程,所以示数为1.6A;
综合数据分析可知,电压一定时,导体中的电流跟导体的电阻成反比;
拓展:
(1)综合表2中数据可知,电阻一定时,导体中的电流跟导体两端的电压成正比;
(2)当滑片移到最小阻值处,即接入电路中的电阻为0时,电路中电流I=0.6A,
定值电阻的阻值R===10Ω;
当滑片移到最大阻值处,电路中电流I=0.2A,
电路中的总电阻R串===30Ω,
滑动变阻器的阻值R′=R串﹣R=30Ω﹣10Ω=20Ω;
故答案为:(1)如上图;
(2)A;
(3)电阻断路(或短路);1.6A;导体中的电流跟导体的电阻成反比;
拓展:(1)导体中的电流跟导体两端的电压成正比;
(2)20.
点评:
本题是探究通过电阻的电流与电阻大小的关系实验,涉及到电路图的连接、电路故障的分析、滑动变阻器的使用、电流表的读数、串联电路的特点、欧姆定律的应用和控制变量法的应用,涉及的知识点较多,要深入理解和熟练掌握.
四、计算题
18.(6分)(2014•河北)小明做俯卧撑时(如图所示),可将其视为一个杠杆,重心在O点,他将身体撑起时,地面对两脚尖的支持力为250N,两脚尖与地面的接触面积为60cm2,双手与地面的接触面积为300cm2.[来源:Z|xx|k.Com]
(1)画出以B为支点时重力的力臂L;
(2)如果小明的两脚尖对地面的压强与双手对地面的压强之比为5:2,地面对双手的支持力为多少?
(3)小明在1min内做了30个俯卧撑,每次肩部上升的高度为0.36m,则他1min内克服重力所做的功为多少?
考点:
杠杆的平衡分析法及其应用;功的计算.菁优网版权所有
专题:
计算题;机械与功.
分析:
(1)以B为支点时重力的力臂为B点到重力作用线的垂直距离.
(2)知道双手对地面压力和受力面积,根据压强公式和压强之比求出双手对地面的压强,最后根据F=pS求出压力,进而可知支持力.
(3)知道地面对双手的支持力和肩移动的距离,求出做功多少.
解答:
解:(1)以B为支点时重力的力臂为B点到重力作用线的垂直距离,如图:
(2)∵物体间力的作用是相互的,支持力和压力是一对相互作用力,
∴F脚=F脚支=250N,F手=F手支,
则两脚尖与地面的压强p脚=,双手对地面的压强p手=,
∵p脚:p手=5:2,
∴:=5:2,
则F手===500N.
(3)做一个俯卧撑时,支持力对人做功:W=F手h=500N×0.36m=180J,
所以做30个俯卧撑做功W′=30×180J=5400J.
答:(1)如上图;
(2)地面对双手的支持力为500N;
(3)他1min内克服重力所做的功为5400J.
点评:
本题通过学生的体育活动考查了力臂画法、压强、相互作用力、做功等重要的知识点,综合性很强,给解题带来一定的难度,同时也体现了生活和物理的密切关系.
19.(7分)(2014•河北)实验室里有两只额定电压分别为4V和6V的小灯泡L1和L2,将它们连接到图1所示的电源电压可调的电路中,其中通过L2的电流与电压的关系如图2所示.闭合开关S1、S2,断开S3,滑片P置于最左端时,一只小灯泡正常发光,电路消耗的功率为5.2W;只闭合S3,滑片P置于最右端时,也有一只小灯泡正常发光,且L2的电阻与变阻器连入电路中的电阻之比为:R2:R=1:4.求:
(1)L2正常工作时的电阻.
(2)L1正常工作时的电流.
(3)在一只小灯泡正常发光条件下,电源电压的调节范围.
考点:
欧姆定律的应用.菁优网版权所有
专题:
电路和欧姆定律.
分析:
(1)根据图象可得L2正常工作时的电压和电流,然后利用欧姆定律公式变形可求得正常工作时的电阻.
(2)闭合开关S1、S2,断开S3,滑片P置于最左端时,L1和L2并联,根据一只小灯泡正常发光,可求得电源电压,根据总功率可求得总电流,根据图象可得出I2的数值,然后可求得L1正常工作时的电流.
(3)只闭合S3,滑片P置于最右端时,小灯泡L1和L2及变阻器R串联,L1正常发光,由此可得电路中的总电流,由图象可知U2的数值,利用欧姆定律的应用可分别求得R1和R2的阻值,根据R2:R1=1:4.可求得滑动变阻器的阻值,然后可求得电源电压.
解答:
解:根据图象可得UL2=6V,IL2=1A,
根据I=可得,L2正常工作时的电阻RL2===5Ω.
(2)闭合开关S1、S2,断开S3,滑片P置于最左端时,L1和L2并联,L1正常发光,电源电压U=UL1额定=4V,
I总===1.3A,由图象可知,I2=0.9A,
则L1正常工作时的电流I1=I总﹣I2=1.3A﹣0.9A=0.4A,
(3)只闭合S3,滑片P置于最右端时,小灯泡L1和L2及变阻器R串联,正常发光的一只灯泡为L1,电路中的电流=I1=0.4A,
由图象可知,此时U2=1A,则由I=可得,
L1的电阻R1===10Ω,
L2的电阻R2===2.5Ω,
由于R2:R=1:4.则变阻器的电阻R=4R2=4×2.5Ω=10Ω,
电源电压U′==0.4A×(R1+R2+R)=0.4A×(10Ω+2.5Ω+10Ω)=9V,
则电源电压的调节范围为4V~9V.
答:(1)L2正常工作时的电阻为Ω.
(2)L1正常工作时的电流0.4A.
(3)在一只小灯泡正常发光条件下,电源电压的调节范围为4V~9V.
点评:
本题考查了开关断开和闭合对电路的影响和串、并联电路的判断,以及串联电路电流和电压的特点,利用电功率公式进行计算;解题的关键是由图象求出电压对应的电流值.
参与本试卷答题和审题的老师有:1906529360;2107959882;wdnyx2011;190438938;llm;fhp826;王富文;wscdd;pydrx;pywl;bzlbx;李金泉(排名不分先后)
菁优网
2014年6月30日
2022年河北省中考物理真题(word版含答案): 这是一份2022年河北省中考物理真题(word版含答案),共9页。试卷主要包含了选择题,填空及简答题,实验探究题,计算应用题等内容,欢迎下载使用。
【中考真题】2018年中考物理真题 山西省(含解析): 这是一份【中考真题】2018年中考物理真题 山西省(含解析),共20页。试卷主要包含了选择题,生活,实验探究,综合应用等内容,欢迎下载使用。
【中考真题】2018年中考物理真题 陕西省(含解析): 这是一份【中考真题】2018年中考物理真题 陕西省(含解析),共14页。试卷主要包含了选择题,填空及作图题,实验与探究题,综合题等内容,欢迎下载使用。

