- 2021年高考生物复习题第六单元 热点题型七 试卷 0 次下载
- 2021年高考生物复习题第八单元 实验技能三 试卷 0 次下载
- 2021年高考生物复习题第三单元 热点题型一 试卷 0 次下载
- 2021年高考生物复习题第五单元 热点题型五 试卷 0 次下载
- 2021年高考生物复习题第五单元 热点题型四 试卷 0 次下载
2021年高考生物复习题第九单元 实验技能五
展开下面是某研究性学习小组的同学为证明农田土壤中的微生物对某种农药具有分解作用而提出的实验方案。(如何检测农药的含量不作要求)
A:他们在同一块农田的不同地点①取等量的土壤,将其标记为甲、乙两组;将甲组土壤进行灭菌,待用。
B:实验开始时向两组分别加入等量的用无菌水配制的某种农药,并与土壤混匀,放在自然条件下(暴露在空气中)②。
C:一段时间后,取样③检测甲、乙两组土壤中农药的浓度,比较两组农药含量的差异。
请指出并改正实验中三处明显的错误,并说明原因或目的。
(1)错误一:______________,改正:_________________________________________________,
原因是_________________________________________________________________________。
(2)错误二:______________,改正:_________________________________________________,
目的是_________________________________________________________________________。
(3)错误三:_____________________________________________________________________,
改正:_________________________________________________________________________,
目的是_________________________________________________________________________。
审题关键
信息①:本实验的唯一自变量是微生物的有无,不同地点取样会造成土壤其他性质的差异,违背单一变量原则,应在同一地点取样。
信息②:空气中含有大量的微生物,会干扰实验结果,应该在无菌条件下进行实验。
信息③:一次取样可能因为偶然因素的影响导致实验结果不准确,应该多次取样求平均值。
参考答案
(1)不同地点取土壤样品 同一地点取土壤样品 不同地点的土壤微生物含量和种类可能有差异,可能对实验结果造成干扰 (2)放在自然条件下 放在无菌条件下 防止空气中的微生物对实验结果造成干扰 (3)一段时间后,取样检测甲、乙两组土壤中农药的浓度 定期分别取样检测甲、乙两组土壤中农药的浓度,求平均值 避免偶然因素影响,使实验结果更准确
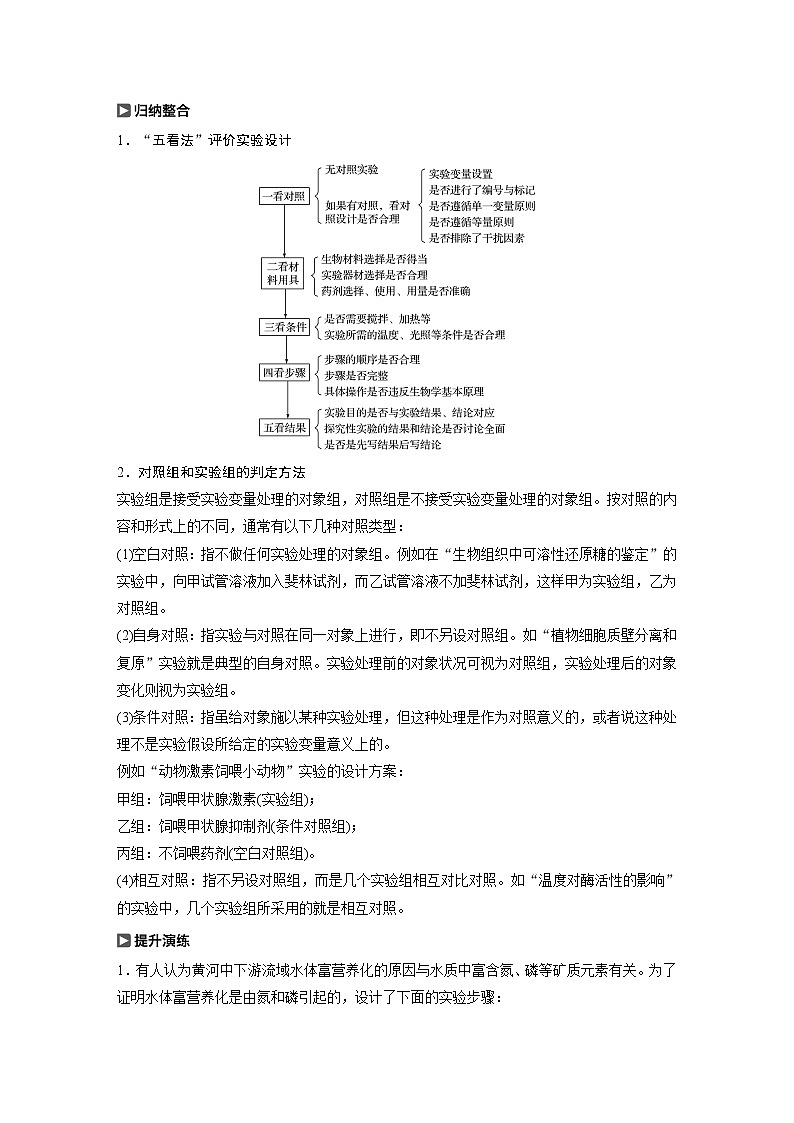
1.“五看法”评价实验设计
2.对照组和实验组的判定方法
实验组是接受实验变量处理的对象组,对照组是不接受实验变量处理的对象组。按对照的内容和形式上的不同,通常有以下几种对照类型:
(1)空白对照:指不做任何实验处理的对象组。例如在“生物组织中可溶性还原糖的鉴定”的实验中,向甲试管溶液加入斐林试剂,而乙试管溶液不加斐林试剂,这样甲为实验组,乙为对照组。
(2)自身对照:指实验与对照在同一对象上进行,即不另设对照组。如“植物细胞质壁分离和复原”实验就是典型的自身对照。实验处理前的对象状况可视为对照组,实验处理后的对象变化则视为实验组。
(3)条件对照:指虽给对象施以某种实验处理,但这种处理是作为对照意义的,或者说这种处理不是实验假设所给定的实验变量意义上的。
例如“动物激素饲喂小动物”实验的设计方案:
甲组:饲喂甲状腺激素(实验组);
乙组:饲喂甲状腺抑制剂(条件对照组);
丙组:不饲喂药剂(空白对照组)。
(4)相互对照:指不另设对照组,而是几个实验组相互对比对照。如“温度对酶活性的影响”的实验中,几个实验组所采用的就是相互对照。
1.有人认为黄河中下游流域水体富营养化的原因与水质中富含氮、磷等矿质元素有关。为了证明水体富营养化是由氮和磷引起的,设计了下面的实验步骤:
A.从泛着绿色的池塘中取水,静置4小时,倒去上清液,留下藻类备用;
B.将获得的藻类加水至1 000 mL,混匀后分装于甲、乙、丙3个烧杯中;
C.在甲烧杯中加0.3 g洗衣粉(含磷);在乙烧杯中加0.3 g尿素(含氮);在丙烧杯中加0.3 g洗衣粉和0.3 g尿素;
D.将甲、乙、丙3个烧杯置于向阳的窗台上培养 5天,取得水样;
E.检测水样中的藻类密度。
(1)上述实验步骤有多处错误,请指出其中的3处并改正:
①错误:________________,改正:___________________________________________________
_______________________________________________________________________________;
②错误:________________,改正:_________________________________________________
_______________________________________________________________________________;
③错误:________________,改正:___________________________________________________
_______________________________________________________________________________;
(2)你预计烧杯中藻类密度最大的是_________,理由是_________________________________
_______________________________________________________________________________。
答案 (1)①A中藻类静置分离后直接备用 静置4小时,倒去上清液,留下藻类,加清水;如此重复3次,除去样品中原有的矿质元素
②B中甲、乙、丙都为实验组,缺少对照组 将获得的藻类加水至1 000 mL,混匀后分装于甲、乙、丙、丁四个烧杯中;丁中只加蒸馏水作为对照
③C中丙加入0.3 g洗衣粉和0.3 g尿素 丙中加入0.15 g洗衣粉和0.15 g尿素
(2)丙 藻类生长所需的氮、磷等矿质元素含量丰富
解析 进行实验前,应清除水中的氮和磷。实验的自变量为是否含氮和磷,可设置不含磷也不含氮、含磷又含氮、含氮不含磷、含磷不含氮四种处理;氮、磷都是藻类生长所必需的矿质元素,同时含有氮和磷的培养液中藻类生长得最好。
2.某同学为验证“T细胞对B细胞分化后产生抗体具有一定的促进作用”,利用给定的材料设计了如下实验:
实验材料:未受感染的状态相同的小白鼠3只,X射线照射仪,新鲜的T细胞和B细胞,毒性极低的霍乱弧菌疫苗,血清抗体测定仪以及其他必要的工具。
实验原理:T细胞和B细胞的有无能影响抗体的产生量,通过测定血清中抗体的数量可判断体液免疫的强弱。
方法步骤:
第一步:取未受感染的状态相同的小白鼠3只,分为三组,分别摘除胸腺,并用大剂量的X射线照射。
第二步:向第一组小白鼠体内注射T细胞,向第二组小白鼠体内注射B细胞,向第三组小白鼠体内注射T细胞和B细胞。
第三步:分别在上述三组小白鼠体内接种霍乱弧菌疫苗。
第四步:饲养15~20天后,分别测定3只小白鼠体内血清抗体的数量。
请预期实验结果并得出结论。
请根据上述实验回答下列问题:
(1)上述实验步骤中存在不严谨之处,请指出并更正。
________________________________________________________________________________
_______________________________________________________________________________。
(2)请为该同学预期实验结果并得出结论。
________________________________________________________________________________
_______________________________________________________________________________。
答案 (1)①摘除胸腺,并用大剂量的X射线处理后,未检查小白鼠是否具有免疫功能;②向小白鼠体内注射的淋巴细胞和接种的疫苗应当等量;③每组只用一只小白鼠,偶然性太大,应取状态相同的小白鼠若干只,平均分成三组
(2)第一组小白鼠体内不产生抗体,第二、三组小白鼠体内产生抗体,但第三组小白鼠体内产生的抗体多于第二组小白鼠体内产生的抗体,说明T细胞对B细胞分化后产生抗体具有一定的促进作用
解析 本实验的目的是验证“T细胞对B细胞分化后产生抗体具有一定的促进作用”,即只注射T细胞的小白鼠体内不会产生抗体,只注射B细胞的小白鼠体内产生的抗体数量少于同时注射T细胞和B细胞的小白鼠体内产生的抗体数量。所以本实验的自变量是两种淋巴细胞的使用。大剂量X射线照射的目的是破坏小白鼠的免疫功能。根据实验目的和原理,预期结果应该是第一组小白鼠体内无抗体产生,第二组和第三组小白鼠体内有抗体产生,但第三组产生的抗体多于第二组产生的抗体。在变量控制方面,除了注射的淋巴细胞种类不同外,其他无关变量要一致。
高中生物高考2022年高考生物一轮复习 第9单元 实验技能五 实验方案的评价与修正: 这是一份高中生物高考2022年高考生物一轮复习 第9单元 实验技能五 实验方案的评价与修正,共4页。试卷主要包含了“五看法”评价实验设计等内容,欢迎下载使用。
高中生物高考6 第五单元 实验技能(四) 实验的假设和结论: 这是一份高中生物高考6 第五单元 实验技能(四) 实验的假设和结论,共5页。
高中生物高考2022年高考生物一轮复习 第9单元 实验技能五 实验方案的评价与修正: 这是一份高中生物高考2022年高考生物一轮复习 第9单元 实验技能五 实验方案的评价与修正,共4页。试卷主要包含了“五看法”评价实验设计等内容,欢迎下载使用。

