北师大版数学三年级下学期期中试卷
展开
这是一份北师大版数学三年级下学期期中试卷,共9页。试卷主要包含了填一填.,计算,看图填一填.,解决问题等内容,欢迎下载使用。
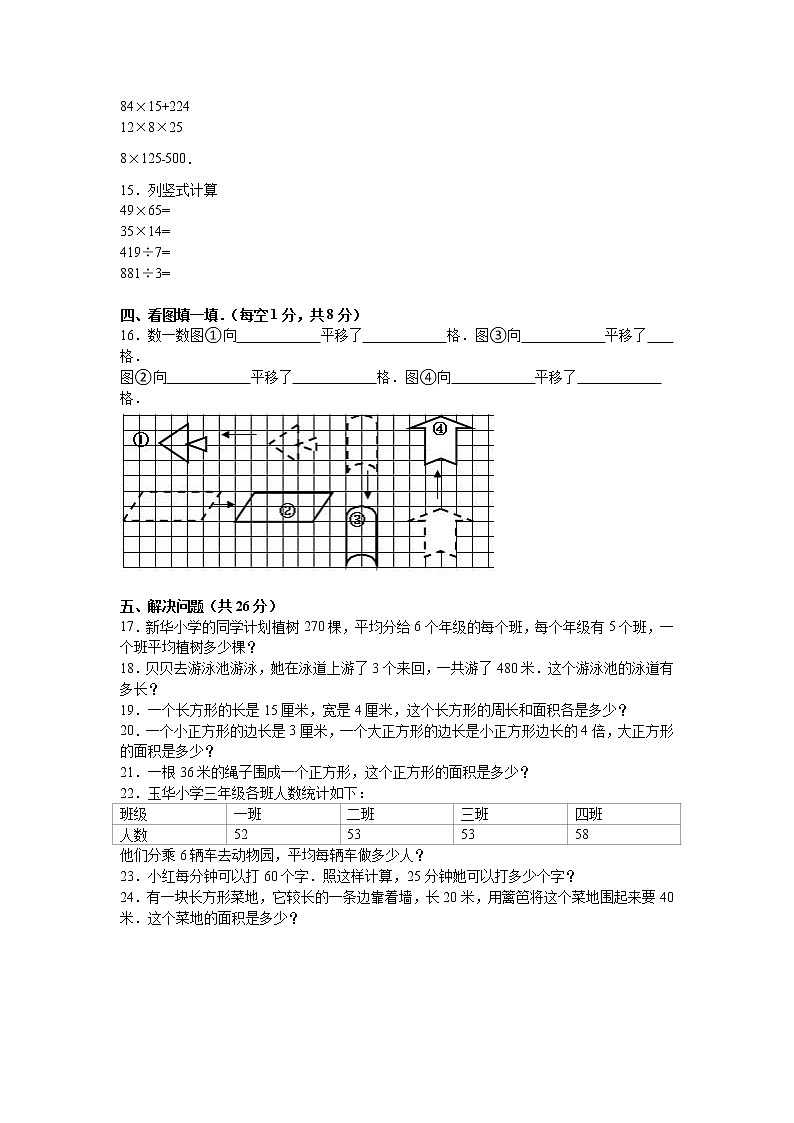
北师大版三年级(下)期中数学试卷 一、填一填.(每空2分,共30分)1.8000千克= 吨;8千克= 克.2.a×6=720,则a×60= ,a×600= .3.张叔叔在笔直的公路上开车,张叔叔和汽车的运动是 现象;当汽车行驶到拐弯处时,方向盘的运动是 现象.升旗仪式上,国旗的升降运动是 现象.4.4000÷8的商的末尾有 个0.5.要使□34÷7的商是三位数,□里最小应填 ;要使它的商是两位数,□里最大应填 .6.6平方米= 平方分米;3000平方厘米= 平方分米.7.长方形有 条对称轴,正方形有 条对称轴,圆有 条对称轴. 二、选择正确答案的序号或字母填在括号里.(每题2分,共12分)8.下面图形不是轴对称图形的是( )A. B. C. D.9.把下面的纸展开后是图形( )A. B. C. D.以上都不对10.一卡车煤重5( )A.千克 B.克 C.吨11.面积相等的长方形,周长( )A.相等 B.不相等 C.不一定相等12.一块长方形玻璃的面积是24平方分米,宽是4分米,它的长是( )A.8分米 B.6分米 C.6平方分米13.在算式125÷5中,除数5不变,被除数增加( ),商就增加1.A.125 B.1 C.5 三、计算(共24分)14.脱式计算33×40﹣12984×15+22412×8×258×125﹣500.15.列竖式计算49×65=35×14=419÷7=881÷3= 四、看图填一填.(每空1分,共8分)16.数一数图①向 平移了 格.图③向 平移了 格.图②向 平移了 格.图④向 平移了 格. 五、解决问题(共26分)17.新华小学的同学计划植树270棵,平均分给6个年级的每个班,每个年级有5个班,一个班平均植树多少棵?18.贝贝去游泳池游泳,她在泳道上游了3个来回,一共游了480米.这个游泳池的泳道有多长?19.一个长方形的长是15厘米,宽是4厘米,这个长方形的周长和面积各是多少?20.一个小正方形的边长是3厘米,一个大正方形的边长是小正方形边长的4倍,大正方形的面积是多少?21.一根36米的绳子围成一个正方形,这个正方形的面积是多少?22.玉华小学三年级各班人数统计如下:班级一班二班三班四班人数52535358他们分乘6辆车去动物园,平均每辆车做多少人?23.小红每分钟可以打60个字.照这样计算,25分钟她可以打多少个字?24.有一块长方形菜地,它较长的一条边靠着墙,长20米,用篱笆将这个菜地围起来要40米.这个菜地的面积是多少?
北师大版三年级(下)期中数学试卷参考答案与试题解析 一、填一填.(每空2分,共30分)1.8000千克= 8 吨;8千克= 8000 克.【考点】质量的单位换算.【分析】把8000千克化成吨数,用8000除以进率1000;把8千克化成克数,用8乘进率1000,即可得解.【解答】解:8000千克=8吨;8千克=8000克;故答案为:8,8000. 2.a×6=720,则a×60= 7200 ,a×600= 72000 .【考点】积的变化规律.【分析】根据因数与积的变化规律,一个因数不变,另一个因数扩大(或缩小)几倍,积也就扩大(或缩小)相同的倍数.【解答】解:a×6=720,则a×60=a×(6×10)=720×10=7200a×600=a×(6×100)=720×100=72000故答案为:7200,72000. 3.张叔叔在笔直的公路上开车,张叔叔和汽车的运动是 平移 现象;当汽车行驶到拐弯处时,方向盘的运动是 旋转 现象.升旗仪式上,国旗的升降运动是 平移 现象.【考点】平移;旋转.【分析】平移是物体运动时,物体上任意两点间,从一点到另一点的方向与距离都不变的运动;旋转是物体运动时,每一个点离同一个点(可以在物体外)的距离不变的运动,称为绕这个点的转动,这个点称为物体的转动中心,所以,它并不一定是绕某个轴的;然后根据平移与旋转定义判断即可.【解答】解:张叔叔在笔直的公路上开车,张叔叔和汽车的运动是 平移现象;当汽车行驶到拐弯处时,方向盘的运动是旋转现象.升旗仪式上,国旗的升降运动是 平移现象;故答案为:平移,旋转,平移. 4.4000÷8的商的末尾有 2 个0.【考点】整数的除法及应用.【分析】根据除法的计算法则,把算式4000÷8计算出商来解答即可.【解答】解:4000÷8=5004000÷8的商的末尾有2个0;故答案为:2. 5.要使□34÷7的商是三位数,□里最小应填 7、8、9 ;要使它的商是两位数,□里最大应填 1、2、3、4、5、6 .【考点】整数的除法及应用.【分析】根据整数除法的运算法则可知,三位数除以一位数,被除数百位上的数字等于7或大于7,商就是三位数,如果百位上的数字小于7,(一个数的最高位上不能是0,所以不能填0),商就是两位数,据此判断.【解答】解:(1)百位上的数字大于7或等于7,商就是三位数,所以□里可以填7、8、9.(2)百位上的数字小于7(最高位上不能是0),商就是两位数,所以□里可以填1、2、3、4、5、6.故答案为:7、8、9;1、2、3、4、5、6. 6.6平方米= 600 平方分米;3000平方厘米= 30 平方分米.【考点】面积单位间的进率及单位换算.【分析】(1)高级单位平方米化低级单位平方分米乘进率100.(2)低级单位平方厘米化高级单位平方分米除以进率100.【解答】解:(1)6平方米=600平方分米;(2)3000平方厘米=30平方分米.故答案为:600,30. 7.长方形有 2 条对称轴,正方形有 4 条对称轴,圆有 无数 条对称轴.【考点】确定轴对称图形的对称轴条数及位置.【分析】根据轴对称图形的意义:一个图形沿一条直线对折,直线两旁的部分能够完全重合,那么这个图形就是轴对称图形,这条直线就是这个图形的一条对称轴,由此分析各图形的对称轴条数即可求解.【解答】解:长方形有2条对称轴,正方形有4条对称轴,圆有无数条对称轴.故答案为:2,4,无数. 二、选择正确答案的序号或字母填在括号里.(每题2分,共12分)8.下面图形不是轴对称图形的是( )A. B. C. D.【考点】轴对称图形的辨识.【分析】根据轴对称图形的定义:一个图形沿某条直线对折,直线两旁的部分能够完全重合,这个图形就是轴对称图形,这条直线就是它的对称轴,据此即可解答.【解答】解:、、是轴对称图形,不是轴对称图形;故选:C. 9.把下面的纸展开后是图形( )A. B. C. D.以上都不对【考点】简单图形的折叠问题.【分析】根据轴对称图形的意义:如果一个图形沿着一条直线对折后两部分完全重合,这样的图形叫做轴对称图形,这条直线叫做对称轴;据此判断即可.【解答】解:把展开后是图形;故选:B. 10.一卡车煤重5( )A.千克 B.克 C.吨【考点】质量及质量的常用单位.【分析】根据生活经验、对质量单位和数据大小的认识,可知计量一卡车煤重量,应用质量单位,结合数据可知:应用“吨”做单位;据此解答.【解答】解:由分析可知:一卡车煤重5吨;故选:C. 11.面积相等的长方形,周长( )A.相等 B.不相等 C.不一定相等【考点】长方形、正方形的面积.【分析】长方形的面积=长×宽,长方形的周长=(长+宽)×2,若长方形的面积相等,则长和宽的值不一定相等,周长就不一定相等.【解答】解:因为长方形的面积=长×宽,长方形的周长=(长+宽)×2,若长方形的面积相等,则长和宽的值不一定相等,周长就不一定相等.故选:C. 12.一块长方形玻璃的面积是24平方分米,宽是4分米,它的长是( )A.8分米 B.6分米 C.6平方分米【考点】长方形、正方形的面积.【分析】这块玻璃是长方形的,它的面积是24平方分米,宽是4分米,根据长方形的面积=长×宽可知,长方形的长=面积÷宽,由此代入数据计算即可.【解答】解:24÷4=6(分米)答:它的长是6分米.故选:B. 13.在算式125÷5中,除数5不变,被除数增加( ),商就增加1.A.125 B.1 C.5【考点】整数的除法及应用.【分析】由题意可知,除数5不变,商增加1,求被除数增加几,则被除数增加1×5=5;据此解答.【解答】解:1×5=5除数5不变,被除数增加5,商就增加1.故选:C. 三、计算(共24分)14.脱式计算33×40﹣12984×15+22412×8×258×125﹣500.【考点】整数四则混合运算.【分析】(1)先算乘法,再算减法;(2)先算乘法,再算加法;(3)按照从左到右的顺序计算;(4)先算乘法,再算减法.【解答】解:(1)33×40﹣129=1320﹣129=1191 (2)84×15+224=1260+224=1484 (3)12×8×25=96×25=2400 (4)8×125﹣500=1000﹣500=500 15.列竖式计算49×65=35×14=419÷7=881÷3=【考点】整数的乘法及应用;整数的除法及应用.【分析】根据整数乘除法运算的计算法则计算即可求解.【解答】解:49×65=318535×14=490419÷7=59…6881÷3=293…2 四、看图填一填.(每空1分,共8分)16.数一数图①向 左 平移了 7 格.图③向 下 平移了 6 格.图②向 右 平移了 7 格.图④向 上 平移了 6 格.【考点】作平移后的图形.【分析】先找清楚方向,看原图到现在的图是向哪个方向平移的,然后在原图中选择一个点,找出这个点在后来图中的位置,然后数出这两个点之间的小格数即可.【解答】解:①向 左平移了 7格.图③向 下平移了 6格.图②向 右平移了 7格.图④向 上平移了 6格.故答案为:左,7;下,6;右,7;上,6. 五、解决问题(共26分)17.新华小学的同学计划植树270棵,平均分给6个年级的每个班,每个年级有5个班,一个班平均植树多少棵?【考点】整数的除法及应用.【分析】先用植树的总棵数除以6,求出每个年级植树的棵数,再用每个年级植树的棵数除以5,即可求出每个班植树的棵数.【解答】解:279÷6÷5=45÷5=9(棵)答:一个班平均植树9棵. 18.贝贝去游泳池游泳,她在泳道上游了3个来回,一共游了480米.这个游泳池的泳道有多长?【考点】整数的除法及应用.【分析】先用游泳的总长度除以3求出,求出每个来回的长度,每个来回是2的单趟,再用每个来回的长度除以2就是泳道的长度.【解答】解:480÷3÷2=160÷2=80(米)答:这个游泳池的泳道长80米. 19.一个长方形的长是15厘米,宽是4厘米,这个长方形的周长和面积各是多少?【考点】长方形的周长;长方形、正方形的面积.【分析】根据长方形的周长=(长+宽)×2,长方形的面积=长×宽,把数据代入公式进行解答.【解答】解:(15+4)×2=38(厘米)15×4=60(平方厘米)答:这个长方形的周长是38厘米,面积是60平方厘米. 20.一个小正方形的边长是3厘米,一个大正方形的边长是小正方形边长的4倍,大正方形的面积是多少?【考点】长方形、正方形的面积.【分析】由于一个大正方形的边长是小正方形边长的4倍,可知大正方形的边长是3×4=12(厘米),据此利用正方形的面积=边长×边长即可解答.【解答】解:3×4=12(厘米)12×12=144(平方厘米)答:大正方形的面积是144平方厘米. 21.一根36米的绳子围成一个正方形,这个正方形的面积是多少?【考点】正方形的周长;长方形、正方形的面积.【分析】根据正方形的周长公式,可得正方形的边长=周长÷4,再利用正方形的面积=边长×边长计算即可解答问题.【解答】解:36÷4=9(米)9×9=81(平方米)答:这个正方形的面积是81平方米. 22.玉华小学三年级各班人数统计如下:班级一班二班三班四班人数52535358他们分乘6辆车去动物园,平均每辆车做多少人?【考点】简单的统计表.【分析】首先根据整数加法的意义,求出3个班的总人数,然后根据“等分”除法的意义,用除法解答.【解答】解:(52+53+53+58)÷6=216÷6=36(人),答:平均每辆车做36人. 23.小红每分钟可以打60个字.照这样计算,25分钟她可以打多少个字?【考点】简单的工程问题.【分析】每分钟可以打60个字,求25分钟打字的数量,就是求25个60是多少,用60乘上25即可.【解答】解:60×25=1500(个)答:25分钟她可以打1500个字. 24.有一块长方形菜地,它较长的一条边靠着墙,长20米,用篱笆将这个菜地围起来要40米.这个菜地的面积是多少?【考点】长方形、正方形的面积.【分析】有一块长方形菜地,它较长的一条边靠着墙,长20米,用篱笆将这个菜地围起来要40米,则40米是这个长方形菜园一条长和2条宽的和,长方形的长是20米,据此可求出长方形的宽,再根据长方形的面积:S=ab可求出菜地的面积.【解答】解:宽:(40﹣20)÷2=20÷2=10(米)面积:20×10=200(平方米)答:这个菜地的面积是200平方米.
相关试卷
这是一份北师大版数学三年级下学期期中试卷,共14页。试卷主要包含了填空题,选择正确答案的序号填在括号里.,判断题,移一移,画一画.,计算.,解决问题.,附加题等内容,欢迎下载使用。
这是一份北师大版数学三年级下学期期中试卷,共5页。试卷主要包含了填空,判断,选一选,计算,作图,生活中的数学等内容,欢迎下载使用。
这是一份北师大版数学三年级下学期期中试卷、,共12页。试卷主要包含了填一填.,选一选.,算一算.,动手操作,解决问题.,整百等内容,欢迎下载使用。

