北师大版三年级下册数学第五单元检测卷(二)word版 含答案
展开一、判断题 (7分)
1.面积比周长大。 ( )
2.判断题。 ( )
(1)1平方厘米比1厘米大。 ( )
(2)一块橡皮的面积约是4平方分米。 ( )
(3)面积为1平方分米的图形,一定是正方形。 ( )
3.2平方米也是面积单位 ( )
4.一块月饼的面积是200厘米 ( )
5.24平方米=240平方分米 ( )
6.40平方分米里包含着80个50平方厘米. ( )
7.一个正方形的面积是25平方厘米,它的周长就是20平方厘米。( )
二、填空题(37分)
8.边长为1厘米的正方形的面积是1________。(请用“平方米”“平方分米”或者“平方厘米”作答)
9.一张长方形纸长24厘米,宽20厘米,它的面积是________平方厘米。从这张长方形纸上剪下一个最大的正方形,这个正方形的面积是________平方厘米,合________平方分米。
10.把3个边长2厘米的正方形拼成一个长方形,面积是________,周长是________。
11.物体的________或________就是它们的面积。
12.填一填。
① 1千米=________米=________分米=________厘米
② 1平方米=________平方分米=________平方厘米
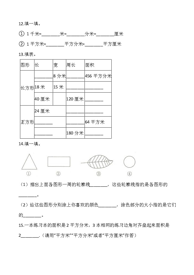
13.填表。
14.填一填。
(1)描出上面各图形一周的轮廓线________,这些轮廓线指的是各图形的________。
(2)给这些图形分别涂上你喜欢的颜色________,涂色部分的大小指的是它们的________。
15.一本练习本的面积是2平方分米,3本相同的练习边角对齐垒起来面积是2________.(请用“平方米”“平方分米”或者“平方厘米”作答)
16.填一填。
(1)物体的________或________的大小就是它们的面积。
(2)度量物体的长度用________单位,度量物体的面积用________单位。
(3)边长是________的正方形,它的面积是1平方分米。
(4)边长是100米的正方形,它的面积是________。
(5)一块长方形花布长12米、宽8米,它的面积是________平方米。
(6)用边长是2厘米的两个正方形拼成一个长方形,这个长方形的周长是
________,面积是________。
三、选择题(5分)
17.妈妈卧室的地面面积有60平方米,丽丽卧室的地面面积有( )平方米
A. 5 B. 40 C. 200
18.4平方千米=( )公顷
A. 4 B. 400 C. 40000
19.用53平方分米的布做每块500平方厘米的手帕,最多可以做( )块。
A. 1块也不够 B. 1块 C. 10块
20.边长为200米的正方形草地,占地面积是 4( )。
A. 平方米 B. 公顷 C. 平方千米
21.下图中,正方形被分成甲、乙两部分,下面说法正确的是( )。
A. 甲与乙的面积、周长均相等 B. 甲与乙的面积相等
C. 甲与乙的周长相等
四、解答题
22.一个窗户长25分米,宽15分米,一间教室共有4个这样的窗户。窗户的面积一共多少平方分米?合多少平方米? (5)
23.李大伯家有一块菜地(如图),一面靠墙,如果另外三面围上篱笆.(6)
(1)要用多少米长的篱笆?
(2)如果每平方米种4棵白菜,这块菜地一共能种多少棵白菜?
24.下面六个图形中,给面积最大的涂上绿色,面积最小的涂上红色。(3分)
五、计算面积。共8分
25.求下面的图形或阴影部分的面积。
(1)
(2)
(3)
(4)
六、应用题
26.说一说家庭中的电器的面积都有多大?(4分)
电视机 电冰箱 电脑 电灯
27.拿一张边长是10厘米的正方形纸板,剪下一个长10厘米,宽6厘米的长方形,剩下的部分是什么形?它的面积是多少平方厘米?(5分)
28.一条人行道长20米,宽4米,面积是多少平方米?合多少平方分米?如果用面积8平方分米的水泥方铺地,需要这样的水泥方砖多少块?(5分)
29.一个边长是20厘米的正方形,它的面积是多少平方厘米?合多少平方分米? (5分)
30.一个长方形游泳池长50米,比宽长10米,在它的底面贴上瓷砖,需要边长为2分米的正方形瓷砖多少块? (5分)
31.三年级假日小分队利用周末时间在学校的空地上种了各种蔬菜(如下图),你知道每种蔬菜的占地面积吗?(单位:米) (5分)
32.画一画,算一算。(6分)
(1)画一个长4厘米、宽3厘米的长方形,并分别计算它的周长和面积。
(2)画一个边长是3厘米的正方形,并分别计算它的周长和面积。
答案解析部分
一、判断题
1.【答案】 错误
2.【答案】 (1)错误
(2)错误
(3)错误
3.【答案】 错误
4.【答案】 错误
5.【答案】错误
6.【答案】 正确
7.【答案】 错误
二、填空题
8.【答案】 平方厘米
9.【答案】 480;400;4
10.【答案】 12平方厘米;16厘米
11.【答案】 表面;封闭图形的大小
12.【答案】 1000
;10000
;100000
;100
;10000
13.【答案】57分米;130分米;66米;270平方米;800平方厘米;96厘米;576平方厘米;8米;32米;45分米;2025平方分米
14.【答案】 (1);周长
(2);面积
15.【答案】 平方分米
16.【答案】 (1)表面;封闭图形
(2)长度;面积
(3)1分米
(4)10000平方米
(5)96
(6)12厘米;8平方厘米
三、选择题
17.【答案】 B
18.【答案】 B
19.【答案】 C
20.【答案】 B
21.【答案】 C
四、解答题
22.【答案】 25×15×4=1500(平方分米)
1500平方分米=15平方米
答: 窗户的面积一共1500平方分米,合15平方米 。
23.【答案】 (1)18+15+15=48(米)
答:要用48米长的篱笆。
(2)18×15×4=1080(棵)
答:这块菜地一共能种1080棵白菜。
24.【答案】 解:由图数得:第一个图形中小正方形的个数是7个,第二个图形中小正方形的个数是8个,第三个图形中小正方形的个数是7个,第四个图形中小正方形的个数是7个,第五个图形中小正方形的个数是6个,第六个图形中小正方形的个数是5个。
因为:8>7>6>5,
所以第二个图形的面积最大,涂上绿色;第六个图形的面积最小,涂上红色。如下图:
;。
五、北师大版小学数学三年级下册第五单元检测题 同步练习
25.【答案】 (1)20×12=240(平方厘米)
(2)15×15=225(平方厘米)
(3)长方形面积:6×3=18(平方厘米)正方形面积:10 × 10=100(平方厘米)
阴影部分面积:100-18=82(平方厘米)
(4)正方形面积:3×3=9(平方厘米)长方形面积:18×10=180(平方厘米)
阴影部分面积:180-9=171(平方厘米)
六、应用题
26.【答案】 电视机大约15平方分米 电冰箱的占地面积大约1平方米 电脑的面积大约是2平方分米 电灯的面积大约是4平方分米
27.【答案】解:正方形纸板剪去一个长方形后,剩下的部分也是一个长方形
剪下的长方形的面积是:10×6=60(平方厘米)
所以剩下的长方形的面积是:10×10-60=40(平方厘米)
答:剩下的部分是长方形,它的面积是40平方厘米
28.【答案】解:人行道的面积=20×4=80平方米=8000平方分米
需要这样的水泥方砖:8000÷8=1000块
答:面积是80平方米,合8000平方分米,需要1000块水泥砖铺地
29.【答案】20×20=400(平方厘米)
400平方厘米=4平方分米
答:它的面积是400平方厘米,合4平方分米。
30.【答案】 50×(50-10)=2000(平方米)
2000平方米=200000平方分米
200000÷(2×2)=50000(块)
答:需要瓷砖50000块.
31.【答案】青菜:3×(3+2)=15(平方米)
西红柿:3×(2+4)=18(平方米)
茄子:2×4=8(平方米)
黄瓜:2×2=4(平方米)
答:青菜占15平方米;西红柿占18平方米;茄子占8平方米;黄瓜占4平方米。
32.【答案】 (1)
周长:(4+3)×2=14(厘米)
面积:3×4=12(平方厘米)
(2)
周长:3×4=12(厘米)
面积:3×3=9(平方厘米)图形
长
宽
周长
面积
长方形
________
8分米
________
456平方分米
18米
15米
________
________
40厘米
120厘米
________
正方形
24厘米
________
________
________
________
64平方米
________
180分米
________
人教版三年级下册数学第五单元检测卷(二)wod版 含答案: 这是一份人教版三年级下册数学第五单元检测卷(二)wod版 含答案,共8页。试卷主要包含了填空题,选择题,判断题,计算题,解答题等内容,欢迎下载使用。
北师大版二年级下册数学第五单元检测卷(二)word版 含答案: 这是一份北师大版二年级下册数学第五单元检测卷(二)word版 含答案,共14页。试卷主要包含了填空题,判断题,按要求回答下列各题30分),应用题,综合题等内容,欢迎下载使用。
北师大版二年级下册数学第五单元检测卷(三)word版 含答案: 这是一份北师大版二年级下册数学第五单元检测卷(三)word版 含答案,共8页。试卷主要包含了填空题,判断题,单选题,计算题,应用题等内容,欢迎下载使用。

